2022届新高考一轮复习人教版 第三章 第3讲 牛顿运动定律的综合应用 学案
展开授课提示:对应学生用书第47页
一、超重、失重现象
二、牛顿运动定律的应用
1.整体法:当连接体内(即系统内)各物体的加速度相同时,可以把系统内的所有物体看成一个整体,分析其受力和运动情况,运用牛顿第二定律对整体列方程求解的方法。
2.隔离法:当求系统内物体间相互作用的内力时,常把某个物体从系统中隔离出来,分析其受力和运动情况,再用牛顿第二定律对隔离出来的物体列方程求解的方法。
3.外力和内力
(1)外力:系统外的物体对研究对象的作用力。
(2)内力:系统内物体间的作用力。
授课提示:对应学生用书第48页
eq \a\vs4\al(命题点一 超重、失重现象) 自主探究
1.实重和视重
(1)实重:物体实际所受的重力,它与物体的运动状态无关。
(2)视重:当物体在竖直方向上有加速度时,物体对弹簧测力计的拉力或对台秤的压力将不等于物体的重力。此时弹簧测力计的示数或台秤的示数即为视重。
2.超重与失重的理解
(1)不论超重、失重或完全失重,物体的重力都不变,只是“视重”改变。
(2)物体是否处于超重或失重状态,不在于物体向上运动还是向下运动,而在于物体的加速度方向,只要其加速度在竖直方向上有分量,物体就会处于超重或失重状态。
(3)当物体处于完全失重状态时,重力只能使物体产生a=g的加速度效果,不再有其他效果。
1.(2021·山东泰安高三质检)下列说法正确的是( )
A.体操运动员双手握住单杠吊在空中不动时处于失重状态
B.蹦床运动员在空中上升和下落过程中都处于失重状态
C.举重运动员在举起杠铃后不动的那段时间内处于超重状态
D.游泳运动员仰卧在水面静止不动时处于失重状态
解析:体操运动员双手握住单杠吊在空中不动时处于静止状态,蹦床运动员在空中上升和下落过程中加速度向下,都处于失重状态,故选项A错误,B正确;举重运动员在举起杠铃后不动的那段时间内处于静止状态,游泳运动员仰卧在水面静止不动时处于静止状态,选项C、D错误。
答案:B
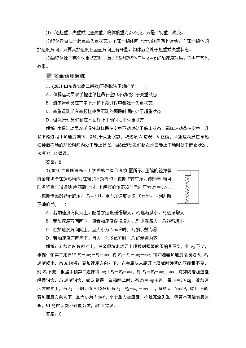
2.(2021·广东珠海高三上学期第二次月考)如图所示,压缩的轻弹簧将金属块卡在矩形箱内,在箱的上顶板和下底板均安有压力传感器,箱可以沿竖直轨道运动。当箱静止时,上顶板的传感器显示的压力F1=2 N,下底板传感器显示的压力F2=6 N,重力加速度g取10 m/s2。下列判断正确的是( )
A.若加速度方向向上,随着加速度缓慢增大,F1逐渐减小,F2逐渐增大
B.若加速度方向向下,随着加速度缓慢增大,F1逐渐增大,F2逐渐减小
C.若加速度方向向上,且大小为5 m/s2时,F1的示数为零
D.若加速度方向向下,且大小为5 m/s2时,F2的示数为零
解析:若加速度方向向上,在金属块未离开上顶板时弹簧的压缩量不变,则F2不变,根据牛顿第二定律得F2-mg-F1=ma,得F1=F2-mg-ma,可知随着加速度缓慢增大,F1逐渐减小,故A错误;若加速度方向向下,在金属块未离开上顶板时弹簧的压缩量不变,则F2不变,根据牛顿第二定律得mg+F1-F2=ma,得F1=F2-mg+ma,可知随着加速度缓慢增大,F1逐渐增大,故B错误;当箱静止时,有F2=mg+F1,得m=0.4 kg,若加速度方向向上,当F1=0时,由A项分析有F1=F2-mg-ma=0,解得a=5 m/s2,故C正确;若加速度方向向下,且大小为5 m/s2,小于重力加速度,不是完全失重,弹簧不可能恢复原长,则F2的示数不可能为零,故D错误。
答案:C
规律总结
判断超重和失重现象的两个角度
———————————————————————
eq \x(\a\al(从加速度的,角度判断))—eq \x(\a\al(物体加速,度的方向))—eq \b\lc\{\rc\ (\a\vs4\al\c1(向上—超重,向下—失重))
eq \x(\a\al(从受力的,角度判断))—eq \x(\a\al(物体受向上的拉力,或支持力))—eq \b\lc\{\rc\ (\a\vs4\al\c1(大于重力—超重,小于重力—失重))
eq \a\vs4\al(命题点二 动力学中连接体问题) 教材走向高考
1.多个相互关联的物体由细绳、细杆或弹簧等连接或叠放在一起,构成的物体系统称为连接体。常见的连接体如下:
(1)弹簧连接体:在弹簧发生形变的过程中,两端连接体的速度不一定相等;在弹簧形变最大时,两端连接体的速率相等。
(2)物物叠放连接体:稳定时,各部分加速度大小相等。
(3)轻绳(杆或物体)连接体
①轻绳:轻绳在伸直状态下,两端的连接体沿绳方向的速度总是相等的。
②轻杆:轻杆平动时,连接体具有相同的平动速度;轻杆转动时,连接体具有相同的角速度,而线速度与转动半径成正比;物体相连时有相同的加速度。
2.连接体问题的分析方法
动力学中的连接体问题是高考的热点,分析近几年的高考题可以发现,每年的命题虽然都有新意,但每年的考题常源于教材习题或教材中的科普材料的拓展提升,以落实核心素养为重点的新高考更会关注教材内容的拓展。教材内容多以简单的两物体相连为背景考查整体法、隔离法的基本应用,而高考题通常会拓展为多物体间的相互作用,有时还会与图象问题、临界问题相结合,综合考查学生灵活应用的能力。同学们可通过以下示例认真体会,进一步发现高考真题与教材内容间的溯源关系,做到新高考的精准复习。
[典例1] [人教版必修1·P77·“科学漫步”]
1966年曾在地球的上空完成了以牛顿第二定律为基础的测定质量的实验。实验时,用双子星号宇宙飞船m1去接触正在轨道上运行的火箭组m2(后者的发动机已熄火)。接触以后,开动双子星号飞船的推进器,使飞船和火箭组共同加速(如图)。推进器的平均推力F等于895 N,推进器开动时间为7 s。测出飞船和火箭组的速度变化是0.91 m/s。双子星号宇宙飞船的质量是已知的,m1=3 400 kg,我们要求的是火箭的质量m2。
[解析] 对整体,由牛顿第二定律得F=(m1+m2)a,
由运动学公式得a=eq \f(Δv,Δt)=0.13 m/s2,
由以上两式得m2=3 484.6 kg,
故火箭组的质量m2是3 484.6 kg。
[答案] 3 484.6 kg
拓展❶ 将两物体间的相连拓展为多物体相连
(多选)(2015·高考全国卷Ⅱ)在一东西向的水平直铁轨上,停放着一列已用挂钩连接好的车厢。当机车在东边拉着这列车厢以大小为a的加速度向东行驶时,连接某两相邻车厢的挂钩P和Q间的拉力大小为F;当机车在西边拉着车厢以大小为eq \f(2,3)a的加速度向西行驶时,P和Q间的拉力大小仍为F。不计车厢与铁轨间的摩擦,每节车厢质量相同,则这列车厢的节数可能为( )
A.8 B.10
C.15 D.18
【真题命题立意】 本题在典例1中两物体相互作用的基础上,拓展为多物体连接在一起的匀加速运动,题目中的条件信息由典例1中直接给出速度的变化和时间,拓展为拉力和加速度信息,但考查的核心知识点仍然是整体法、隔离法的应用。
解析:设这列车厢的节数为n,P、Q挂钩东边有k节车厢,每节车厢的质量为m,由牛顿第二定律可知eq \f(F,km)=eq \f(2,3)·eq \f(F,n-km),解得k=eq \f(3,5)n,k是正整数,n只能是5的倍数,故B、C正确,A、D错误。
答案:BC
拓展❷ 将两物体间的相连拓展为两物体叠加
(多选)(2019·高考全国卷Ⅲ)如图(a),物块和木板叠放在实验台上,物块用一不可伸长的细绳与固定在实验台上的力传感器相连,细绳水平。t=0时,木板开始受到水平外力F的作用,在t=4 s时撤去外力。细绳对物块的拉力f随时间t变化的关系如图(b)所示,木板的速度v与时间t的关系如图(c)所示。木板与实验台之间的摩擦可以忽略。重力加速度取10 m/s2。由题给数据可以得出( )
A.木板的质量为1 kg
B.2~4 s内,力F的大小为0.4 N
C.0~2 s内,力F的大小保持不变
D.物块与木板之间的动摩擦因数为0.2
【真题命题立意】 本题在典例1中两物体相互作用的基础上,拓展为两物体叠加在一起的匀变速运动,题目中的条件信息由典例1中直接给出速度的变化和时间,拓展为拉力图象和速度图象信息,考查物理素养中的运动和力的观念,核心知识仍是整体法和隔离法的应用。
解析:木板和实验台间的摩擦忽略不计,由题图(b)知,2 s后物块和木板间的滑动摩擦力大小F摩=0.2 N。由题图(c)知,2~4 s内,木板的加速度大小a1=eq \f(0.4,2) m/s2=0.2 m/s2,撤去外力F后的加速度大小a2=eq \f(0.4-0.2,1) m/s2=0.2 m/s2。
设木板质量为m,物块的质量为M,据牛顿第二定律,对木板,
2~4 s内有F-F摩=ma1,
4 s以后有F摩=ma2,
且知F摩=μMg=0.2 N,
解得m=1 kg,F=0.4 N,但由于不知道物块的质量M,故无法求出物块与木板之间的动摩擦因数,选项A、B正确,D错误。
0~2 s内,木板处于静止状态,F的大小等于物块与木板之间的静摩擦力,而物块与木板之间的静摩擦力等于f,则由题图(b)知,F是均匀增加的,选项C错误。
答案:AB
方法技巧
相同加速度连接体的处理方法
———————————————————————
(1)处理连接体问题时,整体法与隔离法往往交叉使用,常按以下思路:
①求内力时,先用整体法求加速度,再用隔离法求物体间的作用力。
②求外力时,先用隔离法求加速度,再用整体法求整体受到的外力。
(2)用隔离法分析物体间的作用力时,一般应选受力个数较少的物体进行分析。
3.如图所示,质量为M的斜面体A置于粗糙水平地面上,斜面体与水平地面间的动摩擦因数为μ,物体B与斜面间无摩擦。在水平向左的推力F作用下,A与B一起做匀加速直线运动,两者无相对滑动。已知斜面的倾角为θ,物体B的质量为m,则它们的加速度a及推力F的大小为( )
A.a=gsin θ,F=(M+m)g(μ+sin θ)
B.a=gcs θ,F=(M+m)gcs θ
C.a=gtan θ,F=g(M+m)(μ+tan θ)
D.a=gcs θ,F=μ(M+m)g
解析:B向左做匀加速运动,合力水平向左,对B进行受力分析,根据牛顿第二定律得a=eq \f(F合,m)=gtan θ,对A、B整体进行受力分析得F-μ(M+m)g=(M+m)a,解得F=g(M+m)(μ+tan θ),故选项C正确。
答案:C
4.(多选)如图所示,在粗糙的水平面上,质量分别为m和M的物块A、B用轻弹簧相连,两物块与水平面间的动摩擦因数均为μ,当用水平力F作用于B上且两物块共同向右以加速度a1匀加速运动时,弹簧的伸长量为x1;当用同样大小的恒力F沿着倾角为θ的光滑斜面方向作用于B上且两物块共同以加速度a2沿斜面向上匀加速运动时,弹簧的伸长量为x2。下列说法正确的是( )
A.若m>M,有x1=x2 B.若m
答案:AB
eq \a\vs4\al(命题点三 动力学中的图象问题) 师生互动
1.常见的动力学图象及问题类型
2.动力学图象问题的解题策略
(1)问题实质是力与运动的关系,解题的关键在于弄清图象斜率、截距、交点、拐点、面积的物理意义。
(2)应用物理规律列出与图象对应的函数方程式,进而明确“图象与公式”“图象与物体”间的关系,以便对有关物理问题作出准确判断。
由图象分析物体的运动
[典例2] (多选)质量m=2 kg、初速度v0=8 m/s的物体沿着粗糙水平面向右运动,物体与地面之间的动摩擦因数μ=0.1,同时物体还受到一个随时间按如图所示规律变化的水平拉力F的作用。设水平向右为拉力的正方向,且物体在t=0时刻开始运动,g取10 m/s2,则以下结论正确的是( )
A.0~1 s内,物体的加速度大小为2 m/s2
B.1~2 s内,物体的加速度大小为2 m/s2
C.0~1 s内,物体的位移为7 m
D.0~2 s内,物体的总位移为11 m
[解析] 0~1 s内,物体的加速度大小a1=eq \f(F+μmg,m)=eq \f(6+0.1×2×10,2) m/s2=4 m/s2,A错误;1~2 s内物体的加速度大小a2=eq \f(F′-μmg,m)=eq \f(6-0.1×2×10,2) m/s2=2 m/s2,B正确;由题图可得物体运动的v-t图象如图所示,故0~1 s内物体的位移为x1=6 m,C错误;0~2 s内物体的总位移x=x1+x2=(eq \f(8+4,2)×1+eq \f(6+4,2)×1)m=11 m,D正确。
[答案] BD
由图象分析物体的受力
[典例3] (多选)(2021·湖南株洲高三检测)粗糙水平面上静止放置质量均为m的A、B两物体,它们分别受到水平恒力F1、F2的作用后各自沿水平面运动了一段时间,之后撤去F1、F2,两物体最终都停止,其vt图象如图所示。下列说法正确的是( )
A.A、B两物体与地面间的动摩擦因数之比为2∶1
B.F1与A物体所受摩擦力大小之比为3∶1
C.F1和F2大小之比为2∶1
D.A、B两物体通过的总位移大小相等
[解析] 由v-t图象可知,两个匀减速运动的加速度之比为1∶2,由牛顿第二定律可知,A、B所受摩擦力大小之比为1∶2,则A、B两物体与地面间的动摩擦因数之比为1∶2,故选项A错误;对A物体,加速(aA1)和减速(aA2)时的加速度之比为2∶1,由牛顿第二定律可知F1-Ff1=maA1,Ff1=maA2,可得F1=3Ff1,选项B正确;对B物体,加速(aB1)和减速(aB2)时的加速度之比为1∶2,同理F2-Ff2=maB1,Ff2=maB2,联立可得F2=eq \f(3,2)Ff2,则F2=F1,选项C错误;vt 图象面积表示位移,两物体的位移均为x=eq \f(v0,2)·3t0,故选项D正确。
[答案] BD
由题目条件确定物理量的变化
[典例4] 如图所示,物体沿斜面由静止滑下,在水平面上滑行一段距离后停止,物体与斜面和水平面间的动摩擦因数相同,斜面与水平面平滑连接。下图中v、a、f和s分别表示物体的速度大小、加速度大小、摩擦力大小和路程。下图正确的是( )
[解析] 根据物体的受力情况,可以判断出物体先是在斜面上做匀加速直线运动,到达水平面之后,做匀减速运动,所以物体运动的速度—时间图象应该是倾斜的直线,不能是曲线,A错误;由于物体的运动先是匀加速运动,后是匀减速运动,在每一个运动的过程中物体的加速度大小是不变的,所以物体的加速度—时间图象应该是两段水平的直线,不能是倾斜的直线,B错误;在整个运动的过程中,物体受到的都是滑动摩擦力,摩擦力的大小在同一阶段是不变的,并且由于在斜面上时的压力比在水平面上时的压力小,所以滑动摩擦力也比在水平面上时的小,C正确;物体在斜面上做的是匀加速直线运动,物体的位移为x=eq \f(1,2)at2,所以物体的路程和时间的关系应该是抛物线,不会是正比例的倾斜的直线,D错误。
[答案] C
5.(2021·湖北武汉高三质检)如图所示,轻弹簧的下端固定在水平桌面上,上端放有物块P,系统处于静止状态。现用一竖直向下的力F作用在P上,使其向下做匀加速直线运动,在弹簧的弹性限度内,下列是力F和运动时间t之间关系的图象,其中正确的是( )
解析:在作用力F之前,物块放在弹簧上处于静止状态,即mg=kx0,作用力F之后,物块向下做匀加速直线运动,根据牛顿第二定律有F+mg-k(x0+x)=ma,x即为物块向下运动的位移,则x=eq \f(1,2)at2,联立可得F=ma+eq \f(ka,2)t2,即F随时间变化图象为D,所以D正确,A、B、C错误。
答案:D
6.(2021·四川眉山高三诊断)一物体沿倾角为30°的粗糙斜面从顶端由静止开始下滑,运动的位移—时间图象是一段抛物线,如图所示。已知g取10 m/s2,则( )
A.下滑过程中物体的加速度逐渐变大
B.t=0.5 s时刻,物体的速度为0.5 m/s
C.0~0.5 s时间内,物体的平均速度为1 m/s
D.物体与斜面间的动摩擦因数为eq \f(\r(3),5)
解析:由匀变速直线运动位移公式x=eq \f(1,2)at2,代入图中数据解得a=2 m/s2,A错误;根据运动学公式得vt=at,将t=0.5 s 代入方程解得vt=1 m/s,B错误;0~0.5 s时间内,物体的平均速度eq \x\t(v)=eq \f(x,t)=eq \f(0.25,0.5) m/s=0.5 m/s,C错误;由牛顿第二定律有mgsin 30°-μmgcs 30°=ma,解得动摩擦因数μ=eq \f(\r(3),5),D正确。
答案:D
eq \a\vs4\al(命题点四 动力学中的临界、极值问题) 师生互动
1.“四种”典型的临界条件
(1)接触与脱离的临界条件:两物体相接触或脱离,临界条件是弹力FN=0。
(2)相对滑动的临界条件:两物体相接触且处于相对静止时,常存在着静摩擦力,则相对滑动的临界条件是静摩擦力达到最大值。
(3)绳子断裂与松弛的临界条件:绳子所能承受的张力是有限度的,绳子断与不断的临界条件是绳中张力等于它所能承受的最大张力,绳子松弛与拉紧的临界条件是FT=0。
(4)加速度变化时,速度达到最值的临界条件:当加速度变为0时,速度达到最大值或最小值。
2.“三种”典型的常用方法
动力学中的临界问题
[典例5] (2021·河南郑州模拟)如图所示,a、b两个物体静止叠放在水平桌面上,已知ma=mb=m,a、b间的动摩擦因数为μ,b与地面间的动摩擦因数为eq \f(1,4)μ。已知最大静摩擦力等于滑动摩擦力,重力加速度为g。现对a施加一水平向右的拉力F,下列判断正确的是( )
A.若a、b两个物体始终相对静止,则力F不能超过eq \f(3,2)μmg
B.当力F=μmg时,a、b间的摩擦力为eq \f(3,2)μmg
C.无论力F为何值,b的加速度不会超过eq \f(3,4)μg
D.当力F>μmg时,b相对a滑动
[思路点拨] 解此题的关键有两点:
(1)整体法与隔离法交替应用分析物体的受力特点。
(2)物体间相对运动的条件是静摩擦力达到最大。
[解析] a、b之间的最大静摩擦力为Ffmax=μmg,b与地面间的最大静摩擦力为Ffmax′=eq \f(1,4)μ(m+m)g=eq \f(1,2)μmg;a、b相对地面一起运动,刚好不发生相对滑动时,由牛顿第二定律,对b有μmg-eq \f(1,2)μmg=ma0,得a0=eq \f(1,2)μg;对整体有F0-eq \f(1,2)μmg=2ma0,得F0=eq \f(3,2)μmg,所以若a、b两个物体始终相对静止,则力F不能超过eq \f(3,2)μmg,当力F>eq \f(3,2)μmg时,b相对a滑动,故A正确,D错误;当力F=μmg时,a、b一起加速运动,加速度为a1=eq \f(μmg-\f(1,2)μmg,2m)=eq \f(1,4)μg,对a根据牛顿第二定律可得F-Ff1=ma1,解得a、b间的摩擦力为Ff1=eq \f(3,4)μmg,故B错误;根据A选项的分析可知,无论力F为何值,b的加速度不会超过eq \f(1,2)μg,故C错误。
[答案] A
动力学中的极值问题
[典例6] 足够长的木板与水平地面间的夹角θ可以随意改变,当θ=30°时,可视为质点的一小物块恰好能沿着木板匀速下滑,如图甲所示。若让该小物块从木板的底端以大小恒定的初速度v0=10 m/s沿木板向上运动,如图乙所示,随着θ的改变,小物块沿木板滑行的最大距离x将发生变化。重力加速度g取10 m/s2。
(1)求小物块与木板间的动摩擦因数;
(2)当θ满足什么条件时,小物块沿木板滑行的最大距离最小,并求出此最小值。
[思路点拨] (1)分析物体的运动过程,做好受力分析。
(2)根据动力学知识写出数学表达式,进而讨论出极值。
[解析] (1)当θ=30°时,小物块恰好能沿着木板匀速下滑,则
mgsin θ=Ff,Ff=μmgcs θ,
解得μ=eq \f(\r(3),3)。
(2)当θ变化时,设沿斜面向上为正方向,小物块的加速度为a,由牛顿第二定律得
-mgsin θ-μmgcs θ=ma,
由0-veq \\al( 2,0)=2ax得x=eq \f(v\\al( 2,0),2gsin θ+μcs θ),
令cs α=eq \f(1,\r(1+μ2)),sin α=eq \f(μ,\r(1+μ2)),
即tan α=μ,即α=30°,
则x=eq \f(v\\al( 2,0),2g\r(1+μ2)sinθ+α),
当α+θ=90°时x最小,
可得θ=60°,
所以x最小值为
xmin=eq \f(\r(3)v\\al( 2,0),4g)=eq \f(5\r(3),2) m。
[答案] (1)eq \f(\r(3),3) (2)θ=60° eq \f(5\r(3),2) m
7.(2021·河北衡水中学调研)如图所示,在光滑水平面上有一辆小车A,其质量为mA=2.0 kg,小车上放一个物体B,其质量为mB=1.0 kg。如图甲所示,给B一个水平推力F,当F增大到稍大于3.0 N时,A、B开始相对滑动。如果撤去F,对A施加一水平推力F′,如图乙所示,要使A、B不相对滑动,则F′的最大值Fmax为( )
A.2.0 N B.3.0 N
C.6.0 N D.9.0 N
解析:在题图甲中,设A、B间的静摩擦力达到最大值Ffmax时,系统的加速度为a,根据牛顿第二定律,对A、B整体有F=(mA+mB)a,对A有Ffmax=mAa,代入数据解得Ffmax=2.0 N。在题图乙所示情况中,设A、B刚开始滑动时系统的加速度为a′,根据牛顿第二定律,以B为研究对象有Ffmax=mBa′,以A、B整体为研究对象,有Fmax=(mA+mB)a′,代入数据解得Fmax=6.0 N,故C正确。
答案:C
8.两个质量均为m的相同物块叠放在一个轻弹簧上面,处于静止状态。弹簧的下端固定于地面上,弹簧的劲度系数为k。从t=0时刻起,给A物块一个竖直向上的作用力F,使得两物块以0.5g的加速度匀加速上升。下列说法正确的是( )
A.A、B分离前合外力大小与时间的平方成线性关系
B.分离时弹簧处于原长状态
C.在t= eq \r(\f(2m,k))时刻A、B分离
D.分离时B的速度大小为 eq \r(\f(m,4k))g
解析:A、B分离前两物块做匀加速运动,合外力不变,A错误;开始时弹簧的压缩量为x1,则2mg=kx1;当两物块分离时,加速度相同且两物块之间的弹力为零,对物块B,有kx2-mg=ma,且x1-x2=eq \f(1,2)at2,解得x1=eq \f(2mg,k),x2=eq \f(3mg,2k),t= eq \r(\f(2m,k)),此时弹簧仍处于压缩状态,B错误,C正确;分离时B的速度为v=at=eq \f(1,2)g·eq \r(\f(2m,k))=eq \r(\f(m,2k))g,D错误。
答案:C
超重现象
失重现象
完全失重现象
概念
物体对支持物的压力(或对悬挂物的拉力)大于物体所受重力的现象
物体对支持物的压力(或对悬挂物的拉力)小于物体所受重力的现象
物体对支持物的压力(或对悬挂物的拉力)等于零的现象
产生条件
物体的加速度方向向上
物体的加速度方向向下
物体的加速度方向竖直向下,大小a=g
原理方程
F-mg=ma
mg-F=ma
mg-F=ma=mg
F=0
运动状态
加速上升或减速下降
加速下降或减速上升
以a=g的加速度加速下降或减速上升
适用条件
注意事项
优点
整体法
系统内各物体保持相对静止,即各物体具有相同的加速度
只分析系统外力,不分析系统内各物体间的相互作用力
便于求解系统受到的外力
隔离法
(1)系统内各物体加速度不相同
(2)要求计算系统内物体间的相互作用力
(1)求系统内各物体间的相互作用力时,可先用整体法,再用隔离法
(2)加速度大小相同、方向不同的连接体,应采用隔离法分析
便于求解系统内各物体间的相互作用力
极限法
把物理问题(或过程)推向极端,从而使临界现象(或状态)暴露出来,以达到正确解决问题的目的
假设法
临界问题存在多种可能,特别是非此即彼两种可能时,或变化过程中可能出现临界条件,也可能不出现临界条件时,往往用假设法解决问题
数学法
将物理过程转化为数学表达式,根据数学表达式解决临界极值问题
江苏版高考物理一轮复习第3章第3节牛顿运动定律的综合应用课时学案: 这是一份江苏版高考物理一轮复习第3章第3节牛顿运动定律的综合应用课时学案,文件包含核心素养部编版语文三年级下册-7鹿角和鹿腿第2课时课件pptx、核心素养部编版语文三年级下册-7鹿角和鹿腿第2课时教学设计含反思docx、核心素养部编版语文三年级下册-7鹿角和鹿腿第2课时分层作业含答案docx、核心素养部编版语文三年级下册-7鹿角和鹿腿第2课时导学案docx等4份课件配套教学资源,其中PPT共46页, 欢迎下载使用。
高中物理高考 第3讲 牛顿运动定律的综合应用: 这是一份高中物理高考 第3讲 牛顿运动定律的综合应用,共28页。学案主要包含了堵点疏通,对点激活等内容,欢迎下载使用。
人教版高考物理一轮复习第3章牛顿运动定律第3讲牛顿运动定律的综合应用学案: 这是一份人教版高考物理一轮复习第3章牛顿运动定律第3讲牛顿运动定律的综合应用学案,共11页。

