


人教版八年级下册生物知识点总结整理
展开 这是一份人教版八年级下册生物知识点总结整理,主要包含了二道防线组成等内容,欢迎下载使用。
第一节 、植物的生殖
子房壁--------------------------------------果皮
果 实
子 房
胚珠
珠被------------------------种皮
种子
卵细胞+精子 受精卵-------胚
极核+精子 受精极核-------胚乳
(部分具有)
1.有性生殖:经过两性生殖细胞的结合,形成受精卵,由受精卵发育成新个体的生殖方式。有性生殖的后代,具有双亲的遗传特征。
如:种子繁殖、试管婴儿。
优点:更有利于适应不良的生活环境,有利于进化。
2.无性生殖:不经过两性生殖细胞结合,由母体直接产生新个体。
如:(营养生殖)椒草用叶生殖、马铃薯用块茎生殖、竹用地下茎生殖、出芽生殖、克隆羊等。
优点:能够保持母本的优良性状,繁殖速度快。
3.有性生殖和无性生殖的本质区别:有无两性生殖细胞的结合。
4.无性生殖的常见方式有:扦插,嫁接,压条,组织培养
(1)扦插植物茎段的处理:
a.茎剪成15-20厘米长的茎段,一般每段保留两个节。
b.茎段上方的切口是水平(减小伤口水分的蒸发)的,茎段下方的切口是斜向(增加吸收水分的面积)的。
c.(一般保留2个节)上一个节上的叶要去掉部分叶片,下面一个节上的叶从叶柄处全部去掉。
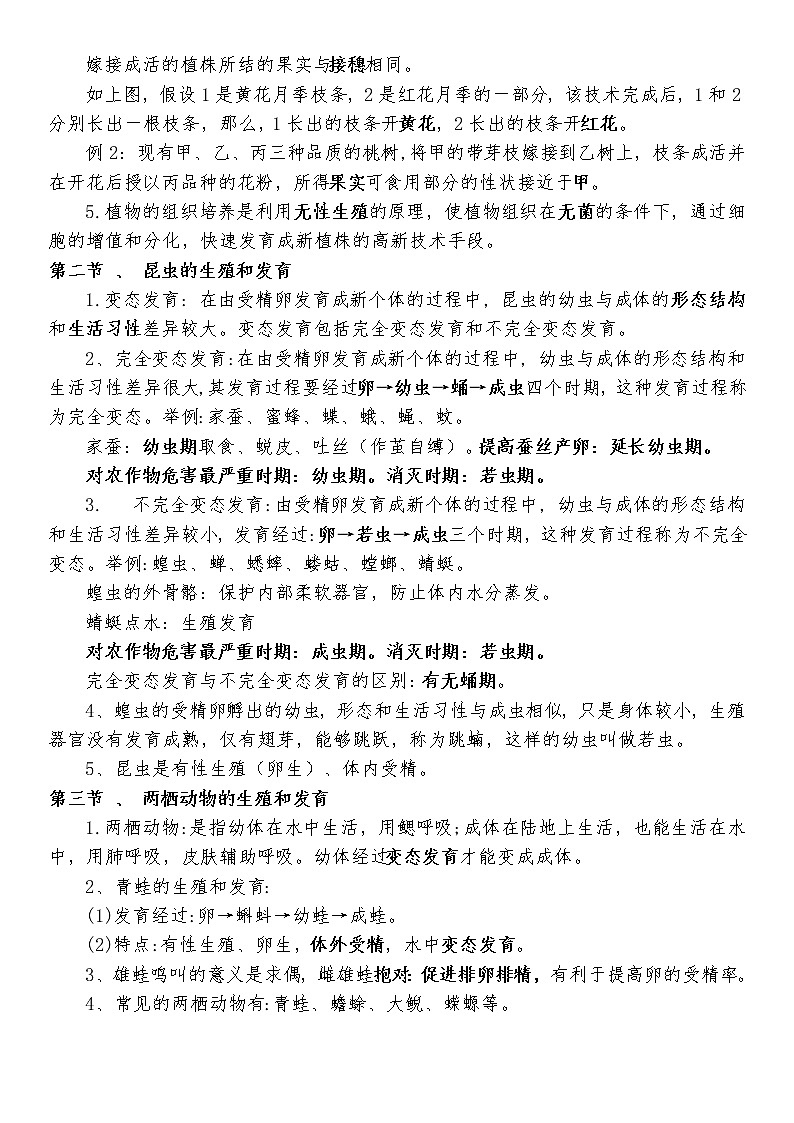
(2)嫁接:就是把一个植物体的芽或枝,接在另一个植物体上,使结合在一起的两部分长成一个完整的植物体。嫁接分为;枝接( 以枝作接穗)和芽接(以芽作接穗)两种。
嫁接时接上去的芽或枝叫1接穗;被接的植物叫2砧木。
嫁接的关键:接穗与砧木的形成层紧密结合,以确保成活。
嫁接成活的植株所结的果实与接穗相同。
如上图,假设1是黄花月季枝条,2是红花月季的一部分,该技术完成后,1和2分别长出一根枝条,那么,1长出的枝条开黄花,2长出的枝条开红花。
例2:现有甲、乙、丙三种品质的桃树,将甲的带芽枝嫁接到乙树上,枝条成活并在开花后授以丙品种的花粉,所得果实可食用部分的性状接近于甲。
5.植物的组织培养是利用无性生殖的原理,使植物组织在无菌的条件下,通过细胞的增值和分化,快速发育成新植株的高新技术手段。
第二节 、 昆虫的生殖和发育
1.变态发育: 在由受精卵发育成新个体的过程中, 昆虫的幼虫与成体的形态结构和生活习性差异较大。变态发育包括完全变态发育和不完全变态发育。
2、完全变态发育:在由受精卵发育成新个体的过程中, 幼虫与成体的形态结构和生活习性差异很大,其发育过程要经过卵→幼虫→蛹→成虫四个时期,这种发育过程称为完全变态。举例:家蚕、蜜蜂、蝶、蛾、蝇、蚊。
家蚕:幼虫期取食、蜕皮、吐丝(作茧自缚)。提高蚕丝产卵:延长幼虫期。
对农作物危害最严重时期:幼虫期。消灭时期:若虫期。
不完全变态发育:由受精卵发育成新个体的过程中, 幼虫与成体的形态结构和生活习性差异较小,发育经过:卵→若虫→成虫三个时期,这种发育过程称为不完全变态。举例:蝗虫、蝉、蟋蟀、蝼蛄、螳螂、蜻蜓。
蝗虫的外骨骼:保护内部柔软器官,防止体内水分蒸发。
蜻蜓点水:生殖发育
对农作物危害最严重时期:成虫期。消灭时期:若虫期。
完全变态发育与不完全变态发育的区别:有无蛹期。
4、蝗虫的受精卵孵出的幼虫,形态和生活习性与成虫相似,只是身体较小,生殖器官没有发育成熟,仅有翅芽,能够跳跃,称为跳蝻,这样的幼虫叫做若虫。
5、昆虫是有性生殖(卵生)、体内受精。
第三节 、 两栖动物的生殖和发育
1.两栖动物:是指幼体在水中生活,用鳃呼吸;成体在陆地上生活,也能生活在水中,用肺呼吸,皮肤辅助呼吸。幼体经过变态发育才能变成成体。
2、青蛙的生殖和发育:
(1)发育经过:卵→蝌蚪→幼蛙→成蛙。
(2)特点:有性生殖、卵生,体外受精,水中变态发育。
3、雄蛙鸣叫的意义是求偶,雌雄蛙抱对:促进排卵排精,有利于提高卵的受精率。
4、常见的两栖动物有:青蛙、蟾蜍、大鲵、蝾螈等。
第四节 、鸟的生殖和发育
1.鸟卵的结构:
总结:(1)保护结构:卵壳、卵壳膜、卵白和卵黄膜。(2)营养结构:卵白和卵黄,主要是卵黄。
注意:(1).卵壳表面有气孔,将鸡卵放入盛有45-50℃温水的烧杯中,可以看到鸡卵的壳外有许多气泡出现。(2).的卵细胞包括:卵黄膜相当于细胞膜,卵黄相当于细胞质,胚盘相当于细胞核。
2.生殖方式:卵生、 有性生殖 、体内受精
3.未受精的卵,胚盘色浅而小,受精的卵,胚盘色浓而大。
4.鸟类的生殖和发育过程:筑巢、求偶、交配、产卵、孵卵、育雏几个阶段。但杜鹃不筑巢、不孵卵、不育雏。
第二章生物的遗传和变异
第一节基因控制生物的性状
1、遗传:亲子间的相似性。
2、变异:亲子间和子代个体间的差异。
3、生物的遗传和变异是通过生殖和发育而实现的。
4、性状:生物的形态结构特征、生理特征及行为方式等称为性状。
(肉眼看不见)
相对性状:同种生物的同一性状的不同表现形式。
6、转基因鼠:
研究的性状:鼠的个体大小。
控制该性状的基因:大鼠的生长激素基因
结论:基因控制生物的性状。
7、在生物传种接代的过程中,传下去的不是性状而是控制性状的基因。
8、转基因技术:把一种生物的某个基因,用生物技术的方法转入到另一种生物的基因组中。 用此技术培育出来的转基因生物,就有可能表现出转入基因所控制的性状。
9、生物的性状受基因的控制,也受生活环境的影响,并非都能遗传。
第二节基因在亲子间的传递
1、生物体的各种性状都是由基因控制的,性状的遗传实质上是亲代通过生殖过程把基因传递给了子代。精子和卵细胞就是基因在亲子间传递的“桥梁”。
2、染色体:在活细胞中容易被碱性染料染成深色的物质,主要由DNA和蛋白质组成。不同生物体细胞内染色体的数目和形态不同,同种生物的体细胞内染色体的形态和数目都是一定的。在体细胞(除生殖细胞外的细胞)中,染色体是成对存在的。
3、DNA:形状像一个螺旋形的梯子,是主要的遗传物质,是遗传信息的载体。
4、基因:具有遗传效应的DNA片段,是遗传物质的基本单位。在生物的体细胞中,基因是成对存在的,分别位于成对的染色体上。在生殖细胞中,染色体是成单存在的 ,染色体上的基因也是成单存在的。
5、染色体、DNA、基因三者的关系:
基因
DNA
染色体
细胞
细胞核
一对基因位于一对染色体的同一位置。
6、人的体细胞中染色体为23对,也就包含了46个DNA。
7、生物的体细胞中染色体是成对存在的,基因也是成对存在的,分别位于成对的染色体上。形成生殖细胞时,成对的染色体要分开,分别进入两个细胞中,成对的基因也要分开,随染色体而进入两个细胞中。即每对染色体中的一条进入精子或卵细胞中,而当精子和卵细胞结合成受精卵时,染色体又恢复到亲代细胞中染色体的水平,其中有一半染色体来自父方,一半来自母方。
第三节基因的显性和隐性
孟德尔:奥地利人。遗传学之父,遗传学的奠基人。
1.选择豌豆的原因:相对性状明显;自花传粉、闭花授粉。
2.孟德尔豌豆杂交实验
(1)相对性状有显性性状和隐性性状之分。(2)生控制相对性状的基因有显性和隐性之分。显性基因用大写字母表示,隐性基因用小写字母表示。(3)体细胞中的基因是成对存在的。(4)生殖细胞中,有的含有D基因,有的含有d基因。
3.在相对性状的遗传中,表现为隐性性状的,其基因只有dd。表现为显性性状的,其基因组成为DD或Dd两种。因此表现型相同,基因型不一定相同。
4.模型一: 模型二:
基因型:Dd
表现型:高茎
×
基因型:DD:Dd:dd=1:2:1
表现型:高茎:矮茎=3:1
模型三:
基因型: Dd:dd=1:1
表现型:高茎:矮茎=1:1
5.基因组成是Dd,虽然d(隐性)控制的性状不表现,但d并没有受D(显性基因)的影响,还会遗传下去。
6、判断显隐性的方法:(1)无中生有为隐性。(2)凭空消失的为隐性。
7.我国婚姻法规定:直系血亲和三代以内的旁系血亲之间禁止结婚。原因:近亲携带相同的隐性致病基因比例较大,其后代患该遗传病的几率就增大。
8、常见的遗传病:先天性愚型、白化病、色盲、血友病等。
第四节人的性别遗传
人类体细胞中染色体23对(46条)。性染色体在体细胞、生殖细胞、受精卵中都有。X染色体较大,Y染色体较小。
人的体细胞(成熟红细胞除外)中有23对染色体,人的精子、造血干细胞、卵细胞、肌细胞、成熟红细胞中染色体数目分别是23条、46条、23条、46条、0条。
3.人的性别决定主要与性染色体有关,也与性染色体上的基因有关。
4.生男生女机会均等,取决于男性的哪一种类型的精子与卵细胞结合。若含Y染色体的精子与卵细胞结合,则生男孩(XY),若含X染色体的精子与卵细胞结合,则生女孩(XX)。
第五节 生物的变异
1、引起变异的原因:首先决定于遗传物质基础的不同,其次与环境也有关系。
2、变异的类型:
(1)可遗传的变异:由遗传物质基础改变而引起的变异。
(2)不遗传的变异:单纯由环境而引起的变异,遗传物质没有改变。
3、生物变异的意义:为生物进化提供原始的材料,培育动、植物的新品种。
4、变异的应用 (1)高产奶牛: 育种方法:人工选择育种 原理:基因重组。
(2)高产抗倒伏小麦: 育种方法:杂交育种 原理:基因重组。
(3)太空椒: 育种方法:诱变育种 原理:基因突变。
第三章 生物的进化 第一节 地球上生命的起源
1.人类起源于 森林古猿。这一结论的获得有许多化石证据支持。
2.地球大约形成于46亿年前,原始生命大约诞生于36亿年前。
3、科学的推测要有确凿的证据,需要严密的逻辑,需要丰富的联想和想象。
4、原始大气中无氧气,它包括水蒸气,氨气,甲烷,二氧化硫,硫化氢等。
5、1953年美国,米勒,模拟原始地球的条件和大气成分,通过进行火花放电(模拟闪电)合成了多种氨基酸。证明了原始地球上尽管不能形成生命,但能形成构成生物体的有机物。
6、原始海洋-----生命的摇篮,原始生命诞生于原始海洋。
第二节 生物进化的历程
1.比较法:根据一定的标准,把彼此有某种联系的事物加以对照,确定它们的相同和不同之处。科学家们通过对不同年代化石的纵向比较,以及对现存生物种类的横向比较等方法,推断出了生物进化的大致过程。
2.化石:是生物的遗体、遗物或生活痕迹,由于种种原因被埋藏在地层中,经过若干万年的复杂变化系形成的。化石是研究生物进化非常重要的证据。
3、化石在地层中出现的顺序:在越古老的地层中,挖掘出来的化石所代表的生物,结构越简单,地位越低等;在距今越近的地层中,挖掘出来的化石所代表的生物,结构越复杂,地位越高等。
4、始祖鸟:1861年,德国。它既和爬行动物有相似之处,又和鸟类有相似之处,说明鸟类起源于古代爬行类,始祖鸟是爬行动物向鸟类进化的中间过渡类型。
5、细胞色素C:一种蛋白质。亲缘关系越近,细胞色素C的差异越小。
6、生物进化的总体趋势:由简单-----复杂,由低等----高等,由水生----陆生。
7、生物进化的大致过程:
(1)生物的共同祖先---原始生命。因营养方式的不同,再进化为植物(自养)和动物(异养)。
(2)植物进化的历程:藻类植物 苔藓植物 裸子植物
蕨类植物 种子植物 被子植物
(3)无脊椎动物的进化过程:单细胞动物---腔肠动物---扁形动物—-线性动物---软体动物----环节动物---节肢动物
(4)脊椎动物的进化过程:鱼类----两栖类-----爬行类 鸟类
哺乳类
第三节 生物进化的原因
1、保护色及其意义:动物的体色与周围环境的色彩十分相似,人们把这种体色称为保护色,具有保护色的动物不易被其他动物所发现,这对它躲避敌害或者捕食猎物是十分有利的。保护色的形成是自然选择的结果。
2、除了保护色,动物的警戒色和拟态也有助于生物的生存。
3、达尔文:自然选择学说。1859年《物种的起源》。
4、自然选择的内容包括: 过度繁殖----前提 生存斗争---手段/动力
遗传变异---基础/内因 适者生存---结果
5、生物进化的外因-----环境的定向选择
6、变异具有不定向性。有利的变异在生存斗争中才容易生存下来,并将这些变异遗传给后代,而具有不利变异的个体则易被淘汰。
7、生物的进化:生物通过遗传、变异(内因)和自然选择(外因,决定生物进化的方向)不断进化。
第八单元 健康地生活
第一章 传染病和免疫 第一节、传染病及其预防
1、传染病:由病原体(如细菌、病毒、寄生虫等)引起的、能在人与人之间或人与动物之间传播的疾病。
传染病的特点:传染性、流行性等,传染性最强的时期是在患病初期。
2、传染病流行的基本环节: 传染源、传播途径、易感人群;缺少其中任何一个环节,传染病都流行不起来。
(1)传染源:指能散播病原体的人或动物;如①传染病患者②病原体携带者③受感染的动物
(2)传播途径:如空气传播、饮食传播、生物媒介传播、水传播、接触传播等;
(3)易感人群:指对某种传染病缺乏免疫力而容易感染该病的人群。
3、传染病的预防措施:
(1)控制传染源:凡是对患病的人或动物采取的一些措施(隔离病人,杀死、焚烧、深埋患病的动物)
(2)切断传播途径①加强饮食管理②讲卫生、常消毒③消灭媒介动物、设臵防虫设备
(3)保护易感人群①锻炼身体 ②预防接种
第二节、免疫与计划免疫
1.人体的三道防线:
(1)第一道:皮肤和黏膜(作用原理:阻挡病原体、分泌物杀菌、纤毛清扫异物)
(2)第二道:体液中的杀菌物质和吞噬细胞(杀菌物质中的溶菌酶破坏病菌的细胞壁,使病菌溶解;吞噬细胞分布在血液和组织器官中,能将侵人人体的病原体吞噬消化)
(3) 第三道:免疫器官和免疫细胞(淋巴细胞)(免疫器官包括淋巴结、胸腺、脾脏等)
2. 非特异性免疫(先天性免疫):第一、二道防线组成
抗体具有专一性
特点:①生来就有②对多种病原体或异物都起防御作用。
3、特异性免疫(后天性免疫):第三道防线
特点:①出生后形成②针对某一特定病原体或异物起防御作用。(患天花的人不会再得天花病)
4.抗体:病原体侵入人体后,刺激了淋巴细胞,淋巴细胞产生一种抵抗该病原体的特殊蛋白质。
5.抗原:引起人体产生抗体的物质(如病原体等)
6.抗原刺激淋巴细胞产生抗体,抗体与抗原结合,促进吞噬细胞的吞噬作用,将抗原清除;或使病原体失去致病性。
7.免疫:最初指人体对病原体的抵抗力。现指是人体的一种生理功能,人体依靠这种功能识别“自己”和“非己”成分,从而破坏和排斥人体的抗原物质,或人体本身所产生的损伤细胞和肿瘤细胞等,以维持人体健康。
8. 免疫的功能: ①监视、识别和清除体内产生的异常细胞(如肿瘤细胞)②抵抗抗原的侵入,防止疾病的产生。③清除体内衰老、死亡和损伤的细胞。[简述之:①免疫监视②防御感染③自身稳定]
9.疫苗:通常是用杀死的或减毒的病原体制成的生物制品,接种于人体后,可产生相应的抗体.。
10.计划免疫:根据某些传染病的发生规律,将各种安全有效的疫苗,按照科学的免疫程序,有计划地给儿童接种,以达到预防、控制、消灭相应传染病的目的,这种有计划地预防接种叫计划免疫。
11、艾滋病(简称AIDS),又称获得性免疫缺陷综合征,病原体是人类免疫缺陷病毒(HIV), 传播途径(静脉注射毒品、不安全的性行为、输入含HIV的血或血液制品或使用未消毒的、艾滋病病人用过的注射器)。
12.接种卡介苗----预防结核病;接种百白破----预防百日咳、白喉和破伤风。
13、抵抗抗原侵入的功能过强时,进入人体内的某些食物或药物会引起过敏反应。找出过敏原,并且尽量避免再次接触过敏原,是预防过敏反应的主要措施。
第二章用药和急救
1.安全用药是指根据病情需要,在选择药物的品种、剂量和服用时间等方面都恰到处,充分发挥药物的最佳效果,尽量避免药物对人体所产生的不良反应或危害。
2. 药物可以分为处方药和非处方药。非处方药简称为OTC,适于消费者容易自我诊断、自我治疗的小伤小病。 处方药:必须凭执业医师或执业助理医师的处方才可以购买,并按医嘱服用的药物。
3. 使用任何药物之前,都应该仔细阅读使用说明,了解药物的主要成分、作用与用途、禁忌症、适应症、不良反应、用法和用量、制剂与规格、生产日期和有效期。
4.急救:
(1)紧急呼救:拨打120急救电话(说明自己的名字、详细的地址、病人的发病症状)。
(2)心肺复苏:胸外心脏按压:按压胸骨下端1/3处,使胸骨下陷5—6厘米。
人工呼吸:最常用的是口对口吹气法.
先做30次心脏按压,并保持气道通畅,再做2次人工呼吸,如此交替反复进行
5、出血一般有内出血和外出血.
外出血:动脉出血,呈鲜红色,从伤口喷出或随心跳一股一股涌出。近心端包扎。
静脉出血,呈暗红色,缓慢而不断从伤口流出。远心端包扎。
毛细血管出血,呈红色,从伤口渗出。冲洗伤口,贴创可贴。
6.硝酸甘油---心脏病。
第三章 了解自己 增进健康
1.健康是指一种身体上、心理上和社会适应方面的良好状态。
2.心情愉快是儿童青少年心理健康的核心。
3.调节情绪的方法:转移注意力;选择合适的方式宣泄烦恼;自我安慰。
4.心脑血管疾病、糖尿病、恶性肿瘤等一些慢性、非传染性疾病,这些疾病称为“生活方式病”或“现代文明病”。
5. 慢性、非传染性疾病除了受遗传因素和环境的影响外,还与个人的生活方式有关,不健康的生活方式加速这些疾病的发生和发展。
6.怎样选择健康的生活方式:①营养配餐②坚持体育锻炼③按时作息④不吸烟、不喝酒⑤拒绝毒品⑥积极参加集体活动。
7.探究酒精或烟草浸出液对水蚤心率的影响:低浓度的酒精(0.25%)对水蚤的心率有促进作用,高浓度的酒精对水蚤的心率有抑制作用。酒精浓度超过20%,水蚤会死亡。 烟草浸出液对水蚤的心率有促进作用。
8.吸烟的危害:烟草燃烧时,烟雾中的有害物质如尼古丁、焦油等有害物质进入人体,对人体的神经系统造成损害,使人的记忆力和注意力降低,同时还诱发多种呼吸系统疾病,如慢性支气管炎,肺癌等。
9.毒品的危害:会损害人的神经系统,降低人体免疫功能,使心肺受损,呼吸麻痹,甚至死亡。
- 1.电子资料成功下载后不支持退换,如发现资料有内容错误问题请联系客服,如若属实,我们会补偿您的损失
- 2.压缩包下载后请先用软件解压,再使用对应软件打开;软件版本较低时请及时更新
- 3.资料下载成功后可在60天以内免费重复下载
免费领取教师福利 






