2021年济南版八年级生物下册专题整合训练生物多样性及保护(含答案)
展开专题整合训练 生物多样性及保护
专题 生物多样性
1.某国发现在其境内的老虎经常遭到人猎杀,若不立即采取有效保护措施,老虎有灭绝的可能,于是该国政府采取改正措施。下列措施正确的有(B )
①在栖息地引进狮群和豹群 ②将老虎迁出原地,移入动物园等进行特殊的保护和管理 ③在栖息地建立自然保护区 ④制定法律,严禁捕猎老虎 ⑤在栖息地保持一定数量的牛群和羊群
A.①②③④ B.②③④⑤
C.①③④⑤ D.①②③⑤
2.我国修建完成的青藏铁路,在穿过可可西里、楚马尔河、加索等自然保护区的线路上采取了绕避、设置通道等措施,这样做(C )
①能减少青藏铁路的建设投资 ②体现了人类在自然面前是无能为力的 ③有利于保护生态平衡
④有利于保护野生动植物
A.①②③④ B.①②
C.③④ D.①③④
3.下列是四位同学关于保护生物多样性的微信聊天记录,其中提出加强法制管理措施的是(C )
小丽:建立自然保护区是保护生物多样性最为有效的措施。
小伟:我们也可以把某些濒危物种迁出原地,移入动物园。
小明:通过制定相关法律,对于珍稀濒危物种,除特殊需要经过批准,禁止一切形式的猎采和买卖。
小香:还可以建立濒危物种的种质库,以保护珍贵的遗传资源。
A.小丽 B.小伟
C.小明 D.小香
4.三峡大坝修建后,人们将坝区的很多稀有物种迁出了原地,这是为了保护(D )
A.生态系统的多样性
B.基因的多样性
C.环境的多样性
D.物种的多样性
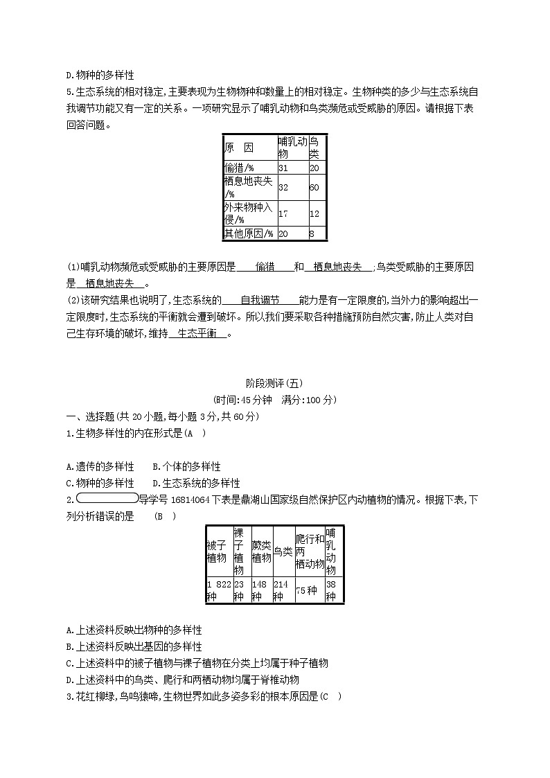
5.生态系统的相对稳定,主要表现为生物物种和数量上的相对稳定。生物种类的多少与生态系统自我调节功能又有一定的关系。一项研究显示了哺乳动物和鸟类濒危或受威胁的原因。请根据下表回答问题。
原 因 | 哺乳动物 | 鸟类 |
偷猎/% | 31 | 20 |
栖息地丧失/% | 32 | 60 |
外来物种入侵/% | 17 | 12 |
其他原因/% | 20 | 8 |
(1)哺乳动物濒危或受威胁的主要原因是 偷猎 和 栖息地丧失 ;鸟类受威胁的主要原因是 栖息地丧失 。
(2)该研究结果也说明了,生态系统的 自我调节 能力是有一定限度的,当外力的影响超出一定限度时,生态系统的平衡就会遭到破坏。所以我们要采取各种措施预防自然灾害,防止人类对自己生存环境的破坏,维持 生态平衡 。
阶段测评(五)
(时间:45分钟 满分:100分)
一、选择题(共20小题,每小题3分,共60分)
1.生物多样性的内在形式是(A )
A.遗传的多样性 B.个体的多样性
C.物种的多样性 D.生态系统的多样性
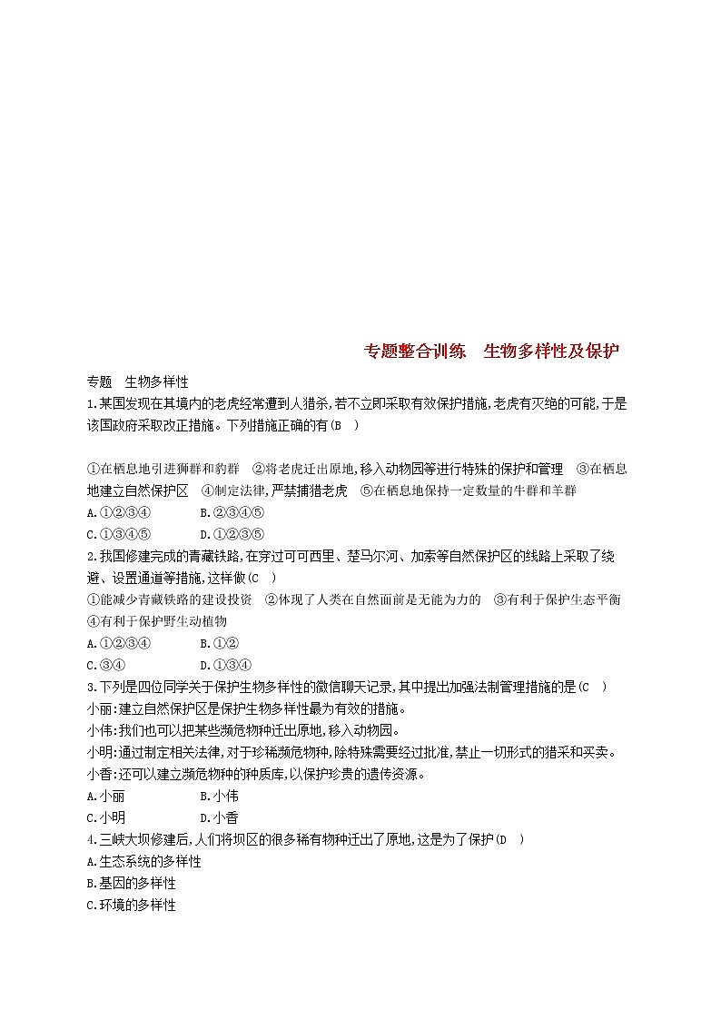
2.导学号16814064下表是鼎湖山国家级自然保护区内动植物的情况。根据下表,下列分析错误的是 (B )
被子 植物 | 裸子 植物 | 蕨类 植物 | 鸟类 | 爬行和两 栖动物 | 哺乳 动物 |
1 822种 | 23种 | 148种 | 214种 | 75种 | 38种 |
A.上述资料反映出物种的多样性
B.上述资料反映出基因的多样性
C.上述资料中的被子植物与裸子植物在分类上均属于种子植物
D.上述资料中的鸟类、爬行和两栖动物均属于脊椎动物
3.花红柳绿,鸟鸣猿啼,生物世界如此多姿多彩的根本原因是(C )
A.自然环境的多样性
B.外来物种的多样性
C.遗传的多样性
D.以上都不正确
4.下列保护生物多样性的措施无效的是(D )
A.退耕还林,减少农药的使用
B.利用无性繁殖技术,保护濒危动植物
C.把濒危物种移入动物园
D.林区多种植果树,清除其他树种,既能搞绿化,又能产生经济效益
5.生物多样性面临的威胁主要体现在(B )
A.遗传多样性的丧失
B.物种灭绝的速度加快
C.生态系统多样性的丧失
D.人口的快速增长
6.建立自然保护区是保护生物多样性最为有效的措施。因为自然保护区是(D )
A.天然储存库 B.天然实验室
C.活的博物馆 D.以上三项都对
7.近年来,“加拿大一枝黄花”在国内迅速蔓延,对生态环境造成了巨大影响。下列叙述错误的是(C )
A.破坏了本地生态系统的稳定性
B.危害本地生物多样性
C.继续引入新的“加拿大一枝黄花”的天敌,并大力推广
D.抑制当地原有物种的正常生长
8.下列哪一项不是威胁生物多样性的原因?(D )
A.森林面积减少
B.环境污染
C.外来物种的入侵
D.适时地、有计划地进行合理采伐
9.我国陆续建立了数百个自然保护区,其目的是(D )
A.保护自然环境
B.保护野生动植物资源
C.禁止采伐树木和捕猎动物
D.保护野生动植物资源和自然环境
10.下图中鸟儿“举家迁徙”的无奈之举告诉人们,保护动物多样性的根本措施是(B )
A.控制有害动物的数量
B.保护动物的栖息地
C.防止外来物种入侵
D.完善保护动物的法律法规
11.仿生学是目前飞速发展的一门学科,如全球卫星地面定位系统的发明就借鉴了某些生物的回声定位系统的特点,这一功能是利用了生物多样性的 (A )
A.直接价值 B.间接价值
C.潜在价值 D.科学研究价值
12.我国制定了多部法规严格保护野生生物资源,这是因为野生生物在维持生物的多样性、保护生态平衡等方面有着极其重要的作用。这反映了野生生物的(B )
①直接价值 ②间接价值 ③潜在价值
A.① B.② C.①② D.②③
13.生物多样性的实质是(A )
A.遗传多样性 B.物种多样性
C.栖息地多样性 D.生态系统多样性
14.下列关于保护生物多样性的做法不科学的是(A )
A.大量引进外来物种
B.建立自然保护区
C.建立濒危动物繁育中心
D.颁布相应的法律、法规
15.下列有关保护生物多样性的观点,恰当的是(D )
A.物种灭绝后,还可以再生
B.生物多样性的消失对人类自身不会产生威胁
C.引入世界各地不同的生物,以增加我国的生物多样性
D.与人类没有直接利益关系的生物,也应该保留下来
16.有4位同学对我国生物多样性发表了各自的看法,其中正确的是(A )
A.扬子鳄是我国特有的珍稀动物,我们可以采取就地保护的方法
B.俗话说“靠山吃山,靠水吃水”,我们可以随意利用周围的自然资源
C.要保护生物多样性,必须禁止对一切生物资源的开发和利用
D.我国地大物博,生物资源取之不尽,用之不竭,用不着保护生物多样性
17.下列有关生物多样性的叙述,不恰当的是(C )
A.每种生物都是一个丰富的基因库
B.保护生态系统的多样性,是保护生物多样性的根本措施
C.建立自然保护区的主要目的是保护珍稀动植物种类
D.保护珍稀濒危物种除建立自然保护区外,还有移入动物园、植物园、水族馆和建立种质库等措施
18.渡渡鸟是一种栖息在印度毛里求斯岛上类似火鸟的不会飞的鸟类。当欧洲水手们抵达该地后,开始捕食渡渡鸟。最后一只渡渡鸟死于1680年左右。渡渡鸟唯一的遗体是保存在哥本哈根的一个头和保存在伦敦的一只脚。导致渡渡鸟灭亡的主要原因是(A )
A.乱捕滥杀 B.环境污染
C.外来物种入侵 D.种族退化
19.近年来,田野、森林中麻雀越来越多的主要原因是 (B )
A.人类不再乱砍滥伐
B.不法分子不敢公开疯狂偷猎
C.生存环境不再被污染
D.天敌消失
20.造成大熊猫的野生种群数量不断减少的最直接原因是(B )
A.大熊猫的食物——箭竹大量死亡
B.人类不合理采伐、开垦,引发环境变化
C.全球气候变暖,使熊猫难于生存
D.空气污染严重,使熊猫不能生存
二、非选择题(共40分)
21.(6分)生物多样性是人类赖以生存和发展的基础,请运用生物多样性的知识填空。
(1)我国已知的哺乳动物有581种、鸟类有1 244种、裸子植物约240种……这主要体现了 物种 的多样性。
(2)我国科学家袁隆平院士利用野生水稻与普通栽培水稻多次杂交,培育出产量很高的杂交稻新品种。这种杂交育种方法充分利用了 基因 的多样性。
(3)前几年,内蒙古北大河林场管护站司炉工倾倒燃烧剩余物残渣引起森林火灾,1.15万公顷森林变成荒山,导致当地的生物种类和数量迅速减少。可见,保护生物的栖息环境,保护 生态系统 的多样性,是保护生物多样性的根本措施。
22.导学号16814065(12分)阅读下列材料并回答问题。
走进烟威高速公路,你会被路旁的万顷松涛所吸引,那是以黑松为主构成的沿海防护林。黑松是一种耐旱、耐盐碱性强的树种,被广泛用于沿海防护林的建设中。它能够锁住流动的沙丘,改善生态环境。除沿海防护林体系外,威海市还有自然林体系、山丘水土保持林体系、经济林体系和风景林体系等。目前,威海市已经建立起了覆盖全市的生态绿化系统。全市绿化覆盖率达39.8%。高等植物1150种,占全省总数的70%,野生动物种类繁多,其中已知的鸟类就达到250种。空气质量达到国家一级标准。2005年威海市被联合国教科文组织授予“中国人居环境奖”,被誉为最适合人类居住的范例城市之一。
(1)请从上文找出一个最典型的生物适应环境的实例: 黑松能适应干旱、盐碱的环境 。
(2)沿海防护林能锁住流动的沙丘,改善生态环境。从生物与环境的关系看,这体现了 生物能影响环境 。
(3)城市生态绿化系统的建立吸引了许多鸟类。这个事例说明保护生物多样性的根本措施是 保护生物的栖息环境 。
(4)动物种类繁多,很大程度上应归功于植树造林。这是因为绿色植物是生态系统成分中的 生产者 ,它制造的有机物不仅养活了自己,还为动物生存提供了食物。
(5)威海市空气质量能够始终达到国家一级标准,也要归功于植树造林。植物能够吸附灰尘,有些植物能够吸收有毒气体,此外,绿色植物还能通过 光合 作用来维持生物圈中的 碳—氧 平衡。
23.(4分)阅读以下材料,回答问题。
人类活动不停地改变着生态环境。建设城市、开采矿山、开垦荒地、修筑水坝等,往往使森林、草原、河流湖泊、海岸发生巨大变化,使野生动物无家可居,导致它们大量灭绝。例如,朱鹮是一种稀有珍贵的鸟,原先生活在我国北方和日本、朝鲜半岛、东南亚等地。20世纪50年代,我国陕西秦岭山区还有不少朱鹮。后来,因大片树林被砍伐,朱鹮失去了营巢繁殖的条件,数量锐减,几乎灭绝。20世纪80年代,科学家们经过艰苦搜寻,终于找到了7只朱鹮。现在,经过大力保护并在陕西省建立了洋县保护区,朱鹮已有80多只。
(1)为了保护朱鹮,在陕西省建立了洋县保护区,这种保护措施属于 就地保护 。保护朱鹮,实际上就是保护它的 遗传物质 。
(2)地球上的物种急剧减少的主要原因是 人类破坏环境的活动 。
(3)为了保护我国的珍稀动物,你认为还可以采取哪些措施? 还可以迁地保护(对珍稀动物进行圈养),加强法制管理 。
24.(10分)阅读下列资料,回答问题。
资料一 “明月别枝惊鹊,清风半夜鸣蝉;稻花香里说丰年,听取蛙声一片。”这首辛弃疾的《西江月》描写了一幅优美的田园景色。
资料二 岳阳市总面积约15019平方千米,水面积451.68万亩(亩是非法定单位,1亩≈666.7m2),水田391.72万亩。全市森林覆盖率36.4%,风景秀丽、物产丰富。
资料三 岳阳市拥有洞庭湖60%的水域面积,鱼类资源丰富。每年在3月初开始有约110天的禁渔期。每年向湖区投放大量人工培育的多种鱼苗。
(1)从食物链的角度分析,“蛙声一片”与水稻丰收之间的关系是 青蛙捕食水稻的害虫,使水稻增产 。据调查,岳阳市农田中蛙的种类和数量呈下降趋势,其原因有 环境的污染、捕杀 。(请写出两点)
(2)资料二体现了岳阳市生物多样性方面具有 生态系统 的多样性。
(3)在年捕捞量保持稳定且略有增长的同时,近年来鱼类资源检测显示,洞庭湖经济鱼类的比例从2012年起逐年上升,请从资料三中归纳原因。
每年在3月初开始有约110天的禁渔期。每年向湖区投放大量人工培育的多种鱼苗 。
(4)为实现“一极三宜”中宜居这一目标,从环境保护的角度谈谈你认为该怎么做? 大力植树造林、使用电子贺卡(合理即可) (请写出两点)。
25.(8分)《中国自然观察2016》评估了近15年间1 085个濒危物种的保护状况(如下图所示)。大熊猫是状况好转的物种之一,生活在大熊猫自然保护区中的小熊猫、川金丝猴、羚牛等也同时得到了保护,这种现象称为“伞护效应”。状况变差的濒危物种受到最主要的威胁,来自于生存环境的改变和丧失。回答下列问题。
(1)图中大多数濒危物种的保护状况是 变差 。
(2)保护濒危物种应从生态系统多样性、物种多样性和 遗传(基因) 多样性三个层面采取措施。
(3)“伞护效应”体现了保护生物多样性最有效的措施是 建立自然保护区(就地保护) 。
(4)作为中学生能为保护濒危动物做些什么?
开展生物多样性保护方面的宣传和教育 (请举一例)。

