【新教材新高考22届历史】专题十五 20世纪下半叶世界的新变化和当今世界发展的特点与主要趋势
展开高中考试历史单元质检(十三)——20世纪下半叶世界的新变化和当代世界发展的特点与主要趋势: 这是一份高中考试历史单元质检(十三)——20世纪下半叶世界的新变化和当代世界发展的特点与主要趋势,共7页。
2024届高考历史一轮总复习课时跟踪练34当今世界发展的特点与主要趋势: 这是一份2024届高考历史一轮总复习课时跟踪练34当今世界发展的特点与主要趋势,共4页。试卷主要包含了有学者指出,1994年1月北约首脑会议重申,阅读材料,完成下列要求等内容,欢迎下载使用。
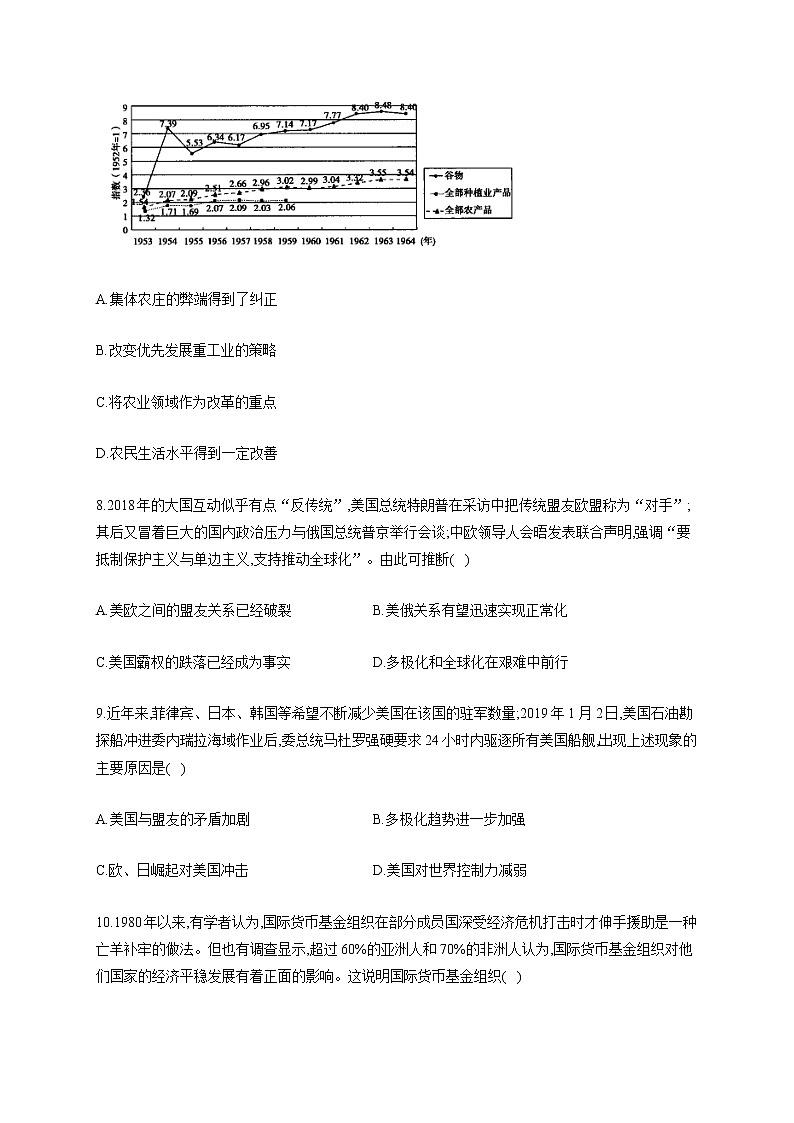
新教材适用2024版高考历史一轮总复习练案42第十三单元20世纪下半叶世界的新变化当代世界发展的特点与主要趋势第42讲当代世界发展的特点与主要趋势: 这是一份新教材适用2024版高考历史一轮总复习练案42第十三单元20世纪下半叶世界的新变化当代世界发展的特点与主要趋势第42讲当代世界发展的特点与主要趋势,共8页。试卷主要包含了选择题,非选择题等内容,欢迎下载使用。

