- 2021年高考生物复习题第四单元 热点题型三 试卷 0 次下载
- 2021年高考生物复习题第三单元 第7讲 试卷 1 次下载
- 2021年高考生物复习题第七单元 第20讲 试卷 0 次下载
- 2021年高考生物复习题第四单元 第11讲 试卷 0 次下载
- 2021年高考生物复习题第五单元 第14讲 试卷 1 次下载
2021年高考生物复习题第十单元 第33讲
展开
第33讲 发酵工程
[考试内容及活动要求] 1.进行微生物的分离和培养。2.测定某种微生物的数量。3.研究培养基对微生物的选择作用。4.探讨微生物的利用。5.运用发酵食品加工的基本方法。
考点一 微生物的培养、分离与计数
1.培养基
(1)概念:人们按照微生物对营养物质的不同需求,配制出供其生长繁殖的营养基质。
(2)营养组成:一般都含有水、碳源、氮源和无机盐。此外,还需要满足微生物生长对pH、特殊营养物质以及氧气的要求。
(3)种类
①按照物理性质可分为液体培养基、固体培养基、半固体培养基。
②按照成分的来源可分为天然培养基和合成培养基。
③按照功能用途可分为选择培养基、鉴别培养基等。
2.无菌技术
(1)含义:在培养微生物的操作中,所有防止杂菌污染的方法。
(2)常用方法
3.大肠杆菌的纯化培养
(1)制备牛肉膏蛋白胨固体培养基
→→→→→
(2)纯化大肠杆菌的方法
①平板划线法:通过接种环在琼脂固体培养基表面连续划线的操作,将聚集的菌种逐步稀释分散到培养基的表面。
②稀释涂布平板法:将菌液进行一系列的梯度稀释,然后将不同稀释度的菌液分别涂布到琼脂固体培养基的表面,进行培养。
(3)菌种的保存方法
①对于频繁使用的菌种,可以采用临时保藏的方法。
②对于需要长期保存的菌种,可以采用甘油管藏的方法。
4.土壤中分解尿素的细菌的分离与计数
(1)分离原理:土壤中的细菌之所以能分解尿素,是因为它们能合成脲酶,这种物质在把尿素分解成无机物的过程中起到催化作用。
(2)统计菌落数目一般用稀释涂布平板法。
①统计菌落数目时,培养基表面生长的1个菌落,来源于样品稀释液中的1个活菌。为了保证结果准确,一般选择菌落数在30~300的平板进行计数。
②从平板上的菌落数推测出每克样品中的菌落数的计算方法是(平均菌落数÷涂布的稀释液体积)×稀释倍数。
③利用稀释涂布平板法成功统计菌落数目的关键是恰当的稀释度。
(3)实验流程:土壤取样→样品的稀释→微生物的培养与观察→细菌的计数。
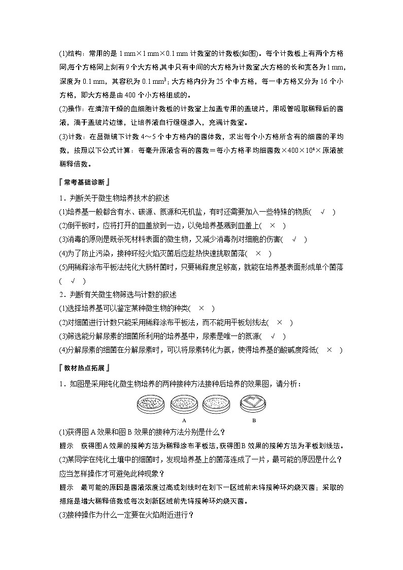
归纳总结 用显微镜直接计数法计数:血细胞计数板法
(1)结构:常用的是1 mm×1 mm×0.1 mm计数室的计数板(如图)。每个计数板上有两个方格网,每个方格网上刻有9个大方格,其中只有中间的大方格为计数室,大方格的长和宽各为1 mm,深度为0.1 mm,其容积为0.1 mm3;大方格内分为25个中方格,每一中方格又分为16个小方格,即大方格是由400个小方格组成的。
(2)操作:在清洁干燥的血细胞计数板的计数室上加盖专用的盖玻片,用吸管吸取稀释后的菌液,滴于盖玻片边缘,让培养液自行缓缓渗入,充满计数室。
(3)计数:在显微镜下计数4~5个中方格内的菌体数,求出每个小方格所含有的细菌的平均数,按照以下公式计算:每毫升原液含有的菌数=每小方格平均细菌数×400×104×原液被稀释倍数。
1.判断关于微生物培养技术的叙述
(1)培养基一般都含有水、碳源、氮源和无机盐,有时还需要加入一些特殊的物质( √ )
(2)倒平板时,应将打开的皿盖放到一边,以免培养基溅到皿盖上( × )
(3)消毒的原则是既杀死材料表面的微生物,又减少消毒剂对细胞的伤害( √ )
(4)为了防止污染,接种环经火焰灭菌后应趁热快速挑取菌落( × )
(5)用稀释涂布平板法纯化大肠杆菌时,只要稀释度足够高,就能在培养基表面形成单个菌落( √ )
2.判断有关微生物筛选与计数的叙述
(1)选择培养基可以鉴定某种微生物的种类( × )
(2)对细菌进行计数只能采用稀释涂布平板法,而不能用平板划线法( × )
(3)筛选能分解尿素的细菌所利用的培养基中,尿素是唯一的氮源( √ )
(4)分解尿素的细菌在分解尿素时,可以将尿素转化为氨,使得培养基的酸碱度降低( × )
1.如图是采用纯化微生物培养的两种接种方法接种后培养的效果图,请分析:
(1)获得图A效果和图B效果的接种方法分别是什么?
提示 获得图A效果的接种方法为稀释涂布平板法,获得图B效果的接种方法为平板划线法。
(2)某同学在纯化土壤中的细菌时,发现培养基上的菌落连成了一片,最可能的原因是什么?应当怎样操作才可避免此种现象?
提示 最可能的原因是菌液浓度过高或划线时在划下一区域前未将接种环灼烧灭菌;采取的措施是增大稀释倍数或每次划新区域前先将接种环灼烧灭菌。
(3)接种操作为什么一定要在火焰附近进行?
提示 火焰附近存在着无菌区域。
2.土壤中分解尿素的细菌的分离与计数所需培养基:
KH2PO4
1.4 g
Na2HPO4
2.1 g
MgSO4·7H2O
0.2 g
葡萄糖
10.0 g
尿素
1.0 g
琼脂
15.0 g
(1)从物理性质看此培养基属于哪类?
提示 固体培养基。
(2)在此培养基中哪些作为碳源、氮源?
提示 碳源:葡萄糖;氮源:尿素。
(3)怎样证明此培养基具有选择性呢?
提示 如表所示
项目
培养基类型
是否接种
目的
结果
实验组
以尿素为唯一氮源的培养基
是
分离分解尿素的细菌
只生长尿素分解菌
对照组
牛肉膏蛋白胨培养基
是
判断该培养基有无选择性
生长多种微生物
(4)在做分解尿素的细菌的筛选与统计菌落数目的实验时,A同学从对应的106倍稀释的培养基中筛选出大约150个菌落,但是其他同学在同样的稀释度下只选择出大约50个菌落,分析其原因。
提示 原因:①土样不同;②培养基污染或操作失误(或者是混入了其他的含氮物质)。
(5)为什么分离不同的微生物采用不同的稀释度?
提示 因为土壤中各类微生物的数量不同,数量多的稀释倍数大。
(6)用显微镜直接计数法统计菌落数量时有什么缺点?
提示 不能区分死菌与活菌;不适于对运动细菌的计数;需要相对高的细菌浓度;个体小的细菌在显微镜下难以观察。
1.培养基的配制原则
(1)目的要明确:配制时应根据微生物的种类、培养目的等确定配制的培养基种类。
(2)营养要协调:注意各种营养物质的浓度和比例。
(3)pH要适宜:细菌为6.5~7.5,放线菌为7.5~8.5,真菌为5.0~6.0,培养不同微生物所需的pH不同。
2.选择培养基与鉴别培养基的比较
种类
原理
用途
举例
选择培养基
依据某些微生物对某些物质或环境条件的嗜好、抗性而设计
从众多微生物中分离出所需的微生物
加入青霉素分离得到酵母菌和霉菌
鉴别培养基
依据微生物产生的某种代谢产物与培养基中的特定试剂或化学药品反应,产生明显的特征变化而设计
鉴别不同种类的微生物
伊红美蓝培养基可以鉴别大肠杆菌
3.消毒和灭菌的辨析
项目
条件
结果
常用方法
应用范围
消毒
较为温和的物理或化学方法
仅杀死物体表面或内部的部分微生物(不包括芽孢和孢子)
煮沸消毒法
日常用品
巴氏消毒法
不耐高温的液体
化学药剂消毒法
用酒精擦拭双手,用氯气消毒水源
灭菌
强烈的理化因素
杀死物体内外所有的微生物,包括芽孢和孢子
灼烧灭菌法
接种工具
干热灭菌法
玻璃器皿、金属工具
高压蒸汽灭菌法
培养基及容器的灭菌
4.选择培养基的制作思路
(1)在培养基全部营养成分具备的前提下,加入物质:如培养基中加入高浓度食盐时可抑制多种细菌的生长,但不影响金黄色葡萄球菌的生长,从而可将该菌分离出来;在培养基中加入青霉素时可抑制细菌、放线菌的生长,但不影响酵母菌和霉菌的生长,从而可将这两种菌分离出来。
(2)通过改变培养基的营养成分达到分离微生物的目的:培养基中缺乏氮源时,可分离自生固氮微生物,非自生固氮微生物因缺乏氮源而无法生存;培养基中缺乏有机碳源时,自养微生物可利用空气中的CO2制造有机物生存,而异养微生物则无法生存。
(3)利用培养基的特定化学成分分离特定微生物:如当石油是唯一碳源时,可抑制不能利用石油的微生物生长,使能够利用石油的微生物生长,从而分离出能消除石油污染的微生物。
(4)通过某些特殊环境分离微生物:如在高盐环境中可分离耐盐菌,其他菌在盐浓度较高时易失水而不能生存;在高温环境中可分离得到耐高温的微生物,其他微生物在高温环境中因酶失活而无法生存。
5.两种纯化细菌方法的辨析
比较项目
平板划线法
稀释涂布平板法
关键操作
接种环在固体平板培养基表面连续划线
①一系列的梯度稀释
②涂布平板法操作
注意事项
每次划线前后均需灼烧接种环
稀释度要足够高,为确保实验成功可以适当增加稀释度的范围
菌体获取
在具有显著菌落特征的区域的菌落中挑取菌体
从适宜稀释度的平板上的菌落中挑取菌体
优点
可以根据菌落的特点获得某种微生物的单细胞菌落
既可以获得单细胞菌落,又能对微生物进行计数
缺点
不能对微生物计数
操作复杂,需要涂布多个平板
命题点一 微生物的培养和无菌技术分析
1.(2018·全国Ⅱ,37)在生产、生活和科研实践中,经常通过消毒和灭菌来避免杂菌的污染。回答下列问题:
(1)在实验室中,玻璃和金属材质的实验器具________(填“可以”或“不可以”)放入干热灭菌箱中进行干热灭菌。
(2)牛奶的消毒常采用巴氏消毒法或高温瞬时消毒法,与煮沸消毒法相比,这两种方法的优点是_____________________________________________________________________________。
(3)密闭空间内的空气可采用紫外线照射消毒,其原因是紫外线能_______________________。在照射前,适量喷洒________,可强化消毒效果。
(4)水厂供应的自来水通常是经过________(填“氯气”“乙醇”或“高锰酸钾”)消毒的。
(5)某同学在使用高压蒸汽灭菌锅时,若压力达到设定要求,而锅内并没有达到相应温度,最可能的原因是____________________。
答案 (1)可以 (2)在达到消毒目的的同时,营养物质损失较少 (3)破坏DNA结构 消毒液 (4)氯气 (5)未将锅内冷空气排尽
解析 (1)干热灭菌是指将物品放入干热灭菌箱内,在160~170 ℃条件下加热1~2 h。耐高温、需要保持干燥的物品,如玻璃器皿(吸管、培养皿)和金属用具等,可采用干热灭菌的方法。(2)巴氏消毒法是在70~75 ℃条件下煮30 min或在80 ℃条件下煮15 min,可以杀死牛奶中的微生物,并且使牛奶的营养物质损失较少。(3)接种室、接种箱或超净工作台在使用前,可以用紫外线照射30 min,紫外线能破坏微生物的DNA结构,以杀死物体表面或空气中的微生物。在照射前,适量喷洒石炭酸或煤酚皂溶液等消毒液,可以强化消毒效果。(4)自来水通常是用氯气进行消毒的。(5)在使用高压蒸汽灭菌锅时,若压力达到设定要求,而锅内并没有达到相应温度,最可能的原因是锅内原有的冷空气没有排尽。
2.高温淀粉酶在大规模工业生产中有很大的实用性。研究者从热泉中筛选出了能高效生产高温淀粉酶的嗜热菌,其筛选过程如下图所示。请据图回答下列问题:
(1)Ⅰ号培养基从物理状态来看,属于固体培养基,配制时要加入________________作为凝固剂,从用途来看属于选择培养基,应以________________作为唯一碳源。
(2)配制固体培养基的基本步骤是( )
A.计算、称量、倒平板、溶化、灭菌
B.计算、称量、溶化、倒平板、灭菌
C.计算、称量、溶化、灭菌、倒平板
D.计算、称量、灭菌、溶化、倒平板
(3)溶化时,烧杯中加入琼脂后要不停地____________,防止琼脂糊底引起烧杯破裂。对培养基灭菌的方法一般为____________________。
(4)过程①是________________,过程②所使用的接种方法是________________法。
(5)部分嗜热菌在Ⅰ号培养基上生长时可释放________分解培养基中的淀粉,在菌落周围形成透明圈,挑选相应的菌落,接种到Ⅱ号培养基进一步分离纯化后,再对菌种进行________________培养。
答案 (1)琼脂 淀粉 (2)C (3)搅拌 高压蒸汽灭菌 (4)稀释 涂布平板 (5)淀粉酶 扩大
解析 (1)固体培养基中通常加入琼脂作为凝固剂。本实验的目的是获得生产高温淀粉酶的嗜热菌,故其选择培养基中应以淀粉作为唯一碳源。(2)配制固体培养基的基本步骤是计算、称量、溶化、灭菌、倒平板。(3)配制培养基加热溶化时,要注意加入琼脂后要不断搅拌,防止琼脂糊底。对培养基的灭菌一般采用高压蒸汽灭菌法。(4)仔细观察题图可知,过程①是菌液稀释,过程②是采用涂布平板法接种。(5)能产生淀粉酶的部分细菌能分解利用淀粉,其菌落周围会出现透明圈,取这样的菌落再分离纯化可获得相应菌种,以后可以对菌种进行扩大培养用于生产。
命题点二 微生物的纯化方法及过程分析
3.(2018·全国Ⅲ,37)回答下列与酵母菌有关的问题:
(1)分离培养酵母菌通常使用____________(填“牛肉膏蛋白胨”“MS”或“麦芽汁琼脂”)培养基,该培养基应采用________灭菌法灭菌。若将酵母菌划线接种在平板上,培养一段时间后可观察到菌落,菌落的含义是__________________________________________________。
(2)酵母菌液体培养时,若通入氧气,可促进________________(填“菌体快速增殖”“乙醇产生”或“乳酸产生”);若进行厌氧培养,可促进____________(填“菌体快速增殖”“乙醇产生”或“乳酸产生”)。
(3)制作面包时,为使面包松软通常要在面粉中添加一定量的酵母菌,酵母菌引起面包松软的原因是________________________________。
答案 (1)麦芽汁琼脂 高压蒸汽 由一个细胞繁殖而来的肉眼可见的子细胞群体 (2)菌体快速增殖 乙醇产生 (3)酵母菌分解葡萄糖会产生CO2,CO2使面包松软
解析 (1)牛肉膏蛋白胨培养基是一种应用广泛的细菌培养基;MS培养基是满足植物细胞的营养和生理需要的培养基;麦芽汁琼脂培养基通常用于酵母菌(真菌)的培养、鉴定及菌种保存。培养基的灭菌方法为高压蒸汽灭菌法。菌落是指由一个细胞繁殖而来的肉眼可见的子细胞群体。(2)酵母菌为兼性厌氧型微生物,在有氧条件下进行有氧呼吸为其自身的繁殖提供能量;在无氧条件下,酵母菌进行无氧呼吸产生乙醇。(3)面包松软是因为制作过程中加入的酵母菌可以分解葡萄糖产生大量的CO2,CO2遇热膨胀,使得制作的面包松软多孔。
4.牛奶是微生物培养的良好培养基,牛奶在饮用前都要经过巴氏消毒,以杀死有害微生物,为检测消毒前后牛奶中细菌含量变化情况,做如图1所示操作。用无菌吸管从锥形瓶中吸取1 mL生牛奶稀释液至盛有9 mL无菌水的试管中,混合均匀,如此再重复2次。请回答下列有关问题:
(1)巴氏消毒的方法是____________________________,使用这种方法对生鲜牛奶进行消毒的好处是__________________。
(2)取最终的牛奶稀释液0.1 mL滴在培养基上进行涂布,应选择的涂布工具是图2中的__________________。
(3)图1中所示方法为稀释涂布平板法,理想情况下,培养一段时间后可在培养基表面形成菌落。若用该方法培养设置了3个培养皿,菌落数分别为35个、33个、34个,则可以推测生牛奶中每毫升含细菌数为__________个,运用这种方法统计的结果往往较实际值______________(填“偏大”或“偏小”),原因是____________________________________。
(4)消毒后的牛奶中绝大部分细菌被杀死,若继续用该方法检测消毒后的牛奶中细菌的数量,则在操作步骤上应做什么改动?__________________。
(5)从生牛奶取样培养得到的菌落中混有各种杂菌,从中检测出大肠杆菌的方法是在培养基中加入__________,若菌落具有____________________特征,则可以认定为大肠杆菌。
答案 (1)在70~75 ℃煮30 min(或在80 ℃煮15 min) 牛奶的营养成分不被破坏 (2)B (3)3.4×106 偏小 个别菌落可能是由两个或多个细胞形成的 (4)减少稀释次数 (5)伊红美蓝 (金属光泽的紫)黑色
解析 (1)巴氏消毒的方法是在70~75 ℃煮30 min或在80 ℃煮15 min,可以杀死牛奶中的微生物,并且使牛奶的营养成分不被破坏。(2)涂布使用的工具是涂布器,图2中B正确。
(3)菌落的平均数是34个,生牛奶中每毫升含细菌数=菌落平均数/涂布量×稀释倍数=34个/0.1 mL×104=3.4×106个/mL。在统计菌落时,当两个或多个细胞连在一起时,平板上观察到的只是单个菌落,所以运用这种方法统计的结果往往比实际值偏小。(4)由于消毒后牛奶中绝大部分细菌被杀死,所以可减少稀释次数。(5)大肠杆菌的代谢产物会使伊红美蓝鉴别培养基出现金属光泽的紫黑色。
命题点三 选择培养基成分及配制方法的分析
5.(2018·全国Ⅰ,37)将马铃薯去皮切块,加水煮沸一定时间,过滤得到马铃薯浸出液。在马铃薯浸出液中加入一定量蔗糖和琼脂,用水定容后灭菌,得到M培养基。回答下列问题:
(1)M培养基若用于真菌的筛选,则培养基中应加入链霉素以抑制________的生长,加入了链霉素的培养基属于________培养基。
(2)M培养基中的马铃薯浸出液为微生物生长提供了多种营养物质,营养物质类型除氮源外还有________________(答出两点即可)。氮源进入细胞后,可参与合成的生物大分子有________________(答出两点即可)。
(3)若在M培养基中用淀粉取代蔗糖,接种土壤滤液并培养,平板上长出菌落后可通过加入显色剂筛选出能产淀粉酶的微生物。加入的显色剂是________,该方法能筛选出产淀粉酶微生物的原理是___________________________________________________________________。
(4)甲、乙两位同学用稀释涂布平板法测定某一土壤样品中微生物的数量,在同一稀释倍数下得到以下结果:
甲同学涂布了3个平板,统计的菌落数分别是110、140和149,取平均值133;
乙同学涂布了3个平板,统计的菌落数分别是27、169和176,取平均值124。
有人认为这两位同学的结果中,乙同学的结果可信度低,其原因是______________________
_______________________________________________________________________________。
答案 (1)细菌 选择 (2)碳源、无机盐 蛋白质、核酸
(3)碘液 淀粉遇碘液显蓝色,产淀粉酶的菌落周围淀粉被水解,形成透明圈 (4)乙同学的结果中,1个平板的计数结果与另2个相差悬殊,结果的重复性差
解析 (1)链霉素是抗生素,可抑制细菌生长,故在M培养基中加入链霉素作为选择培养基,可筛选出真菌。(2)培养基中的营养成分一般包括碳源、氮源、水和无机盐等。细胞中含有氮元素的生物大分子有蛋白质、核酸等,故所加入的氮源可参与以上物质的合成。(3)淀粉遇碘变蓝,向加有淀粉的培养基中加入碘液后培养基呈现蓝色,产淀粉酶的菌落周围的淀粉被水解,形成透明圈,可根据透明圈的大小判断产生淀粉酶的多少。(4)统计菌落数时一般选择菌落数在30~300个的平板,甲同学统计的3个平板中的菌落数在正常范围内且差距不大,比较准确;乙同学统计的3个平板中, 1个平板的计数结果与另2个相差悬殊,结果的重复性差。
6.苯酚是工业生产排放的有毒污染物质,自然界中存在着降解苯酚的微生物。某工厂产生的废水中含有苯酚,为了降解废水中的苯酚,研究人员从土壤中筛选获得了只能降解利用苯酚的细菌菌株,筛选的主要步骤如图所示,①为土壤样品。请据图回答下列问题:
(1)②中培养目的菌株的选择培养基中应加入________作为碳源,②中不同浓度碳源的培养基______________(填“影响”或“不影响”)细菌的数量,如果要测定②中活细菌数量,常采用______________________法。
(2)④为对照,微生物在④中不生长,在⑤中生长,④与⑤培养基的主要区别在于____________
___________________________________________________________________。采用固体平板培养细菌时进行倒置培养的原因是_____________________________________。
(3)实验过程中如何防止其他微生物的污染?
________________________________________________________________________。
答案 (1)苯酚 影响 稀释涂布平板 (2)④的培养基中没有加入苯酚作为碳源,⑤的培养基中加入了苯酚作为碳源 防止冷凝后形成的水珠滴落在培养基上污染培养基 (3)培养基灭菌,接种环境灭菌,接种过程进行无菌操作
解析 (1)选择只能降解利用苯酚的细菌的培养基是以苯酚为唯一碳源的培养基;苯酚是唯一的碳源,当苯酚消耗尽时,菌株因缺少碳源而不能继续繁殖,所以②中不同浓度的碳源会影响细菌数量;一般采用稀释涂布平板法来测定②中活菌数目。(2)④与⑤培养基的主要区别在于④的培养基中没有加入苯酚作为碳源,⑤的培养基中加入了苯酚作为碳源;采用固体平板培养细菌时要倒置培养,以防止冷凝后形成的水珠滴落在培养基上污染培养基。(3)从制备培养基到接种与培养等全部实验过程要进行无菌操作。无菌操作泛指在培养微生物的操作中,所有防止杂菌污染的方法。获得纯净培养物的关键是防止外来杂菌的入侵:a.实验操作的空间、操作者的衣着和手进行清洁和消毒;b.将用于微生物培养的器皿、接种用具和培养基等进行灭菌;c.为避免周围环境中微生物污染,实验操作应在酒精灯火焰附近进行;d.实验操作时应避免已经灭菌处理的材料用具与周围的物品相接触。
命题点四 微生物分离与计数的实例分析
7.(2018·防城港一模)某同学要分离土壤中能分解尿素的细菌,并统计单位体积内的活菌数目。按照培养基的配方称取,并将各种物质溶解后,用蒸馏水定容、灭菌,制成固体培养基备用。回答问题:
(1)在配制培养基时,需加入________作为唯一的氮源,该培养基从功能上看属于________培养基,配制好的培养基应用________________________法灭菌。
(2)培养分解尿素的细菌时,在接种前需要检测培养基是否被污染。对于固体培养基应采用的检测方法是_____________________________________________________________________
_______________________________________________________________________________。
(3)若要统计土壤样品中尿素分解菌的数目,宜采用____________________________法接种,根据土壤样品的稀释倍数和接种稀释液的体积,统计平板上的菌落数目就能大约推测出样品中的活菌数。一同学在稀释倍数为104的培养基中测得平板上菌落数的平均值为24.6,则每毫升样品中的活菌数是(所用稀释液的体积为0.2 mL)________________。
(4)实验中使用过的培养基及其培养物必须经过____处理后才能丢弃,以防止微生物的扩散。
答案 (1)尿素 选择 高压蒸汽灭菌
(2)将未接种的培养基在适宜温度下放置适宜的时间,观察培养基上是否有菌落产生
(3)稀释涂布平板 1.23×106
(4)灭菌
解析 (1)要分离土壤中能分解尿素的细菌,在配制培养基时,需加入尿素作为唯一的氮源,该培养基从功能上看属于选择培养基,配制好的培养基应用高压蒸汽灭菌法灭菌。(2)检测培养基是否被污染,需要将未接种的培养基在适宜温度下放置适宜的时间,观察培养基上是否有菌落产生,如果有菌落说明被污染,否则没有被污染。(3)固体培养基上的接种方法有稀释涂布平板法和平板划线法,稀释涂布平板法适用于微生物的统计计数,根据土壤样品的稀释倍数和接种稀释液的体积,统计平板上的平均菌落数就能够推测样品中的活菌数。在稀释倍数为104的培养基中测得平板上菌落数的平均值为24.6,则每毫升样品中的活菌数是(所用稀释液的体积为0.2 mL)为24.6×104÷0.2=1.23×106。(4)为防止微生物污染环境和操作者,实验结束后,使用过的培养基必须进行灭菌后倒掉。
8.“土壤中分解尿素的细菌的分离与计数”实验的流程:土壤取样→样品稀释→取样涂布→微生物的培养→观察并记录结果→计数。在做该实验时,甲同学在对应106倍稀释的培养基中筛选得到250个菌落,但是其他同学在相同的稀释倍数下筛选得到160个菌落,请分析并回答有关问题:
(1)实验流程中“样品稀释→取样涂布”所用的方法称之为__________________________;利用该方法统计菌落数目,__________________________________________________________将直接影响菌落数目。
(2)要判断甲同学实验结果出现差异的原因需要设置对照,设置对照的主要目的是_______________________________________________________________________________。
有人认为甲同学的实验结果出现差异的原因是培养基被杂菌污染了,应如何设置对照实验?_______________________________________________________________________________。
若甲同学的实验结果出现差异的原因是培养基中混入了其他含氮物质,又该如何设置对照实验?___________________________________________________________________________
_______________________________________________________________________________,
若两者的细菌数目大致相等,则说明甲同学的培养基中混入了其他含氮物质。
(3)在细菌分解尿素的反应中,细菌产生的________酶可将尿素分解成为氨。为进一步鉴定得到的细菌是否可以分解尿素,可在培养基中加入________指示剂,若该指示剂变红,则可初步鉴定该细菌可以分解尿素。
答案 (1)稀释涂布平板法 样品的稀释程度(或样品稀释倍数) (2)排除非实验因素对实验结果的影响 将甲同学的培养基在无菌条件下培养,一段时间后观察培养基上的菌落数目 在普通培养基上接种稀释的样品,在无菌条件下培养,观察统计菌落数目 (3)脲 酚红
解析 (1)实验流程中“样品稀释→取样涂布”所用的方法称之为稀释涂布平板法;稀释涂布平板法是将菌液进行一系列的梯度稀释,然后将不同稀释度的菌液涂布到琼脂固体培养基的表面进行培养,在稀释度足够高的菌液里,将聚集在一起的微生物分散成单个细胞,获得由单个细胞繁殖而来的菌落。因此利用该方法统计菌落数目,样品的稀释程度(样品稀释倍数)将直接影响菌落数目。(2)设置对照实验的主要目的是排除非实验因素对实验结果的影响,检测培养基是否被污染,需要将未接种的培养基在适宜温度下放置适宜的时间,观察培养基上是否有菌落产生,如果有菌落,说明被污染,否则没有被污染。检测选择培养基是否具有选择性,在普通培养基上接种稀释的样品,在无菌条件下培养,观察统计菌落数目。若两者的细菌数目大致相等,则说明选择培养基不具有选择性。(3)在细菌分解尿素的反应中,尿素分解菌可以产生脲酶将尿素分解分解为氨,使培养基的pH升高,培养基中加入酚红指示剂后,氨可以使指示剂变红色,据此可以用酚红指示剂鉴别尿素分解菌。
考点二 微生物的利用
1.果酒和果醋的制作
(1)制作原理与发酵条件
项目
果酒制作
果醋制作
菌种
酵母菌
醋酸菌
菌种来源
附着在葡萄皮上的野生型酵母菌
变酸酒表面的菌膜
发酵过程
有氧条件下,酵母菌通过有氧呼吸大量繁殖:C6H12O6+6O26CO2+6H2O;
无氧条件下,酵母菌通过无氧呼吸产生酒精:C6H12O62C2H5OH+2CO2
氧气、糖源充足时:C6H12O6+2O2
2CH3COOH+2CO2+2H2O;
缺少糖源、氧气充足时:C2H5OH
+O2CH3COOH+H2O
温度
一般酒精发酵18~25 ℃,繁殖最适为20 ℃左右
最适为30~35 ℃
条件
前期:需氧,后期:无氧
需要充足的氧气
时间
10~12天
7~8天
(2)制作流程
挑选葡萄→冲洗→榨汁→酒精发酵→醋酸发酵
↓ ↓
果酒 果醋
2.泡菜的制作
(1)菌种来源:附着在蔬菜上的乳酸菌。
(2)制作原理:在无氧条件下,乳酸菌将葡萄糖分解成乳酸。反应式:C6H12O6→2C3H6O3。
(3)制作流程
(4)泡菜制作的注意事项
①材料的选择及用量
a.蔬菜应新鲜,若放置时间过长,蔬菜中的硝酸盐易被还原成亚硝酸盐。
b.清水和盐的质量比为4∶1,盐水要煮沸后冷却。煮沸有两大作用,一是除去水中的氧气,二是杀灭盐水中的其他细菌。
②防止杂菌污染:每次取样用具要洗净,要迅速封口。
③氧气需求
a.泡菜坛要选择透气性差的容器,以创造无氧环境,有利于乳酸菌发酵,防止蔬菜腐烂。
b.泡菜坛坛盖边沿的水槽内注满水,以保证坛内乳酸菌发酵所需的无氧环境,并注意在发酵过程中经常补水。
④控制适宜的温度:控制在室温即可,温度偏高有害菌活动能力强,温度偏低不利于乳酸发酵。
归纳总结 传统发酵技术中三种常用菌种的比较
项目
酵母菌
醋酸菌
乳酸菌
生物学分类
真核生物
原核生物
原核生物
代谢类型
异养兼性厌氧型
异养需氧型
异养厌氧型
发酵条件
前期需氧,后期不需氧
一直需氧
无氧
生长适宜温度
18~25 °C
30~35 °C
室温
生产应用
酿酒、发面
酿醋
制作酸奶、泡菜
1.判断有关果醋和果酒制作的叙述
(1)醋酸菌在无氧条件下利用乙醇产生醋酸( × )
(2)酵母菌是嗜温菌,所以果酒发酵所需的最适温度高于果醋发酵温度( × )
(3)在果酒发酵后期拧开瓶盖的间隔时间可延长( √ )
(4)在家庭中用新鲜葡萄制作果酒时,需给发酵装置适时排气( √ )
(5)在制作果酒、果醋时,适当加大接种量可以提高发酵速率、抑制杂菌生长繁殖( √ )
(6)利用葡萄发酵产生果酒的后期,加入醋酸菌即可产生醋酸( × )
2.判断关于泡菜制作的叙述
(1)泡菜制作的菌种主要是醋酸菌( × )
(2)制作泡菜时,盐水煮沸后可以立即使用( × )
(3)泡菜坛的选择、发酵过程中坛沿要注满水都有利于泡菜的无氧发酵( √ )
(4)泡菜的制作前期需要通入氧气,后期应严格保持无氧条件( × )
(5)与人工接种的发酵相比,自然发酵获得的产品品质更好( × )
1.如图为果酒和果醋制作的实验装置图,据图分析:
(1)甲、乙、丙的作用分别是什么?
提示 通入空气(氧气)、排气、取样(对发酵的情况进行及时的监测)。
(2)图中发酵瓶中葡萄汁的量是否恰当?为什么?
提示 不恰当,因为葡萄汁的量不能超过发酵瓶体积的2/3,而且不能将排气口淹没。
(3)醋酸菌进行醋酸发酵时,无论是利用糖源还是酒精,甲都需要打开,请说明原因。
提示 醋酸菌是好氧细菌,在发酵过程中始终需要氧气,如果氧气中断则会引起醋酸菌的死亡。
(4)果酒搁置时间过久为什么会有酸味?
提示 醋酸菌在缺乏糖源时,可以将酒精转化为乙醛,再将乙醛转化为醋酸。
2.下图是泡菜在腌制过程中,乳酸菌、乳酸和亚硝酸盐的变化规律,据图分析:
(1)从生物间的相互关系和条件变化分析,乳酸菌呈现这种变化规律的原因是什么?
提示 发酵初期以不产酸的大肠杆菌和酵母菌的活动为主,同时还有一部分硝酸盐还原菌在该时期利用氧气,产生了无氧环境,乳酸菌开始活动;发酵中期由于乳酸菌产生了大量乳酸,其他细菌活动受到抑制,乳酸菌活动增强;发酵后期由于乳酸的积累,酸度继续增长,乳酸菌活动也受到抑制,乳酸菌数量下降。
(2)乳酸含量开始很低,中后期急剧增加的原因是什么?
提示 发酵初期有氧气,乳酸菌活动较弱,中后期氧气含量减少,乳酸菌大量繁殖,乳酸的量迅速积累。
(3)分析亚硝酸盐的含量变化的原因。
提示 发酵初期,乳酸菌和乳酸的量都比较少,而由于硝酸盐还原菌的活动,亚硝酸盐含量逐渐增加;后期由于硝酸盐还原菌受抑制,同时形成的亚硝酸盐又被分解,因而亚硝酸盐含量下降。
命题点一 果酒、果醋制作原理的理解
1.(2019·西安调研)如图表示果酒和果醋制作过程中的物质变化,下列叙述正确的是( )
A.过程①和②都只能发生在缺氧条件下
B.过程①和③都发生在酵母菌细胞的线粒体中
C.过程③和④都需要氧气的参与
D.过程①~④所需的最适温度基本相同
答案 C
解析 有氧呼吸和无氧呼吸的第一阶段相同,均发生在细胞质基质中,产物是丙酮酸,而丙酮酸产生乙醇只能发生在无氧呼吸过程中,A、B项错误;③过程属于有氧呼吸第二、三阶段,第三阶段需要氧气参与,④过程是制作果醋的过程,需醋酸菌参与,醋酸菌是一种好氧细菌,因此④过程也需要氧气参与,C项正确;制作果酒时,最适温度为18~25 ℃,而制作果醋时,最适温度为30~35 ℃,D项错误。
2.果酒是以新鲜水果或果汁为原料,经全部或部分发酵配制而成的,酒精度为7%~18%。在果酒的基础上继续发酵可得到果醋。下列有关果酒和果醋制作的叙述中,正确的是( )
A.果酒和果醋的制作都是由酵母菌完成的
B.在果酒制作过程中要定期拧松瓶盖排放CO2
C.传统的葡萄酒制作一定需要人工接种菌种
D.葡萄汁装入发酵瓶时,要将瓶装满
答案 B
解析 果酒的制作离不开酵母菌,果醋的制作由醋酸菌完成,A错误;在果酒制作过程中,定期排放CO2,避免容器内压力过大,B正确;传统的葡萄酒制作中起主要作用的是附着在葡萄皮上的野生型酵母菌,C错误;葡萄汁装入发酵瓶时,要留有大约1/3的空间,D错误。
命题点二 果酒、果醋制作的过程和装置分析
3.(2018·海南,30)葡萄酒是葡萄汁经酵母菌发酵而成的。酿制葡萄酒的两个简易装置如图所示。
回答下列问题:
(1)试管中的X溶液有助于维持甲装置的瓶中气压相对稳定,与乙装置相比,用甲装置酿制葡萄酒的优点是____________________________________________________________________
_________________________________________________________________(答出两点即可)。
(2)葡萄汁装入甲装置时,要留有约1/3的空间,这种做法的目的是_____________________
_________________________________________________________________(答出两点即可)。
(3)某同学若用乙装置进行发酵,并设置两个不同处理组(乙A和乙B),乙A装置中保留一定量的氧气,乙B装置中没有氧气。在其他条件相同且适宜的情况下,测得一段时间内乙A和乙B中酒精含量的变化趋势及乙A中氧气含量的变化趋势,如曲线图所示。
图中曲线①、②、③依次表示______________、______________、______________含量的变化趋势。
(4)从细胞呼吸类型看,酵母菌属于________生物;从同化作用的类型看,酵母菌属于________(填“自养”或“异养”)生物。
答案 (1)不需要开盖放气;避免了因开盖引起的杂菌污染 (2)为酵母菌大量繁殖提供适量的氧气;防止发酵旺盛时汁液溢出 (3)乙A中的氧气 乙B中的酒精 乙A中的酒精 (4)兼性厌氧 异养
解析 (1)试管中的X溶液有助于维持甲装置的瓶中气压相对稳定,与乙装置相比,用甲装置酿制葡萄酒的优点是不需要开盖放气;避免了因开盖引起的杂菌污染。(2)葡萄汁装入甲装置时,要留有约1/3的空间,这种做法的目的是为酵母菌大量繁殖提供适量的氧气;防止发酵旺盛时汁液溢出。(3)分析题意可知,图中曲线①、②、③依次表示乙A中的氧气、乙B中的酒精、乙A中的酒精含量的变化趋势。(4)从细胞呼吸类型看,酵母菌属于兼性厌氧生物;从同化作用的类型看,酵母菌属于异养生物。
4.葡萄发酵可产生葡萄酒,请利用相关知识回答下列问题:
(1)利用葡萄制作葡萄酒的过程,发挥作用的微生物是________________。
(2)该微生物通过无氧呼吸可分解______________,产生的终产物是______________和______________。
(3)甲、乙、丙三位同学将葡萄榨成汁后分别装入相应的发酵瓶中,在温度等适宜的条件下进行发酵,如图所示。发酵过程中,每隔一段时间均需排气一次。据图分析,甲同学和丙同学的操作有误,其中甲同学的错误是____________________________________,导致发酵中出现的主要异常现象是_______________________;丙同学的错误是_______________________,导致发酵中出现的主要异常现象是_________________________________________________。
上述发酵过程结束后,甲、乙、丙同学实际得到的发酵产品依次是____________、____________、____________。
(4)在上述制作葡萄酒的过程中,假设乙同学的某一步骤操作错误导致发酵瓶瓶塞被冲开,该操作的错误是___________________________________________________________________。
答案 (1)酵母菌 (2)葡萄糖 酒精 CO2 (3)未夹住发酵瓶的充气管 发酵液从充气管流出,发酵液变酸 瓶中发酵液过多,淹没了排气管在瓶内的管口 排气时发酵液从排气管流出 葡萄醋 葡萄酒 葡萄酒 (4)未及时排气
解析 在制作各种酒的过程中,常用酵母菌作菌种;酒精发酵是在无氧条件下进行的,甲同学未夹住发酵瓶的充气管,从而使氧气进入瓶内,导致酵母菌进行有氧呼吸,产生较多的二氧化碳,使发酵液从充气管流出,发酵液变酸;丙同学的错误是瓶中发酵液过多,淹没了排气管,抑制了发酵的进行,一般发酵液不得超过容器体积的2/3;上述发酵过程结束后,甲、乙、丙同学实际得到的发酵产品依次是葡萄醋、葡萄酒、葡萄酒。在发酵过程中,若不能及时排气,可能会导致发酵瓶内气压过大冲开瓶塞。
科学探究 果酒和果醋发酵装置的设计思路
(1)因酵母菌的繁殖需要氧气,醋酸菌是好氧菌,所以在果酒制作的前期和果醋制作的整个过程中都需要氧气。因酵母菌产生酒精是在无氧条件下,应控制氧气的进入,故应在充气口设置开关。
(2)由于在发酵过程中都产生CO2,因此需设排气口;为防止空气中微生物的污染,排气口应连接一个长而弯曲的胶管。
(3)因要对发酵的情况进行及时监测,应设置出料口便于取料。
命题点三 泡菜的制作原理和过程分析
5.(2018·北京海淀区高三二模)利用卷心菜发酵制作泡菜的过程中,乳酸菌酵母菌细胞数量和pH的变化如图所示。下列叙述不正确的是( )
A.酵母菌和乳酸菌均有核膜包被的细胞核
B.发酵初期乳酸菌建立了明显的菌种优势
C.前6天pH下降主要由乳酸菌代谢引起
D.发酵中期酵母菌通过无氧呼吸进行增殖
答案 A
解析 乳酸菌是原核生物,细胞内没有核膜包被的细胞核,A错误;根据曲线图中乳酸菌和酵母菌的数量变化曲线对比分析可知,发酵初期乳酸菌远多于酵母菌,所以乳酸菌成为了明显的优势菌种,B正确;结合曲线图分析,前6天,由于乳酸菌远多于酵母菌,其产生的乳酸会降低培养液的pH,C正确;由于整个发酵过程都是在无氧环境条件下进行的,在发酵中期,酵母菌明显增多,酵母菌增多只能是通过无氧呼吸增殖,D正确。
6.(2015·广东,29)泡菜是我国的传统食品之一,但制作过程中产生的亚硝酸盐对人体健康有潜在危害,某兴趣小组准备参加“科技创新大赛”,查阅资料得到下图。
(1)制作泡菜时,泡菜坛一般用水密封,目的是______________________________________。乳酸菌发酵第一阶段的产物有______________________。
(2)据题图,与第3天相比,第8天后的泡菜更适于食用,因为后者____________________;pH值呈下降趋势,原因是__________________________。
(3)该小组得到一株“优选”乳酸菌(亚硝酸盐还原酶活力比普通乳酸菌高5倍),拟参照资料的实验方案和食盐浓度(4%~10%),探究与普通乳酸菌相比用“优选”乳酸菌制作泡菜过程中亚硝酸盐含量的高低,并确定其最适条件,请你设计一个实验结果记录表,并推测实验结论。
答案 (1)隔绝空气,创造无氧环境,有利于乳酸菌发酵 丙酮酸、[H]、ATP
(2)亚硝酸盐含量较低 乳酸菌发酵产生的乳酸增多
(3)两种乳酸菌在泡菜腌制过程中亚硝酸盐含量变化表
乳酸菌类型及
食盐浓度
亚硝酸
盐含量(mg/kg)
发酵时间(天)
普通乳酸菌
“优选”乳酸菌
4%
5%
……
10%
4%
5%
……
10%
1
2
3
……
10
推测实验结论:与普通乳酸菌相比,“优选”乳酸菌制作泡菜时,相同条件下产生的亚硝酸盐含量低。
矫正易错 强记长句
1.有关微生物的培养、分离与计数的5点提醒
(1)灼烧接种环,待其冷却后才能伸入菌液,以免温度太高杀死菌种。
(2)划线时最后一区不要与第一区相连。
(3)划线时用力大小要适当,这是为了防止用力过大将培养基划破。
(4)用稀释涂布平板法统计的菌落数往往比活菌的实际数目低 ,这是因为当两个或多个细胞连在一起时,平板上观察到的只是一个菌落。
(5)尿素分解菌的分离运用了选择培养基,所用的培养基中尿素是唯一的氮源。
2.有关果酒的制作3点提醒
(1)选择新鲜的葡萄,榨汁前先将葡萄冲洗,并除去枝梗,以防葡萄汁流失及污染。冲洗以洗去灰尘为目的,且不要洗太干净,以防洗去野生型酵母菌。
(2)防止发酵液被污染的方法:榨汁机要清洗干净并晾干;发酵瓶要洗净并用体积分数为70%的酒精消毒,或用洗洁精洗涤;装入葡萄汁后要封闭充气口。
(3)葡萄酒呈现深红色的原因是红葡萄皮的色素进入发酵液。
1.下图甲、乙是微生物接种常用的两种方法,请回答相关问题:
(1)图甲是利用平板划线法进行微生物接种,图乙是利用稀释涂布平板法进行微生物接种。对这两种接种工具进行灭菌和消毒的方法依次是灼烧灭菌和酒精消毒。
(2)接种操作在火焰附近进行的原因是火焰附近为无菌区域。
(3)接种后,在固体培养基上培养细菌时进行倒置培养的目的是防止冷凝后形成的水珠滴落在培养基上污染培养基。
2.下表为传统发酵食品的制作装置图,请据图分析:
食品
果酒
果醋
泡菜
制作装置或操作步骤
(1)图中利用的主要菌种依次为酵母菌、醋酸菌、乳酸菌;其中属于真核生物的是酵母菌,因为它具有以核膜为界限的细胞核。
(2)甲~丙装置或者步骤是否存在缺陷?试具体分析:甲装置中排气管不应插入到发酵液内。
(3)甲装置留有1/3空间的目的:①先让酵母菌进行有氧呼吸快速繁殖,耗尽O2后再进行酒精发酵;②防止发酵过程中产生的CO2造成发酵液溢出。
(4)制作泡菜时,所用盐水需煮沸,其目的是防止杂菌污染;为了缩短制作时间,有人还会在冷却后的盐水中加入少量陈泡菜液,加入陈泡菜液的作用是增加乳酸菌数量,加速乳酸产生。
重温高考 演练模拟
1.(2017·全国Ⅰ,37)某些土壤细菌可将尿素分解成CO2和NH3,供植物吸收和利用。回答下列问题:
(1)有些细菌能分解尿素,有些细菌则不能,原因是前者能产生________。能分解尿素的细菌不能以尿素的分解产物CO2作为碳源,原因是________________________________________,但可用葡萄糖作为碳源,进入细菌体内的葡萄糖的主要作用是_________________________
_________________________________________________________________(答出两点即可)。
(2)为了筛选可分解尿素的细菌,在配制培养基时,应选择__________________________(填“尿素”“NH4NO3”或“尿素+NH4NO3”)作为氮源,不选择其他两组的原因是_______________________________________________________________________________。
(3)用来筛选分解尿素细菌的培养基含有KH2PO4和Na2HPO4,其作用有_________________
_________________________________________________________________(答出两点即可)。
答案 (1)脲酶 分解尿素的细菌是异养型生物,不能利用CO2来合成有机物 为细胞生命活动提供能量,为其他有机物的合成提供原料 (2)尿素 其他两组都含有NH4NO3,能分解尿素的细菌和不能分解尿素的细菌都能利用NH4NO3,不能起到筛选作用 (3)为细菌生长提供无机营养,作为缓冲剂保持细胞生长过程中pH的稳定
解析 (1)细菌分解尿素是由于细菌体内能合成脲酶,尿素是有机物,分解尿素的细菌是分解者,属于异养型生物,因此不能利用CO2作为碳源合成有机物。葡萄糖通常既作为碳源,也作为能源。(2)筛选分解尿素的细菌,通常只能用尿素作为唯一氮源,“NH4NO3”或“尿素+NH4NO3”均含有无机氮源NH4NO3,能分解尿素的细菌和不能分解尿素的细菌都能利用NH4NO3,不能起到筛选作用。(3)KH2PO4和Na2HPO4可为微生物生长提供P元素和无机盐离子,如K+和Na+,还可作为缓冲剂保持细胞生长过程中pH的稳定。
2.(2016·全国Ⅰ,39)空气中的微生物在重力等作用下,可以一定程度地沉降。某研究小组欲用平板收集教室空气中的微生物,以了解教室内不同高度空气中微生物的分布情况。实验步骤如下:
①配制培养基(成分:牛肉膏、蛋白胨、NaCl、X、H2O);
②制作无菌平板;
③设置空白对照组和若干实验组,进行相关操作;
④将各组平板置于37 ℃恒温箱中培养一段时间,统计各组平板上菌落的平均数。
回答下列问题:
(1)该培养基中微生物所需的氮来源于________________________。若要完成步骤②,该培养基中的成分X通常是________。
(2)步骤③中,实验组的操作是_____________________________________________________
________________________________________________________________________。
(3)若在某次调查中,某一实验组平板上菌落平均数为36个/平板,而空白对照组的一个平板上出现了6个菌落,这种结果说明在此次调查中出现了________现象。若将30(即36-6)个/平板作为本组菌落数的平均值,该做法________(填“正确”或“不正确”)。
答案 (1)牛肉膏、蛋白胨 琼脂 (2)将各实验组平板分别放置在教室不同高度的位置上,开盖暴露一段时间
(3)污染 不正确
解析 (1)牛肉膏和蛋白胨都含有蛋白质的水解产物,都可以作为氮源;平板为固体培养基,故需要加入凝固剂琼脂。(2)实验探究的是教室内不同高度空气中微生物的分布,其中变量为不同高度,故需在不同高度下放置开盖平板。同时,为了保证单一变量,需要保证开盖放置时间一致。为了保证实验可靠性,需要设置多个平行组。(3)在完全正确的操作情况下,空白对照组中不应出现菌落。若出现菌落,表明操作过程中存在杂菌污染,属于实验失误,所有实验数据均不应采用。
3.(2016·四川,10节选)图甲是从土壤中筛选产脲酶细菌的过程,图乙是脲酶基因转录的mRNA部分序列。
(1)在5个细菌培养基平板上,均接种稀释倍数为105的土壤样品液0.1 mL,培养一段时间后,平板上长出的细菌菌落数分别为13、156、462、178和191,每克土壤样品中的细菌数量为__________×108个;与血细胞计数板计数法相比,此计数方法测得的细菌数较__________。
(2)现有一菌株的脲酶由于基因突变而失活,突变后基因转录的mRNA在图乙箭头所示位置增加了70个核苷酸,使图乙序列中出现终止密码(终止密码有UAG、UGA和UAA)。突变基因转录的mRNA中,终止密码为________________,突变基因表达的蛋白质含____________个氨基酸。
答案 (1)1.75 少 (2)UGA 115
解析 (1)用于统计的菌落数应介于30~300之间,故选择细菌菌落数为156、178和191的平板计数,每克土壤样品中的细菌数为(156+178+191)÷3÷0.1×105=1.75×108(个)。由于两个或多个细胞连接在一起时,往往统计的是一个菌落,故用此方法测得的细菌数较少。(2)密码子由三个相邻的碱基组成,271个碱基和后面2个碱基一起共构成91个密码子,箭头处插入的70个核苷酸和后面2个碱基一起共构成24个密码子,紧随其后是UGA,为终止密码,因此表达的蛋白质含115个氨基酸。
4.(2017·全国Ⅱ,37)豆豉是大豆经过发酵制成的一种食品。为了研究影响豆豉发酵效果的因素,某小组将等量的甲、乙两菌种分别接入等量的A、B两桶煮熟大豆中并混匀,再将两者置于适宜条件下进行发酵,并在32 h内定期取样观测发酵效果。回答下列问题:
(1)该实验的自变量是________、________。
(2)如果发现发酵容器内上层大豆的发酵效果比底层的好,说明该发酵菌是_______________。
(3)如果在实验后,发现32 h内的发酵效果越来越好,且随发酵时间呈直线上升关系,则无法确定发酵的最佳时间;若要确定最佳发酵时间,还需要做的事情是_____________________
________________________________________________________________________。
(4)从大豆到豆豉,大豆中的成分会发生一定的变化,其中,蛋白质转变为_________________,脂肪转变为______________________。
答案 (1)菌种 发酵时间 (2)好氧菌 (3)延长发酵时间,观测发酵效果,最好的发酵效果所对应的时间即为最佳发酵时间 (4)氨基酸和肽 脂肪酸和甘油
解析 (1)由题意可知该实验的自变量是菌种和发酵时间。(2)如果发现发酵容器内上层大豆的发酵效果比底层的好,说明该发酵菌是好氧菌。(3)如果在实验后,发现32 h内的发酵效果越来越好,且随发酵时间呈直线上升关系,则无法确定发酵的最佳时间;若要确定最佳发酵时间,还需要做的事情是延长发酵时间,观测发酵效果,最好的发酵效果所对应的时间即为最佳发酵时间。(4)从大豆到豆豉,大豆中的成分会发生一定的变化,其中,蛋白质转变为氨基酸和肽,脂肪转变为脂肪酸和甘油。
5.(2016·全国Ⅱ,39节选)苹果醋是以苹果汁为原料经发酵而成的。回答下列问题:
(1)酵母菌的呼吸代谢途径如图所示。图中过程①和②是苹果醋生产的第一阶段,在酵母菌细胞的________________中进行;过程③在酵母菌细胞的____________中进行,与无氧条件相比,在有氧条件下,酵母菌的增殖速度____________。
(2)第二阶段是在醋酸菌的作用下将第一阶段产生的乙醇转变为醋酸的过程,根据醋酸菌的细胞呼吸类型,该过程需要在________条件下才能完成。
(3)在生产过程中,第一阶段和第二阶段的发酵温度不同,第一阶段的温度________(填“低于”或“高于”)第二阶段。
(4)醋酸菌属于________核生物,其细胞结构中________(填“含有”或“不含有”)线粒体。
答案 (1)细胞质基质 线粒体 快 (2)有氧 (3)低于 (4)原 不含有
解析 (1)图示中的过程①和②分别表示无氧呼吸的第一、第二阶段,其场所均为细胞质基质。过程③表示有氧呼吸的第二、第三阶段,其场所分别为线粒体基质和线粒体内膜,即在酵母菌细胞的线粒体中进行。与无氧条件相比,在有氧条件下,酵母菌的增殖速度快。(2)醋酸菌是一种好氧细菌,在氧气充足的条件下才能进行旺盛的生命活动,因此将第一阶段产生的乙醇转变为醋酸的过程,需要在有氧条件下才能完成。(3)第一阶段即果酒的制作,所控制的温度范围是18~25 °C,第二阶段即果醋的制作,所控制的温度范围是30~35 °C,所以第一阶段的温度低于第二阶段。(4)醋酸菌属于原核生物,其细胞结构中不含线粒体等复杂的细胞器。
一、选择题
1.(2018·北京通州区高三一模)下列有关微生物培养的叙述正确的是( )
A.通常使用液体培养基分离获得细菌单菌落
B.若培养基需要调节pH,应该在灭菌后进行
C.用显微镜直接计数固体培养基中微生物数量
D.倒置平板可防止培养基被滴落的冷凝水污染
答案 D
解析 常用固体或半固体培养基分离获得细菌单菌落,液体培养基无法分离,A错误;若培养基需要调节pH,应该在灭菌前进行,B错误;显微镜直接计数法是测定培养液中微生物数量的方法,固体培养基上用稀释涂布平板法直接计数单个菌落数,C错误;倒置平板是防止冷凝后形成的水珠滴落在培养基上污染培养基,D正确。
2.下面是微生物平板划线示意图,划线的顺序为1、2、3、4、5。下列叙述正确的是( )
A.在五个区域中划线前后都要对接种环和培养基进行灭菌
B.划线操作时完全打开皿盖,划完立即盖上
C.接种时不能划破培养基,否则难以达到分离单菌落的目的
D.第1区和第5区的划线最终要连接起来,以便比较前后的菌落数
答案 C
解析 在每次划线前后都要对接种环进行灭菌,但不能对培养基进行灭菌,A错误;进行划线操作时,左手将培养皿的皿盖打开一条缝隙,右手将沾有菌种的接种环迅速伸入平板内,划三至五条平行线,盖上皿盖,B错误;注意接种时不能划破培养基,否则难以达到分离单菌落的目的,C正确;第1区和第5区的划线不能相连,D错误。
3.(2018·四川乐山四校高三联考)某小组同学为了调查湖水中细菌的污染情况而进行了实验,包括制备培养基、灭菌、接种及培养、菌落观察与计数。下列与此实验相关问题的叙述中,正确的是( )
A.实验用过的带菌培养基经过加热后才能倒掉
B.利用平板划线法对细菌进行分离纯化并计数
C.观察细菌培养的实验时,最好是在另一平板上接种清水作为对照实验
D.培养基中含有的蛋白胨、淀粉可分别为细菌培养提供氮源和碳源
答案 D
解析 实验用过的带菌培养基要高压蒸汽灭菌后才能倒掉,以免污染环境,A项错误;应利用稀释涂布平板法对细菌进行分离纯化并计数,B项错误;要使该实验所得结果可靠,还应该同时在另一平板上接种无菌水作为对照进行实验,C项错误;培养基中含有的蛋白胨、淀粉分别为细菌培养提供了氮源和碳源,D项正确。
4.(2019·吉林模拟)下面关于土壤中分解尿素的细菌的分离与计数的叙述中,正确的是( )
A.只有能合成脲酶的微生物才能分解尿素
B.筛选分解尿素的细菌时,应以尿素作为培养基中唯一的营养物质
C.统计样品中的活菌数目一般用平板划线法
D.在以尿素为唯一氮源的培养基中加入酚红指示剂,若指示剂变蓝,则表明筛选到了分解尿素的细菌
答案 A
解析 只有能合成脲酶的微生物才能分解尿素,A项正确;筛选分解尿素的细菌的实验中,采用的是以尿素为唯一氮源的培养基,B项错误;统计样品中的活菌数目一般用稀释涂布平板法,C项错误;在以尿素为唯一氮源的培养基中加入酚红指示剂,培养某种细菌后,如果pH升高,指示剂变红,这样就能初步鉴定该种细菌能够分解尿素,D项错误。
5.(2018·雅安中学高三上学期期中)下列关于微生物的实验室培养的说法不正确的是( )
A.若用稀释涂布平板法计数大肠杆菌活菌的个数,要想所得估计值更接近实际值,除应严格操作、多次重复外,还应保证待测样品稀释的稀释度
B.在微生物的培养过程中,除考虑营养条件外,还要考虑pH、温度和渗透压等条件
C.消毒的原则是既杀死材料表面的微生物,又减少消毒剂对细胞的伤害
D.从有机废水中分离分解有机物的微生物时,接种后的培养皿需放在光照培养箱中培养
答案 D
解析 实验常采用稀释涂布平板法对大肠杆菌进行活菌计数,不仅要求严格的操作和多次重复取平均值,还要保证待测样品有足够的稀释度,稀释度过小会使多个细胞连在一起,造成数据偏小,稀释度过高会使视野中细菌数过少,甚至看不到细菌,A正确;微生物的培养条件有营养、pH、温度和渗透压等,B正确;消毒是指使用较为温和的物理或化学方法杀死物体表面或内部的部分微生物,不包括芽孢和孢子,原则上主要是为了杀死材料表面的微生物,同时又减少消毒剂对细胞的伤害,C正确;能分解有机物的微生物属于异养型微生物,接种后的培养皿不需要放在光照培养箱中培养,D错误。
6.(2019·海口模拟)家庭中制作泡菜的方法:新鲜的蔬菜经过整理、清洁后,放入彻底清洗并用白酒擦拭过的泡菜坛中,然后向坛中加入盐水、香辛料及一些陈泡菜水,密封后置于温度适宜的地方。下列与此过程相关的叙述不正确的是( )
A.用白酒擦拭泡菜坛的目的是消毒
B.加入陈泡菜水的作用是提供乳酸菌菌种
C.制作泡菜过程中,有机物的干重和种类将减少
D.若制作的泡菜咸而不酸,最可能的原因是大量的食盐抑制了乳酸菌的发酵过程
答案 C
解析 制作泡菜时,所用的泡菜坛要用白酒擦拭消毒,防止杂菌污染,A项正确;加入陈泡菜水的作用是提供乳酸菌菌种,加速乳酸发酵,B项正确;制作泡菜的过程中,乳酸菌进行无氧呼吸消耗有机物,有机物的干重减少,但种类增多,C项错误;如果泡菜盐水浓度过高,乳酸菌会通过渗透作用失水,抑制乳酸菌生长,制作的泡菜会咸而不酸,D项正确。
7.如图装置可用于生物技术实践的相关实验,下列有关叙述不正确的是( )
A.两种装置都可用于果酒的制作
B.利用装置乙制作葡萄酒时,葡萄汁装入发酵瓶要留有大约1/3的空间
C.用装置乙制作果酒时温度应控制在30 ℃左右,制作果醋时应适当降温
D.装置乙的排气口通过一个长而弯曲的胶管,可防止空气中微生物的污染
答案 C
解析 用装置乙制作果酒时温度应控制在18~25 ℃,制作果醋时温度应控制在30~35 ℃。
8.(2018·武汉一中期中)下列有关生物技术的叙述,不正确的是( )
A.制作果醋时,必须向发酵装置不断地补充无菌空气以保证醋酸菌的生长
B.检验醋酸产生的简单易行的方法是用pH试纸鉴定
C.泡菜制作过程中亚硝酸盐的含量能测定
D.用传统的发酵技术制作葡萄酒必须添加酵母菌菌种
答案 D
解析 参与果醋制作的醋酸菌是嗜氧菌,因此制作果醋时,必须向发酵装置不断地补充无菌空气以保证醋酸菌的生长,A正确;检验醋酸产生的简单易行的方法是用pH试纸鉴定,B正确;泡菜制作过程中亚硝酸盐的含量能测定,C正确;用传统的发酵技术制作葡萄酒不需要添加酵母菌菌种,因为葡萄皮上有野生酵母菌,D错误。
9.(2018·沭阳县期中)在果酒、果醋的制作过程中,发酵条件的控制至关重要,下列叙述正确的是( )
A.葡萄汁要装满广口瓶,造成无氧环境有利于发酵
B.在葡萄酒发酵过程中,每隔一段时间将瓶盖拧松一次,放出二氧化碳气体
C.果酒发酵时温度控制在30 ℃,果醋发酵时温度控制在20 ℃
D.在果醋发酵过程中,通气充分不利于醋酸菌的发酵作用
答案 B
解析 葡萄汁不能装满发酵瓶,要留大约的空间,A错误;在葡萄酒发酵过程中,除了产生酒精,还产生了二氧化碳,因此每隔一段时间要将瓶盖拧松一次,放出二氧化碳气体,B正确;果酒发酵时温度控制在18~25 ℃,果醋发酵时温度控制在30~35 ℃,C错误;醋酸菌是嗜氧菌,因此在果醋发酵过程中,通气充分有利于醋酸菌的发酵作用,D错误。
10.(2018·南通一模)如图是酸奶制作的简易过程,下列相关叙述正确的是( )
―→―→―→
A.用高压蒸汽灭菌锅对发酵瓶和鲜奶进行无菌处理
B.乳酸发酵菌种和醋酸发酵菌种都属于原核生物
C.保温发酵过程中要适时打开发酵瓶盖放出气体
D.酸奶发酵的适宜温度比果醋发酵的适宜温度要低
答案 B
解析 对发酵瓶采用干热灭菌,鲜奶采用消毒处理,故A错误;乳酸发酵菌种是乳酸菌,醋酸发酵菌种是醋酸菌,都属于原核生物,故B正确;乳酸菌无氧呼吸只产生乳酸,保温发酵过程中不需要打开发酵瓶盖,故C错误;酸奶发酵的温度是38~42 ℃,果醋发酵的温度是30~35 ℃,故D错误。
二、非选择题
11.在农业生产研究上,常需要进行微生物的分离和计数。
(1)下表为两种微生物的培养基配方:
A组
KH2PO4
Na2HPO4
MgSO4·7H2O
葡萄糖
尿素
琼脂
1.4 g
2.1 g
0.2 g
10.0 g
1.0 g
15.0 g
B组
纤维素粉
NaNO3
Na2HPO4·7H2O
KH2PO4
MgSO4·7H2O
KCl
酵母膏
水解酪素
5 g
1 g
1.2 g
0.9 g
0.5 g
0.5 g
0.5 g
0.5 g
注:上述两种培养基中的物质溶解后,均用蒸馏水定容至1 000 mL。
①从功能上来看,上述两种培养基均属于____________培养基。
②如果要对土壤中分解尿素的细菌进行分离,则需要选择____________(填“A”或“B”)培养基,该培养基中的碳源是______________________。
③在分离尿素分解菌所用的培养基中可加入__________指示剂,根据指示剂的颜色可鉴定某种细菌能否分解尿素,若有分解尿素的细菌,培养基将会呈现__________。
(2)下图是某同学采用的接种微生物的方法,请回答下列问题:
①本实验采用的接种微生物的方法是________________法,把聚集的菌种逐步_____________分散到培养基的表面,为达到这一目的,操作上应注意:________________________________
___________________________________________________________________(至少答2项)。
②三位同学用稀释涂布平板法测定同一土壤样品中细菌数量,在对应稀释倍数为106的培养基中,得到以下统计结果:
甲同学涂布了两个平板,统计的菌落数是236和260,取平均值248;
乙同学涂布了三个平板,统计的菌落数是210、240和250,取平均值233;
丙同学涂布了三个平板,统计的菌落数是21、212和256,取平均值163;
在三位同学的统计中,____________同学的统计结果是正确的。
答案 (1)①选择 ②A 葡萄糖 ③酚红 红色
(2)①平板划线 稀释 每次划线前要灼烧接种环;冷却后从上一次划线的末端开始划线
②乙
解析 (1)①据题表中的培养基的配方分析可知,A组培养基中的氮源为尿素,是筛选尿素分解菌的选择培养基。B组培养基中的碳源是纤维素,是筛选纤维素分解菌的选择培养基。
②对土壤中分解尿素的细菌进行分离时,需要使用以尿素为唯一氮源的选择培养基,故应当选择A组培养基,该培养基中的碳源是葡萄糖。③尿素分解菌可以用酚红指示剂进行鉴定。尿素分解菌产生的脲酶能够将尿素分解为氨而使pH升高,使酚红指示剂呈红色。(2)①据图分析可知,图示表示平板划线法接种,是把聚集的菌种逐步稀释到培养基的表面,操作上应注意每次划线前要灼烧接种环;冷却后从上一次划线的末端开始划线。②在进行平板菌落计数时,应选择菌落数在30~300之间的平板,同时为减小误差应选择至少3个或3个以上的平板进行计数并取平均值,在三位同学的统计中,乙同学的统计结果是正确的。
12.大肠杆菌是与我们日常生活联系非常密切的细菌,请回答有关检测饮用水中大肠杆菌的问题:
(1)检测饮用水中大肠杆菌的含量时,通常将样品进行一系列的梯度稀释,将不同稀释度的水样用涂布器分别涂布到琼脂固体培养基的表面进行培养,然后记录菌落数,这种方法称为____________________。
判断下面所示的4个菌落分布图中,不可能是用该方法得到的是______________。
(2)用上述方法统计样本中菌落数时是否需要设置对照组?____________________(填“需要”或“不需要”),其原因是需要判断培养基____________________,对于固体培养基应采用的检测方法是将____________________的培养基在适宜的温度下放置一段时间,观察培养基上是否有菌落产生。
(3)在微生物培养操作过程中,为防止杂菌污染,需对培养基和培养器皿进行_____________(填“消毒”或“灭菌”)处理;操作者的双手需要进行清洗和____________;静止空气中的细菌可用紫外线杀灭,其原因是紫外线能使其内蛋白质变性,还能损伤它的____________结构。
(4)检测大肠杆菌实验结束后,使用过的培养基及其培养物必须经过________________处理才能丢弃,以防止培养物的扩散。
答案 (1)稀释涂布平板法 D (2)需要 是否被杂菌污染(或灭菌是否合格) 未接种
(3)灭菌 消毒 DNA (4)灭菌
解析 D中菌落分布情况为平板划线法所得。为判断培养基是否被杂菌污染(或灭菌是否合格),本实验需要设置对照组。可将未接种的培养基在适宜的温度条件下放置一段时间,观察培养基上是否有菌落产生,若发现有菌落产生说明培养基已被污染。消毒是指使用较为温和的物理或化学方法杀死物体表面或内部的部分微生物(不包括芽孢和孢子);灭菌是指使用强烈的理化因素杀死物体内外所有的微生物,包括芽孢和孢子。对培养基和培养器皿要进行灭菌处理,操作者的双手需要进行清洗和用酒精消毒。
13.中国古代《齐民要术》中有制作酸菜(泡菜)的详细记录。请回答下列有关问题:
(1)酸菜制作过程中起主要作用的微生物是________。在对该菌种进行培养时,与常规培养基相比,还需额外在培养基中添加________。
(2)在发酵初期,酸菜坛内会长白膜,与之有关的微生物是________,且会有气泡从坛沿水槽内的水中间歇性溢出,这些气泡的来源可能是_______________________________________。
(3)发酵中期为无氧状态,pH为3.5~3.8,此时坛内其他微生物的活动状态是____________________。发酵后期,乳酸菌发酵速度逐渐变缓甚至停止,主要原因是__________________________________。
(4)酸菜制作完成后一般要放置一段时间后再食用,其主要目的是__________________。
答案 (1)乳酸菌 维生素 (2)产膜酵母(或酵母菌) 微生物细胞呼吸产生CO2 (3)活动缓慢甚至停止 pH过低抑制了乳酸菌的生长 (4)降低酸菜中亚硝酸盐的含量
解析 (1)酸菜制作过程中起主要作用的微生物是乳酸菌,其代谢类型是异养厌氧型,能发酵产生乳酸。维生素是乳酸菌生长繁殖所必需的,在体内不能合成,因此要在培养乳酸菌的培养基中添加维生素。(2)在发酵初期,产膜酵母(或酵母菌)会导致泡菜水的表面长白膜,在发酵初期会有气泡从坛沿水槽内的水中间歇性溢出,这些气泡的来源是微生物细胞呼吸产生的CO2。(3)在发酵中期,无氧状态形成,乳酸菌开始活跃,并产生大量乳酸,使乳酸积累量增加,pH达到3.5~3.8,此时因为pH不适宜,坛内其他微生物活动缓慢甚至停止。发酵后期,乳酸发酵速度逐渐变缓甚至停止,主要原因是乳酸含量继续增加,pH过低抑制了乳酸菌的生长。(4)酸菜制作完成时,亚硝酸盐的含量很高,放置一段时间后,能降低酸菜中亚硝酸盐的含量,这样才能食用。
14.用百香果作材料制成的果醋具有缓解压力、消除疲劳、延缓衰老、预防动脉硬化、养颜美容的功效。如图为百香果醋的制作流程图,请回答下列相关问题:
(1)①过程的酿造原理是先使酵母菌进行________,以增加酵母菌的数量,然后通过________________获得果酒。
(2)酿制百香果酒时,并不需要对百香果进行严格的消毒处理,这是因为在_________________的发酵液中,酵母菌可以生长繁殖,而绝大多数其他微生物因无法适应这一环境而受到抑制。①过程往往不能长时间密封,原因是_________________________________________________
_______________________________________________________________________________。
(3)②过程适宜的温度为________。温度过高时,醋酸菌代谢减慢甚至死亡,根本原因是________________________________________________________________________。
(4)①过程转入②过程前,除改变温度外,还需调整的发酵条件是______________________。要鉴定百香果醋是否酿制成功,除可以通过观察菌膜、尝、嗅之外,还可以通过检测和比较__________________做进一步的鉴定。
答案 (1)有氧呼吸 无氧呼吸 (2)缺氧、呈酸性 酵母菌无氧呼吸产生CO2,会使得装置气压增大 (3)30~35 ℃ 温度过高,影响酶的活性 (4)通入无菌空气 醋酸发酵前后的pH
解析 (1)在果酒发酵过程中首先让酵母菌进行有氧呼吸大量繁殖,再进行无氧呼吸产生酒精。(2)酿制百香果酒时,在缺氧、呈酸性的发酵液中,酵母菌可以生长繁殖,而绝大多数其他微生物因无法适应这一环境而受到抑制,所以不需要对百香果进行严格的消毒处理。酵母菌无氧呼吸产生酒精和CO2,CO2会使装置气压增大,应及时放气。(3)醋酸菌的最适生长温度为30~35 ℃,温度主要影响酶的活性。(4)醋酸菌是需氧型细菌,发酵时需要通入无菌空气。可以通过检测和比较醋酸发酵前后的pH来进一步鉴定果醋是否酿制成功。
高中生物高考1 第十单元 第33讲 基因工程课件PPT: 这是一份高中生物高考1 第十单元 第33讲 基因工程课件PPT,共60页。PPT课件主要包含了word部分,点击进入链接等内容,欢迎下载使用。
高中生物高考1 第十单元 第33讲 基因工程: 这是一份高中生物高考1 第十单元 第33讲 基因工程,共27页。试卷主要包含了基因工程的概念,限制性核酸内切酶,DNA连接酶,载体等内容,欢迎下载使用。
高中生物高考1 第十单元 第33讲 高效作业知能提升: 这是一份高中生物高考1 第十单元 第33讲 高效作业知能提升,共7页。试卷主要包含了回答下列与基因工程有关的问题等内容,欢迎下载使用。

