2021年化学中考真题分类汇编详解通用卷 专题12 溶液(1)
展开1.(2020年贵州黔南中考)化学与人类生活、生产活动息息相关,根据所学化学知识回答下列问题:
(1)用洗涤剂洗去餐具上的油污会产生____现象。
(2)打开汽水瓶盖时,汽水会自动喷出来,这说明气体在水中的溶解度与____有关。
(3)世界卫生组织于1989年把铝元素定位食品污染源之一。易拉罐表面的含有铝的氧化物____(填化学式)需要加以适当控制。
(4)“绿色环保,低碳生活”,我们每一个人都应该传播“低碳”理念,结果酒精引发了火灾事故。由此可知,酒精具有_____性(答一条即可)
【答案】(1)乳化 (2)压强 (3) (4)可燃
【解析】(1)洗涤剂可以洗去餐具上的油污是因为洗涤剂具有乳化功能,产生的是乳化现象;
(2)二氧化碳的溶解度随温度的升高而减小,随压强的增大而增大;打开瓶塞的过程是瓶内压强的改变过程,压强的改变导致气体溶解度的改变;瓶盖打开后气体喷出来,说明压强减小后气体的溶解度变小;
(3)铝与氧气反应生成氧化铝,氧化铝中铝元素显+3价,氧元素显-2价,故氧化铝化学式为;
(4)“绿色环保,低碳生活”,我们每一个人都应该传播“低碳”理念,结果酒精引发了火灾事故。由此可知,酒精具有可燃性。
2.(2020年辽宁抚顺中考)把少量下列物质分别放入水中,充分搅拌,可以形成溶液的是
A. 碘 B. 汽油 C. 高锰酸钾 D. 面粉
【答案】C
【解析】碘不溶于水,汽油不溶于水,面粉不溶于水,均不能形成溶液,高锰酸钾溶于水,能形成均一稳定混合物,形成溶液,故选:C。
3.(2020年天津中考)溶液与人类生产、生活密切相关。
(1)把少量下列物质分别放入水中,充分搅拌,能得到溶液的是___________(填序号)。
A 硝酸钾 B 植物油 C 面粉
(2)下列有关溶液的说法中,正确的是_________(填序号)。
A 凡是均一的、稳定的液体一定是溶液
B 溶液是均一、稳定的混合物
C 溶液一定是无色的,且溶剂一定是水
(3)如图为甲、乙、丙三种固体物质的溶解度曲线。
①t1℃时,甲、乙两种物质的溶解度___________(填“相等”或“不相等”)。
②t2℃时,甲物质饱和溶液中溶质与溶剂的质量比为___________(填最简比)。
③现有t1℃时甲、乙、丙三种物质的饱和溶液,将这三种溶液分别升温到t2℃,所得溶液中溶质质量分数大小关系是_______(填序号)。
A 甲>乙>丙 B 甲=乙<丙 C 甲=乙>丙
(4)用固体氯化钠和蒸馏水配制50g溶质质量分数为6%的氯化钠溶液,需要氯化钠的质量为__________g。若用已配好的50g溶质质量分数为6%的氯化钠溶液配制溶质质量分数为3%的氯化钠溶液,需要加水的质量为_______g。
【答案】(1) A (2)B (3)①相等 ②1:2 ③C (4)3 50
【解析】(1)把硝酸钾放入水中充分搅拌,能得到溶液,把植物油放入水中充分搅拌会生成乳浊液,面粉放入水中充分搅拌会形成悬浊液,故选A。
(2)A、均一的、稳定的液体不一定是溶液,如水,故A选项错误;
B、溶液是均一的、稳定的混合物,故B选项正确;
C、溶液不一定是无色的,如硫酸铜溶液是蓝色的,且溶剂不一定是水,如碘酒中溶剂是酒精,故C选项错误。故选B。
(3)①在t1°C时,甲与乙的溶解度曲线交于一点,表示该温度下二者的溶解度相等。
②据溶解度曲线知,t2°C时甲物质的溶解度为50g,即100g溶剂中溶解50g甲,故t2°C时,甲物质的饱和溶液中溶质与溶剂的质量比为50: 100=1:2。
③t1°C时,甲和乙的溶解度相等,质量分数也相等,丙的溶解度最小,丙的质量分数也最小,所以此时质量分数大小为甲=乙>丙。升高温度后,甲、乙丙溶质质量不变,溶液质量不变,因此溶质质量分数不变,仍然是甲=乙>丙,故选C。
(4)用固体氯化钠和蒸馏水配制50g溶质质量分数为6%的氯化钠溶液,需要氯化钠的质量;若用已配好的50g溶质质量分数为6%的氯化钠溶液配制溶质质量分数为3%的氯化钠溶液,设3%的氯化钠溶液的质量为,则,解得:,3%的氯化钠溶液质量是100g,则还需要水的质量是100g-50g=50g。
4.(2020年贵州铜仁中考)化学就在我们身边,下列说法正确的是( )
A.pH值小于7的降雨称为酸雨
B.二氧化碳极易与血红蛋白结合,造成生物体内缺氧
C.空气是一种混合物,空气的成分按体积计氮气约占78%
D.溶液在生活中应用广泛,均一、稳定的液体都是溶液
【答案】C
【解析】 A、正常雨水的pH为5.6,酸雨是pH小于5.6的雨水,故选项说法错误。
B、一氧化碳极易与血红蛋白结合,造成生物体内缺氧中毒,故选项说法错误。
C、空气中含有氮气、氧气等,是一种混合物,空气的成分按体积计氮气约占78%,故选项说法正确。
D、溶液在生活中应用广泛,但均一、稳定的液体不一定都是溶液,如水是均一、稳定的液体,不是溶液,故选项说法错误。
故选:C。
考点 2 溶解度
5.(2020年安徽中考)20℃时,NaCl的溶解度为36g。配制此温度下20g质量分数为5%的NaCl溶液,下列说法正确的是( )
A. 配制该溶液需要5g NaCl
B. 该溶液为饱和溶液
C. 将该溶液长时间敞口放置,最终有晶体析出
D. 配溶液时,量取所需体积水倒入烧杯,有少量水洒出,则所配溶液浓度小于5%
【答案】C
【解析】A、需要氯化钠的质量:,故选项错误;
B、20℃时,NaCl的溶解度为36g,饱和溶液的溶质的质量质量分数:,故选项错误;
C、将该溶液长时间敞口放置,水会不断蒸发,当溶液饱和后,水继续减少,氯化钠会以晶体形式析出,故选项正确;
D、配溶液时,量取所需体积的水倒入烧杯,有少量水洒出,导致水的质量减少,则溶液的浓度会大于5%,故选项错误。
故选C。
6.(2020年北京中考)不同温度下KNO3的溶解度如下表所示。下列说法正确的是
A. 20℃时,100gKNO3饱和溶液中溶质质量为31.6g
B. 30℃时,100gKNO3饱和溶液的溶质质量分数为45.8%
C. 30℃时,将50gKNO3放入100g水中得到150g溶液
D 40℃时,100g水最多溶解63.9gKNO3
【答案】D
【解析】A、20℃时,硝酸钾的溶解度是31.6g,表示20℃时,100g水中溶解31.6gKNO3达到饱和状态,也就是131.6g的KNO3饱和溶液中的溶质质量为31.6g ,故选项A不正确;
B、30℃时,KNO3的溶解度是45.8g,要计算该温度下饱和溶液的溶质质量分数,根据一定温度下,饱和溶液中溶质质量分数与溶解度的关系:得,30℃时,100gKNO3饱和溶液的溶质质量分数=,故选项B不正确;
C、30℃时,KNO3的溶解度是45.8g,表示30℃时,100g水中溶解45.8g KNO3达到饱和状态,也就是30℃时,100g水中最多只能溶解45.8gKNO3,所得饱和溶液的质量是145.8g,故选项C不正确;
D、40℃时,KNO3的溶解度是63.9g,表示40℃时,100g水中溶解63,9g KNO3达到饱和状态,也就是40℃时,100g水中最多只能溶解63.9gKNO3,故选项D正确;
故选:D。
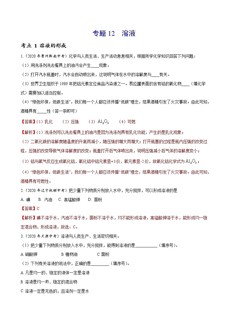
7.(2020年贵州黔南中考)如图是甲、乙两种固体(均不含结晶水)的溶解度曲线,由图可知:
(1)时的溶解度曲线甲____乙(填“>”“=”或“<”)。
(2)时甲的饱和溶液中溶质与溶剂的质量之比为____
(3)将时乙的饱和溶液140g冷却到析出固体乙____g。
【答案】 (1). > (2). 1:2 (3). 10
【解析】(1)40℃时甲的溶解度曲线在乙的上方,此时溶解度:甲>乙;
(2)40℃时,甲的溶解度是50g,因此甲的饱和溶液中溶质与溶剂的质量之比=50g:100g=1:2;
(3)40℃时乙溶解度为40g,20℃时乙溶解度为30g,将40℃时乙的饱和溶液140g冷却到20℃,溶剂没有变化,还是100g;析出固体乙的质量为40g-30g=10g。
8.(2020年黑龙江齐齐哈尔中考)如图是a、b、c三种物质的溶解度曲线,回答下列问题:
(1)P点的含义是______。
(2)t2℃时,将50克a物质加入到100克水中,充分溶解后,所得溶液的质量是______克。
(3)若a中含有少量b,可用_____的方法提纯a(选填“蒸发结晶”或“降温结晶”);
(4)t2℃时,等质量a、b、c三种物质的饱和溶液中溶剂质量由大到小的顺序为_______。
【答案】(1)t1℃时,a、c的溶解度相同都为25克 (2)140 (3)降温结晶
(4)c、b、a(或c>b>a)
【解析】(1)由图可知,t1℃时a、c的溶解度曲线相交于P点,P点的含义是t1℃时,a、c的溶解度相同都为25克,故填t1℃时,a、c的溶解度相同都为25克。
(2)由图可知,t2℃时a的溶解度为40g,即t2℃时,100g水中最多溶解40ga,则t2℃时,将50克a物质加入到100克水中,充分溶解后只能溶解40克a,所得溶液的质量是140克,故填140。
(3)由图可知,a、b的溶解度均随温度升高而增大,且a的溶解度受温度影响较大,所以a中含有少量b,可用降温结晶的方法提纯a,故填降温结晶。
(4)由图可知,t2℃时,a、b、c三种物质的溶解度的关系为a>b>c,则t2℃时,三种物质的饱和溶液的溶质质量分数的关系为a>b>c,所以t2℃时,等质量a、b、c三种物质的饱和溶液质量由大到小的顺序为c、b、a,则溶剂质量由大到小的顺序为c、b、a,故填c、b、a。
9.(2020年江西中考)甲、乙两种固体的溶解度曲线如图所示,下列说法正确的是( )
A 乙的饱和溶液升温后溶质的质量分数会变大
B 仅用降温至0℃的方法可将a点的甲溶液转化为饱和溶液
C t2℃时等质量的甲、乙饱和溶液中溶剂质量:甲<乙
D 除去甲中混有的少量乙宜采用的结晶方法是_____
【答案】(1)C (2)降温结晶
【解析】A、乙的饱和溶液升温后,溶解度变大,变为不饱和溶液,溶质的质量分数不变,A错。
B、甲在a点溶质质量,小于0℃甲溶解度,仅用降温至0℃的方法不可将a点的甲溶液转化为饱和溶液,B错。
C、t2℃时,甲溶解度大于乙溶解度,故饱和溶液溶质质量分数甲大于乙,等质量的甲、乙饱和溶液中溶质质量甲大于乙,溶剂质量甲<乙,正确。
D、甲溶解度随温度升高迅速增大,除去甲中混有的少量乙,可用降温结晶。
10.(2020年辽宁抚顺中考)下图为甲、乙、丙三种固体物质的溶解度曲线,请回答。
(1)t1℃时,甲、乙、丙三种物质的溶解度大小关系是_________。
(2)甲中混有少量乙,若要提纯甲,可采取的结晶方法是________。
(3)t2℃时,将50g丙物质放入100g水中充分溶解,所得溶液中溶质和溶液的质量比为_____(填最简整数比)。
(4)t3℃时,将等质量的甲、乙、丙三种物质的饱和溶液分别降温到t1℃,所得溶液的质量由大到小的顺序是______。
【答案】(1)丙>甲=乙 (2)降温结晶(或冷却热饱和溶液)
(3)2:7 (4)丙>乙>甲(或丙乙甲)
【解析】(1)由图可知,t1℃时,甲、乙、丙三种物质的溶解度大小关系是丙>甲=乙,故填:丙>甲=乙。
(2)甲的溶解度,随温度升高增大较快,若要提纯甲,可采取的结晶方法是降温结晶(或冷却热饱和溶液),故填:降温结晶(或冷却热饱和溶液)。
(3)由图可知t2℃时,甲溶解度是40g,将50g丙物质放入100g水中充分溶解,只能溶解40g,溶质与溶剂质量比为40g:(40g+100g)=2:7,故填:2:7。
(4)t3℃时,将等质量的甲、乙、丙三种物质的饱和溶液分别降温到t1℃,甲、乙溶解度减小,溶质结晶析出,溶液质量减小,且甲溶解度受温度影响较大,结晶析出更多,故降温后溶液质量甲小于乙,丙溶解度增大,变为不饱和溶液,溶液质量不变,故所得溶液的质量由大到小的顺序是丙>乙>甲,故填:丙>乙>甲。
11.(2020年宁夏中考)从图表中获取信息是化学学习的基本能力。如图是氯化钠和硝酸钾在不同温度时的溶解度曲线,请回答下列问题:
(1)20℃时,氯化钠的溶解度是36g,其含义是______________。
(2)60℃时,在50g水中加入70g硝酸钾固体,充分搅拌至固体不再溶解时,此时形成的溶液是_____(填“饱和”或“不饱和”)溶液,溶液中溶质的质量分数为_______(计算结果精确到0.1%)。
(3)图中,当向盛有水的烧杯中缓慢倒入浓硫酸时,试管中观察到的现象是___________。
【答案】(1)20℃时,氯化钠溶于100g水中达到饱和状态的质量为36g (2)饱和
(3)52.4% (4)试管中的硝酸钾逐渐溶解
【解析】(1)溶解度的定义是:在某温度下,溶质溶于100g水中达到饱和状态所溶解的质量,故填:20℃时,氯化钠溶于100g水中达到饱和状态时溶解的质量为36g;
(2)60℃时,硝酸钾的溶解度为110g,则50g水中最多溶解55g硝酸钾,质量小于70g,因此此时的溶液为饱和溶液;则溶质质量分数=;
(3)浓硫酸的稀释会大量放热,导致大烧杯中的溶液和试管温度升高,温度升高导致硝酸钾溶解度增大,因此现象为:试管中的硝酸钾逐渐溶解。
12.(2020年青海中考)如图为硝酸钾、氯化钠两种物质的溶解度曲线据图回答下列问题。
(1)在_______℃时,硝酸钾和氯化钠的溶解度相等。
(2)将40℃时接近饱和的硝酸钾溶液变为饱和溶液,可采用________(填“升高”或“降低”)温度的方法。
(3)比较在40℃时硝酸钾和氯化钠饱和溶液的溶质质量分数,硝酸钾___________氯化钠(填“>”“=”“<”)。
【答案】(1) 30 (2) 降低 (3) >
【解析】(1)根据溶解度曲线可知:在30℃时,硝酸钾和氯化钠的溶解度相等;
(2)硝酸钾的溶解度随温度升高而增大,因此可采取增加溶质、蒸发溶剂或降低温度的方法把接近饱和的硝酸钾溶液变成饱和溶液,故将40℃时接近饱和的硝酸钾溶液变为饱和溶液,可采用降低温度的方法;
(3)40℃时硝酸钾的溶解度大于氯化钠的溶解度,所以二者的饱和溶液的溶质质量分数是硝酸钾>氯化钠。
【点睛】饱和溶液的溶质质量分数= 。
13.(2020年新疆中考)X、Y、Z三种物质的溶解度曲线如图所示,下列说法正确的是( )
A. Y的溶解度为50 g
B. T2℃时,X、Y两种物质的溶解度相等
C. T1℃时,三种物质的溶解度由大到小的顺序是Y>X>Z
D. T2℃时,50 g H2O与50 g X混合,可得到100 g X的饱和溶液
【答案】B
【解析】A、由图可知,T2 ℃时,Y的溶解度为50g,不能说Y的溶解度是50g,应指明温度,不符合题意;
B、由图可知,T2 ℃时,X、Y两种物质的溶解度曲线相交,说明该温度下,两种物质的溶解度相等,符合题意;
C、由图可知,T1 ℃时,三种物质的溶解度由大到小的顺序是Y>X=Z,不符合题意;
D、由图可知,T2 ℃时,X溶解度是50g,即该温度下,100g水中最多能溶解50gX,故T2 ℃时,50 g H2O与50 g X混合,只能溶解25gX,得到溶液的质量是75g,不符合题意。
故选B。
14.(2020年重庆中考)甲、乙、丙三种固体物质溶解度曲线如下图所示。下列说法错误的是( )
A. t1℃时,甲、乙的溶解度都是25g
B. t1℃时,将三种物质的饱和溶液均升温到t2℃,能析出晶体的是丙
C. 将甲的饱和溶液从t1℃升高到t2℃,溶液中溶质的质量分数变为28.6%
D. t3℃时,将20g乙加入到50g水中充分搅拌后剩余5g乙未溶解
【答案】C
【解析】A、由图可知,t1℃时,甲、乙的溶解度曲线相交于一点,表示t1℃时甲、乙的溶解度相同,都为25g,选项正确;
B、由图可知,甲、乙的溶解度均随温度的升高而增加,而丙的溶解度随温度升高而减小,所以t1℃时,将三种物质的饱和溶液均升温到t2℃,甲、乙的溶解度增大,溶液由饱和溶液变为不饱和溶液,而C的溶解度减小,溶液的底部有晶体析出,选项正确;
C、t1℃甲的饱和溶液的溶质质量分数=×100%=20%,甲的溶解度均随温度的升高而增加,将甲的饱和溶液从t1℃升高到t2℃时,甲的溶解度增大,溶液由饱和溶液变为不饱和溶液,溶液的溶质质量分数保持不变,仍为20%,选项错误;
D、由图可知,t3℃时乙的溶解度为30g,则t3℃时,将20g乙加入到50g水中充分搅拌后只能溶解15g,剩余5g乙未溶解,选项正确,故选C。
15.(2020年贵州铜仁中考)如图是a、b、c三种物质的溶解度曲线,下列说法正确的是( )
A.a、b两种物质的溶解度相等
B.a、b、c三种物质的溶解度大小顺序为a>b>c
C.从0℃到30℃时,随着温度的升高,c物质的溶解度变化最小
D.温度从10℃到20℃时,a、b两种物质的溶解度都在增大,其中a物质的溶解度受温度影响较大
【答案】D
【解析】A、在比较物质的溶解度时,需要指明温度,温度不能确定,溶解度大小也不能确定,故选项错误;
B、在比较物质的溶解度时,需要指明温度,温度不能确定,溶解度大小也不能确定,故选项错误;
C、从0℃到30℃时,随着温度的升高,b物质的溶解度曲线比较平缓,所以b物质的溶解度变化最小,故选项错误;
D、温度从10℃到20℃时,a、b两种物质的溶解度都在增大,a物质的溶解度曲线较陡,b物质的溶解度曲线较平缓,所以其中a物质的溶解度受温度影响较大,故选项正确。故选D。
16.(2020年海南中考)如图是甲、乙、丙三种固体物质的溶解度曲线, 下列说法正确的是
A.三种物质的溶解度都随温度升高而增大
B..t1℃时 20g 丙加入 50g 水中,充分搅拌得到 70g 溶液
C.甲的饱和溶液中混有少量乙,可通过降温结晶获得较纯净的甲
D.t2℃时三种物质的饱和溶液降温到t1℃,所得溶液中甲和丙的溶质质量分数相等
【答案】C
【解析】A. 由溶解度曲线可知,甲、乙的溶解度随温度升高而增大,丙的溶解度随温度升高而减小,此选项错误;
B. t1℃时,丙的溶解度为20g, 20g 丙加入 50g 水中,最多能溶解10g,充分搅拌得到 10g+50g=60g 溶液,此选项错误;
C. 甲的溶解度受温度影响较大,对于溶解度受温度影响较大的物质,用降温结晶法获得晶体,故甲的饱和溶液中混有少量乙,可通过降温结晶获得较纯净的甲,此选项正确;
D. t2℃时三种物质的饱和溶液降温到 t1℃,甲的溶解度减小,有晶体析出,而丙的溶解度增大,溶液变为不饱和溶液,该过程中溶质质量分数不变,由于t1℃甲的溶解度大于t2℃丙的溶解度,故t2℃时三种物质的饱和溶液降温到 t1℃,所得溶液中甲的溶质质量分数大于丙的溶质质量分数,此选项错误。
故选C。
17.(2020年黑龙江大庆中考)A、B、C三种固体物质的溶解度曲线如图所示,下列说法正确的是( )
A.阴影区域中,A、C均处于不饱和状态
B.除去B固体中含有的少量A杂质,可采用配成热饱和溶液,降温结晶、过滤、洗涤、干燥的方法提纯B
C.将A和B的饱和溶液从t2℃降到t1℃时,析出晶体的质量关系为A>B
D.t1℃时,将50g固体A加入到200g水中,所得溶液溶质的质量分数约为16.7%
【答案】D
【解析】A、某一点若恰好落在溶解度曲线上,则为该温度下的饱和溶液。在溶解度曲线下方是不饱和溶液。在溶解度曲线的上方是饱和溶液而且有部分溶质无法继续被溶解。通过图示可知,阴影均在A、C溶解度曲线的上方,则说明阴影区域表示A、C的饱和状态,并且有溶质未被溶解。A错误;
B、通过图示可知,A物质的溶解度受温度变化影响较大,提纯应该选择降温结晶的方法。B物质的溶解度受温度变化影响较小,提纯应该选择蒸发结晶的方法。则为了除去B中的杂质A,则应该选择蒸发结晶的方法提纯物质B,从而除去杂质A。B错误;
C、将A和B的饱和溶液从t2℃降温到t1℃后,则降温后B溶液的溶质质量分数大于A溶液的溶质质量分数。但是由于题干没有描述溶液的质量,则不能比较温度变化时析出晶体质量的大小。C错误;
D、t1℃时,A的溶解度为20g,则说明在t1℃时,100g的水中,最多能溶解A物质20g。则200g的水最多能溶解A物质40g。则此时溶液中,溶质的质量为40g,溶液的质量为:40g+200g=240g,则此时,该溶液的溶质质量分数为:。D正确。
故选D。
18.(2020年黑龙江牡丹江中考)固体硝酸钾的溶解度曲线如图所示,下列说法正确的是( )
A.70℃时,硝酸钾的溶解度为114
B.70℃时,C点为硝酸钾的不饱和溶液
C.70℃时,B点为硝酸钾的饱和溶液
D.A、C两点对应溶液的溶质质量分数相同
【答案】D
【解析】A、由溶解度曲线可知,70℃时,硝酸钾的溶解度为144g,故A错误;
B、由溶解度曲线可知,70℃时,C点在溶解度曲线的上面,应为硝酸钾的饱和溶液,故B错误;
C、由溶解度曲线可知,70℃时,B点在溶解度曲线的下面,应为硝酸钾的不饱和溶液,故C错误;
D、由溶解度曲线可知,A、C两点对应溶液的都是同一温度下同一种溶质的饱和溶液,溶液中溶质的质量分数是一定值,所以,A、C两点对应溶液的溶质质量分数相同.故D正确.
故选D.
考点 3 溶液的浓度
19.(2020年北京中考)从下图选择仪器,配置60g溶质质量分数为10%的NaCl溶液。
(1)需要称量NaCl的质量为____g。
(2)量取水用到的仪器有____(写名称)。
(3)从配好的溶液中倒出10g,其中溶质和溶剂的质量比为_____。
【答案】 (1). 6 (2). 100mL量筒、胶头滴管(顺序可变) (3). 1:9
【解析】(1)溶质的质量等于溶液的质量乘以溶质的质量分数 ,配制60g溶质质量分数为10%的NaCl溶液,需要称量NaCl的质量为60g×10%=6g;
(2)量取一定量液体时应先倾倒至接近刻度,然后用胶头滴管滴加至刻度,所用量筒的量程应略大于或等于量取液体的体积,量取水用到的仪器有100mL量筒、胶头滴管;
(3)溶液是均一的,从配好的溶液中倒出10g,溶液的溶质质量分数不变,其中溶质和溶剂的质量比为10:90=1:9。
20.(2020年贵州遵义中考)水是一种重要的物质。
(1)用水可以获得氢气。请写出一个由水生成氢气的化学方程式_________。
(2)水还可以用于鉴别物质。水鉴别氯化钠和硝酸铵依据是_______。
(3)水是最常见的溶剂。
①下列溶液用水作溶剂的是____(填字母序号);
a.生理盐水 b.碘酒 c.葡萄糖溶液
②将100g溶质质量分数为98%的浓硫酸稀释为溶质质量分数为10%的稀硫酸,需加水的质量为___g。
③如图为某物质在水中的溶解度曲线,欲使a点所示溶液变为b点,可采取的措施是___。
④20℃时,用精密仪器称量5.85 g NaCl和7.90gNH4HCO3,放入盛有50.00g水的烧杯中,充分搅拌,静置,有晶体析出。请结合下表分析,理论上析出的晶体及晶体的质量分别为_____。20℃时,五种物质在水中的溶解度如下表:
【答案】(1)
(2)氯化钠和硝酸铵溶于水后温度变化不同(或氯化钠溶于水温度变化不大,硝酸铵溶于水吸热会导致溶液温度降低等;合理即可)
(3)ac (4)880 (5)升温加溶质(或升温蒸发溶剂)
(6)NaHCO3、3. 6g
【解析】(1)水通电生成氢气和氧气,化学方程式为。
(2)水鉴别氯化钠和硝酸铵依据的是氯化钠溶于水不吸热、不放热,硝酸铵溶于水吸热温度降低,氯化钠和硝酸铵溶于水后温度变化不同。
(3)①生理盐水溶质是氯化钠,溶剂是水,碘酒溶质是碘,溶剂是酒精,葡萄糖溶液溶质是葡萄糖,溶剂是水,故选:ac。
②将100g溶质质量分数为98%的浓硫酸稀释为溶质质量分数为10%的稀硫酸,需加水的质量为x,根据稀释前后溶质质量不变,100g×98%=(100g+x)×10%,故x=880g。
③a点表示40℃饱和溶液,b点表示60℃饱和溶液,欲使a点所示溶液变为b点,可采取的措施是升温增加溶质或升温蒸发溶剂。
④20℃时,氯化钠溶解度是36.0g,碳酸氢铵溶解度21.0g,称量5.85 g NaCl和7.90gNH4HCO3,放入盛有50.00g水的烧杯中,未达到饱和,故不可能结晶析出,它们在水中解离出钠离子,氯离子,铵根离子,碳酸氢根离子,阴阳离子结合生成碳酸氢钠和氯化铵,
碳酸氢钠质量8.4g,氯化铵质量5.35g,20℃时,氯化铵溶解度37.2g,碳酸氢钠溶解度9.6g,50g水只能溶解氯化铵18.6g,碳酸氢钠4.8g,碳酸氢钠析出8.4g-4.8g=3.6g。
21.(2020年青海中考)2020年,新冠病毒肺炎疫情在全球爆发,一定浓度的乙醇、过氧化氢和次氯酸钠溶液能有效杀灭病毒。
(1)在这三种物质中,属于有机物的是__________。
(2)若将50mL质量分数为30%(密度为1.1g/cm3)的过氧化氢溶液稀释成质量分数为3%(该溶液的密度和水的密度均为1.0g/cm3)的医用溶液,需要加水_____mL。
(3)将氯气(Cl2)通入氢氧化钠溶液中可得到次氯酸钠(NaClO),同时生成氯化钠和水。写出反应的化学方程式_______。
【答案】(1)乙醇 (2)495 (3)Cl2+2NaOH= NaClO +NaCl+H2O
【解析】(1)在这三种物质中,乙醇是含碳化合物,是有机物;过氧化氢由氧元素和氢元素组成,是氧化物;次氯酸钠由金属阳离子和酸根离子组成,属于盐;
(2)设需要加水的质量为x,根据稀释前后溶质的质量不变,1mL=1cm3,可得:50 cm3×1.1g/cm3×30%=(50 cm3×1.1g/cm3+x)×3%,x=495g,需要加水495mL;
(3)将氯气(Cl2)通入氢氧化钠溶液中可得到次氯酸钠(NaClO),同时生成氯化钠和水。反应的化学方程式: Cl2+2NaOH= NaClO +NaCl+H2O。
22.(2020年海南中考)已知 t℃时,氯化钾的溶解度为 40g,在该温度下,将 25g 氯化钾固体加入到 50g 水中,充分溶解,形成的溶液中溶质的质量分数为 。
【答案】28.6%
【解析】已知 t℃时,氯化钾的溶解度为 40g,即在该温度下,100g水中最多能溶解40g氯化钾;t℃时将 25g 氯化钾固体加入到 50g 水中,充分溶解,最多能溶解20g氯化钾,得到70g溶液,则溶液中溶质的质量分数为:。
温度/℃
20
30
40
溶解度/g
31.6
45.8
63.9
物质
NaCl
NH4HCO3
NH4Cl
NaHCO3
Na2CO3
溶解度/g
36.0
21.0
37.2
9.6
21.5
2021年化学中考真题分类汇编详解通用卷 专题03 空气(1): 这是一份2021年化学中考真题分类汇编详解通用卷 专题03 空气(1),共5页。试卷主要包含了下列关于空气成分的说法错误的是,空气是人类生产活动的重要资源,94%、二氧化碳0, 氢、氧 等内容,欢迎下载使用。
2021年化学中考真题分类汇编详解通用卷 专题06 物质的分类及化学用语(1): 这是一份2021年化学中考真题分类汇编详解通用卷 专题06 物质的分类及化学用语(1),共13页。试卷主要包含了 碱性 ,下列物质属于氧化物的是,下列分类正确的是,分类是学习化学的一种重要方法等内容,欢迎下载使用。
2021年化学中考真题分类汇编详解通用卷 专题23 化学计算(1): 这是一份2021年化学中考真题分类汇编详解通用卷 专题23 化学计算(1),共16页。试卷主要包含了下列说法中正确的是,,实验过程和数据如图所示,8%,取6等内容,欢迎下载使用。

