江苏省扬州市2020-2021学年第二学期高三高三最后一卷化学试卷
展开扬州市2021届高三考前调研测试试题
(化 学)
2021.5
注意事项:
考生在答题前请认真阅读本注意事项及各题答题要求
1.本试卷共6页,包含选择题[第1题~第13题,共39分]、非选择题[第14题~第17题,共61分]两部分。本次考试时间为75分钟,满分100分。考试结束后,请将答题卡交回。
2.答题前,请考生务必将自己的学校、班级、姓名、学号、考生号、座位号用0.5毫米的黑色签字笔写在答题卡上相应的位置。
3.选择题每小题选出答案后,请用2B铅笔在答题纸指定区域填涂,如需改动,用橡皮擦干净后,再填涂其它答案。非选择题请用0.5毫米的黑色签字笔在答题纸指定区域作答。在试卷或草稿纸上作答一律无效。
4.如有作图需要,可用2B铅笔作答,并请加黑加粗,描写清楚。
可能用到的相对原子质量:H-1 C-12 N-14 O-16 Na-23 S-32 Ti-48 Fe-56
选择题(共39分)
单项选择题:本题包括13小题,每小题3分,共计39分。每小题只有一个选项符合题意。
1.5月15日,天问一号着陆巡视器在火星着陆,中国首次火星探测任务取得圆满成功。下列说法正确的是
A.长征五号遥四运载火箭燃料使用的液氢是高能清洁燃料
B.“祝融号”火星车使用的太阳能电池板可以将电能转化为化学能
C.“祝融号”火星车的太阳能电池板表面涂层须有很好的反光性
D.火星表面呈红色,是由于火星土壤中含有SiO2
阅读下列资料,完成2~3题: NF3是一种优良的蚀刻气体。HF、F2均可用于制备NF3,F2制备NF3的反应为4NH3+3F2NF3+3NH4F。Ka(HF)=6.3×10−4,Kb(NH3·H2O)=1.8×10−5。
2.下列说法正确的是
A.中子数为10的氟原子:F
B.HF的电子式:
C.NF3的空间构型为平面正三角形
D.第一电离能:I1(F)>I1(N)>I1(O)
3.下列关于氨和铵盐的说法正确的是
A.氨气易溶于水,是因为氨分子间能形成氢键
B.NH3和NH中氮原子的轨道杂化类型不同
C.25 ℃,0.1 mol·L−1 NH4F溶液的pH<7
D.25 ℃,NH3与HNO3反应生成N2和H2O
阅读下列资料,完成4~6题:Cl2可用于生产漂白粉等化工产品。Cl2的制备方法有:
方法Ⅰ NaClO + 2HCl(浓) = NaCl + Cl2↑ + H2O;
方法Ⅱ 4HCl(g) + O2(g) = 2H2O(g) + 2Cl2(g) ΔH = a kJ·mol−1
上述两种方法涉及的反应在一定条件下均能自发进行。
4.下列关于氯及其化合物的性质与用途具有对应关系的是
A.Cl2易液化,可用于生产盐酸
B.NaClO具有强氧化性,可用作漂白剂
C.盐酸具有挥发性,可用于除铁锈
D.NaCl熔点较高,可用作防腐剂
5.利用方法Ⅰ制备Cl2时,下列装置能达到实验目的的是
6.一定条件下,在密闭容器中利用方法Ⅱ制备Cl2,下列有关说法正确的是
A.升高温度,可以提高HCl的平衡转化率
B.提高,该反应的平衡常数增大
C.若断开1 mol H-Cl键的同时有1 mol H-O键断开,则表明该反应达到平衡状态
D.该反应的平衡常数表达式K=
7.短周期主族元素X、Y、Z、W原子序数依次增大,其中X、W同主族,元素X的原子最外层电子数是其内层电子数的3倍,元素W基态原子的3p轨道上有4个电子,Y是短周期中金属性最强的元素,Z是地壳中含量最多的金属元素。下列说法正确的是
A.原子半径:r(W)>r(Z)>r(Y)>r(X)
B.元素Z、W的最高价氧化物对应的水化物能发生反应
C.元素Z的最高价氧化物对应水化物的碱性比Y的强
D.元素W的简单气态氢化物的热稳定性比X的强
8.烟气脱硫能有效减少SO2的排放。实验室用粉煤灰(主要含Al2O3、SiO2等)制备碱式硫酸铝[(1-x)Al2(SO4)3·xAl2O3]溶液,并用于烟气脱硫。下列说法正确的是
A.“酸浸”后,所得滤渣Ⅰ的主要成分为H2SiO3
B.pH约为3.6时,溶液中存在大量的H+、Al3+、CO
C.调pH时,若pH偏高,则所得溶液中c(Al3+)将增大
D.碱式硫酸铝溶液经多次循环使用后,所得溶液中c(SO)将增大
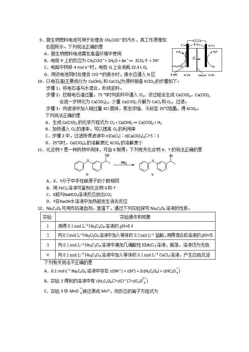
9.微生物燃料电池可用于处理含CH3COO-的污水,其工作原理如右图所示。下列说法正确的是
A.微生物燃料电池需在高温环境中使用
B.电极P上的反应为CH3COO-+ 2H2O + 8e-= 2CO2↑ + 7H+
C.电路中转移4 mol e-时,电极Q上会消耗22.4 L O2
D.用该电池同时处理含ClO的废水时,废水应通入N区
10.以电石渣[主要成分为Ca(OH)2和CaCO3]为原料制备KClO3的步骤如下:
步骤1:将电石渣与水混合,形成浆料。
步骤2:控制电石渣过量,75 ℃时向浆料中通入Cl2,该过程会生成Ca(ClO)2,Ca(ClO)2会进一步转化为Ca(ClO3)2,少量Ca(ClO)2分解为CaCl2和O2,过滤。
步骤3:向滤液中加入稍过量KCl固体,蒸发浓缩、冷却至25℃结晶,得KClO3。
下列说法正确的是
A.生成Ca(ClO)2的化学方程式为Cl2 + Ca(OH)2 = Ca(ClO)2 + H2
B.加快通入Cl2的速率,可以提高Cl2的利用率
C.步骤2中,过滤所得滤液中n[CaCl2]∶n[Ca(ClO3)2]>5∶1
D.25℃时,Ca(ClO3)2的溶解度比KClO3的溶解度小
11.化合物Y是一种药物中间体,可由X制得。下列有关化合物X、Y的说法正确的是
A.X、Y分子中手性碳原子的个数相同
B.用FeCl3溶液可鉴别化合物X和Y
C.X能与NaHCO3溶液反应放出CO2
D.Y在NaOH水溶液中加热能发生消去反应
12.Na2C2O4可用作抗凝血剂。室温下,通过下列实验探究Na2C2O4溶液的性质。
实验 | 实验操作和现象 |
1 | 测得0.1 mol·L−1 Na2C2O4溶液的pH≈8.4 |
2 | 向0.2 mol·L−1 Na2C2O4溶液中加入等体积0.2 mol·L−1 盐酸,测得混合后溶液的pH≈5.5 |
3 | 向0.1 mol·L−1 Na2C2O4溶液中滴加几滴酸性KMnO4溶液,振荡,溶液仍为无色 |
4 | 向0.1 mol·L−1 Na2C2O4溶液中加入等体积0.1 mol·L−1 CaCl2溶液,产生白色沉淀 |
下列有关说法不正确的是
A.0.1 mol·L−1 Na2C2O4溶液中存在c(OH-) = c(H+) + 2c(H2C2O4) + c(HC2O)
B.实验2得到的溶液中有c(H2C2O4)>c(Cl-)>c(C2O)
C.实验3中MnO被还原成Mn2+,则反应的离子方程式为
2MnO + 5C2O + 16H+ = 2Mn2+ + 10CO2↑+ 8H2O
D.依据实验4可推测Ksp(CaC2O4)<2.5×10−3
13.燃煤电厂锅炉尾气中含有氮氧化物(主要成分NO),可通过主反应
4NH3(g) + 4NO(g) + O2(g) = 4N2(g) + 6H2O(g) ΔH= -1627.7kJ·mol−1除去。温度高于300 ℃时会发生副反应:4NH3(g) + 5O2(g) = 4NO(g) + 6H2O(g) ΔH= -904.74 kJ·mol−1。在恒压、反应物起始物质的量之比一定的条件下,反应相同时间,NO的转化率在不同催化剂作用下随温度变化的曲线如图所示。下列有关说法一定正确的是
A.升高温度、增大压强均可提高主反应中NO的平衡转化率
B.N2(g) + O2(g) = 2NO(g) ΔH= -180.74 kJ·mol−1
C.图中X点所示条件下,反应时间足够长,NO的转化率能达到Y点的值
D.图中Z点到W点NO的转化率降低的原因是主反应的平衡逆向移动
非选择题(共61分)
14.(16分)纳米TiO2被广泛应用于光催化、精细陶瓷等领域。以钛铁矿(主要成分为FeTiO3)为原料制备纳米TiO2的步骤如下:
25 ℃时,Ksp[TiO(OH)2] = 1×10−29; Ksp[Fe(OH)3] = 4×10−38 ; Ksp[Fe(OH)2] = 8×10−16
(1)酸浸:向磨细的钛铁矿中加入浓硫酸,充分反应后,所得溶液中主要含有TiO2+、Fe2+、Fe3+、H+和SO。Ti基态核外电子排布式为 ▲ 。
(2)除铁、沉钛:向溶液中加入铁粉,充分反应,趁热过滤。所得滤液冷却后过滤得到富含TiO2+的溶液;调节除铁后溶液的pH,使TiO2+水解生成TiO(OH)2,过滤。
①若沉钛后c(TiO2+)<1×10−5 mol·L−1,则需要调节溶液的pH略大于 ▲ 。
②TiO2+水解生成TiO(OH)2的离子方程式为 ▲ 。
③加入铁粉的作用是 ▲ 。
(3)煅烧:在550℃时煅烧TiO(OH)2,可得到纳米TiO2。
①TiO2的一种晶胞结构如题14图-1所示,每个O周围距离最近的Ti数目是 ▲ 。
②纳米TiO2在室温下可有效催化降解空气中的甲醛。H2O和甲醛都可在催化剂表面吸附,光照时,吸附的H2O与O2产生HO,从而降解甲醛。空气的湿度与甲醛降解率的关系如题14图-2所示,甲醛降解率随空气湿度变化的原因为 ▲ 。
(4)纯度测定:取纳米TiO2样品2.000 g,在酸性条件下充分溶解,加入适量铝粉将TiO2+还原为Ti3+,过滤并洗涤,将所得滤液和洗涤液合并配成250 mL溶液。取合并液25.00 mL于锥形瓶中,加几滴KSCN溶液作指示剂,用0.1000 mol·L−1 NH4Fe(SO4)2标准溶液滴定,将Ti3+氧化为TiO2+,消耗0.1000 mol·L−1 NH4Fe(SO4)2标准溶液23.00 mL。该样品中TiO2的质量分数为 ▲ 。(写出计算过程)。
15.(13分)化合物F是合成某种祛痰止咳药的重要中间体,其合成路线如下:
(1)A中与苯环相连的官能团名称为 ▲ 。
(2)D→E的过程中,涉及的反应类型有:加成反应、 ▲ 。
(3)若E中有D残留,则产物F中可能含有杂质C7H7NOBr2,其结构简式为 ▲ 。
(4)的一种同分异构体同时满足下列条件,写出该同分异构体的结构简式:
▲ 。
①分子中有一个含氮五元环;
②核磁共振氢谱显示分子中有5种不同化学环境的氢原子;
③红外光谱显示分子中无甲基。
(5)已知:,易被氧化(R为H或烃基)。
设计以和为原料制备 的合成路线(无机试剂和有机溶剂任用,合成路线示例见本题题干)。
16.(16分)实验室研究从炼铜烟灰(主要成分为CuO、Cu2O、ZnO、PbO及其硫酸盐)中分别回收铜、锌、铅元素的流程如下。
(1)酸浸过程中,金属元素均由氧化物转化为硫酸盐,其中生成CuSO4的化学方程式为:
CuO + H2SO4 = CuSO4 + H2O、 ▲ 。
(2)铁屑加入初期,置换速率随时间延长而加快,其可能原因为:反应放热,温度升高;
▲ 。铁屑完全消耗后,铜的产率随时间延长而下降,其可能原因为 ▲ 。
(3)已知:25 ℃时,Ksp(PbSO4)=2.5×10-8;PbSO4 + 2Cl-PbCl2 + SO。一定条件下,在不同浓度的NaCl溶液中,温度对铅浸出率的影响、PbCl2的溶解度曲线分别如题16图-1、题16图-2所示。
浸出后溶液循环浸取并析出PbCl2的实验结果如下表所示。
参数 | 循环次数 | |||
0 | 1 | 2 | 3 | |
结晶产品中PbCl2纯度/% | 99.9 | 99.3 | 98.7 | 94.3 |
①为提高原料NaCl溶液利用率,请补充完整利用酸浸渣制备化学纯(纯度≥98.5 %)PbCl2晶体的实验方案:取一定质量的酸浸渣, ▲ ,将所得晶体洗涤、干燥。(可选用的试剂:5 mol·L-1NaCl溶液,1 mol·L-1NaCl溶液,NaCl固体)
②循环一定次数后的溶液中加入适量CaCl2溶液,过滤并加水稀释至其中NaCl浓度为1 mol·L-1的目的是 ▲ 。
17.(16分)活性自由基HO可有效除去废水中的苯酚等有机污染物。
(1)H2O2在Fe3O4催化剂表面产生HO除去废水中的苯酚的原理如题17图-1所示。
①酸性条件下,该催化过程中产生HO的反应的离子方程式为 ▲ 。
②在不同初始pH条件下,研究苯酚的去除率随时间的变化,结果表明:在反应开始时,初始pH=6的溶液中苯酚的去除率明显低于初始pH=3的溶液,但一段时间后两者接近,原因是 ▲ 。
(2)掺杂了Cr3+的Fe3O4催化剂催化氧化原理如题17图-2所示。在Fe3O4催化剂中掺杂少量Cr3+,可提高催化效率,但浓度太高,反而会降低催化效率,其原因是 ▲ 。
(3)光催化氧化技术也可生成HO降解有机污染物。其原理如题17图-3。光照时,价带失去电子产生有强氧化性的空穴。价带上生成HO的电极反应式为 ▲ 。图中,HO还有另外的产生途径,描述其产生过程: ▲ 。
扬州市2021届高三考前调研测试参考答案与评分建议
化 学
单项选择题(本题包括13小题,每题3分,共39分。每小题只有一个选项符合题意)
1.A 2.D 3.C 4.B 5.A 6.C 7.B 8. D 9.D 10.C
11.A 12.B 13.C
非选择题(包括4小题,共61分)
14. (18分)
(1)[Ar]3d24s2或1s22s22p63s23p63d24s2 (2分)
(2)① 2(2分)
② TiO2+ + 2H2O = TiO(OH)2↓ + 2H+(2分)
③ 将溶液中Fe3+转化为Fe2+,避免沉钛过程中生成Fe(OH)3杂质。(2分)
(3)① 3(2分)
② 湿度低于40%时,随湿度增大,催化剂表面吸附的水分子增多,产生的HO增多,甲醛降解率增大;湿度高于40%时,随湿度增大,催化剂表面吸附的水分子过多,降低了甲醛的吸附,甲醛降解率降低。(4分)
(4)92.00%
n[NH4Fe(SO4)2] = 0.1000 mol·L−1 × 23.00×10−3 L = 2. 300 × 10−3 mol(1分)
根据电子守恒和元素守恒可建立反应关系如下
TiO2 ~ TiO2+ ~ Ti3+ ~ NH4Fe(SO4)2
25 mL溶液中n(TiO2) = 2. 300 × 10−3 mol
250 mL溶液中n(TiO2) = 2. 300 × 10−2 mol (1分)
m(TiO2) = 2. 300 × 10−2 mol × 80 g·mol −1 = 1.840g(1分)
样品中TiO2的质量分数= × 100% = 92.00%(1分)
15.(14分)
(1)氨基、酯基(2分)
(2)消去反应(2分)
(3) (2分) (4) (3分)
(5) (5分)
16. (15分)
(1)2Cu2O+O2+4H2SO4 = 4CuSO4+4H2O(2分)
(2)置换出的Cu与铁屑形成原电池,加快反应速率。(2分)
铁屑消耗后,随时间延长,生成的Fe2+被空气氧化为Fe3+,Fe3+与置换出的Cu反应,降低了Cu的产率。(2分)
(3)①加入一定量5 mol·L-1NaCl溶液,在90℃条件下搅拌使其充分反应,一段时间后趁热过滤;将滤液冷却至室温结晶,过滤;向滤液中补充适量NaCl固体,循环浸取酸浸渣2次(5分)
②加入Ca2+,将SO42-转化为CaSO4沉淀,避免影响后续析出PbCl2的纯度;加水稀释NaCl浓度至
1mol·L-1,使溶液中的PbCl2充分析出。(4分)
17. (14分)
(1)①H+ + H2O2 + Fe2+ = H2O +Fe3+ + HO•(2分)
②酸性有利于HO•的形成,所以初始pH=3的溶液在开始时去除率较高。随着反应的进行,苯酚转化为乙酸,使溶液酸性增强,pH=6的溶液中苯酚去除率显著提高,最终两者的去除率接近。(3分)
(2)掺杂少量Cr3+可以促进Fe2+生成,有利于HO•的形成。但Cr3+浓度过高,会使过多H2O2分解生成O2,不利于HO•的产生。(4分)
(3)H2O − e− = H+ + HO•(2分)
光照时,电子从价带跃迁至导带,O2在导带获得电子生成H2O2或O•,最终转化为HO•。(3分)
江苏省扬州市新华中学2023-2024学年高三上学期第二次月考化学试卷(无答案): 这是一份江苏省扬州市新华中学2023-2024学年高三上学期第二次月考化学试卷(无答案),共6页。
2023届天津市高考高三最后一卷化学试题及答案: 这是一份2023届天津市高考高三最后一卷化学试题及答案,共14页。
2020“皖江名校”高三决战高考最后一卷理综化学试题含答案: 这是一份2020“皖江名校”高三决战高考最后一卷理综化学试题含答案

