2021届宁夏银川市第六中学高三第三次模拟考试 理综
展开2021届宁夏银川市第六中学高三第三次模拟考试 理综
注意事项:
1.答卷前,考生务必将自己的姓名、准考证号填写在答题卡上。
2.作答时,务必将答案写在答题卡上。写在本试卷及草稿纸上无效。
3.考试结束后,将本试卷和答题卡一并交回。
可能用到的相对原子质量:H-1 C-12 O-16 N-14 F-19 Mg-12 S-32 Cl-35.5 Zn-65
一、选择题:本题共13小题,每小题6分,在每小题给出的四个选项中,只有一项是符合题目要求的。
1.下列有关细胞和生物体的分子组成的说法正确的是
A.组成生物大分子的单体不一定都以若干个相连的碳原子构成的碳链为基本骨架
B.糖类是生物体主要的能源物质,但并非所有的糖都可以作为细胞的能源物质
C.脂质存在于所有细胞中,因此脂质是组成所有生物体的重要有机化合物
D.细胞骨架主要由磷脂双分子层和蛋白质分子构成
2.生物学是一门基于实验的自然科学。下列有关实验的叙述,错误的是
A.稀释的蛋清液中加入甲基绿吡罗红混合染色剂会出现紫色反应
B.用苏丹Ⅲ染液处理花生子叶切片或花生匀浆均能观察到橘黄色脂肪颗粒、
C.在“性状分离比的模拟”实验中,抓取两种彩球进行组合的次数要足够多
D.在“低温诱导植物染色体数目的变化”实验中,用95%的酒精冲洗以去除卡诺氏液
3.动物和人体内仍然保留着少数具有分裂和分化能力的细胞叫干细胞,人类寄希望于利用干细胞的分离和体外培养,在体外培养出组织和器官,对受到损伤的组织或器官进行修复或更换。下列关于干细胞的叙述,错误的是
A.骨髓移植的目的是为了提供正常的造血干细胞
B.干细胞的分化方向,与细胞中基因的执行情况有关
C.在体外培养出组织和器官时,可利用肌细胞代替干细胞
D.干细胞富含线粒体,利于其进行旺盛的代谢活动
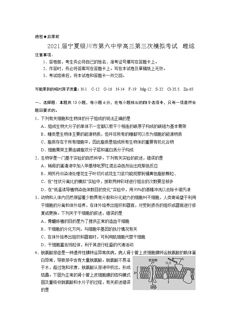
4.胱氨酸尿症是一种遗传性膜转运异常疾病,病人肾小管上皮细胞膜转运胱氨酸的载体蛋白异常,导致尿中含有大量胱氨酸。胱氨酸不易溶
于水,超过饱和浓度,胱氨酸从尿液中析出,形成
结晶。下图为正常的肾小管上皮细胞膜的结构模式
图及重吸收胱氨酸和水分子的过程,有关叙述错误
的是
A.图中A是糖蛋白,与细胞表面的识别有密切关系
B.正常细胞内,胱氨酸通过主动运输的方式转运至细胞内
C.引起胱氨酸尿症的根本原因是转运胱氨酸的载体蛋白异常
D.图示H2O分子进入肾小管上皮细胞的方式为自由扩散
5.植物的生长发育离不开激素的调节。下列有关植物激素的调节错误的描述是:
A.植物的根尖可以合成脱落酸、细胞分裂素和乙烯
B.各种激素间通过相互拮抗共同调节植物的生长发育
C.温度、光照等环境因素可以通过影响植物激素的产生调节细胞内基因组的表达
D.顶芽产生生长素向下输送,由于侧芽对生长素浓度比较敏感,植物表现出顶端优势
6.生态位是指物种在生物群落或生态系统中的地位和角色,体现了物种对各种资源(食物、空间等)的利用以及不同物种之间的关系。生态位的重叠和分离状况与种间竞争、种内斗争具有密切的关系(如图所示)。下面是对图a中3个物种与图b中3个物种相比较的几种说法,正确的是
A.图a中3个物种的种间竞争比图b激烈
B.图b中3个物种的种内斗争比图a激烈
C.两图中物种间的种间竞争激烈程度相等
D.如果资源有限,图a中物种2有灭绝的危险,图b中物种2也有灭绝危险
7.下列有关化学及人类社会发展历程的说法中,正确的是
A.“所在山洋,冬月地上有霜,扫取以水淋汁后,乃煎炼而成”过程包括了溶解、蒸发、结晶等操作
B.“千淘万漉虽辛苦,吹尽黄沙始到金”中,淘金原理与化学上的萃取一致
C.门捷列夫将元素按原子序数由小到大的顺序依次排列,制出了第一张元素周期表
D.《茶疏》中对泡茶过程有如下记载:“治壶、投茶、出浴、淋壶、烫杯、酾茶、品茶”文中涉及过滤和蒸馏等化学实验操作方法
催化剂
高温、高压
8.2007年诺贝尔化学奖授予埃特尔以表彰其对于合成氨反应机理的研究,氮气和氢气分子在催化剂表面的部分变化过程如图所示,下列说法不正确的是
N2(g)+3H2(g) 2NH3(g)△H= -92kJ/ml
A.N2在反应过程中三键均发生断裂
B.升高温度不能提高一段时间内NH3的产率
C.图①→②过程吸热,图②→③过程放热
D.反应过程中存在-NH-、-NH2等中间产物
9.下列事实与对应的方程式不符合的是
A.硫化氢溶液呈酸性:
B.“球”浸泡在冷水中,颜色变浅:(红棕色)(无色)
C.甲烷的燃烧热,则甲烷燃烧的热化学方程式可表示为:
D.硫代硫酸钠溶液与稀硫酸混合出现浑浊:
10.实验是化学研究的基础,下列关于各实验装置图(部分夹持装置省略)的叙述错误的是
A.利用装置①可除去粗溴苯(溴苯沸点为156.2℃)中混有的苯(沸点为80.1℃)
B.利用装置②及相关实验现象可推知酸性:
C.利用装置③,由b口进气可收集H2、NH3
D.利用装置④可制备二氧化硫气体
11.2021年1月,科学家发现水蒸气在低温基材表面冷凝形成的微滴中会自发生成H2O2,通过下面反应可验证H2O2的生成。
关于该反应中的有机物,下列说法正确的是
A.4-羧基苯硼酸分子中所有原子一定共面
B.该反应过程中硼元素被氧化
C.4-羟基苯甲酸属于芳香族化合物的同分异构体有6种
D.4-羟基苯甲酸可以发生酯化反应、还原反应和氧化反应
12.W、X、Y、Z 为原子序数依次增大的四种短周期元素,M、N、R、Q为上述元素组成的化合物。已知有机物M的相对分子质量为28,Z是短周期原子半径最大的元素,N分子中含有10个电子。它们之间的转化关系如下图所示。
下列相关说法错误的是
A.X、Y的氢化物沸点:X一定低于Y
B.Y和Z形成的化合物可能只含有离子键
C.Z与N反应比Z与R反应更剧烈
D.1ml Z2Y2和足量N反应,转移1ml电子
13.氟离子电池是一种前景广阔的新型电池,其能量密
度是目前锂电池的十倍以上且不会因为过热而造成
安全风险。如图是氟离子电池工作示意图,其中充
电时F-从乙电极流向甲电极,下列关于该电池的说
法正确的是)
A.放电时,甲电极的电极反应式为Bi-3e-+3F-===BiF3
B.放电时,乙电极电势比甲电极高
C.充电时,导线上每通过1 ml e-,甲电极质量增加19 g
D.充电时,外加电源的正极与乙电极相连
二、选择题:本题共8小题,每小题6分,共48分。在每小题给出的四个选项中,第14~18题只有一项符合题目要求,第19~21题有多项符合题目要求。全部选对的得6分,选对但不全的得3分,有选错的得0分。
14.在物理学发展的进程中,人们通过对某些重要物理实验的深入观察和研究,获得正确的理论认识。下列图示的实验中导致发现原子具有核式结构的是
15.如图,一半径为R的半圆形轨道竖直固定放置,轨道两端等高。
质量为m的质点自轨道端点P由静止开始滑下,滑到最低点
Q时,对轨道的正压力为2mg,重力加速度大小为g。质点自P
滑到Q的过程中,克服摩擦力所做的功为
A. B. C. D.
16.将一光滑轻杆固定在地面上,杆与地面间的夹角为,一
光滑轻环套在杆上。一个大小、质量和摩擦都不计的滑轮
用轻绳OP悬挂在天花板上,用另一轻绳通过滑轮系在轻
环上,用力F拉住轻绳另一端并使OP恰好在竖直方向,
如图所示。现水平向右拉绳,当轻环重新静止不动时,
OP绳与天花板之间的夹角为
A.90º B.45º C. D.45º+
17.如图甲,两金属圆环固定在同一绝缘平面内。
外圆环通以如图乙所示的电流。规定内圆环
a端电势高于b端时,a、b间的电压Uab为
正,下列Uab-t图像可能正确的是
18.若在某行星和地球上相对于各自的水平地面附近相同的高度处以相同的速率水平抛出一物体,它们在水平方向运动的距离之比为 QUOTE 。已知该行星质量约为地球的5倍,地球的半径为R,由此可知该行星的半径约为
A.2R B. C. D.
19.小张和小王分别驾车沿平直公路同向行驶,在某段时
间内两车的v-t图像如图所示,初始时,小张在小王
前方x0处。下列说法正确的是
A.若x0=18m,两车相遇一次
B.若x0<18m,两车相遇两次
C.若x0=36m,两车相遇一次
D.若x0=54m,两车相遇一次
20.以O为圆心的圆形区域内有垂直于圆面向外的匀强磁场
(图中未画出),磁感强度为B。一质量为m、电量为q
的带电粒子从M点以速度v沿与MO成30º角的方向进
入磁场,不计粒子的重力,最后粒子从N点离开磁场,
已知∠MON=120º,则
A.该粒子带负电 B.圆形磁场的直径为
C.粒子从N点出场时的速度方向一定垂直于MO
D.若该粒子以相同的速度从P点进入磁场,一定从N点离开磁场
21.在xOy平面内,有沿y轴负方向的匀强电场,场强大小为
E(图中未画出),一质量为m,带电量为+q的粒子仅在电场
力的作用下,由A点以某一速度进入电场,图中曲线为粒
子的运动轨迹,B和C是轨迹上的两点。如图所示,其中
l0为常数,下列说法正确的是
A.粒子从A点运动到C点的过程中,电场力对它做的功为3qEl0
B.粒子从A点运动到C点的过程所经历的时间为
C.粒子经过C点时的速率
D.粒子在A点的电势能小于在C点的电势能
三、非选择题:共174分。第22~32题为必考题,每个试题考生都必须作答。第33~38题为选考题,考生根据要求作答。
(一)必考题(共129分)
22.(6分)
⑴某实验小组用一只弹簧测力计和一个量角器等器
材验证力的平行四边形定则,设计了如图所示的实验装
置,固定在竖直木板上的量角器的直边水平,橡皮筋的
一端固定于量角器的圆心O的正上方A处,另一端系绳
套1和绳套2。主要实验步骤如下:
Ⅰ.弹簧测力计挂在绳套1上竖直向下拉橡皮筋,使橡皮筋的结点到达O处,记下弹簧测力计的示数F;
Ⅱ.弹簧测力计挂在绳套1上,手拉着绳套2,缓慢拉橡皮筋,使橡皮筋的结点到达O处,此时绳套1沿0º方向,绳套2沿120º方向,记下弹簧测力计的示数F1;
Ⅲ.根据力的平行四边形定则计算绳套1的拉力= ;
Ⅳ.比较 ,即可初步验证;
Ⅴ.只改变绳套2的方向,重复上述实验步骤。
⑵将绳套1由0º方向缓慢转动到60º方向,同时绳套2由120º方向缓慢转动到180º方向,此过程中保持橡皮筋的结点在O处不动,保持绳套1和绳套2的夹角120º不变。关于绳套1的拉力大小的变化,下列结论正确的是_______(填选项前的序号)
A.逐渐增大 B.先增大后减小 C.逐渐减小 D.先减小后增大
23.(9分)
某同学测量一段长度已知的电阻丝的电阻
率。实验操作如下:
(1)螺旋测微器如图1所示。在测量电阻丝直
径时,先将电阻丝轻轻地夹在测砧与测微螺杆之
间,再旋动________(选填“A”“B”或“C”),直到
听见“喀喀”的声音,以保证压力适当,同时防止螺旋测微器的损坏。
(2)选择电阻丝的______________(选填“同一”或“不同”)位置进行
多次测量,取其平均值作为电阻丝的直径。某次测量结果如右图所
示,电阻丝的直径为 mm。
(3)图2甲中RX为待测电阻丝。请用笔画线代替导线,将滑动变阻器接入图2乙实物电路中的正确位置。
U2/v
0.50
1.02
1.54
2.05
2.55
I2/mA
20.0
40.0
60.0
80.0
100.0
(4)为测量RX,利用图2甲所示的电路,调节滑动变阻器测得5组电压U1和电流I1的值,作出的U1-I1关系图象如图3所示。接着,将电压表改接在a、b两端,测得5组电压U2和电流I2的值,数据见表:
请根据表中的数据,在方格纸上作出U2-I2图象。
(5)由此,可求得电阻丝的RX=____(保留一位小数)。根据电阻定律可得到电阻丝的电阻率。
24.(12分)
如图,水平面(纸面)内间距为L的平行金属导轨间接一电阻,质量为m、长度为L的金属杆置于导轨上,t=0时,金属杆在水平向右、大小为F的恒定拉力作用下由静止开始运动,t0时刻,金属杆进入磁感应强度大小为B、方向垂直于纸面向里的匀强磁场区域,且在磁场中恰好能保持匀速运动。杆与导轨的电阻均忽略不计,两者始终保持垂直且接触良好,不计两者之间的摩擦。重力加速度大小为g。
求:⑴金属杆在磁场中运动时产生的电动势的大小;
⑵电阻的阻值。
25.(20分)
如图所示,光滑水平面上静止放置着一辆平板车A,车板总长为L。车上有两个小滑块B和C(都可视为质点),B与车板之间的动摩擦因数为,C与车板之间的动摩擦因数为2。开始时B、C分别从车的左、右两端同时以大小相同的初速度相向滑行。经过一段时间,C、A的速度达到相等,此时C和B恰好发生了碰撞。已知C和B发生碰撞时两者的速度立刻互换,A、B、C三者质量相等,重力加速度为g,最大静摩擦力等于滑动摩擦力。
⑴求C和B开始滑行时的速度的大小。
⑵已知滑块C最后没有脱离车板,
求滑块C最后与车达到相对静止时处于车板上的位置。
26.(15分)
肉桂酸乙酯是高级防晒霜中必不可少的成分之一。由于其分子中存在碳碳双键,稳定性较差。研究肉桂酸乙酯的合成一直是热点,制备原理如下:
已知:物理常数
三元共沸物的组成和沸点
实验步骤:
= 1 \* GB3 \* MERGEFORMAT ①向圆底烧瓶中加入44.4g肉桂酸、25mL无水
乙醇和25mL环己烷,在不断振摇下将3mL浓硫酸
分多次加入其中,加完后充分摇匀并加入几粒沸石;
②按照图示组装好仪器(安装分水器),加热圆
底烧瓶,开始回流,分水器中出现上下两层;
③停止加热后,将圆底烧瓶中的物质倒入盛有
80mL水的烧杯中,分批加入碳酸钠粉末至溶液呈弱酸性,直至无二氧化碳逸出;
= 4 \* GB3 \* MERGEFORMAT ④用分液漏斗分出有机层,水层用25mL乙醚萃取,然后合并至有机层;
= 5 \* GB3 \* MERGEFORMAT ⑤……
= 6 \* GB3 \* MERGEFORMAT ⑥首先低温蒸出乙醚,再改用减压蒸馏水浴加热即可得到产品肉桂酸乙酯的体积为35.2mL。
回答下列问题:
(1)已经开始回流,发现盛装硫酸的量筒中残留大量硫酸,后续应该如何操作________。
(2)实验中加入环己烷的作用是________。
(3)制备肉桂酸乙酯时,反应结束的判断标准为________。
(4)步骤⑤所对应的操作为________;减压蒸馏的原因是________________;减压蒸馏时,选用的冷凝管为________填字母)。
A.空气冷凝管 B.球形冷凝管 C.直形冷凝管 D.蛇形冷凝管
(5)已知无水乙醇的密度为0.79g·mL-1,该实验中肉桂酸乙酯的产率为________。
(6)产品纯度的分析,取a g所得样品,用乙醇作溶剂,准确配制成250.00 mL溶液,量取25.00 mL所配溶液转移至锥形瓶中,加入mg氢氧化钠过量,充分反应后,用浓度为c ml·L-1的盐酸滴定,消耗盐酸的体积为V mL,该样品的纯度为________(列表达式);滴定时所选用的指示剂为________(杂质不参与反应)。
27.(14分)
明代《天工开物》记载了“火法”炼锌方法:“炉甘石(碳酸锌)十斤,装载入一泥罐内,然后逐层用煤炭饼垫盛,…,发火煅红,…,毁罐取出,即倭铅也”。现代工业开发了用NH3—NH4Cl水溶液浸出氧化锌烟灰(主要成分为ZnO、Pb、CuO和As2O3)制取高纯锌的工艺流程如图所示。
已知浸出液含[Zn(NH3)4]2+、[Cu(NH3)4]2+、AsCl52-。
(1)《天工开物》记载的炼锌方法要求罐体用泥封严,
目的是 。
(2)滤渣1的主要成分是 (填化学式)。
一段时间内锌浸出率与温度的关系如图所示,分析
出现该现象的原因 。
(3) “氧化除杂”的目的是将AsCl52-转化为As2O5胶体,
再经吸附聚沉除去,溶液始终接近中性,该反应的离子方程式是 。
(4) “电解”含[Zn(NH3)4]2+的溶液,阴极电极反应式是_____________________________。阳极区产生一种无色无味的气体,将其通入滴有KSCN的FeCl2溶液中,无明显现象,该气体是 (填化学式)。
(5) ZnCl2溶液在T1℃水解可得某碱式盐,取11.38g该碱式盐,T2℃完全水解后并煅烧,可得纯氧化锌8.1g。则该碱式盐的化学式为 。
28.(14分)
第五届联合国环境大会(UNEA-5)于2021年2月份在肯尼亚举行,会议主题为“加大力度保护自然,实现可持续发展”。有效去除大气中的H2S、SO2以及废水中的硫化物是环境保护的重要课题。
(1)氨水可以脱除烟气中的SO2。氨水脱硫的相关热化学方程式如下:
2NH3(g) + H2O(1)+ SO2(g)==(NH4)2SO3(aq) ∆H=a kJ·ml-1
(NH4)2SO3 (aq)+H2O(l)+SO2(g)==2NH4HSO3(aq) ∆H=bkJ ·ml-1
2(NH4)2SO3(aq)+O2(g)==2(NH4)2SO4(aq) ∆H=c kJ·ml -1
反应NH3(g) +NH4HSO3(aq)+O2(g)==(NH4)2SO4(aq)的 ∆H=_____kJ·ml-1. (用含a、b、c的代数式表示)。
(2)SO2可被NO2氧化: SO2(g)+ NO2(g)SO3(g) + NO(g)。当温度高于225 °C时,反应速率v正=k正·c(SO2)·c(NO2),v逆=k逆·c(SO3)·c(NO),k正、k逆分别为正、逆反应速率常数。在上述温度范围内,k正、k逆与该反应的平衡常数K之间的关系为_________。
(3)在一定条件下,CO可以去除烟气中的SO2 ,其反应原理为2CO(g)+SO2(g)2CO2(g) +S(g) ∆H>0。其他条件相同、以γ- Al2O3作为催化剂,研究表明, -Al2O3在240 °C以上发挥催化作用。反应相同的时间,SO2的去除率随反应温度的变化如图1所示。下列有关SO2去除率的说法正确的是___________(填标号)。
A.240°C以下,SO2能够被催化剂吸附,温度升高,吸附能力减弱,SO2去除率降低
B.以γ-Al2O3作为催化剂,SO2去除率最高只能达到80%
C.温度高于500 °C ,SO2去除率降低是因为催化剂的活性降低
(4)在气休总压强分别为p1和p2时,反应2SO3 (g)2SO2 (g)+O2 (g)在不同温度下达到平衡,测得SO3(g)及SO2(g)的物质的量分数如图2所示:,
= 1 \* GB3 ①压强: p1______(填“>”或“<”)p2。
②若p1=0.81 MPa,起始时充入一定量的SO3(g)发生反应,计算Q点对应温度下该反应的平衡常数Kp=___(用平衡分压代替平衡浓度计算.分压=总压×物质的量分数)MPa。
(5)电化学氧化法是一种高效去除废水中硫化物的方法,电解NaHS溶液脱硫的原理如图3所示。碱性条件下,HS- 首先被氧化生成中间产物Sn2- ,Sn2-容易被继续氧化而生成硫单质。
= 1 \* GB3 ①阳极HS-氧化为Sn2-的电极反应式为____________。
②电解一段时间后,阳极的石墨电极会出现电极钝化,导致电极反应不能持续有效进行,其原因是_________________________。
29.(8分)
小麦是重要的粮食作物,其植株最后长出的、位于最上部的叶片称
为旗叶(如图所示),旗叶对籽粒产量有重要贡献。
(1)在光合作用过程中,光反应与暗反应相互依存,光反应为暗反
应提供NADPH和ATP,暗反应为光反应提供 。
(2)为指导田间管理和育种,科研人员对多个品种的小麦旗叶在不同时期的光合特性指标与籽粒产量的相关性进行了研究,结果如下表所示。表中数值代表相关性,数值越大,表明该指标对籽粒产量的影响越大。
不同时期旗叶光合特性指标与籽粒产量的相关性:
(*气孔导度表示气孔张开的程度。)
①以上研究结果表明,在 期旗叶气孔导度对籽粒产量的影响最大。若在此时期因干旱导致气孔导度下降,籽粒产量会明显降低,有效的增产措施是 。去掉一部分正在发育的籽粒,旗叶中有机物含量增加,随后一段时间旗叶的光合速率会 (上升/下降),推测其原因是 。
②在进行叶绿体中色素的提取和分离实验中最好选择以旗叶为材料来进行,原因是旗叶叶肉细胞的叶绿体中 结构的数量明显增多。该实验操作中加入碳酸钙的作用是 。
b
1
2
c
+ C
a
A +
B-=
屈肌
伸肌
30.(12分)
不同的神经突触进行整合可以将来自不同神经元的动
作电位进行整合。如图是一个反射弧,其中存在突触整合,
图中“+”表示兴奋性突触,“-”表示抑制性突触。拮抗肌是人
体肌肉中的一个部分,又称对抗肌。如图(图中A、B、C
代表突触)完成屈肌收缩动作的过程中,位于屈肌相反一侧
的伸肌同时松弛和伸长,此两块肌肉即为拮抗肌。据此回答问题:
(1)该图a、b、c中,属于传入神经的是 ,判断的依据是 。
(2)图中的效应器是 。若刺激1处,在B和C突触后膜上的电位变化分别为 ,其控制的效应器产生的效应是 ,产生效应的意义是 。
31.(10)
家蚕为ZW型性别决定,蚕茧颜色黄色对白色为一对相对性状(用A、a表示),幼蚕体色正常和体色透明为一对相对性状(用B、b表示),两对性状独立遗传(相关基因不位于性染色体的同源区段)。研究人员进行两组杂交实验,结果如下:
实验一:一对黄茧雌雄蚕杂交,F1表现型及比例为:黄茧雌性∶黄茧雄性∶白茧雌性∶白茧雄性=3∶3∶1∶1
实验二:多对正常体色雌雄杂交,F1表现型及比例为:正常色雄性∶正常色雌性∶透明色雌性=4∶3∶1
(1)实验一中,蚕茧颜色中________为显性性状,控制性状的基因位于________(填“常”、“Z”或“W”)染色体上。
(2)实验二中,雄性亲本基因型为________,子代雄蚕中纯合子的比例为________,F1中b的基因频率为________。
(3)蚕的卵色有黑色和白色(E控制黑卵,e控制白卵),现有纯合体色和卵色的雌雄蚕若干。请设计实验证明,控制卵色的基因所在的染色体不是控制体色的基因所在的染色体,要求写出实验思路 。
32.(9分)
兴凯湖是我国第二大淡水湖,包括大兴凯湖和小兴凯湖两部分。下图1为小兴凯湖部分生物的营养关系图,下图2是对大、小兴凯湖的浮游植物的丰富度进行采集和统计的结果。请回答问题:
(1)湖内所有生物和无机环境构成一个 ,据图1可知,流经该生态系统的总能量是__________________________,鲤与秀丽白虾的关系是_______________。大兴凯湖每公顷的水域中,第一次捕获鲤鱼 100 只,做上标记后放回,第二次捕获 120 只,带标记的 30 只,则该水域鲤鱼种群密度为_________只/公顷。
(2)保护兴凯湖的生物多样性,最有效的保护是________保护。
(3)据图2进行这类研究时,常用______________的方法采集、调查。与蓝藻相比,绿藻细胞结构的主要特征是_________________。从图 2 中可以看出小兴凯湖的浮游植物的丰富度___________(大于、小于、等于)大兴凯湖。
(二)选考题:共45分。请考生从2道物理题、2道化学题、2道生物题中每科任选一题作答。如果多做,则每科按所做的第一题计分。
33.[物理——选修3-3](15分)
⑴(5分)已知水银的摩尔质量为M,密度为,阿伏加德罗常数为NA,则水银分子的直径是 。
⑵(10分)一定质量的理想气体经历了如图所示的状态变化,问:
①若从A到B的过程中,气体的内能减少
了300J,则从A到B气体吸收或放出的热量是
多少?
②如果知道气体由A状态经B、C到D状
态的过程中,气体的最高温度T=800K,则气体
在此过程中达到的最低温度是多少?
34.[物理——选修3–4](15分)
⑴(5分)在双缝干涉实验中,用波长为630nm的红光照射在双缝上,在缝后的屏幕上显示出干涉图样。已知双缝到屏幕的距离为1.00m,测得第1条到第6条亮条纹中心间距的距离为10.5mm,则双缝之间的距离为_______mm。
⑵(10分)一列简谐横波在均匀介质中沿x轴传播,t=0时刻的波动图象如图甲所示,其中处于x1=5m处的质点A的振动图象如图乙所示,此时振动恰好传播到x2=7m的质点处,A、B两点均在x轴上,两者相距SAB=25m,求:
①这列波的传播速度。
②从t=0时刻开始10s内质点B运动的路程和位移。
35.[化学——选修3:物质结构与性质](15分)
由IIA元素与VA元素所形成的化合物种类繁多,它们是探测器、激光器、微波器的重要材料。回答下列问题:
(1)基态Ga原子核外电子排布式为[Ar] 。
(2)氧原子价电子层上的电子可以进行重排以便提供一个空轨道与氮原子形成配位键,该氧原子重排后的价电子排布图为 ,电子重排后的氧原子能量有所升高,原因是不符合 (填“泡利原理”或“洪特规则”)。
(3)自然界中不存在单质硼,硼的氢化物也很少,主要存在的是硼的含氧化合物,根据下表数据分析其原因是 。
(4)比较大小:
键角PH3 (填“>”或“<”,下同)NH3;
熔、沸点:PH3 NH3.
(5)如图为四硼酸根离子球棍模型,该离子符号
为 ,其中硼原子轨道的杂化类型有 。
(6)叠氮酸铵(NH4N3)是一种具有爆炸性的无色晶体。
叠氮酸根(N3-)的空间结构为 ;叠氮酸铵的
晶胞如图所示,其晶胞参数为anm和0.5a nm,阿伏加德
罗常数的值为NA,NH4N3的密度为 g·cm-3
36.[选修5:有机化学基础](15分)
化合物是一种应用广泛的高分子材料.其合成路线为:
已知:酯交换反应
(1)D中官能团名称__________.
(2)E生成F加入的Y试剂是_________;F生成G的反应类型是___________.
(3)A生成B的反应方程式为_______;F()与溶液反应的方程式为_______.
(4)E满足下列条件的同分异构体共有________种(不包括E);写出核磁共振氢谱峰面积比是的异构体结构简式___________.
①含有苯环且苯环上只有两个取代基;②能与溶液发生显色反应;
③属于酯类物质.
(5)利用题中信息,设计由乙烯和对二甲苯()制备的合成路线___________.(无机试剂任选)
37.[生物——选修 1:生物技术实践专题](15 分)
运用所学知识回答下列与生物技术实践相关的问题。
(1)提取胡萝卜素常用的方法是 ,该方法的效率主要取决于
和 ,此外还受到 等(答出两点即可)的影响。
(2)分离血红蛋白时,将搅拌好的混合液离心后,从上到下第 (填1、2、3或4)层是红色血红蛋白的水溶液,将试管中的液体过滤,主要是除去 沉淀。
(3)在微生物培养时,需要对菌种保存,频繁使用的菌种,可以将菌种接种到 培养基临时保藏,需要长期保存的菌种可以采用 的方法放在-20℃冷冻箱中保存。
38.[生物——选修3:现代生物科技专题](15分)
现代生物工程技术推动了医药学、免疫学和生态学的发展,依据现代生物工程技术的相关知识和原理回答下列问题:
(1)科学家将生长激素基因与乳腺蛋白基因的启动子等调控组件重组在一起,通过____________方法,导入哺乳动物的受精卵中,获得转基因动物,再利用_____________技术获得大量的转基因克隆动物作为乳腺生物反应器,来生产生长激素,用于治疗矮小症。
(2)单克隆抗体的制备中,将经抗原免疫的_______________与骨髓瘤细胞进行融合,再用特定的 培养基进行筛选,获得杂交瘤细胞后,还需进行___________培养和抗体检测,经过多次筛选,就能获得能分泌单一抗体的杂交瘤细胞。获得的杂交瘤细胞只能产生一种单一抗体的原因是_____________________________________。
(3)“无废弃物农业”是我国古代传统农业的辉煌成就之一,体现了生态工程中的_____________原理,使生态系统中的物质分层次多级利用,实现了废弃物资源化,提高了能量的_______________,减少了环境污染。
生物参考答案
BACCBD
29. (8分,除标注外,每空1分)
(1)ADP Pi NADP+
(2)①灌浆期前 合理灌溉(及时浇水) 下降
旗叶中有机物积累抑制了暗反应的进行,从而限制了光合作用(2分)
②基粒(或类囊体 ) 防止色素被破坏
30.(12分,每空2分)
(1)a a处所在神经元有神经节(答案合理即可给分)
(2)传出神经末梢及其控制的屈肌和伸肌
B处外正内负电位差更大,C处由内负外正变为内正外负
屈肌舒张,伸肌收缩
防止运动过度,使动作准确(答案合理即可给分)
31. (10分,除标注外每空2分)
(1)黄色(1分) 常 (1分)
(2)ZBZB和ZBZb 3/4 1/6
(3)实验思路:选择纯合黑卵、正常体色雌蚕与白卵、透明色雄蚕做亲本杂交,观察子代的表现型和比例,若后代雌蚕全为黑卵、透明体,雄性全为黑卵、黄体,则控制卵色的基因所在的染色体不是控制体色的基因所在的染色体(其他答案合理也给分)
32.(9分,除标注外,每空1分)
(1)生态系统 浮游植物和水生植物固定的太阳能总量 捕食和竞争(2分) 400
(2)就地
(3)取样器取样 有成形的细胞核 大于
37.(15分。除标注外,每空 2 分)
(1)萃取法(1分) 萃取剂的性质 使用量
颗粒原料的大小、紧密程度、含水量、萃取的温度和时间等
(2) 3 脂溶性
(3)固体斜面 甘油管藏
38.(15分。除标注外,每空 2 分)
(1)显微注射 体细胞核移植(或核移植)
(2) B 淋巴细胞 选择性 动物细胞
每一个 B 淋巴细胞只分泌一种特异性抗体
(3)物质循环再生 利用率(1 分)
2021届高三第三次模拟化学参考答案
A 8、B 9、C 10、D 11、D 12、A 13、C
26.(15分)(除标注外,每空2分)
(1)停止加热,冷却到室温后加入残留的硫酸,重新加入几粒沸石,再开始加热回流
(2)在较低的温度下形成三元共沸物,既分离出了水,促使平衡正向移动,又减少了乙醇的挥发,提高了原料的利用率
(3)分水器下层液面不再升高,说明反应结束(1分)
(4)干燥、过滤 ;肉桂酸乙酯沸点,在有碳碳双键的存在的情况下,高温易发生副反应,采用减压蒸馏可以降低沸点,在较低的温度下进行蒸馏,减少副反应的发生,提高产率 ;C(1分)
(5)70%; (6) 酚酞(甲基橙)(1分)
27.(14分)
(1)防止得到的锌被氧化(2分)
(2)Pb(1分) 低于30℃,溶浸反应速率随温度升高而增大,超过30℃,氨气逸出导致溶浸反应速率下降;(2分,30℃前后原因各1分)
(3)2AsCl52-+2H2O2+6 NH3·H2O=As2O5(胶体)+10Cl-+6 NH4++5H2O或
2AsCl52-+2H2O2+6NH3+H2O=As2O5(胶体)+10Cl-+6NH4+ (2分)
(4)[Zn(NH3)4]2++2e-= Zn+4NH3↑ (2分) N2 (1分)
(5)Zn(OH)1.2Cl0.8或Zn5(OH)6Cl4 (2分)
36.(15分)
(1)羟基、羧基(各1分)
(2)(1分)缩聚反应(1分)
(3)(2分)
(2分)
(4)8(2分)(2分)
(3分)
物理试卷参考答案
22.(1) QUOTE ;弹簧测力计示数 QUOTE 与计算值 QUOTE 在误差允许的范围内相等 (2)A
23.(1)C (2)不同;1.600
(3)
(4)
(5)23.3
24.解析:
(1) QUOTE , QUOTE ,则 QUOTE
(2) QUOTE , QUOTE ,则 QUOTE
25.解析:(1)
方法一:设A、B、C三者的质量都为m,从开始到C、A的速度达到相等这一过程所需的时间为t。
对C: QUOTE , QUOTE , QUOTE ①
对B: QUOTE , QUOTE , QUOTE ②
对A: QUOTE , QUOTE , QUOTE ③
B恰好发生碰撞,则: QUOTE ④
由①②③④得: QUOTE
则: QUOTE (向左), QUOTE (向右), QUOTE (向左)
QUOTE (向左), QUOTE (向右)
C和B发生碰撞时两者的速度立刻互换,则碰后 QUOTE (向左), QUOTE (向右)
A与B速度相等,假设AB保持相对静止一起运动
则AB: QUOTE B: QUOTE ,假设成立。
C最终停在木板上,由动量守恒得: QUOTE , QUOTE
对C: QUOTE
对AB: QUOTE
则: QUOTE (向右) QUOTE (向左)
则C先相对A向左移动 QUOTE ,又相对A向右移动 QUOTE ,恰好回到原来的位置,即滑块C最后停在A的最右端。
方法二:设A、B、C三者的质量都为m,从开始到C、A的速度达到相等这一过程所需的时间为t。
对C: QUOTE (向右), QUOTE (向左)
对B: QUOTE (向左), QUOTE (向右)
对A: QUOTE (向左), QUOTE
以木板A为参考系:B: QUOTE (向右),匀速
QUOTE (向左), QUOTE (向右),匀减速
C恰好发生碰撞且AC速度相等则: QUOTE , QUOTE
即: QUOTE , QUOTE
∴ QUOTE , QUOTE , QUOTE (向左)
此时: QUOTE (向左), QUOTE (向右)
C和B发生碰撞时两者的速度立刻互换, QUOTE (向右), QUOTE (向左)
则: QUOTE ,对AB: QUOTE (向右), 对B: QUOTE (向右),则 QUOTE ,AB保持相对静止一起运动
QUOTE (向右),对C: QUOTE (向左),则 QUOTE (向左),匀减速
C最终停在木板A上,则: QUOTE (向右)
∴ QUOTE ,则最终C停在A的最右端
(1) QUOTE / QUOTE
解析:①由A到B,外界对气体做功: QUOTE
QUOTE , QUOTE ,则 QUOTE ,气体放热
②由图分析:D状态温度最高,C状态温度最低,由C→D是等压变化
QUOTE , QUOTE , QUOTE
则根据 QUOTE ,得: QUOTE
(1)0.3
(2)解析:①由甲、乙知: QUOTE ,则 QUOTE
②波传播至B点需: QUOTE , QUOTE ,则 QUOTE
QUOTE 内B点振动的时间: QUOTE
B开始振动时从平衡位置开始方向向下,B全振动次数: QUOTE ,
则B振动的路程: QUOTE
QUOTE 时,B在负的最大位移处, QUOTE 位移为 QUOTE
有机物
相对分
子质量
性状
熔点
/℃
沸点
/℃
密度
g·mL-1
溶解度
水
乙醇
乙醚
肉桂酸
148
白色晶体
135
300
1.25
微溶
溶
溶
肉桂酸乙酯
176
无色油状
12
271.5
1.05
不溶
溶
溶
物质
水
乙醇
环己烷
共沸物
沸点/℃(101kpa)
100
78.3
80.8
62.6
质量分数/%
4.8
19.7
75.5
_
分水器内液体组成
上层
0.2
5.2
94.6
_
下层
10.4
18.4
71.2
14
15
16
17
18
19
20
21
D
B
D
C
A
AB
CD
ABC
宁夏银川市唐徕中学2023-2024学年高三上学期12月月考理综试题(Word版附答案): 这是一份宁夏银川市唐徕中学2023-2024学年高三上学期12月月考理综试题(Word版附答案),共22页。试卷主要包含了保持卡面清洁,不折叠,不破损, NA为阿伏加德罗常数的值,02NA等内容,欢迎下载使用。
宁夏回族自治区银川市2023届高三学科教学质量检测(一模)理综试卷: 这是一份宁夏回族自治区银川市2023届高三学科教学质量检测(一模)理综试卷,共16页。
黑龙江省哈尔滨市第六中学2019级高三第三次模拟考试理综试卷及参考答案: 这是一份黑龙江省哈尔滨市第六中学2019级高三第三次模拟考试理综试卷及参考答案,文件包含黑龙江省哈尔滨市第六中学2019级高三第三次模拟考试理综试卷pdf、黑龙江省哈尔滨市第六中学2019级高三第三次模拟考试理综答案docx等2份试卷配套教学资源,其中试卷共10页, 欢迎下载使用。

