2021中考化学冲刺特训 特训08 练成学霸探究20题 (尖子生专用)
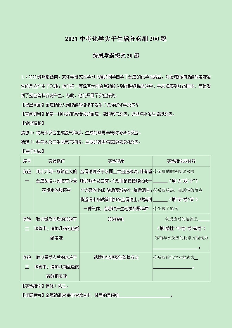
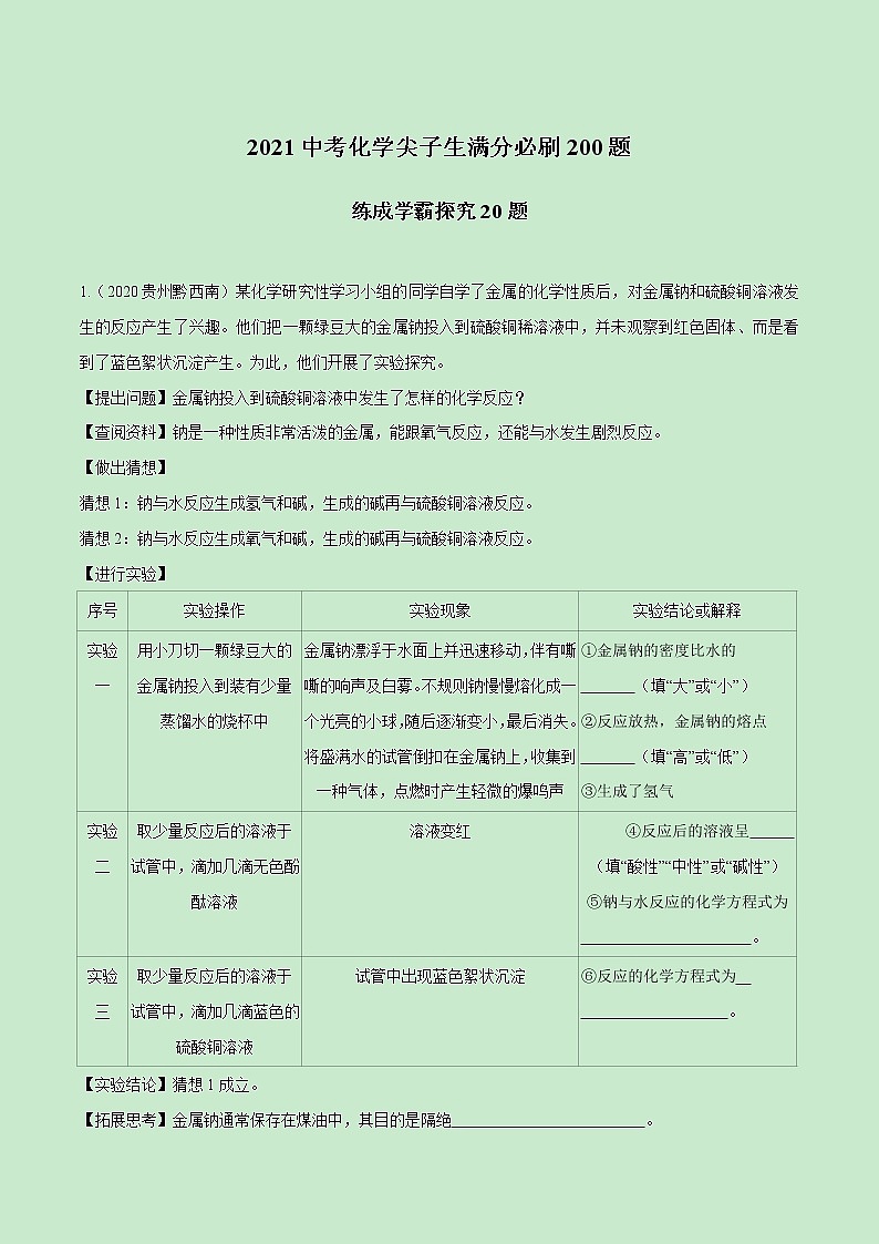
展开1.(2020贵州黔西南)某化学研究性学习小组的同学自学了金属的化学性质后,对金属钠和硫酸铜溶液发生的反应产生了兴趣。他们把一颗绿豆大的金属钠投入到硫酸铜稀溶液中,并未观察到红色固体、而是看到了蓝色絮状沉淀产生。为此,他们开展了实验探究。
【提出问题】金属钠投入到硫酸铜溶液中发生了怎样的化学反应?
【查阅资料】钠是一种性质非常活泼的金属,能跟氧气反应,还能与水发生剧烈反应。
【做出猜想】
猜想1:钠与水反应生成氢气和碱,生成的碱再与硫酸铜溶液反应。
猜想2:钠与水反应生成氧气和碱,生成的碱再与硫酸铜溶液反应。
【进行实验】
【实验结论】猜想1成立。
【拓展思考】金属钠通常保存在煤油中,其目的是隔绝 。
2.(2020四川达州)某化学兴趣小组同学用玻璃棒蘸取饱和FeCl3溶液在酒精灯火焰上灼烧时,随着加热时间的持续,在1分钟内观察到玻璃棒表面颜色的变化依次为:黄色、红褐色、红棕色、黑色。同学们对此现象产生了疑问,于是他们对FeCl3溶液加热,灼烧的变化进行了探究活动。
【查阅资料】
①酒精(C2H5OH)具有还原性,加热条件下能与Fe2O3反应;
②Fe与Fe3O4易被磁铁吸引,FeO是一种黑色固体,不能被磁铁吸引。
【实验一】
将大约20mL饱和FeCl3溶液在蒸发皿中加热蒸发,沸腾后发现溶液中逐渐产生红褐色浑浊。
由此得出结论:
①FeCl3溶液呈黄绿色是因为溶液中含有________(用离子符号表示)。
②加热饱和FeCl3溶液时,FeCl3易与水反应生成红褐色固体和盐酸,反应的化学方程式为_______。
③由实验可知:FeCl3溶液通过蒸发结晶的方式__________(填“能”或“不能”)获得FeCl3固体。
【实验二】
将实验一蒸发获得的红褐色固体转移到坩埚中灼烧,颜色由红褐色变为红棕色,此过程发生分解反应: 2Fe(OH)3eq \(=====,\s\up7(△))________+3H2O。
【实验三】
同学们对玻璃棒上产生的黑色物质继续探究:联系酒精的可燃性、还原性等相关性质,对黑色物质的成分提出了猜想,经讨论认为,可能是C、 Fe、 FeO、Fe3O4四种物质中的一种或几种。
为了测定黑色物质的成分,收集黑色物质,进行了如下表实验:
3.(2019贵州黔西南)某化学兴趣小组为探究金属铝和铜的活动性强弱,开展了以下活动。
【查阅资料】
经查阅,金属铝在常温下能与空气中的氧气反应生成致密的氧化铝薄膜。该反应的化学方程式为 。
【对比实验】
(1)比较实验乙和实验 (填“甲”或“丙”)可得知:打磨能破坏氧化铝薄膜。
(2)实验乙中反应的化学方程式为 ,据此可知金属活动性A1比Cu (填强”或“弱”)。
(3)小明同学对实验丙的现象进行分析,认为H2O对氧化铝薄膜有破坏作用。但此观点马上被其他同学否定,否定的依据是 。
【猜测与探究】
小组同学针对实验丙的现象,经讨论后猜测:Cl﹣破坏了氧化铝薄膜。
为检验此猜测是否正确,他们首先向两支试管中加入相同的CuSO4溶液,并均浸入表面未打磨的铝丝,然后进行了新的探究:
【结论与反思】
得出结论:前述猜测 (填“正确”或“不正确”)
总结反思:本次探究充分运用了比较法和控制变量法
4.(2020山东滨州)水蒸气通过灼热的焦炭后得到的混合气体有哪些成分?某化学兴趣小组在老师的指导下,对此进行了实验探究。
【猜想与假设】①该混合气体只含有一氧化碳、氢气;
②该混合气体含有一氧化碳、二氧化碳、氢气和水蒸气;
③该混合气体只含有二氧化碳、氢气和水蒸气;
④该混合气体只含有一氧化碳、二氧化碳和氢气。
【査阅资料】①无水硫酸铜遇水由白色变为蓝色;
②碱石灰是固体氢氧化钠和氧化钙的混合物;
③氢气与一氧化碳都具有还原性。
【收集证据】同学们在老师的指导下设计了如下图所示装置(部分夹持仪器已略去),并进行了实验。
(1)装置A中无水硫酸铜由白色变为蓝色,装置B中澄清石灰水变浑浊,由此得出的结论为混合气体中有__ 。B中发生反应的化学方程式为 。
(2)反应前装置C中的药品为 溶液。
(3)反应后E中红色氧化铁粉末变为黑色,F中无水硫酸铜由白色变为蓝色,G中澄清石灰水变浑浊,说明混合气体中还存在的气体是 。
【实验结论】猜想___正确。
【实验反思】经过讨论,同学们将上图装置进行了简化,只用右图所示装置并自选必要试剂就能完成探究(假设每步都完全反应)。实验过程中干燥的凉烧杯内壁能观察到的现象是 ,应补充的最后一步实验操作及现象是 。
5.(2019广东省)某化学兴趣小组用石灰石和盐酸制取一瓶CO2,验满后,将澄清石灰水倒入集气瓶中,
发现没有变浑浊。兴趣小组对这个异常现象进行了探究。
【提出问题】澄清石灰水为什么没有变浑浊?
【查阅资料】(1)CO2过量时,CaCO3沉淀会转化为可溶于水的Ca(HCO3)2
(2)AgCl不溶于稀硝酸
【提出猜想】I.石灰水已完全变质Ⅱ. Ⅲ.CO2中混有HCl
【实验方案】兴趣小组用原药品继续制取CO2,并进行探究。制备CO2的化学方程式为 。
【实验结论】制取的CO2气体中混入了HCl,所以澄清石灰水没有变浑浊。
【交流讨论】若要收集到纯净、干燥的CO2,需将混合气体依次通入饱和 NaHCO3溶液和 。
【拓展思考】回忆课本中收集呼出气体的操作后,同学们尝试用排水法收集一瓶CO2,倒入澄清石灰水后,石灰水变浑浊。你认为该实验成功的原因是 (写一点)。
6.(2020湖南株洲)某化学兴趣小组做粗盐提纯实验,并对粗盐的成分作进一步探究。请回答下列问题:
【提出问题】食盐中除含有NaC1外,可能还含有什么溶质?
【査阅资料一】食盐中可能还含有Na2CO3、Na2SO4等。
【作出猜想】猜想一:还有溶质Na2CO3
猜想二:还有溶质Na2SO4;
猜想三:___________________。
【査阅资料二】Na2CO3溶液、Na2SO4溶液均可以与BaCl2溶液反应生成白色沉,且BaCO3可以溶于盐酸,BaSO4不能溶于盐酸。
【讨论交流】小组同学经讨论后认为:选择BaCl2溶液和稀盐酸两种试剂即可验证猜想。
若猜想二正确,则发生反应的化学方程式为 __________________。
【实验验证】为验证猜想,小组同学设计了如下实验方案。
Ⅰ.取上述食盐样品少量于试管中,加水溶解,得到澄淸透明溶液;
Ⅱ.向溶液中滴加过量的BaCl2溶液,生成白色沉淀,静置;
Ⅲ.静置后弃去清液,加入足量稀盐酸,发现沉淀部分溶解,且有气泡产生。
【实验结论】根据上述实验现象判断________ 是正确的(填“猜想一”、“猜想二”或“猜想三”)。
【问题与交流】小组同学在实验报告中记录了如下文字:经实验验证,该食盐样品中仅含有NaC1、Na2CO3和Na2SO4,你认为这个观点 ______ (填“正确”或“错误”)。请说眀你选择的理由 _____。
7.(2019.云南)某无色溶液X是碳酸钠、碳酸氢钠、氢氧化钠溶液中的一种或两种溶液的混合溶液。
某兴趣小组的同学为探究无色溶液X的成分,开展了如下的探究活动,请你一同参与完成:
【查阅资料】获得如下信息:
1.氯化钙溶液呈中性,与碳酸氢钠溶液混合不发生反应。
2.NaHCO3溶液呈碱性,与澄清石灰水反应生成白色沉淀。
【猜想与假设】针对无色溶液X中的溶质成分:
猜想一:含有Na2CO3
猜想二:含有 NaHCO3
猜想三:含有 ;
猜想四:是其中两种成分的混合溶液
【实验方案设计】
【综合结论】通过以上实验,得出无色溶液X是 。
【实验反思与拓展】
类比资料信息,NaHCO3与NaOH反应生成质量比为53:9的两种化合物,请写出反应的化学方程式 。
8.(2020湖北荆州)某化学兴趣小组在进行酸碱中和反应的实验时,先向烧杯中加入适量稀盐酸,并滴加几滴酚酞溶液,然后用滴管慢慢滴入稀氢氧化钠溶液,并不断搅拌,一会儿后停止滴加氢氧化钠溶液,观察到烧杯中溶液为无色。同学们对反应后的溶液M的成分进行如下探究:
【猜想假设】
猜想Ⅰ:氢氧化钠过量,溶液M呈碱性。
猜想Ⅱ:氢氧化钠与盐酸恰好完全中和,溶液M呈中性
猜想Ⅲ:______________。
同学们经过讨论后认为猜想Ⅰ不正确,其理由是________________。
【实验探究】
(1)为了验证自己的猜想,小明设计了实验方案一:
(2)小强设计了实验方案二:
【分析评价】
同学们对小强的实验方案进行了分析,认为他的实验结论不正确。如果猜想Ⅱ正确,按照方案二的实验操作,也会生成白色沉淀,此时发生反应的化学方程式为________________________。
【再次探究】
如果要验证猜想Ⅲ正确,可以设计实验方案三:取少量溶液M于试管中,然后分别加入下列物质进行实验,能观察到明显现象并得出正确结论的是________(填序号)。
①锌粒 ②铜丝 ③二氧化碳 ④氧化铁 ⑤氢氧化钾 ⑥硫酸铜 ⑦碳酸钙 ⑧硝酸铵
【拓展应用】
若将等质量、等质量分数的氢氧化钾溶液与硝酸溶液混合,充分反应,则所得溶液中含有的溶质是__________________。
9.(2020湖南郴州)某化学兴趣小组利用下图装置进行Fe与水蒸气反应的实验:
(1)A装置的作用是____________,点燃C中产生的肥皂泡,有的发出轻微的爆鸣声,有的可以被点燃,请你推断反应生成的气体是_____________________。
(2)有同学认为导管口有气泡产生即说明反应生成了气体,你认为是否正确_____(填“是”或“否”),请说明理由 。
反应一段时间后,学习小组对反应后的黑色固体产生了浓厚的兴趣,并查阅了相关资料:铁粉(黑色),Fe2O3(红棕色)、FeO(黑色)、Fe3O4黑色)。学习小组进行了一系列实验,验证了FeO不存在,然后对黑色固体的成分进行了以下猜想:
猜想一:只有铁粉
猜想二:只有Fe3O4
猜想三:铁粉和Fe3O4的混合物
学习小组设计了实验进行验证,请回答以下问题:
(3)取少量黑色粉末于试管中,加入足量的稀盐酸,有气泡产生,说明猜想______不成立。
(4)通过实验测得,34.4g黑色固体与足量的稀盐酸反应,产生了0.2gH2,说明猜想__成立。
(5)另取34.4g黑色固体在高温条件下与足量的CO反应,充分反应后,固体质量变为28.0g,请计算在黑色固体中Fe3O4的质量分数为_____(计算结果精确到0.1%)。
(6)根据以上探究,请写出Fe与水蒸气反应的化学方程式___________________________。
10.(2020湖南衡阳)有位化学教师在实验室取用生石灰时,发现装满生石灰的塑料试剂瓶已经膨胀破裂(如图)。某化学兴趣小组的同学在该老师的指导下,对该生石灰样品开展了以下探究活动。
【提出问题】生石灰样品的成分是什么?
【作出猜想】生石灰样品的成分可能是CaO、Ca(OH)2和CaCO3中的一种或几种。
【实验探究】小华同学设计如下实验进行探究。
【交流讨论】
(1)同学们经过讨论,发现通过实验②不能得出样品中一定含有Ca(OH)2,理由是 。
(2)小红同学提出实验③结论也不正确。他改进实验③,并通过实验证明生石灰样品中含有碳酸钙,他改进实验③的操作内容是 。
(3)通过小组合作,最后得出样品中肯定含有CaO和CaCO3,可能含有Ca(OH)2。请写出生成CaCO3的化学方程式 。
【反思应用】
(1)生石灰要________保存。
(2)设计和分析实验时,要充分考虑反应物的量和生成物等因素对实验结论的干扰。
(3)要确定样品中是否含有氢氧化钙,还需要学习更多化学知识才能解决。
11.(2020甘肃天水)氢化钠与水反应的化学方程式为:NaH+H2O=NaOH+H2↑。在实验室里,小强先取一定量的硫酸铜溶液于烧杯中,再将少量氢化钠加入硫酸铜溶液中,充分反应后过滤得到滤液和蓝色滤渣。并对滤液的成分进行探究。
【提出问题】滤液中溶质的成分是什么?
【查阅资料】Na2SO4溶液呈中性
【猜想与假设】猜想一:Na2SO4
猜想二:
猜想三: Na2SO4和CuSO4
猜想四:Na2SO4、CuSO4和NaOH
【讨论与交流】:小玲认为猜想 不合理,理由是 (用化学方程式表示)。
【实验与结论】
12.(2020湖北天门等四市)教材中用图1实验来验证硫能在氧气燃烧,某化学兴趣小组对该实验进行了改进,改进后的实验装置如图2,请完成实验过程中的相关问题。
(1)根据图2进行实验,操作过程与现象记录如下:
①连接仪器,并在玻璃管中放入湿润的品红试纸及适量硫粉,向广口瓶中加入足量NaOH溶液。
②关闭止水夹,点燃酒精灯,加热,观察到硫粉熔化,并产生微弱的淡蓝色火焰。
③打开止水夹,通入氧气,观察到的现象:a、______,b、品红试纸褪色,c、小气球变大。
④硫粉完全反应后,熄灭酒精灯,继续通入氧气,排尽玻璃管中的SO2;待玻璃管冷却至室温时,关闭止水夹,撤下通入氧气的装置,然后应________,并同时轻轻振荡广口瓶。
(2)问题讨论:
①图1实验设计中的不足之处是___。
②硫在氧气中燃烧更剧烈是因为_______。
③反应过程中,玻璃管内湿润的品红试纸褪色,若改放干燥的品红试纸却不褪色,说明使品红试纸褪色的物质是___________(提示:SO2与CO2的性质有相似之处)。
④广口瓶中吸收SO2的化学方程式为________。
13.(2020江苏常州)化学兴趣小组对“可乐除铁锈”实验展开探究。同学们将几枚生锈的铁钉放入某品牌的可乐中,观察到铁钉表面有气泡产生,容器底部沉有固体物质。取出铁钉后用水清洗,铁钉恢复光亮。
Ⅰ.容器底部固体成分探究。
(实验探究1)取出容器底部剩余的固体物质,用水清洗后干燥,分成甲、乙两份备用。
Ⅱ.溶液中逸出气体成分探究。
(猜想假设)气体中除了可乐本身含有的CO2外,可能还有H2。
(查阅资料)①H2可以还原CuO,生成Cu和H2O。
②无水硫酸铜为白色固体,遇水变蓝。
(实验探究2)将逸出气体依次通过如图的组合装置。
(1)NaOH溶液的作用是______________。
(2)实验过程中观察到____________现象,证明逸出气体中含有氢气。
Ⅲ.深入探究
(提出问题)铁钉表面已变光亮,而容器底部有大量铁锈剩余的原因是什么?
(猜想假设)①可乐太少,酸性物质量不足。②可乐酸性弱,与铁锈反应太慢。
(实验探究3)取可乐与锈铁钉反应后的剩余液,测得溶液仍然呈酸性,猜想①不成立。
(查阅资料)3%的稀盐酸pH约为1,某品牌可乐的pH值为3.39。质量分数为3%的稀盐酸比该品牌可乐的酸性______________(选填“弱”或“强”)。
(实验探究4)取另一份固体物质乙放入3%的稀盐酸中,振荡,观察无明显现象。
(实验结论)对比(实验探究1)和(实验探究4)的不同反应现象可得出:化学反应速率与反应物的______________有关。猜想②成立。
(合理推测)可乐能快速去除铁钉表面铁锈的真正原因是:铁锈结构疏松多孔,___。
Ⅳ.废液处理
将(实验探究1)和(实验探究4)中废液混合,得到澄清溶液100.0g,通过氯离子检测仪测得氯离子质量分数为7.1%。从环保角度考虑,最好在废液中加入_______g氢氧化钠固体,充分反应,过滤后再将废液排放。
14.(2020吉林长春)小明想探究家中厨房用某种洗涤剂的成分,他将洗涤剂的粉末带到学校寻求老师的帮助。在老师指导下,小明进行了大胆的猜想与实验:
(提出问题)洗涤剂中主要含有哪些物质?
(做出猜想)小明根据所学酸碱盐知识做出以下猜想:
猜想一:可能含有CO,
猜想二:可能含有_________,
猜想三:可能含有CO和OH-。
(进行实验)实验一:取少量粉末,加水溶解得到无色溶液,滴加紫色石蕊溶液后,溶液变为_________色,说明洗涤剂的溶液显碱性。
实验二:取少量粉末,滴加足量的稀盐酸,有无色无味气体产生。将生成气体通入澄清石灰水,观察到__________,证实洗涤剂中含有CO。
(查阅资料)小明查阅资料得知
(1)该洗涤剂中含有Na2CO3、NaOH等;
(2)Na2CO3溶液显碱性。
(小结反思)实验二中产生气体的化学方程式为____________________。
(实验验证)该洗涤剂中还含有NaOH。
实验三中可选试剂:
A .BaCl2溶液B. Ba(OH)2溶液C.NaCl溶液
D. 稀盐酸 E .石蕊溶液F. 酚酞溶液
实验三:取少量粉末,加水配成溶液,加入稍过量的___________(选填字母编号,下同),产生了白色沉淀,再加几滴____________,溶液变为红色,证实洗涤剂中还含有NaOH。
(实验结论)该洗涤剂中含有Na2CO3和NaOH。
15.(2020广西北部湾)某化学兴趣小组在实验室发现一瓶混入Na2CO3的NaOH固体,于是他们对该固体中Na2CO3的含量进行了探究。
(查阅资料)Ⅰ.碱石灰是氢氧化钠与氧化钙的固体混合物。
Ⅱ.水硫酸铜是一种白色固体,遇水会变成蓝色。
(提出问题)该固体中Na2CO3的质量分数是多少?
(反应原理)碳酸钠与稀硫酸反应会生成CO2,反应的化学方程式为____________。
(制定计划)同学们设计了两种实验方案(装置气密性良好,浓硫酸、碱石灰均足量)。
方案甲:用图1所示装置测定反应生成CO2的质量。称取一定质量的样品于锥形瓶中,通入一段时间空气后,向样品中滴加稀硫酸,待样品反应完全,继续通入一段时间空气后,测出生成CO2的质量,计算。
方案乙:用图2所示装置测定反应生成CO2的体积。称取一定质量的样品,将样品和足量稀硫酸分别置于Y形管a、b处(此时量气管液面在零刻度处),倾斜Y形管,使反应发生,待样品反应完全,测出生成CO2的体积,计算。
(分析与讨论)
(1)方案甲中,浓硫酸的作用是____________;为测出生成CO2的质量,需要在样品反应前后分别称量装置_____________(填装置序号)的质量。方案乙中,植物油的作用是____________;反应结束后,应_____________,然后根据液面读出生成CO2的体积。
(2)小红同学认为方案甲的装置设计还存在一个明显缺陷,可增加图3中的一个装置进行改进,改进后整套装置的连接顺序为____________(按气流方向填装置序号)。
(3)小青同学认为,还可以用“沉淀法”进行测定:称取一定质量的样品放入试管中,_____________,计算。
(进行实验)同学们在完善实验方案后,测出了该NaOH固体中Na2CO3的质量分数。
(反思与评价)设计实验方案应使实验简便、误差小。
16.(2020贵州安顺)某化学兴趣小组的同学对酸、碱和盐的性质进行探究,请你参与。
[查阅资料] Na2CO3+H2O+CO2=== 2NaHCO3
20℃时,部分物质的溶解度。
探究一:探究氢氧化钙的性质
20℃时,在盛有5g Ca(OH)2固体的A烧杯中加入40mL水,用玻璃棒搅拌,静置,取上层部分清液于B烧杯中。
(1)向A烧杯中滴加几滴酚酞溶液,观察到的现象是____,再加入过量稀盐酸,反应的化学方程式为:
_______________________________
(2)向B烧杯中通入CO2,观察到澄清石灰水变浑浊。
(3)由上述实验可知氢氧化钙的性质___________________。
[实验拓展]
(4)向上述(1)反应后的A烧杯中滴加碳酸钠溶液,测得其pH随反应时间的变化如图。AB段的实验现象是__________________,BC段发生反应的化学方程式为____________________________
探究二:二氧化碳通入一定溶质质量分数的氢氧化钠溶液中溶质成分的探究。
[设计和实验] 20℃时,甲、乙两组同学设计如图装置分别进行实验。
甲组:从a端缓慢通入CO2,一段时间后II中变浑浊,停止通CO2,I中溶质为X。打开活塞,滴加足量稀盐酸。
[解释与结论]
(1)经分析X是NaHCO3。实验过程中,Ⅰ中产生的现象是_ __
乙组:从a端缓慢通入CO2,一段时间后II中无明显现象,停止通CO2,Ⅰ中溶质为Y。打开活塞,滴加足量稀盐酸,II 中变浑浊。
[解释与结论]
(2)乙组同学认为Y只有Na2CO3。你认为该结论是否合理,结合分析Y成分说明理由____。I 中一定发生反应的化学方程式为_____。
17.(2020辽宁沈阳)学习化学开启了我们认识物质之旅。某实验小组的同学对氢氧化钠的性质及应用进行了如下的探究。
(探究一)溶解过程中的能量变化
如下图所示,同学们设计了不同的实验方案进行探究:
(1)实验一中的硝酸铵溶解后,溶液温度_____(填“升高”、“降低”或“不变”)。
(2)实验二所加试剂及用量如图,将分液漏斗中的水全部加入试管后,立即关闭分液漏斗的活塞,此时观察到U形管的液面左低右高,由此小明得出“氢氧化钠溶于水时放出热量”的结论,你是否同意小明的结论并写出你的理由_____。
(探究二)氢氧化钠的化学性质
如下图所示,同学们用氢氧化钠溶液进行了下列实验,请分析并回答下列问题:
(1)A试管中观察到的现象是_____。
(2)B试管中发生反应的化学方程式:_____。
(3)C、D试管中均无明显现象。
①为了证明D中已发生化学反应,向该试管中再加入足量的_____,观察到有气泡产生。
②为了证明氢氧化钠溶液和稀盐酸能发生化学反应,同学们设计并进行了如下实验:(所用稀盐酸经估算确保过量)
整个实验过程中无明显现象,证明氢氧化钠溶液和稀盐酸能发生化学反应。请写出步骤Ⅱ中所加试剂_____。
(探究三)氢氧化钠的应用
(1)实验室中的应用
实验室中能用氢氧化钠溶液吸收的气体是_____(填字母)。
a、二氧化碳b、水蒸气
c、氯化氢d、氧气
吸收上述所选气体,一般不用氢氧化钙溶液,主要是因为氢氧化钠和氢氧化钙的_____不同。
(2)工业中的应用
氢氧化钠常用于制造人造丝、造纸、炼油、纺织、印染与橡胶工业。某造纸厂废水中NaOH的质量分数为1.6%,现有废硫酸4.9t(H2SO4的质量分数为20%),可以处理的废水质量是_____t。
结合化学方程式中的数据分析:若将等质量、等溶质质量分数的稀硫酸和氢氧化钠溶液混合,充分反应后,请判断溶液中一定含有的溶质,并简述你的判断理由:_____。
18.(2020河南省卷)欲证明“CO2与NaOH发生了化学反应”,某化学兴趣小组进行以下探究实验(实验装置中夹持仪器已略去)。
【实验1】配制溶液
(1)用NaOH固体配制20g20%NaOH溶液,无需用到的玻璃仪器有 (填标号)。
A 、胶头滴管 B 、酒精灯 C 、量筒 D、 烧杯 E、 玻璃棒
【实验2】按如图所示装置进行实验。
实验前U型管两端液面相平,将NaOH溶液滴入试管中,恢复到室温后,U型管中的液面左高右低。据此,甲同学得出“CO2与NaOH发生了化学反应”的结论。
(2)U型管中液面高度发生变化的原因是 。
(3)上述结论的证据不充足,理由是 。
【实验3】按如图所示装置进行实验。
查阅资料:
i.CaCl2溶液呈中性;
ii.CaCl2+2NaOH === Ca(OH)2↓+2NaCl
实验步骤如下:
①检查装置的气密性,往装置中加入药品;
②关闭K1、K2,将注射器中的NaOH溶液缓缓推入A中;
③A中物质充分作用后,打开K1,B中无色溶液倒吸入A中,A中产生沉淀且溶液显红色
④关闭K1,打开K2,将注射器活塞向上拉,C中溶液倒吸入A中。
(4)步骤③“产生沉淀”的现象仍不足以证明CO2与NaOH发生了化学反应,理由是____。
(5)步骤④中,若观察到____(填现象),证明CO2与NaOH发生了化学反应。CO2与NaOH反应的化学方程式为_______。
19.(2020南京鼓楼一模)某兴趣小组用如图 1 装置进行实验时发现:烧杯中饱和石灰水先变浑浊,后逐 渐澄清。
(1)写出 B 装置中饱和石灰水变浑浊的化学方程式____________。
(2)为探究“饱和石灰水浑浊后变澄清的原因”,该小组同学开展了如下活动:
【查阅文献】
①碳酸钙(碳酸钠等)与二氧化碳、水反应生成可溶于水的碳酸氢钙(碳酸氢 钠等);
②AgCl 不溶于稀硝酸。
【提出假设】
假设 1:挥发出的HCl使浑浊变澄清;
假设 2:CO2过量,使碳酸钙沉淀转化为可溶性碳酸氢钙。
【设计实验】为检验并除去CO2中的HCl,小华在图1中 A、B 装置之间增加图2装置,请选择合适试剂依次注入装置 C、D中,你的选择是____________(填字母)。
AAgNO3溶液饱和NaHCO3溶液 B.饱和NaHCO3溶液AgNO3 溶液
【实验现象】饱和石灰水浑浊后,继续通入经除杂处理的 CO2,沉淀完全溶解最终完全澄清。
【得出结论】由于 CO2过量,碳酸钙沉淀转化为可溶性的碳酸氢钙,所以饱和石灰水先浑 浊后澄清。
【实验拓展一】足量 CO2 与 NaOH 溶液的反应情况探究
已知 20℃时部分物质的溶解度数据。
(3)20℃时向一定质量溶质质量分数为 10%的氢氧化钠溶液中持续通入 CO2 直至过量,先生成 Na2CO3,再转化为 NaHCO3,总的反应方程式为 CO2+NaOH = NaHCO3,观察到 有白色沉淀生成,根据溶解度数据判断,该白色沉淀是____________ (填名称)
(4)根据化学方程式 CO2+NaOH = NaHCO3 计算:理论上吸收 4.4g CO2,需溶质质量分数 为 10%的氢氧化钠溶液的质量至少为多少克? (写出完整计算过程)____________
(5)同学们为了完成上述实验,需要将实验室现有的 50g 溶质质量分数为 40%的 NaOH 溶液配制成该溶质质量分数为10%的 NaOH 溶液,稀释过程中,需要用量筒取水____________ mL(水的密度可看作为 1g/cm3)。
【实验拓展二】CO2性质的再探究 二氧化碳的用途之一是灭火,但当钠燃烧时,二氧化碳不仅不能灭火,反而会使燃烧更加剧烈。
【查阅资料】钠燃烧会生成过氧化钠(Na2O2),过氧化钠是一种淡黄色固体,常温下与二氧 化碳或水都能发生反应。
【提出问题】为什么燃烧会更加剧烈?二氧化碳和过氧化钠反应生成了什么物质?
【实验探究】将上述二氧化碳发生装置与图 3 相连接,过一段时间后,G 烧杯中饱和的澄清石灰水变浑浊,a处带火星的小木条复燃。
【实验分析】装置 F 的作用是____________。G烧杯中饱和的澄清石灰水变浑浊的原因是______。
【实验结论】二氧化碳和过氧化钠反应生成氧气能使燃烧更加剧烈。结合所学知识得出CO2与Na2O2 反应的生成物为____________ (填字母)
a.Na2O和O2 b.NaOH和O2 c.Na2CO3和O2 d. NaHCO3和O2
20. 某校化学兴趣小组欲探究CO2与NaOH溶液反应后的溶质组成。
【查阅资料】20℃时,几种物质在水中的溶解度(S):
【实验探究Ⅰ】
实验一:取两只充满CO2的矿泉水瓶,分别加入50mL 的水和等体积的NaOH溶液,立即拧紧瓶盖, 实验如图,充分振荡。瓶子变瘪程度 A______B(填 “>”“=”“<”)。
实验二:验证 B 瓶中反应生成了Na2CO3:取少量B瓶中溶液,滴加过量BaCl2的溶液,有白色沉淀生成,静置。
(1)该反应的化学方程式为______。
(2)实验中不宜将BaCl2溶液换成CaCl2溶液,原因是______。
实验三:取少量实验二中的上层清液,滴入几滴酚酞。
(3)溶液变红色。说明清液中还有NaOH。
(4)实验二中必须加入过量的BaCl2 溶液,理由是______。
【实验探究Ⅱ】
【查阅资料】
(1)本实验条件下,NaOH 溶液、Na2CO3溶液和NaHCO3溶液的pH分别约为 14.0、12.0和 8.5。
(2)将CO2通入少量的澄清石灰水中,溶液变浑浊,继续通CO2气体,浑浊逐渐消失,其消失过程中发生的反应为:CaCO3 + H2O + CO2 =Ca(HCO3)2
【提出猜想】过量CO2与NaOH 溶液反应后的溶质中还可能含有______(填化学式)。
【进行实验】小明在老师的帮助下利用数字传感器完成了以下实验。室温(约20℃)下,将8gNaOH溶于190g水中,然后向其中持续通入二氧化碳气体,同时用数字传感器测定溶液的pH变化,所得数据如图2所示。
【得出结论】
(1)实验中,用“分液漏斗”而不用“长颈漏斗”的原因是______;
(2)根据资料和图像判断:M点溶质应为______(填化学式);
【反思交流】
(1)经多次重复实验,所得实验结果基本一致。实验过程中发现 18min 后溶液的 pH 基本不再变化,则此时烧杯内______(填“有”或“无”)晶体析出,原因是______。
(2)待 pH 不再变化后,取适量溶液,向其中滴加几滴稀盐酸,立即产生气泡,该反应的化学方程式为_______。
序号
实验操作
实验现象
实验结论或解释
实验一
用小刀切一颗绿豆大的金属钠投入到装有少量蒸馏水的烧杯中
金属钠漂浮于水面上并迅速移动,伴有嘶嘶的响声及白雾。不规则钠慢慢熔化成一个光亮的小球,随后逐渐变小,最后消失。将盛满水的试管倒扣在金属钠上,收集到一种气体,点燃时产生轻微的爆鸣声
①金属钠的密度比水的
(填“大”或“小”)
②反应放热,金属钠的熔点
(填“高”或“低”)
③生成了氢气
实验二
取少量反应后的溶液于试管中,滴加几滴无色酚酞溶液
溶液变红
④反应后的溶液呈 (填“酸性”“中性”或“碱性”)
⑤钠与水反应的化学方程式为
。
实验三
取少量反应后的溶液于试管中,滴加几滴蓝色的硫酸铜溶液
试管中出现蓝色絮状沉淀
⑥反应的化学方程式为
。
实验步骤
实验现象
实验结论
①取黑色粉末,用磁铁吸引,观察现象
黑色粉末全部被磁铁吸引
黑色粉末中不含的物质是_____
②向装有黑色粉末的试管中加入足量的盐酸,充分反应,观察现象
固体逐渐溶解,但无气泡产生
综合①②实验现象判断,此黑色物质成分是_____
编号
操作
现象
甲
将表面未打磨的铝丝浸入CuSO4溶液中
无明显现象
乙
将表面打磨后的铝丝浸入CuSO4溶液中
铝丝表面析出红色固体
丙
将表面未打磨的铝丝浸入CuCl2溶液中
铝丝表面析出红色固体
操作
现象
结论
推论
(1)向一支试管中再加入NaCl固体
铝丝表面析出红色固体
氧化铝薄膜被破坏
Na+或① 能破坏氧化铝薄膜
(2)向另一支试管中再加入Na2SO4固体
②
氧化铝薄膜未被破坏
Na+和SO42﹣都不能破坏氧化铝薄膜
步骤
实验操作
实验现象
结论及化学方程式
(1)
取少量澄清石灰水于试管中,加入 溶液。
产生白色沉淀。
猜想I不成立。
(2)
将少量气体通入盛有澄清石灰水的试管中。
猜想Ⅱ不成立。
(3)
将气体通入盛有 溶液的试管中,再加稀硝酸。
猜想Ⅲ成立。反应方程式为 。
序号
实验步骤
预设实验现象
预设实验结论
①
取样于烧杯中,滴入过量的氯化钙溶液,过滤
产生白色沉淀
猜想一
②
取①的滤液于试管中,滴入适量的氢氧化钙溶液
猜想二不正确
③
取①的滤液于试管中,滴入 溶液
溶液变红色
猜想三正确
实验步骤
实验现象
实验结论
取少量溶液M于试管中,滴加紫色石蕊溶液
溶液显_______________色
猜想Ⅱ正确
实验步骤
实验现象
实验结论
取少量溶液M于试管中,滴加硝酸银溶液和稀硝酸
产生白色沉淀
猜想Ⅲ正确
实验
实验操作
实验现象
实验结论
①
取样品于烧杯中,加水溶解,用手触摸烧杯壁。
烧杯壁发热
②
将①中液体过滤,取少量滤液于试管中,向其中滴入 。
溶液变红
有Ca(OH)2
③
取②中的少许滤渣于试管中,向其中滴加少量稀盐酸。
无CaCO3
实验
实验操作
实验现象
实验结论
实验一
取少量滤液于试管中,仔细观察现象
溶液为无色
猜想 不成立
实验二
向实验一所取滤液中滴入酚酞溶液
猜想二成立
实验三
常温下,再取少量滤液,测溶液酸碱度
pH>7
猜想 不成立
实验操作
实验现象
解释与结论
①用磁铁靠近固体物质甲
固体物质____(填“能”或“不能”)被吸引
固体物质中不含铁单质
②将固体物质甲放入20%的盐酸中
固体逐渐消失,溶液变成黄色
固体物质主要是氧化铁,化学反应方程式为_____。
物质
Ca(OH)2
NaOH
Na2CO3
NaHCO3
溶解度/g
0.16
109
21.8
9.6
物质
Na2CO3
NaHCO3
Ca(OH)2
Ba(OH)2
NaOH
S/g
21.5
9.6
0.165
3.89
109
2021中考化学冲刺特训 特训07 重难技巧计算20题 (尖子生专用): 这是一份2021中考化学冲刺特训 特训07 重难技巧计算20题 (尖子生专用),文件包含特训07重难技巧计算20题-2021中考化学满分必刷200题尖子生专用原卷版docx、特训07重难技巧计算20题-2021中考化学满分必刷200题尖子生专用解析版docx等2份试卷配套教学资源,其中试卷共25页, 欢迎下载使用。
2021中考化学冲刺特训 特训05 走进工业化工20题 (尖子生专用): 这是一份2021中考化学冲刺特训 特训05 走进工业化工20题 (尖子生专用),文件包含特训05走进工业化工20题-2021中考化学满分必刷200题尖子生专用原卷版docx、特训05走进工业化工20题-2021中考化学满分必刷200题尖子生专用解析版docx等2份试卷配套教学资源,其中试卷共35页, 欢迎下载使用。
2021中考化学冲刺特训 特训06 巧思妙想推断20题 (尖子生专用): 这是一份2021中考化学冲刺特训 特训06 巧思妙想推断20题 (尖子生专用),文件包含特训06巧思妙想推断20题-2021中考化学满分必刷200题尖子生专用原卷版docx、特训06巧思妙想推断20题-2021中考化学满分必刷200题尖子生专用解析版docx等2份试卷配套教学资源,其中试卷共31页, 欢迎下载使用。

