2021年内蒙古呼伦贝尔市莫力达瓦达斡尔族自治旗中考一模化学试题(word版 含答案)
展开2021年内蒙古呼伦贝尔市莫力达瓦达斡尔族自治旗中考一模化学试题
学校:___________姓名:___________班级:___________考号:___________
一、单选题
1.下列物质的用途体现其化学性质的是
A.干冰用于人工降雨 B.石墨用于制作电极
C.活性炭用于除去冰箱异味 D.熟石灰用于改良酸性土壤
2.下列物质按照混合物、氧化物、单质顺序排列的是
A.空气、氯酸钾、氧气 B.海水、二氧化锰、液氢
C.氧化铁、锰酸钾、干冰 D.煤、乙醇、水银
3.奶制品、豆类、虾皮等食物中含钙丰富,是日常饮食中钙的较好来源,这里的“钙”指
A.钙离子
B.钙原子
C.钙元素
D.钙单质
4.下列分析正确的是
A.水蒸发为水蒸气,分子体积变大 B.墙内开花墙外闻到花香,分子不断运动
C.湿衣服晾在阳光下容易干,温度高分子运动慢 D.氧气加压装在钢瓶中,分子变小
5.交警检查司机是否酒后驾车,常根据所用检测仪中的重铬酸钾(K2Cr2O7)与乙醇反应前后颜色变化来判断。重铬酸钾中Cr元素的化合价为
A.+3 B.+4 C.+6 D.+7
6.下列物质由离子直接构成的是
A.铁 B.二氧化碳 C.氯化钠 D.氦气
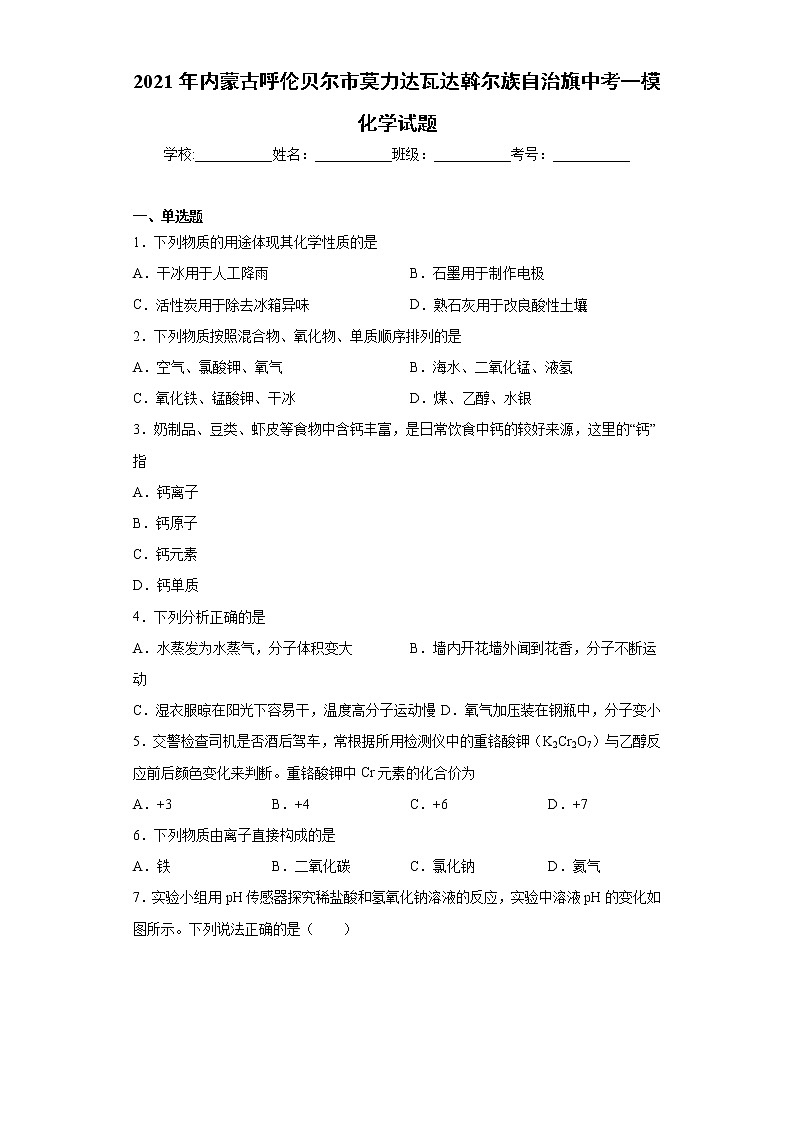
7.实验小组用pH传感器探究稀盐酸和氢氧化钠溶液的反应,实验中溶液pH的变化如图所示。下列说法正确的是( )
A.该实验是将氢氧化钠溶液滴加到稀盐酸中
B.向a点时的溶液中滴加无色酚酞试液,酚酞试液不变色
C.c点时的溶液中溶质只有氯化钠
D.该反应的微观实质是H+和OH﹣结合生成H2O
8.“洁厕灵”与“漂白剂”不能混用,两者若混合易产生一种有毒气体X.反应原理为:NaClO+2HCl= NaCl+X↑+H2O,则X的化学式为
A.Cl2 B.ClO2 C.HClO D.HClO3
9.化学在健康、能源、材料、生活等方面有广泛的应用。下列说法不正确的是
A.装修材料挥发出来的甲醛对人体有害 B.化石燃料属于不可再生能源
C.甲烷和臭氧可引起温室效应 D.涤纶衣服的优点是吸湿性、透气性好
10.你认为下列灭火的方法错误的是
A.电烤炉着火时,用水浇灭 B.洒出的酒精在桌上燃烧可用湿抹布扑盖
C.堆放杂物的纸箱着火时,用水浇灭 D.炒菜时油锅着火,用锅盖盖灭
11.下列物质的名称、俗称、用途有错误的是
A.氧化钙 — 生石灰 — 可作干燥剂 B.碳酸钠 — 烧碱 — 制玻璃
C.氢氧化钠 — 火碱 — 制肥皂 D.碳酸氢钠 — 小苏打 — 治胃酸过多
12.有甲、乙、丙、丁四种金属,只有丙在自然界能以单质形态存在。含甲化合物的水溶液不能用乙制的容器盛放。将甲和丁分别放入硝酸铜溶液中,在甲表面有铜析出,而丁没有变化。这四种金属活动性顺序由弱到强的是
A.丙<丁<甲<乙 B.乙<甲<丁<丙 C.丁<甲<乙<丙 D.丙< 乙<甲<丁
13.下列关于水的说法中,错误的是
A.电解水实验中正极收集的气体是氢气 B.活性炭可吸附水中异味
C.生活中可用煮沸来降低水的硬度 D.可利用明矾使水中杂质沉降
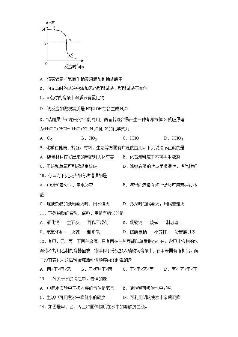
14.如图是甲、乙、丙三种固体物质在水中的溶解度曲线。
下列说法正确的是( )
A.t1℃时丙的饱和溶液升温到t3℃变为不饱和溶液
B.t2℃时,甲、丙两种物质的溶解度相等
C.甲中混有少量的乙,可采用蒸发结晶的方法提纯甲
D.t1℃时将20克丙物质溶于50克水中得到70克溶液
15.提纯是化学实验常用的一种方法。除去下表混合物中的杂质,所选除杂试剂错误的是
选项 | 混合物(括号内为杂质) | 除杂试剂 |
A | NaOH溶液(Na2CO3) | 适量的氢氧化钙溶液 |
B | CaO粉末(CaCO3) | 足量的蒸馏水 |
C | Cu粉(Fe) | 足量的稀硫酸 |
D | CuSO4溶液(H2SO4) | 足量的氧化铜粉末 |
A.A B.B C.C D.D
二、填空题
16.用化学用语填空:
(1)两个氢原子___________;
(2)保持氖气化学性质的最小微粒___________;
(3)3个碳酸根离子___________;
(4)符号NO2中右下角的“2”表示___________。
17.某学校为学生准备的午餐食谱如下:米饭、清蒸鱼、青菜、炸鸡翅等,所用餐具是塑料筷子、不锈钢餐盘。
(1)食谱中富含维生素的是___________;
(2)所用餐具中属于有机合成材料的是___________;
(3)餐后用洗涤剂清洗餐具上的油污,利用的原理是___________。
18.如图实验操作,回答下列问题:
(1)以上实验操作正确的是___________;(填序号)
(2)C操作中的错误是___________,易造成的后果是___________;应当在___________时停止加热。
(3)D操作中手心握向标签的原因是___________。
三、推断题
19.A、B、C、D、E是初中化学常见物质,它们分别是单质、氧化物、酸、碱、盐五种不同类别物质中的一种。已知B只含两种元素;D溶液呈蓝色,农业上可用来配制波尔多液;E呈红棕色,是铁锈的主要成分。它们的关系如图所示(“﹣”表示两端的物质间能发生化学反应,“→”表示一种物质生成另一种物质,部分反应物、生成物、反应条件已略去)。请回答:
(1)物质C所属的类别是___________;(从单质、氧化物、酸、碱、盐中选)
(2)写出A和D反应的化学方程式___________;
(3)B和E的反应在生产中的用途是___________。(写一种即可)
四、实验题
20.常见气体的实验室制取是学生必备的基本实验技能,请根据下列装置回答问题:
(1)写出图中标数字的仪器名称①___________。
(2)实验室用加热氯酸钾制取氧气的化学反应方程式为___________,若用D装置排空气法收集氧气,气体应从管口___________(填“a”或“b”)进入。用E装置进行氧气性质实验时,E装置中水的作用是___________。
(3)装置中既能制O2又能制CO2的发生装置是___________(填字母序号),用此装置制二氧化碳发生的反应方程式为___________,用C装置收集CO2的原因是___________。
(4)图中的F装置可用来测量生成氧气的体积。进行操作时,集气瓶未装满水是否影响实验结果___________(填“是”或“否”)。
五、科学探究题
21.某化学小组测定实验室里一瓶久置的NaOH固体是否变质,进行了如下实验探究:
实验步骤 | 实验现象 | 实验结论 |
①称取上述氢氧化钠固体样品10g溶于50mL水配成溶液,向溶液中滴加氯化钡溶液至过量,充分反应,静置 | ___________ | 说明久置固体中,含有Na2CO3 |
②用___________蘸取少量①中充分反应后的上层清液,滴在一小块pH试纸上,与___________比较,测出pH | pH=11 | 说明久置固体中,还含有___________(填化学式) |
猜想Ⅰ:没变质,全部是NaOH;
猜想Ⅱ:部分变质,既含有NaOH又含有Na2CO3;
猜想Ⅲ:完全变质,全部是Na2CO3。
请回答所给问题:
通过实验,说明上述猜想中___________(填“猜想Ⅰ”、“猜想Ⅱ”或“猜想Ⅲ”)是正确的。
六、计算题
22.口罩是抗新冠肺炎的“必备武器”。医用口罩生产过程中常采用环氧乙烷(C2H4O)灭菌消毒。请回答:
(1)环氧乙烷中C、H元素的质量比___________(最简整数比)。
(2)环氧乙烷中氢元素的质量分数___________(结果精确到0.1%)。
23.某同学为测定鸡蛋壳中碳酸钙的质量分数,收集了干燥的鸡蛋壳拿去实验室,与足量稀盐酸在烧杯中反应(杂质不与盐酸反应)。有关实验数据如下表:
反应前 | 反应后 | |
烧杯和稀盐酸总质量 | 鸡蛋壳的质量 | 烧杯和剩余物总质量 |
150g | 6.25g | 154.05g |
(1)反应生成CO2的质量为___________g。
(2)计算收集的鸡蛋壳中碳酸钙的质量分数。(写出计算过程)
参考答案
1.D
【详解】
A、干冰用于人工降雨,是因为干冰升华吸热,不需要通过化学变化就能表现出来,利用的是其物理性质,不符合题意;
B、石墨用于制作电极,是因为石墨具有良好的导电性,不需要通过化学变化就能表现出来,利用的是其物理性质,不符合题意;
C、活性炭用于除去冰箱异味,是因为活性炭具有吸附性,不需要通过化学变化就能表现出来,利用的是其物理性质,不符合题意;
D、熟石灰用于改良酸性土壤,是因为熟石灰显碱性,能与酸反应,需要通过化学变化才能表现出来,利用的是其化学性质,符合题意。
故选D。
2.B
【详解】
A、空气是由氮气、氧气等混合而成,属于混合物;氯酸钾是由K、Cl、O三种元素组成,不属于氧化物;氧气是由氧元素组成的纯净物,属于单质,不符合题意;
B、海水是由氯化钠、水等混合而成,属于混合物;二氧化锰是由Mn、O两种元素组成的化合物,属于氧化物;液氢是由氢元素组成的纯净物,属于单质,符合题意;
C、氧化铁是由同种物质组成,属于纯净物;锰酸钾是由K、Mn、O三种元素组成,不属于氧化物,干冰是固体二氧化碳,是由C、O元素组成的纯净物,属于化合物,不符合题意;
D、煤的主要成分是碳,还含有其它杂质,属于混合物,乙醇是由C、H、O三种元素组成,不属于氧化物,水银是汞的俗称,是由汞元素组成的纯净物,属于单质,不符合题意。
故选B。
3.C
【详解】
奶制品、豆类、虾皮等食物中含钙丰富,这些物质中的所说的钙不是以离子、原子、单质等形式存在,通常用元素来描述,故选:C。
4.B
【详解】
A、水蒸发为水蒸气,分子之间的间隔变大,分子的体积不变,不符合题意;
B、墙内开花墙外闻到花香,是因为分子不断运动,引起花香的分子四处扩散,符合题意;
C、湿衣服晾在阳光下容易干,是因为温度越高,分子的运动速率越快,不符合题意;
D、氧气加压装在钢瓶中,是因为分子之间存在间隔,加压后,分子之间的间隔变小,不符合题意。
故选B。
5.C
【详解】
重铬酸钾中钾元素显+1价,氧元素显-2价,根据化合物中元素化合价代数和为零,设铬元素的化合价为x,可列式:,解得x=+6,故重铬酸钾中铬元素的化合价为+6价,故选:C。
6.C
【分析】
金属、稀有气体、固态非金属单质由原子直接构成;气态非金属单质、非金属元素组成的物质由分子构成;金属元素和非金属元素组成的物质由离子直接构成。
【详解】
A、铁是金属,由原子直接构成的,错误;
B、二氧化碳是由分子构成的物质,错误;
C、氯化钠是由钠离子、氯离子构成的,正确;
D、氦气是稀有气体,由原子直接构成的,错误。
故选C。
7.D
【分析】
A、根据图象中pH值的变化是从大于7逐渐减小到小于7,进行分析判断;
B、根据a点时的溶液的pH大于7,进行分析判断;
C、根据c点时的溶液的pH小于7,进行分析判断;
D、根据中和反应的实质,进行分析判断。
【详解】
A、由图象可知,pH值是开始时大于7逐渐减小到7然后小于7,可知原溶液显碱性,然后不断的加入酸性溶液,使pH减小,说明是把稀盐酸滴加到氢氧化钠溶液中,故A选项说法错误。
B、a点时的溶液的pH大于7,显碱性,滴加无色酚酞试液,酚酞试液变红色,故B选项说法错误。
C、c点时的溶液的pH小于7,显酸性,溶质有氯化钠、氯化氢,故C选项说法错误。
D、稀盐酸和氢氧化钠反应生成氯化钠和水,该反应的微观实质是H+和OH﹣结合生成H2O,故D选项说法正确。
故选D。
【点睛】
掌握溶液的酸碱性和溶液pH大小之间的关系、从数形结合的角度理解中和反应是正确解答本题的关键.
8.A
【详解】
根据质量守恒定律,化学反应前后,原子的种类和数目不变,反应物中含一个Na、3个Cl、2个H、1个O,生成物中含1个Na、1个Cl、2个H、1个O,故生成物中还应含2个Cl,故X的化学式为:Cl2。
故选A。
9.D
【详解】
A、甲醛能使蛋白质变性,故装修材料挥发出来的甲醛对人体有害,不符合题意;
B、化石燃料是由古代生物的遗骸经过一系列复杂变化而形成的,是不可再生能源,不符合题意;
C、甲烷和臭氧可引起温室效应,不符合题意;
D、涤纶属于合成纤维,优点是强度高、弹性好、耐化学腐蚀,但是吸水性和透气性差,符合题意。
故选D。
10.A
【详解】
A、电烤炉着火,不能用水浇灭,防止触电,应先切断电源,然后灭火,符合题意;
B、洒出的酒精在桌上燃烧可用湿抹布扑盖,隔绝空气灭火,不符合题意;
C、堆放杂物的纸箱着火时,用水浇灭,是降低温度至可燃物的着火点以下,达到灭火的目的,不符合题意;
D、炒菜时油锅着火,用锅盖盖灭,隔绝空气灭火,不符合题意。
故选A。
11.B
【详解】
A、氧化钙俗称生石灰,能与水反应生成氢氧化钙,可用来作干燥剂,此选项表述正确;
B、碳酸钠俗称纯碱,烧碱是氢氧化钠的俗称,此选项表述不正确;
C、氢氧化钠俗称苛性钠、火碱或烧碱,可用于制肥皂,此选项表述正确;
D、碳酸氢钠俗称小苏打,能与胃酸的主要成分盐酸反应,可用来治胃酸过多,此选项表述正确。
故选B。
12.A
【详解】
甲、乙、丙、丁四种金属,只有丙在自然界能以单质形态存在,则丙活动性最弱;含甲化合物的水溶液不能用乙制的容器盛放,乙能将甲从其化合物溶液中置换出来,可知金属活动性:甲<乙;将甲和丁分别放入硝酸铜溶液中,在甲表面有铜析出,而丁没有变化,则金属活动性:丁<甲;故四种金属活动性顺序由弱到强的是丙<丁<甲<乙。
故选:A。
13.A
【详解】
A、在电解水实验中,“正氧负氢”,故正极收集的气体是氧气,符合题意;
B、活性炭具有吸附性,可以吸附水中的色素和异味,不符合题意;
C、可溶性钙、镁化合物在加热时,能形成沉淀,故生活中可用煮沸的方法来降低水的硬度,不符合题意;
D、明矾溶于水形成的胶状物具有吸附性,可以吸附水中悬浮的杂质,使其沉降,不符合题意。
故选A。
14.B
【详解】
A、丙溶解度随着温度升高而减小,t1℃时丙的饱和溶液升温到t3℃仍然是饱和溶液,故选项错误;
B、t2℃时,甲、丙两种物质的溶解度相等,故选项正确;
C、甲溶解度受温度变化影响较大,乙溶解度受温度变化影响较小,甲中混有少量的乙,可采用降温结晶的方法提纯甲,故选项错误;
D、t1℃时丙溶解度是30g,将20g丙物质溶于50g水中,最多能够溶解15g,得到65g溶液,故选项错误。故选B。
15.B
【分析】
除杂质的要求是:要把杂质除去,但不能除去了需要的物质,更不能带入新的杂质。
【详解】
A、加入的适量氢氧化钙溶液与杂质Na2CO3反应生成碳酸钙沉淀和氢氧化钠,可以除去杂质,且不引入杂质,正确;
B、加入的蒸馏水会与CaO粉末反应,达不到除杂的目的,错误;
C、加入足量的稀硫酸会将杂质Fe反应完,而原物质Cu粉不与稀硫酸反应,可以除去杂质,正确;
D、加入足量的氧化铜粉末可以将杂质H2SO4完全反应,且生成物为CuSO4,可以除去杂质且不引入新杂质,正确。
故选B。
16.2H Ne 3 一个二氧化氮分子中含有两个氧原子
【详解】
(1)原子用元素符号表示,多个原子就是在元素符号前面加上相应的数字,故两个氢原子表示为:2H;
(2)氖气是由氖原子构成,保持氖气化学性质的最小粒子是氖原子,原子用元素符号表示,故填:Ne;
(3)离子的表示方法:在该离子元素符号的右上角标上该离子所带的正负电荷数,数字在前,正负号在后,带一个电荷时,1通常省略,多个离子,就是在元素符号前面加上相应的数字;故3个碳酸根离子表示为:;
(4)位于化学式中元素符号(或原子团)的右下角,表示一个分子中所含的原子或原子团的个数,故NO2中右下角的“2”表示一个二氧化氮分子中含有两个氧原子。
17.青菜 塑料筷子 乳化
【详解】
(1)米饭富含糖类;清蒸鱼富含蛋白质;青菜富含维生素;炸鸡翅富含油脂和蛋白质,故富含维生素的是青菜;
(2)塑料筷子属于合成材料,不锈钢属于金属材料;
(3)用洗涤剂清洗餐具上的油污,是因为洗涤剂具有乳化作用,能将油污乳化为细小油滴随水冲走。
18.D 未用玻璃棒搅拌 液滴飞溅 蒸发皿中出现较多量固体 防止试剂腐蚀标签
【详解】
(1)A、加热液体时,试管中的液体不能超过试管容积的,实验操作错误;
B、刷洗试管时,上下振荡试管,试管中的液体会溅出,实验操作错误;
C、蒸发结晶时,要用玻璃棒搅拌,防止液体局部受热不均溅出伤人,实验操作错误;
D、倾倒液体是,瓶塞倒放在桌面上,标签朝手心,细口瓶口紧挨试管口,慢慢倾倒,实验操作正确;
答案:D;
(2)操作中的错误是没有用玻璃棒搅拌,易造成的后果:液滴飞溅;应在蒸发皿中出现较多量固体时停止加热,利用蒸发皿的余热将剩余液体蒸发完全;
(3)D操作中手心握向标签的原因是防止试剂腐蚀标签。
19.碱 CuSO4+Fe=FeSO4+Cu 除锈
【详解】
(1)A、B、C、D、E是初中化学常见物质,它们分别是单质、氧化物、酸、碱、盐五种不同类别物质中的一种,D溶液呈蓝色,农业上可用来配制波尔多液,所以D是硫酸铜,E呈红棕色,是铁锈的主要成分,所以E是氧化铁,A会与硫酸铜反应,会与氧化铁相互转化,所以A是铁,B只含两种元素,B会与氧化铁、铁反应,所以B是盐酸,C会与盐酸、硫酸铜反应,所以C属于碱,可以是氢氧化钠,经过验证,推导正确,所以物质C所属的类别是碱;
(2)A和D的反应是铁和硫酸铜反应生成硫酸亚铁和铜,化学方程式为:CuSO4+Fe=FeSO4+Cu;
(3)B和E的反应在生产中的用途是:金属除锈。
20.集气瓶 a 防止生成物(或熔融物)溅落瓶底使集气瓶炸裂 B 二氧化碳密度比空气大 否
【详解】
(1)图中标数字的仪器名称①集气瓶;
(2)实验室用加热氯酸钾,二氧化锰的催化下制取氧气,生成氯化钾和氧气,该反应的化学方程式为,若用D装置排空气法收集氧气,气体应从管口a进入,氧气的密度比空气大,氧气从短导管a进入集气瓶,空气从长导管b逸出。用E装置进行氧气性质实验时,E装置中水的作用是防止生成物(或熔融物)溅落瓶底使集气瓶炸裂;
(3))装置中既能制O2又能制CO2的发生装置是常温下就能进行的化学反应,发生装置选择B,实验室常用大理石主要成分是碳酸钙与稀盐酸反应,生成氯化钙、水和二氧化碳气体,该反应的化学方程式为:,二氧化碳的密度比空气大,用C装置收集二氧化碳;
(4)进行操作时,集气瓶未装满水不影响实验结果,因为排开水的体积就是收集到二氧化碳的体积。
21.溶液中出现白色沉淀 玻璃棒 标准比色卡 NaOH 猜想Ⅱ
【详解】
实验步骤①:根据表中的实验结论,固体中含有碳酸钠,碳酸钠会与加入的氯化钡溶液反应生成白色的碳酸钡沉淀,故实验现象为:溶液中出现白色沉淀。
实验步骤②:用pH试纸测定溶液pH时,应该用玻璃棒蘸取待测液滴到pH试纸上,然后再与标准比色卡比较,得出溶液的pH。因为测出的pH=11,说明溶液呈碱性,即溶液中仍有未变质的氢氧化钠(因为实验步骤①加入的过量氯化钡溶液已将溶液中的碳酸钠全部除去,而过量的氯化钡溶液呈中性,生成的氯化钠溶液也呈中性,所以此时溶液呈碱性必然是实验步骤①得到的溶液中含有未变质的氢氧化钠)。
回答问题:通过探究可知固体中既有变质生成的碳酸钠,也有没变质的氢氧化钠,故猜想Ⅱ正确。
22.(1)6:1 (2)9.1%
【详解】
(1)环氧乙烷中C、H元素的质量比=;
(2)环氧乙烷中氢元素的质量分数=。
23.(1)2.2
(2)解:设鸡蛋壳中碳酸钙质量分数为x
x=80%
答:鸡蛋壳中碳酸钙质量分数为80%。
【详解】
(1)反应生成二氧化碳的质量为:150g+6.25g-154.05g=2.2g;
(2)见答案。
2022年内蒙古呼伦贝尔市牙克石市中考一模化学试题: 这是一份2022年内蒙古呼伦贝尔市牙克石市中考一模化学试题,共13页。试卷主要包含了 下列语言描述化学变化的是,941, 下列微观解释正确的是, 生活中处处有化学知识等内容,欢迎下载使用。
2023年内蒙古呼伦贝尔市阿荣旗中考二模化学试题(含答案): 这是一份2023年内蒙古呼伦贝尔市阿荣旗中考二模化学试题(含答案),共10页。
2023年内蒙古呼伦贝尔市阿荣旗中考二模化学试题(含答案): 这是一份2023年内蒙古呼伦贝尔市阿荣旗中考二模化学试题(含答案),共10页。试卷主要包含了单选题,填空题,推断题,流程题,实验题,科学探究题,计算题等内容,欢迎下载使用。

