2020年四川省雅安市中考化学试卷
展开一、单选题(本大题共12小题,共36.0分)
表示“两个氢分子”的是( )
A. H2B. H2OC. 2H2D. 2H
下列措施中,不能防止金属制品锈蚀的是( )
A. 在表面刷漆B. 改用不锈钢C. 在表面镀铬D. 用湿布擦拭
如果煤燃烧后大量尾气直接排放到空气中,不会造成空气污染的是( )
A. NO2B. CO2C. SO2D. 可吸入颗粒物
下列液体中,酸性最强的是( )
A. 柠檬汁(pH:2.0-3.0)B. 炉具清洁剂( pH:12.0-13.0)
C. 饮用水(pH:6.5-7.5)D. 肥皂液(pH:9.5-10.5)
铁丝在氧气中燃烧的实验现象描述不正确的是( )
A. 生成四氧化三铁B. 火星四射
C. 放出大量的热D. 生成黑色固体
下列物质加入水中,不能形成溶液的是( )
A. 食盐B. 白糖C. 植物油D. 白醋
铬在元素周期表中信息如图所示,下列有关铬元素的说法不正确的是( )
A. 质子数为24
B. 属于金属元素
C. 一个铬原子核外有28个电子
D. 相对原子质量为52.00
能用于鉴别氢氧化钠溶液和氢氧化钙溶液的物质是( )
A. HClB. Na2CO3C. KNO3D. FeCl3
为了节能,燃烧前常将汽油(含C8H18等)喷成雾状,目的是( )
A. 减少O2消耗量B. 增大汽油与空气的接触面
C. 降低汽油着火点D. 升高汽油着火点
地球表面约有71%被水覆盖,陆地淡水只占全球水储量的2.53%.下列有关水的说法错误的是( )
A. 自来水煮沸后变成纯水B. 用肥皂水鉴别硬水和软水
C. 天然水是混合物D. 水是一种常用的溶剂
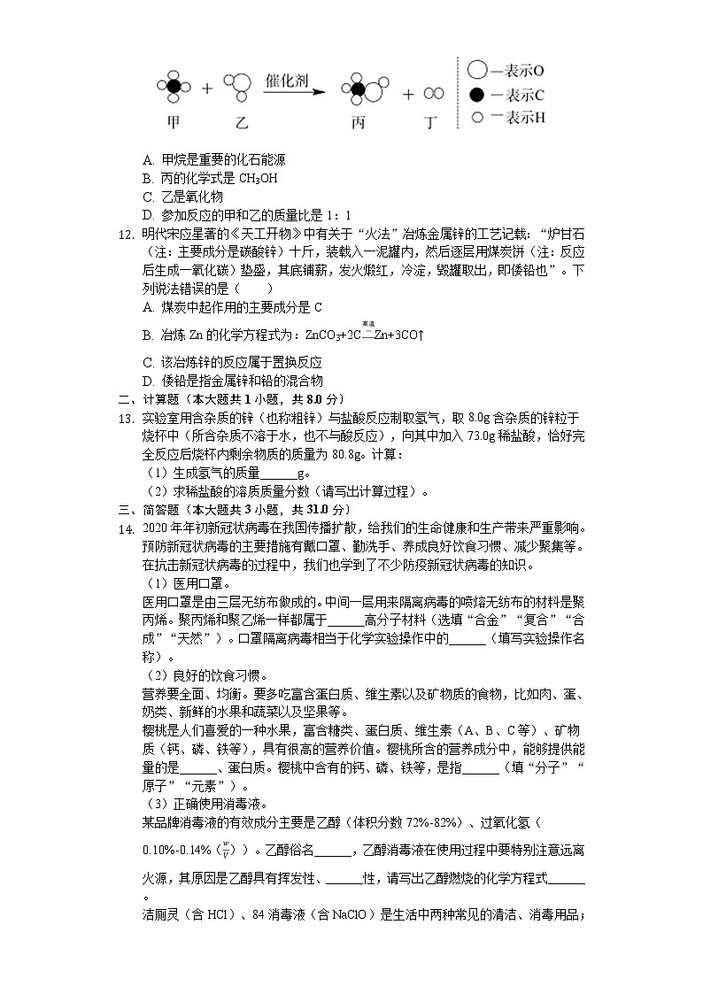
将甲烷在高温等条件下转化为其它有机物是重要的研究课题,某研究发现使用特殊催化剂(CeO2、Cu2O、Cu的混合物),在反应混合物中加入乙能够更有效地将甲烷转化为丙,该反应原理如图所示,下列说法错误的是( )
A. 甲烷是重要的化石能源
B. 丙的化学式是CH3OH
C. 乙是氧化物
D. 参加反应的甲和乙的质量比是1:1
明代宋应星著的《天工开物》中有关于“火法”冶炼金属锌的工艺记载:“炉甘石(注:主要成分是碳酸锌)十斤,装载入一泥罐内,然后逐层用煤炭饼(注:反应后生成一氧化碳)垫盛,其底铺薪,发火煅红,冷淀,毁罐取出,即倭铅也”。下列说法错误的是( )
A. 煤炭中起作用的主要成分是C
B. 冶炼Zn的化学方程式为:ZnCO3+2CZn+3CO↑
C. 该冶炼锌的反应属于置换反应
D. 倭铅是指金属锌和铅的混合物
二、计算题(本大题共1小题,共8.0分)
实验室用含杂质的锌(也称粗锌)与盐酸反应制取氢气,取8.0g含杂质的锌粒于烧杯中(所含杂质不溶于水,也不与酸反应),向其中加入73.0g稀盐酸,恰好完全反应后烧杯内剩余物质的质量为80.8g。计算:
(1)生成氢气的质量______g。
(2)求稀盐酸的溶质质量分数(请写出计算过程)。
三、简答题(本大题共3小题,共31.0分)
2020年年初新冠状病毒在我国传播扩散,给我们的生命健康和生产带来严重影响。预防新冠状病毒的主要措施有戴口罩、勤洗手、养成良好饮食习惯、减少聚集等。在抗击新冠状病毒的过程中,我们也学到了不少防疫新冠状病毒的知识。
(1)医用口罩。
医用口罩是由三层无纺布做成的。中间一层用来隔离病毒的喷熔无纺布的材料是聚丙烯。聚丙烯和聚乙烯一样都属于______高分子材料(选填“合金”“复合”“合成”“天然”)。口罩隔离病毒相当于化学实验操作中的______(填写实验操作名称)。
(2)良好的饮食习惯。
营养要全面、均衡。要多吃富含蛋白质、维生素以及矿物质的食物,比如肉、蛋、奶类、新鲜的水果和蔬菜以及坚果等。
樱桃是人们喜爱的一种水果,富含糖类、蛋白质、维生素(A、B、C等)、矿物质(钙、磷、铁等),具有很高的营养价值。樱桃所含的营养成分中,能够提供能量的是______、蛋白质。樱桃中含有的钙、磷、铁等,是指______(填“分子”“原子”“元素”)。
(3)正确使用消毒液。
某品牌消毒液的有效成分主要是乙醇(体积分数72%-82%)、过氧化氢(0.10%-0.14%())。乙醇俗名______,乙醇消毒液在使用过程中要特别注意远离火源,其原因是乙醇具有挥发性、______性,请写出乙醇燃烧的化学方程式______。
洁厕灵(含HCl)、84消毒液(含NaClO)是生活中两种常见的清洁、消毒用品;两者混合使用时会发生化学反应(2HCl+NaClO=NaCl+H2O+Cl2↑),生成有毒物质,因此禁止将两者混合使用!下列说法正确的是______。
A.Cl2是有毒气体
B.洁厕灵可以用铁质容器盛放
C.洁厕灵可用于清洁大理石台面
D.室内喷洒84消毒液后,会嗅到刺激性气味,是因为微粒在不断运动
E.口服84消毒液可以预防新冠状病毒
高锰酸钾是一种重要的化工产品,在化学、生产、生活等场境中都有重要的用途。某工厂生产高锰酸钾的流程如图所示。
请回答下列问题:
(1)写出高锰酸钾的一种用途______。
(2)“Ⅰ混合加热”发生的主要是______(填“物理”或“化学”)变化。
(3)请将“Ⅱ氧化反应”发生反应的化学方程式补充完整(在横线上填化学式)。
______+2MnO2+4KOH2K2MnO4+2______
(4)“Ⅲ电解”反应中,反应前后化合价发生变化的元素有______(写元素符号)。
(5)生产流程中可循环利用的物质是______(写化学式)。
根据已有研究成果表明:全世界每年向大气中排放二氧化碳340亿吨以上,其中海洋生态系统吸收约20亿吨,陆地生态系统吸收约7亿吨,而人工利用量不足10亿吨。在此背景下,实现二氧化碳减排已成为行业共识。国际能源署(IEA)曾表示,要实现升温不超过2℃的目标,碳捕获和利用(CCUS)技术需要在2015-2020年贡献全球碳减排总量的13%.图1是报道的主要CCUS技术的示意图,包括CO2捕获、储存、利用(直接使用)和转化为化学品或燃料。
中国科学家提出,利用我国丰富的镁矿资源将CO2吸收转变成重要的化工原料碳酸镁,生产示意图如图2:
国内外利用CO2跟氢气在特殊催化剂作用下合成甲醇(CH3OH),同时生成水。该反应已经在工厂规模化生产,实现减排同时又合成重要化工原料。
请回答下列问题:
(1)“IEA”的中文含义是______。人类活动排放CO2的主要途径有农场、工业、______(回答一种即可)。
(2)为控制空气中CO2的含量,以下建议不可行的是______(填字母序号)。
A.开发新能源
B.禁止使用化石燃料
C.大力植树造林
D.发展公共交通
E.以CO2等为原料,生产碳酸镁、甲醇等产品
(3)写出图2中“CO2矿化”的化学方程式______。
(4)利用CO2合成甲醇(CH3OH)的化学方程式是______。
四、探究题(本大题共1小题,共15.0分)
某兴趣小组进行下列探究活动。
Ⅰ.基础实验:下列是制取和收集气体的部分装置。
(1)实验室用5%双氧水制取和收集氧气时,可选用的装置是______(填字母序号),写出该反应的化学方程式______。
(2)若用E装置收集二氧化碳,验满的方法是______。
(3)若用加热熟石灰和氯化铵固体混合物反应来生成氨气,应该选用的气体发生装置是______(填字母序号)。
Ⅱ.探究实验:对氨气的相关性质探究。
为了探究气体氨气(NH3)的某些性质,小张同学依次做了以下两组实验。
(4)根据实验b-3推理,NH3进入水中______(填“是”或“否”)发生了化学反应,推理的证据是______。
(5)根据以上两组实验得出的结论是______。
(6)下列物质中能用于干燥氨气的是______(填字母序号)。
A.无水硫酸铜
B.浓硫酸
C.碱石灰(CaO和NaOH固体混合物)
答案和解析
1.【答案】C
【解析】解:由分子的表示方法,正确书写物质的化学式,表示多个该分子,就在其分子符号前加上相应的数字,则两个氢分子可表示为:2H2。
故选:C。
分子的表示方法,正确书写物质的化学式,表示多个该分子,就在其分子符号前加上相应的数字。
本题难度不大,掌握常见化学用语(原子符号、分子符号等)的书写方法与含义等是正确解答此类题的关键。
2.【答案】D
【解析】解:A.在表面刷漆,能隔绝氧气和水,能防止金属制品锈蚀,故选项不合题意。
B.不锈钢具有较强的抗腐蚀性,能防止金属制品锈蚀,故选项不合题意。
C.在表面镀铬,能隔绝氧气和水,能防止金属制品锈蚀,故选项不合题意。
D.用湿布擦拭,金属制品能与氧气、水分充分接触,不能防止金属制品锈蚀,故选项符合题意。
故选:D。
金属与水、氧气等充分接触时容易生锈,使金属制品与氧气和水隔绝可以防止生锈,据此进行分析判断。
本题难度不大,掌握金属生锈的原理、防止金属制品锈蚀的措施等是正确解答本题的关键。
3.【答案】B
【解析】解:A.NO2排放在空气中,造成空气污染,故A错误;
B.CO2为空气的成分之一,无毒,不会造成空气污染,故B正确;
C.SO2有毒,排放在空气中,造成空气污染,故C错误;
D.可吸入颗粒物排放在空气中,造成空气污染,故D错误。
故选:B。
根据CO2为空气的主要成分,不是污染物,而SO2、NO2都有毒,排放在空气中,造成空气污染,以此来解答。
本题考查有毒气体和环境污染,熟悉常见的空气污染物即可解答,题目较简单。
4.【答案】A
【解析】解:A.柠檬汁的pH为2.0-3.0,小于7,显酸性;
B.炉具清洁剂的pH为12.0-13.0,大于7,显碱性;
C.饮用水的pH为6.5-7.5,接近中性;
D.肥皂液的pH为9.5-10.5大于7,显碱性。
根据当溶液的pH小于7时,呈酸性,且pH越小,酸性越强,柠檬汁的pH最小,酸性最强。
故选:A。
当溶液的pH等于7时,呈中性;当溶液的pH小于7时,呈酸性,且pH越小,酸性越强;当溶液的pH大于7时,呈碱性,且pH越大,碱性越强;据此进行分析判断即可。
本题难度不大,掌握溶液的酸碱性和溶液pH大小之间的关系是顺利解题的关键。
5.【答案】A
【解析】解:铁丝在氧气中剧烈燃烧,火星四射,放出大量的热,生成一种黑色固体,
生成四氧化三铁是产物,不是现象,
故选:A。
根据铁丝在氧气中燃烧的现象进行分析判断。
本题难度不大,掌握常见物质燃烧的现象即可正确解答,在描述物质燃烧的现象时,需要注意光和火焰、烟和雾的区别。
6.【答案】C
【解析】解:A、食盐易溶于水,形成均一、稳定的混合物,属于溶液,故选项错误。
B、白糖易溶于水,形成均一、稳定的混合物,属于溶液,故选项错误。
C、植物油不溶于水,不能和水形成均一、稳定的混合物,即不能够形成溶液,故选项正确。
D、白醋易溶于水,形成均一、稳定的混合物,属于溶液,故选项错误。
故选:C。
一种或几种物质分散到另一种物质中,形成均一的、稳定的混合物叫做溶液,它的基本特征是均一性和稳定性;只有被分散的物质在水中是可溶的,二者混合后才会形成溶液。
本题难度不大,掌握溶液的本质特征、各种物质的水溶性方面的知识是解答本题的关键。
7.【答案】C
【解析】解:A、铬原子质子数为24,该选项说法正确;
B、铬元素是金属元素,该选项说法正确;
C、一个铬原子核外有24个电子,该选项说法不正确;
D、铬原子相对原子质量是52.00,该选项说法正确。
故选:C。
元素周期表中,方格中左上角是原子序数,右上角是元素符号,中间是元素名称,下面是相对原子质量;
原子中,核电荷数=核内质子数=核外电子数=原子序数;
除汞外,金属元素的名称都带金字旁,非金属元素的名称不带金字旁;
相对原子质量≈质子数+中子数,单位不是g。
元素周期表反映了元素之间的内在联系,要注意理解和应用。
8.【答案】B
【解析】解:A、HCl与氢氧化钠溶液和氢氧化钙溶液均能反应,分别生成氯化钠和水、氯化钙和水,均无明显变化,不能鉴别,故选项错误。
B、Na2CO3能与氢氧化钙反应生成碳酸钙白色沉淀,与氢氧化钠溶液不反应,可以鉴别,故选项正确。
C、KNO3与氢氧化钠溶液、氢氧化钙溶液均不反应,不能鉴别,故选项错误。
D、FeCl3均能与氢氧化钠溶液、氢氧化钙溶液反应生成氢氧化铁沉淀,不能鉴别,故选项错误。
故选:B。
根据两种物质与同种试剂反应产生的不同现象来鉴别它们,若两种物质与同种物质反应的现象相同,则无法鉴别它们。
本题有一定难度,在解决鉴别物质题时,判断的依据是:所选试剂需要与待鉴别的物质反应并出现明显不同的现象。
9.【答案】B
【解析】解:化油器将汽油喷成雾状,进入内燃机气缸可以增大可燃物与氧气的接触面积,促进燃烧。
故选:B。
根据已有的促进燃烧的方法进行分析解答即可。
本题考查的是促进燃料燃烧的知识,完成此题可以依据已有的知识进行。
10.【答案】A
【解析】解:A、自来水煮沸后,水中仍含有少量可溶性钙镁化合物,是混合物,不是纯水,故选项说法错误。
B、可用肥皂水检验硬水和软水,观察泡沫的多少,产生泡沫较多,则是软水,若产生泡沫较少,则是硬水,故选项说法正确。
C、天然水中含有水、可溶性杂质和难溶性杂质等,属于混合物,故选项说法正确。
D、水能溶解很多物质,是一种常用的溶剂,故选项说法正确。
故选:A。
A、根据自来水煮沸后,水中仍含有可溶性钙镁化合物,进行分析判断。
B、根据硬水和软水的区别在于所含的钙镁离子的多少,进行分析判断。
C、根据天然水中含有水、可溶性杂质和难溶性杂质等,进行分析判断。
D、根据水的用途,进行分析判断。
本题难度不大,了解硬水和软水的检验方法、水的用途等是正确解答本题的关键。
11.【答案】D
【解析】解:A、甲烷是天然气的主要成分,是一种重要的化石能源,该选项说法正确;
B、根据物质的微观示意图,可知丙的化学式为CH3OH,该选项说法正确;
C、根据物质的微观示意图,可知乙的化学式为H2O,属于氧化物,该选项说法正确;
D、甲烷和水在催化剂作用下生成甲醇和氧气,反应的化学方程式及其质量关系:
CH4+H2OCH3OH+H2,
16 18
参加反应的甲(甲烷)和乙(水)的质量比是:16:18=8:9,该选项说法不正确。
故选:D。
A、天然气主要成分是甲烷;
B、根据图中提供信息可以判断丙的化学式;
C、由氧元素和另外一种元素组成的化合物是氧化物;
D、根据物质的化学式及其相对分子质量可以计算物质的质量比。
化学反应遵循质量守恒定律,即化学反应前后,元素的种类不变,原子的种类、总个数不变,这是书写化学方程式、判断物质的化学式、判断化学计量数、进行相关方面计算的基础。
12.【答案】D
【解析】解:A.碳酸锌与碳在高温下反应生成锌和一氧化碳,反应中碳为还原剂,即煤炭中起作用的主要成分是C,故选项说法正确;
B.碳酸锌与碳在高温下反应生成锌和一氧化碳,化学方程式:ZnCO3+2CZn+3CO↑,故选项说法正确;
C.该反应是由一种单质与一种化合物反应生成另一种单质与另一种化合物的反应,所以该反应属于置换反应,故选项说法正确;
D.依据题意可知,倭铅是指金属锌,故选项说法错误。
故选:D。
A.根据煤炭的主要成分来分析;
B.根据化学反应的原理来分析;
C.置换反应是由一种单质与一种化合物反应生成另一种单质与另一种化合物的反应;
D.根据题干信息来分析。
本题考查了金属冶炼的一般原理,把握题干所给信息,熟悉相关物质的性质是解题关键,题目难度中等。
13.【答案】0.2
【解析】解:(1)由质量守恒定律可知,生成氢气的质量为:8.0g+73.0g-80.8g=0.2g;
(2)设稀盐酸中的溶质质量为x
Zn+2HCl=ZnCl2+H2↑
73 2
x 0.2g
解得:x=7.3g
稀盐酸的溶质质量分数:=10%
答:稀盐酸的溶质质量分数为10%。
故答案为:(1)0.2。
(2)10%。
(1)根据质量守恒定律计算生成氢气的质量;
(2)根据生成氢气的质量和反应的方程式计算出稀盐酸中溶质的质量,再计算出稀盐酸的溶质质量分数。
本题主要考查了根据方程式和溶质质量分数的综合计算,难度不大,根据质量守恒定律计算出生成的氢气的质量是计算的基础。
14.【答案】合成 过滤 糖类 元素 酒精 可燃 C2H5OH+3O22CO2+3H2O AD
【解析】解:(1)聚丙烯和聚乙烯一样都属于合成高分子材料;口罩隔离病毒相当于化学实验操作中的过滤;故填:合成;过滤;
(2)糖类、油脂与蛋白质是人体的三大供能物质,因此樱桃所含的营养成分中,能够提供能量的是糖类、蛋白质。物质是由元素组成的,樱桃中含有的钙、磷、铁等,是指元素;故填:糖类;元素;
(3)乙醇俗称酒精,乙醇消毒液在使用过程中要特别注意远离火源,其原因是乙醇具有挥发性、可燃性,在点燃的条件下,乙醇与氧气反应生成二氧化碳和水;故填:酒精;可燃;C2H5OH+3O22CO2+3H2O;
A.Cl2是有毒气体,选项说法正确;
B.洁厕灵中含有盐酸,能与铁反应,所以不可以用铁质容器盛放,选项说法错误;
C.洁厕灵洁厕灵中含有盐酸,能与碳酸钙反应,所以不可用于清洁大理石台面,选项说法错误;
D.室内喷洒84消毒液后,会嗅到刺激性气味,是因为微粒在不断运动,选项说法正确;
E.84消毒液具有腐蚀性,不能口服84消毒液预防新冠状病毒,选项说法错误。
故选AD。
(1)根据材料的分类以及分离混合物的方法来分析;
(2)根据人体的供能物质以及物质的组成来分析;
(3)根据物质的名称、性质与用途、分子的性质来分析。
本题涉及范围广泛,但难度较小,属于基础知识的应用。
15.【答案】消毒或制取氧气 物理 O2 H2O H、Mn KOH
【解析】解:(1)写出高锰酸钾的一种用途是消毒或制取氧气。
故填:消毒或制取氧气。
(2)“Ⅰ混合加热”发生的主要是物理变化,是因为过程中没有生成新物质。
故填:物理。
(3)Ⅱ氧化反应过程中,空气中的氧气参加反应,即氧气和二氧化锰、氢氧化钾反应生成锰酸钾和水,反应的化学方程式:O2+2MnO2+4KOH2K2MnO4+2H2O。
故填:O2;H2O。
(4)“Ⅲ电解”反应中,反应前后化合价发生变化的元素有氢元素(反应前水中的氢元素化合价是+1,反应后氢气中的氢元素化合价是0)、锰元素(反应前锰酸钾增大锰元素化合价是+6,反应后高锰酸钾中锰元素化合价是+7)。
故填:H、Mn。
(5)生产流程中可循环利用的物质是KOH。
故填:KOH。
(1)高锰酸钾可以用来制取氧气,高锰酸钾溶液可以用来消毒;
(2)没有生成新物质的饱和是物理变化;
(3)化学反应前后原子种类、总个数和质量都不变;
(4)单质中元素化合价是0,化合物中元素化合价代数和为零;
(5)根据工艺流程可以判断循环利用的物质。
本题主要考查物质的性质,解答时要根据各种物质的性质,结合各方面条件进行分析、判断,从而得出正确的结论。
16.【答案】国际能源署 焚烧植物秸秆等 B Mg(OH)2+2CO2=Mg(HCO3)2 CO2+3H2CH3OH+H2O
【解析】解:(1)“IEA”的中文含义是国际能源署;
人类活动排放CO2的主要途径有农场、工业、焚烧植物秸秆等。
故填:国际能源署;焚烧植物秸秆等。
(2)A.开发新能源,能够控制空气中CO2的含量,该选项可行;
B.禁止使用化石燃料不可行;
C.大力植树造林,能够控制空气中CO2的含量,该选项可行;
D.发展公共交通,能够控制空气中CO2的含量,该选项可行;
E.以CO2等为原料,生产碳酸镁、甲醇等产品,能够控制空气中CO2的含量,该选项可行。
故填:B。
(3)图2中“CO2矿化”过程中,氢氧化镁和二氧化碳反应生成碳酸氢镁,反应的化学方程式:Mg(OH)2+2CO2=Mg(HCO3)2。
故填:Mg(OH)2+2CO2=Mg(HCO3)2。
(4)在催化剂作用下,二氧化碳和氢气反应生成甲醇和水,反应的化学方程式:CO2+3H2CH3OH+H2O。
故填:CO2+3H2CH3OH+H2O。
“IEA”的中文含义是国际能源署;
人类活动排放CO2的主要途径有农场、工业、焚烧植物秸秆等;
当前情况下不能禁止利用化石燃料,只能够合理利用化石燃料;
氢氧化镁和二氧化碳反应生成碳酸氢镁;
在催化剂作用下,二氧化碳和氢气反应生成甲醇和水。
本题主要考查物质的性质,解答时要根据各种物质的性质,结合各方面条件进行分析、判断,从而得出正确的结论。
17.【答案】BD或BE 2H2O22H2O+O2↑ 燃着的木条置于瓶口,木条熄灭,则气体集满 A 是 试管内溶液变为红色,说明有碱生成,因此可知氨气与水发生了反应 氨气密度比水小,易溶于水,且能与水反应生成碱 C
【解析】解:(1)反应物为固液混合物,不需要加热,所以选择B为发生装置,氧气不易溶于水,可以用排水法收集,密度比空气大,可以用向上排空法收集,因此收集装置可以选择D或E;过氧化氢在二氧化锰催化作用下分解生成水和氧气,书写化学方程式注意配平;
故答案为:BD或BE;2H2O22H2O+O2↑。
(2)二氧化碳不支持燃烧,所以将燃着的木条置于瓶口,观察木条是否熄灭,判断气体是否集满;
故答案为:燃着的木条置于瓶口,木条熄灭,则气体集满。
(3)反应物为固体,且需要加热,所以发生装置为A;
故答案为:A。
(4)试管内液体变为红色,说明溶液显碱性,气体本身不显酸碱性,只有与水反应生成碱,才可以使溶液变为碱性,所以证明氨气与税法发生了反应;
故答案为:是;试管内溶液变为红色,说明有碱生成,因此可知氨气与水发生了反应。
(5)在a中证明氨气密度比空气小,所以用向下排空气法收集;在b实验中,说明氨气溶于水,导致压强减小,使水进入试管,另外溶液变红,说明氨气与水发生了反应;
故答案为:氨气密度比水小,易溶于水,且能与水反应生成碱。
(6)干燥氨气,说明气体中含有水,
A、氨气与水蒸气同时存在,会生成氨水,而氨水与硫酸铜可以反应生成硫酸铵和氢氧化铜,因此A不符合题意;
B、浓硫酸与氨水可以反应生成硫酸铵和水,B不符合题意;
C、碱石灰可以吸收水蒸气,且不与氨气反应,C符合题意;
故答案为:C。
(1)根据反应物反应物状态和反应条件,选择发生装置,根据气体密度与水中溶解度选择收集装置;过氧化氢在二氧化锰催化作用下分解生成水和氧气,据此书写化学方程式;
(2)根据二氧化碳不支持燃烧的性质回答此题;
(3)根据反应物反应物状态和反应条件,选择发生装置;
(4)根据实验现象分析回答此题;
(5)根据实验现象总结实验结论;
(6)根据氨气性质回答此题。
在解此类题时,首先要将题中的知识认知透,然后结合学过的知识进行解答。
题号
一
二
三
四
总分
得分
_2022年四川省雅安市中考化学真题及答案: 这是一份_2022年四川省雅安市中考化学真题及答案,共17页。试卷主要包含了5;Ca-40, 下列有关水的说法正确的是,9-1,35~7,6~ 7等内容,欢迎下载使用。
无忧考网_2021年四川省雅安市中考化学真题及答案: 这是一份无忧考网_2021年四川省雅安市中考化学真题及答案,共16页。试卷主要包含了 下列关于水的说法正确的是, 青少年要增强安全意识等内容,欢迎下载使用。
初中化学中考复习 精品解析:四川省雅安市2020年中考化学试题(解析版): 这是一份初中化学中考复习 精品解析:四川省雅安市2020年中考化学试题(解析版),共14页。试卷主要包含了5 Zn-65,下列液体中,酸性最强的是,5-7,5-10, 合成 等内容,欢迎下载使用。

