2021年新高考化学各地模拟题精细分类汇编 第5讲 化学常用计量(一轮二轮通用)
展开【备战2021】新高考化学各地模拟题精细分类汇编-第5讲化学常用计量
一.选择题(共13小题)
1.(2020秋•广东月考)三效催化剂能有效实现汽车尾气中CO、CxHy、NOx三种成分的净化,其催化剂表面物质转化的关系如图1所示,化合物X可借助傅里叶红外光谱图(如图2所示)确定。下列说法正确的是( )
A.在转化过程中,氮元素均被还原
B.依据图示判断催化剂不参与储存和还原过程
C.还原过程中生成0.1mol N2,转移电子数为0.5mol
D.X的化学式为Ba(NO3)2
2.(2020秋•罗源县校级月考)下列各物质所含原子数按由多到少顺序排列的是( )
①0.5 mol NH3
②4 g He
③4℃时9 mL H2O
④0.2 mol H3PO4
A.①④②③ B.④③②① C.②③④① D.①④③②
3.(2020春•龙岩期末)化合物A是近年来采用的锅炉水添加剂,其结构简式如图,A能除去锅炉水中溶解的氧气,下列对A分子说法正确的是( )
A.所有原子都在同一平面内
B.所含的σ键与π键个数之比为10:1
C.N的杂化方式均为sp3杂化
D.N的化合价均为﹣3价
4.(2020秋•秦都区校级月考)某气体在标准状况下的密度为3.17g•L﹣1,该气体可能是( )
A.SO2 B.HCl C.Cl2 D.NH3
5.(2020春•无极县校级月考)三硫化磷(P4S3)是黄绿色针状晶体,易燃、有毒,分子结构之一如图所示,已知其燃烧热△H=﹣3677kJ/mol(P被氧化为P4O10),下列有关P4S3的说法不正确的是( )
A.分子中每个原子最外层均达到8电子稳定结构
B.一个P4S3分子中含有三个非极性共价键
C.P4S3中硫元素为﹣2价,磷元素为+3价
D.热化学方程式为:P4S3(s)+8O2(g)═P4O10(s)+3SO2(g)△H=﹣3677kJ/mol
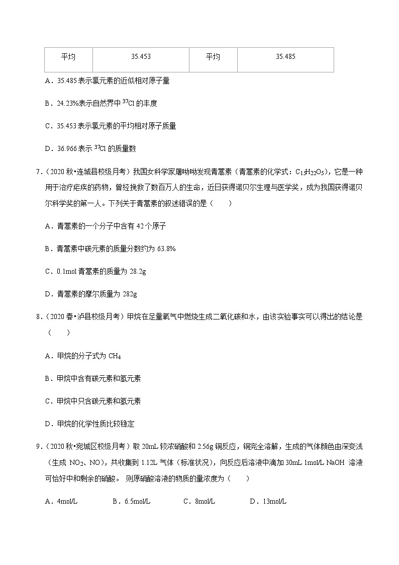
6.(2020春•大武口区校级期中)资料上记载的氯元素有关的数据摘录如表,下列说法中不正确的是( )
35Cl
34.969
75.77%
35Cl
35
75.77%
37Cl
36.966
24.23%
37Cl
37
24.23%
平均
35.453
平均
35.485
A.35.485表示氯元素的近似相对原子量
B.24.23%表示自然界中37Cl的丰度
C.35.453表示氯元素的平均相对原子质量
D.36.966表示37Cl的质量数
7.(2020秋•连城县校级月考)我国女科学家屠呦呦发现青蒿素(青蒿素的化学式:C15H22O5),它是一种用于治疗疟疾的药物,曾经挽救了数百万人的生命,近日获得诺贝尔生理与医学奖,成为我国获得诺贝尔科学奖的第一人。下列关于青蒿素的叙述错误的是( )
A.青蒿素的一个分子中含有42个原子
B.青蒿素中碳元素的质量分数约为63.8%
C.0.1mol青蒿素的质量为28.2g
D.青蒿素的摩尔质量为282g
8.(2020春•泸县校级月考)甲烷在足量氧气中燃烧生成二氧化碳和水,由该实验事实可以得出的结论是( )
A.甲烷的分子式为CH4
B.甲烷中含有碳元素和氢元素
C.甲烷中只含碳元素和氢元素
D.甲烷的化学性质比较稳定
9.(2020秋•宛城区校级月考)取20mL较浓硝酸和2.56g铜反应,铜完全溶解,生成的气体颜色由深变浅(生成 NO2、NO),共收集到1.12L气体(标准状况),向反应后溶液中滴加30mL 1mol/L NaOH 溶液可恰好中和剩余的硝酸。 则原硝酸溶液的物质的量浓度为( )
A.4mol/L B.6.5mol/L C.8mol/L D.13mol/L
10.(2020秋•河西区校级月考)已知酸性高锰酸钾溶液可以将FeSO4氧化。现将一定量的硫酸酸化的高锰酸钾溶液与硫酸亚铁溶液混合,充分反应后再向所得溶液中加入KI溶液,混合溶液中Fe3+的物质的量随加入的KI的物质的量的变化关系如图所示,则下列有关说法不正确的是( )
A.图中AB段主要是高锰酸钾和碘化钾溶液反应
B.图中BC段发生的反应为2Fe3++2I﹣═2Fe2++I2
C.由图中信息可推断出氧化性Fe3+>MnO4﹣>I2
D.根据OC段的数据可知,开始加入的高锰酸钾的物质的量为0.25mol
11.(2020秋•顺庆区校级月考)20mL 1mol/L NaNO3溶液和40mL 0.5mol/L Na2SO4溶液混合之后(体积的变化忽略不计),混合液中Na+的物质的量浓度为( )
A.1mol/L B.0.5mol/L C.0.67mol/L D.1.5mol/L
12.(2020秋•沙坪坝区校级月考)重庆一中化学组洪朝刚老师看了这道题,说:“容我仔细品一下”。某温度下在恒容密闭容器中发生反应M(g)+N(g)⇌E(g)△H=﹣100kJ•mol﹣1,若开始时只充入1mol E(g),达平衡时,混合气体的压强比起始时增大了20%;若开始只充入1mol M和1mol N混合气体,达平衡时放出的热量为( )
A.20kJ B.50kJ
C.80kJ D.信息不足无法计算
13.(2020春•海东市期末)由甲醛、乙烯和丙烯组成的混合气体中,已知氧元素的质量分数为9%,则混合物中碳元素的质量分数是( )
A.91% B.85.6% C.78% D.68%
二.填空题(共5小题)
14.(2020春•二道区校级月考)KOCN是离子晶体;碳原子采取sp杂化,1mol该物质中含有的π键数目为 。
15.(2020秋•武平县校级月考)完成下列填空:
(1)0.25mol CO2在标准状况下的体积为 ,含有的原子数目为 。
(2)0.98g物质H2A中约含有6.02×1021个分子,则该物质的物质的量为 ,H2A的摩尔质量为 ,A的相对原子质量为 。
(3)40g的碳酸钙与足量的盐酸反应制备CO2,消耗盐酸 mol,标准状况下生成CO2 L。
16.(2020秋•建瓯市校级月考)Ⅰ.电解饱和食盐水的化学反应方程式为2NaCl+2H2O2NaOH+Cl2↑+H2↑,现电解消耗NaCl的质量为175.5g,则:
(1)消耗的NaCl的物质的量是 。
(2)生成的Cl2在标准状况下的体积为 。
(3)生成的H2的质量是 。
Ⅱ.将3.9g过氧化钠投入一定量的水中,充分反应,所得溶液加水稀释到500mL。
(4)3.9g过氧化钠的物质的量 。
(5)反应中生成的气体在标准状况下的体积 。
17.(2020秋•南岗区校级月考)(1)在25℃时,某Na2SO4溶液中c(SO42﹣)=5×10﹣4mol/L,取该溶液1mL加水稀释至10mL,则稀释后溶液中c(Na+):c(OH﹣)= 。
(2)t℃时,水的离子积为1×10﹣12,将pH=11的NaOH溶液V1L与pH=1的稀硫酸V2L混合(假设混合后溶液的体积为原两溶液的体积之和),所得混合溶液的pH=2,则V1:V2= 。
(3)水电离生成H3O+和OH﹣叫做水的自偶电离。同水一样,液氨也有自偶电离,其自偶电离的电离方程式为: 。
(4)写出草酸溶液使酸性高锰酸钾溶液褪色的离子方程式 。
18.(2020秋•洛川县校级月考)(1)已知:2H2(g)+O2(g)═2H2O( l )△H=﹣571.6mol•L﹣1,断裂1mo1H﹣H键吸收的能量为436kJ,断裂1mol O=O键吸收的能量为496kJ,则形成1mol H﹣O键放出的能量为 kJ。
(2)根据以下三个热化学方程式:
2H2S(g)+3O2(g)═2SO2(g)+2H2O(1)△H=﹣Q1mol•L﹣1
2H2S(g)+O2(g)═2S(g)+2H2O(1)△H=﹣Q2mol•L﹣1
2H2S(g)+O2(g)═2S(g)+2H2O(g)△H=﹣Q3mol•L﹣1
判断Q1、Q2、Q3三者大小关系: 。
(3)用CO2和氢气合成CH3OCH3(甲醚)是解决能源危机的研究方向之一。
已知:CO(g)+2H2(g)═CH3OH(g)△H=akJ•mol﹣1
2CH3OH(g)═CH3OCH3(g)+H2O(g)△H=bkJ•mol﹣1
CO(g)+H2O(g)═CO2(g)+H2(g)△H=ckJ•mol﹣1
则CO2和氢气合成CH3OCH3(g)的热化学方程式为 。
(4)若在常温常压下,lg乙醇(CH3CH2OH)完全燃烧生成二氧化碳和液态水放热约为30kJ的热量。写出乙醇燃烧热的热化学方程式 。
三.实验题(共3小题)
19.(2019秋•渭滨区期末)某研究性学习小组同学为了探究“在相同的温度和压强下,相同体积的任何气体都含有相同数目的分子”,他们以教材中相关【科学探究】为基础,设计了如图实验装置并记录相关实验数据。
【实验装置】如图
【部分实验数据】
温度
压强
时间
水槽中H2O的质量
H2体积
O2体积
30℃
101 kPa
0
300 g
0
0
30℃
101 kPa
4分钟
298.2 g
1.243 L
请回答下列问题:
(1)4分钟时H2、O2的物质的量分别是 mol、 mol。
(2)该温度下,气体摩尔体积是 。
(3)在该实验条件下,3 mol O2的气体的体积为 L
20.(2020•浙江模拟)某课外兴趣小组成员为研究金属铜与强酸的反应,将 6.4 g 铜粉分为两等份,进行了如下实验,请完成有关计算。
(1 ) 取其中一份铜粉投入200mL 1 mol•L﹣1 硫酸和硝酸混合液中,微热使反应充分完成后,生成一氧化氮气体 448 mL (标准状况)。则反应前混合溶液中硫酸的物质的量浓度为 (写出计算过程)。
(2)用 NaOH 溶液吸收氮氧化物是防止 NO2污染的一种方法。
原理为 2NO2+2NaOH═NaNO3+NaNO2+H2O,NO+NO2+2NaOH═2NaNO2+H2 O。
取另一份铜粉溶于过量的硝酸溶液,假设硝酸的还原产物只有一氧化氮和二氧化氮,生成的混合气体能被 a mo l NaOH 溶液完全吸收,试讨论 a 的取值范围: 。
21.(2019秋•城关区校级期末)盐酸、硫酸、硝酸合称三大工业强酸,在轻工业、冶金、制药、国防等方面都有重要意义。
Ⅰ.如图实验室某浓盐酸试剂瓶标签上的有关数据,试根据标签上的有关数据回答下列问题:
(1)该浓盐酸中HCl 的物质的量浓度为 mol/L。
(2)某学生欲用上述浓盐酸和蒸馏水配制 245 mL 物质的量浓度为 0.400 mol/L 的稀盐酸。该学生需要所需的玻璃仪器有烧杯、玻璃棒、量筒和 ;其中用量筒量取 mL 上述浓盐酸进行配制。
Ⅱ.将适量的蔗糖放入烧杯中,加适量浓硫酸,迅速搅拌,放出大量的热,同时观察到蔗糖逐渐变黑,体积膨胀,并放出有刺激性气味的气体。试回答:
(1)“体积膨胀,并放出有刺激性气味的气体”,写出对应的化学方程式: 。
(2)上述现象体现了浓硫酸的 (填序号)
①酸性②吸水性③脱水性④强氧化性
(3)将 SO2 气体与新制得的 Cl2 按一定比例一起通入水中,得到没有漂白性的溶液,该反应的化学方程式为 。
Ⅲ.将 32 g 铜与 250 mL 一定浓度的硝酸恰好完全反应,产生的 NO 和 NO2 混合气体在标准状况下的体积为 11.2 L.试计算
(1)硝酸的物质的量浓度是 mol/L
(2)若要使此混合气体被水完全吸收,需要通入标准状况下 L O2
四.计算题(共5小题)
22.(2020秋•东湖区校级月考)完成下列计算。
(1)在标准状况下,由CO和CO2组成的混合气体13.44L,质量为20g,该混合气体中,碳与氧两种原子的数目之比为 。
(2)固体A在一定温度下分解生成气体B、C、D:2A═B↑+2C↑+3D↑,若测得生成气体的质量是同体积氢气的15倍,则固体A的摩尔质量是 。
(3)在质量分数为28%的KOH水溶液中,OH﹣与H2O分子数之比是 。
(4)过氧化钙是一种安全无毒的物质,称取0.542g过氧化钙样品,先溶于适量的稀盐酸中(发生反应:2CaO2•xH2O+4HCl2CaCl2+O2↑+(2+x)H2O,然后加入足量的Na2CO3溶液,将溶液中Ca2+全部转化为CaCO3沉淀,得到干燥的CaCO30.70g。则样品中CaO2•xH2O的x值为 。
(5)某结晶水合物的化学式为A•nH2O,其相对分子质量为M,在25℃时,ag晶体溶于bg水中即达饱和,形成密度为ρg•mL﹣1的溶液,饱和溶液的物质的量浓度为 。
23.(2020秋•榆阳区校级月考)我市有丰富的石灰石资源,为测定石灰石中碳酸钙的质量分数,取7.5g样品放入烧杯,加入稀盐酸至恰好不再产生气体时消耗稀盐酸25g,放出的气体在常温下体积为1.1L。
(1)常温下CO2气体的密度为2.0g/L,则上述反应放出气体的质量为多少?
(2)计算石灰石中CaCO3的质量分数和所用稀盐酸溶质质量分数。
24.(2020春•宁波期末)现有一份MgSO4和(NH4)2SO4的混合溶液,向该溶液中加入一定浓度的 Ba(OH)2溶液,产生的沉淀质量(m)与加入Ba(OH)2溶液的体积(V) 关系如图。
(1)Ba(OH)2溶液的物质的量浓度为 mol•L﹣1。
(2)该混合溶液中MgSO4和(NH4)2SO4物质的量之比为 。
25.(2020秋•涪城区校级月考)实验室常用的浓盐酸密度为1.08g•mL﹣1,质量分数为36.5%。
(1)此浓盐酸的物质的量浓度为 。
(2)取此浓盐酸50mL,用蒸馏水稀释为200mL,稀释后盐酸的物质的量浓度为 。
(3)将13g 锌投入足量的上述实验所得的稀盐酸中,充分反应后,求:(写出计算过程)
①放出的H2在标准状况下的体积。
②将生成的H2通过足量的灼热CuO,求生成铜的质量(假设氢气在反应中没有损失)
26.(2020春•宾县校级期中)正常人心脏在一次搏动中泵出血液约80mL,正常人血压(可看作心脏压送血液的压强)平均值为1.6×104Pa,心跳每分钟约70次。设人类消耗体内的葡萄糖产生的热量最高可有80%(睡眠时)用来维持心脏的跳动,葡萄糖与氧气反应产生热量的化学方程式为:C6H12O6(s)+6O2(g)→6CO2(g)+6H2O(g)(放出热量2804kJ)。
(1)心脏工作的平均功率约为 。
(2)由于心脏跳动每天需消耗葡萄糖的质量是 。
(3)维持生命每天需消耗氧气的体积是 。
五.解答题(共8小题)
27.(2019秋•蚌埠期末)请按要求回答下列问题:
(1)氯气是重要化工原料,实验室常用2KMnO4+16HCl═2KCl+2MnCl2+5Cl2↑+8H2O反应制备,该反应的氧化剂是 ;当生 成标准状况下5.6升Cl2时,转移电子数为 。
(2)谚语:“雷雨发庄稼”中涉及到了 固氮;铵盐是农业生产中常见的氮肥,其在碱性条件下可释放出氨气,实验室用于检验氨气的试剂与现象 。
(3)氢氧化铝可用于医疗上治疗胃酸( HCl)过多,其治疗原理是 (用离子方程式表示)
28.(2020春•湖北期中)有机金属化合物的应用研究是目前科学研究的前沿之一。二茂铁[(C5H5)2Fe]的发现是有机金属化合物研究中具有里程碑意义的事件,它开辟了有机金属化合物研究的新领域。二茂铁分子是一种金属有机配合物,熔点173℃,沸点249℃,100℃以上能升华;不溶于水,易溶于苯、乙醚、汽油等有机溶剂。环戊二烯和二茂铁的结构如图所示。回答下列问题。
(1)环戊二烯分子中σ键和π键的个数比为 。
(2)下列关于环戊二烯和二茂铁的说法不正确的是 (填字母序号)。
A.环戊二烯分子中五个碳原子均发生sp2杂化
B.在一定的条件下,环戊二烯能与氢气发生加成反应生成环戊烷
C.二茂铁晶体是分子晶体
D.环戊二烯的同分异构体可能是含两个碳碳三键的炔烃
(3)环戊二烯能使溴的四氯化碳溶液褪色。写出环戊二烯与足量的溴的四氯化碳溶液反应的化学方程式 。
(4)已知环戊二烯阴离子(C5H5﹣)的结构与苯分子相似,具有芳香性。二茂铁[(C5H5)2Fe]晶体中存在的微粒间的作用力有 (填字母序号)。
a.离子键
b.σ键
c.π键
d.氢键
e.配位键
(5)金刚烷可用于抗病毒、抗肿瘤等特效药物的合成。工业上用环戊二烯合成金刚烷的流程如图所示:
①金刚烷的分子式为 ,反应①的反应类型是 。
②金刚烷的二氯代物有 种(不考虑立体异构)。
③二聚环戊二烯有多种同分异构体。写出符合下列条件的二聚环戊二烯的同分异构体的结构简式 。
(a)属于芳香烃且能使溴的四氯化碳溶液褪色;
(b)苯环上有三个取代基;
(c)苯环上的一氯代物有2种。
29.(2020秋•秦都区校级月考)Ⅰ.(1)标准状况下VmLCH4气体所含a个氢原子则NA= 。
(2)相同条件下等质量的CO和CO2气体的体积之比 ,密度之比 。
(3)100mL 2mol•L﹣1的硫酸铝溶液中c(Al3+)= ,5mL该溶液中SO42﹣的数目 (设阿伏加德罗常数为NA)。
Ⅱ.乙酸是实验室常用的一种化学试剂,某乙酸试剂瓶上标签的部分内容如图所示。利用标签提供的信息,回答下列问题:
(1)乙酸的摩尔质量为 。
(2)若该乙酸溶液的密度为1.02g•cm﹣3,则此乙酸溶液的物质的量浓度表达式为 。
(3)某实验中要用2mol•L﹣1的乙酸溶液200mL,则需用 量取上述乙酸溶液 mL进行稀释。
30.(2020春•天山区校级月考)联氨(又称联肼,N2H4,无色液体)是一种应用广泛的化工原料,可用作火箭燃料,回答下列问题:
(1)联氨分子的电子式为 ,其中氮的化合价为 。
(2)实验室可用次氯酸钠溶液与氨反应制备联氨,反应的离子方程式 。
(3)联氨和N2O4可作为火箭推进剂,其反应的产物均无污染。其氧化产物和还原产物之比为 。
(4)联氨为二元弱碱,在水中的电离方程式与氨相似。联氨与硫酸形成的酸式盐的化学式为 。
31.(2020秋•杏花岭区校级月考)Cl2和NO在室温下可以化合成一种新的气态化合物C,为了测定C的分子组成,进行以下实验:取总体积为5L的混合气体,测定反应后气体总体积V,随着Cl2在混合气中所占体积分数x的变化而发生变化的规律.实验测知当Cl2所占体积分数为20%或60%时,反应后的气体总体积均为4L。
(1)写出化合物C的分子式,写出反应的化学方程式: ;
(2)试讨论当x取不同值时,反应后气体总体积V随x变化的关系.
x的取值范围
反应后气体总体积
32.(2020秋•大荔县月考)向100mL稀硫酸和硝酸铁的混合溶液中加入铁粉,溶液中的Fe2+浓度如图所示(不考虑溶液体积的变化)。
(1)OA段反应的离子方程式为 ;AB段反应的离子方程式为 ;由此推出混合液中存在微粒氧化性由大到小的关系是 。
(2)原溶液中H2SO4与Fe(NO3)3的物质的量之比为
(3)B点对应溶液中Fe2+物质的量浓度为 mol•L﹣1;NO3﹣物质的量浓度为 mol•L﹣1。
33.(2020春•市中区校级月考)盐酸广泛应用在稀有金属的湿法冶金、漂染工业、金属加工、无机药品及有机药物的生产等领域中。HCl极易溶于水,工业上用HCl气体溶于水的方法制取盐酸。
(1)用密度为1.2g/mL,质量分数为36.5%的浓盐酸配制250mL3mol/L的稀盐酸,需要用量筒量取浓盐酸的体积为 mL。
(2)溶液配制中需要的玻璃仪器有烧杯、玻璃棒、量筒、 、 。
(3)实验过程中,下列操作会导致最终所配溶液浓度偏高的是 。
A.量取浓盐酸时俯视刻度线
B.实验前,容量瓶中有少量残留蒸馏水
C.定容时俯视刻度线
D.转移时,未洗涤烧杯和玻璃棒
34.(2020秋•湖北月考)科学家利用太阳能分解水生成的氢气在催化剂作用下与二氧化碳反应生成甲醇:CO2(g)+3H2(g)⇌CH3OH(g)+H2O(g)。回答下列问题:
(1)已知上述反应中的化学键键能如表:
化学键
H﹣H
C﹣H
H﹣O
C﹣O
C=O
E/(kJ•mol﹣1)
a
b
c
d
e
由此计算CO2(g)+3H2(g)⇌CH3OH(g)+H2O(g)的△H= kJ/mol(用字母表示)。
(2)已知:
Ⅰ.CO(g)+2H2(g)═CH3OH(l)△H=﹣128.6kJ/mol
Ⅱ.2CO(g)+O2(g)═2CO2(g)△H=﹣566.0kJ/mol
Ⅲ.2H2(g)+O2(g)═2H2O(l)△H=﹣571.6kJ/mol
写出CH3OH燃烧热的热化学方程式: 。
(3)不同压强下,按照n(CO2):n(H2)=1:3投料,实验测得CO2的平衡转化率随温度的变化关系如图所示。
①图中A点对应的甲醇的体积分数是 %(保留一位小数);压强的大小关系为P1 P2(填“>”、“<”或“=”)。
②在恒温、恒压的容器中通入1mol CO2和1mol H2,下列一定能说明反应已达平衡状态的是 。
a.气体的平均相对分子质量不变
b.气体的密度不变
c.CO2的体积分数不变
d.容器内气体的总压
【备战2021】新高考化学各地模拟题精细分类汇编-第5讲化学常用计量
参考答案与试题解析
一.选择题(共13小题)
1.答案:D
解:A.NOx与O2、BaO反应时,N元素的化合价升高,被氧化,即N元素被氧化,故A错误;
B.NOx与O2、BaO反应生成硝酸盐,硝酸盐具有强氧化性能被CxHy还原为氮气、BaO,所以反应中BaO是催化剂,参与反应,故B错误;
C.NOx与O2、BaO反应时生成Ba(NO3)2,Ba(NO3)2被还原为N2,则生成0.1mol N2,转移电子数为0.1mol×(5﹣0)×2×NAmol﹣1=NA,故C错误;
D.NOx与O2、BaO生成硝酸盐,即X的化学式为Ba(NO3)2,故D正确。
故选:D。
2.答案:D
解:①0.5 mol NH3中原子数为2NA;
②4 g He的物质的量为=1mol,则原子数为NA;
③4℃时9 mL H2O的质量为9g,其物质的量为=0.5mol,则原子数为1.5NA;
④0.2 mol H3PO4中原子数为1.6NA;
则各物质所含原子数按由多到少顺序排列的是①④③②。
故选:D。
3.答案:C
解:A.因氨气分子构型为三角锥形,即氮原子与所连的三个原子不在同一平面,所以A分子中所有原子不可能共平面,故A错误;
B.一个单键就是1个σ键,一个双键含有1个σ键和1个π键,所以A分子中含有11个σ键和1个π键,故B错误;
C.分子中氮原子均形成单键,且患有1对孤对电子,所以N的杂化方式均为sp3杂化,故C正确;
D.因N原子的电负性大于氢,与氮原子所连的氨基中的氮的化合价为﹣2价,故D错误;
故选:C。
4.答案:C
解:在标准状况下,某气体的密度为3.17g•L﹣1,则该气体的摩尔质量为3.17g•L﹣1×22.4L/mol=71g/mol,故该气体的相对分子质量为71,只有C正确,
故选:C。
5.答案:C
解:A.因P原子最外层有5个电子,S原子最外层有6个电子,由图可知,每个P形成3个共价键,每个S形成2个共价键,5+3=8,6+2=8,即分子中每个原子最外层均达到8电子稳定结构,故A正确;
B.由图可知,P﹣P之间的键为非极性键,P﹣S之间的键为极性键,由图可知,一个P4S3分子中含有三个非极性共价键,故B正确;
C.由图可知,1个P为+3价,其它3个P都是+1价,正价总数为+6,而S为﹣2价,故C错误;
D.1mol可燃物燃烧生成稳定氧化物放出的热量为燃烧热,则热化学方程式为P4S3(s)+8O2(g)=P4O10(s)+3SO2(g)△H=﹣3677kJ/mol,故D正确;
故选:C。
6.答案:D
解:A.34.485为质量数的平均值,近似等于平均相对原子质量,故A正确;
B.24.23%为原子个数的含量,即丰度,故B正确;
C.35.453是用各核素的相对质量数分别乘以所对应的原子个数百分比得到的数值,为元素的平均相对原子质量,故C正确;
D.37Cl的质量数为37,36.966不是,故D错误;
故选:D。
7.答案:D
解:A.青蒿素的化学式:C15H22O5,分子中含有15个C、22个H、5个O,则青蒿素的一个分子中含有42个原子,故A正确;
B.C的质量分数为×100%=63.8%,故B正确;
C.青蒿素的摩尔质量为282g/mol,则0.1mol青蒿素的质量为282g/mol×0.1mol=28.2g,故C正确;
D.摩尔质量的单位为g/mol,则青蒿素的摩尔质量为282g/mol,故D错误。
故选:D。
8.答案:B
解:有机物燃烧后生成二氧化碳和水,该有机物存在两种可能性,第一种只含C、H两种元素,第二种含有C、H、O三种元素。
甲烷在氧气中燃烧后生成二氧化碳和水,从该实验事实可以得出,甲烷一定含有碳元素和氢元素,是否含有氧元素不能确定;
故选:B。
9.答案:C
解:根据N原子守恒,反应中作氧化剂的硝酸的物质的量=n(NO、NO2)==0.05mol,反应中起酸作用硝酸的物质的量=2n[Cu(NO3)2]=2n(Cu)=2×=0.08mol,剩余硝酸消耗NaOH的物质的量为:1mol/L×0.03L=0.03mol,则反应后剩余硝酸的物质的量为0.03mol,所以原浓硝酸中含有硝酸的物质的量为:0.05mol+0.08mol+0.03mol=0.16mol,则浓HNO3物质的量浓度为:=8mol/L,
故选:C。
10.答案:C
解:A.氧化性强弱顺序为KMnO4>Fe3+,开始时Fe3+浓度不变,则说明Fe3+没有参加反应,则AB段为高锰酸钾和碘化钾的反应,故A正确;
B.BC段Fe3+浓度逐渐减小,是铁离子和碘化钾的反应,反应的离子方程式为2Fe3++2I﹣=2Fe2++I2,故B正确;
C.酸性高锰酸钾溶液可以将FeSO4氧化,图中高锰酸钾先氧化碘离子,铁离子也能氧化碘离子,则氧化性:KMnO4>Fe3+>I2,故C错误;
D.由氧化剂和还原剂得失电子数目相等,可得关系式为:2KMnO4~10Fe3+~10I﹣,共消耗的n(I﹣)=1.25mol,则开始加入的高锰酸钾的物质的量为=0.25mol,故D正确,
故选:C。
11.答案:A
解:由题意可知,混合后溶液总体积为20mL+40mL=60mL,即0.06L,则混合液中Na+的物质的量浓度为:=1mol/L,
故选:A。
12.答案:C
解:开始时只充入1mol E(g),达平衡时,混合气体的压强比起始时增大了20%,则平衡时气体的总物质的量为1mol×120%=1.2mol,设E的转化量为x,则根据三段式可计算出x,如下:
M(g)+N(g)⇌E(g)
起始量 0 0 1
转化量 x x x
平衡量 x x 1﹣x
则x+x+1﹣x=1.2mol,解得x=0.2mol,因此平衡时M,N,E的量分别为0.2mol,0.2mol,0.8mol,
若开始只充入1mol M和1mol N混合气体,一边倒计算后是充入1mol E(g),又因为该体系是恒温恒容且前后气体分子数不一样的反应,所以两个反应是全等的等效平衡,即平衡时的各物质的量一样,即平衡时M,N,E的量分别为0.2mol,0.2mol,0.8mol,所以M的转化量为0.8mol,当转化0.8mol时,放出的热量为0.8mol×100kJ•mol﹣1=80kJ,所以C选项正确;
故选:C。
13.答案:C
解:甲醛分子式为CH2O,乙烯分子式为C2H4、丙烯分子式为C3H6,三种分子中碳、氢原子的个数比均为1:2,所以混合中碳、氢原子的个数比也为1:2,质量比为12:2=6:1,氧元素质量分数为9%,则混合物中C,H元素总质量分数为1﹣9%=91%,故混合物中碳元素质量分数为91%×=78%,
故选:C。
二.填空题(共5小题)
14.答案:2NA
解:KOCN中阴离子为OCN﹣,阴离子的结构为[O=C=N]﹣,双键中含有一个π键和一个σ键,所以1mol该物质中含有的π键数目为2NA,
故答案为:2NA。
15.答案:(1)5.6L;0.75NA;
(2)0.01mol;98g/mol;96;
(3)0.8;8.96。
解:(1)0.25molCO2在标准状况下的体积V=n•Vm=0.25mol×22.4L/mol=5.6L;1个CO2分子中含有3个原子,则0.25molCO2中含有的原子的物质的量是0.25mol×3=0.75mol,所以其中含有的原子数目为N=0.75mol×NA/mol=0.75NA,
故答案为:5.6L;0.75NA;
(2)6.02×1021个H2A分子的物质的量n==0.01mol,其质量是0.98g,则H2A的摩尔质量M==98g/mol;由于物质的摩尔质量是以g/mol为单位,数值上等于物质的相对分子质量,所以H2A的相对分子质量是98,则A的相对原子质量是96,
故答案为:0.01mol;98g/mol;96;
(3)40g的碳酸钙的物质的量n(CaCO3)==0.4mol,该CaCO3与足量的盐酸反应制备CO2,反应方程式为:CaCO3+2HCl=CaCl2+CO2↑+H2O,根据方程式可知n(HCl)=2n(CaCO3)=2×0.4mol=0.8mol;n(CO2)=n(CaCO3)=0.4mol,则V(CO2)=0.4mol×22.4L/mol=8.96L,
故答案为:0.8;8.96。
16.答案:Ⅰ.(1)3mol;
(2)33.6 L;
(3)3g;
Ⅱ.(4)0.05mol;
(5)0.56L。
解:Ⅰ.(1)消耗NaCl的质量为175.5g,n(NaCl)===3mol,
故答案为:3mol;
(2)2NaCl+2H2O2NaOH+Cl2↑+H2↑,n(H2)=n(NaCl)=1.5mol,生成的Cl2在标准状况下的体积V=n×Vm=1.5mol×22.4L/mol=33.6L,
故答案为:33.6L;
(3)n(H2)=n(NaCl)=1.5mol,m(H2)=n×M=1.5mol×2g/mol=3g,
故答案为:3g;
Ⅱ.(4)3.9g过氧化钠的物质的量n( Na2O2 )==0.05mol,
故答案为:0.05mol;
(5)2Na2O2+2H2O═4NaOH+O2↑,反应中生成的氧气n( O2 )=n( Na2O2 )=0.025mol,V( O2 )=n×Vm=0.025mol×22.4L/mol=0.56L,
故答案为:0.56L。
17.答案:(1)1000:1;
(2)9:11;
(3)NH3+NH3⇌NH4++NH2﹣;
(4)5H2C2O4+2MnO4﹣+6H+=2Mn2++10CO2↑+8H2O。
解:(1)在25℃时,某Na2SO4溶液中c(SO42﹣)=5×10﹣4mol/L,则该溶液中c(Na+)=1×10﹣3mol/L;取该溶液1mL加水稀释至10mL,则c(Na+)=1×10﹣4mol/L,该溶液显中性,则c(OH﹣)=1×10﹣7mol/L,稀释后溶液中c(Na+):c(OH﹣)=1000:1,
故答案为:1000:1;
(2)t℃时,水的离子积为1×10﹣12,将pH=11的NaOH溶液V1L与pH=1的稀硫酸V2L混合,则稀硫酸中c(H+)=0.1mol/L,NaOH溶液中c(OH﹣)=0.1mol/L,混合后溶液pH=2,则mol/L=0.01mol/L,解得:V1:V2=9:11,
故答案为:9:11;
(3)水电离生成H3O+和OH﹣叫做水的自偶电离;同水一样,液氨也有自偶电离,根据水的自偶电离可推测液氨的自偶电离的电离方程式为:NH3+NH3⇌NH4++NH2﹣,
故答案为:NH3+NH3⇌NH4++NH2﹣;
(4)草酸溶液与酸性高锰酸钾溶液发生氧化还原反应反应生成锰离子、二氧化碳和水,使高锰酸钾溶液褪色,离子方程式为:5H2C2O4+2MnO4﹣+6H+=2Mn2++10CO2↑+8H2O,
故答案为:5H2C2O4+2MnO4﹣+6H+=2Mn2++10CO2↑+8H2O。
18.答案:(1)484.9kJ;
(2)Ql>Q2>Q3;
(3)2CO2(g)+6H2(g)=CH3OCH3(g)+3H2O(g)△H=(2a+b﹣2c) kJ•mol﹣1;
(4)C2H5OH(l)+3O2(g)=2CO2(g)+3H2O(l)△H=﹣1380kJ/mol。
解:(1)设水蒸气中1mol H﹣O键形成时放出热量xKJ,根据方程式:2H2+O22H2O,则﹣571.6kJ=436kJ×2+496kJ﹣4x,解得x=484.9kJ,
故答案为:484.9kJ;
(2)①2H2S(g)+3O2(g)=2SO2(g)+2H2O(1)△H=﹣Q1KJ/mol
②2H2S(g)+O2(g)=2S(g)+2H2O(1)△H=﹣Q2KJ/mol
③2H2S(g)+O2(g)=2S(g)+2H2O(g)△H=﹣Q3KJ/mol
反应②③相比,生成气态水和生成液态水相比,生成液态水放出的热量多,所以Q2>Q3;
反应①②相比,②反应生成的单质硫转化为二氧化硫时放出热量,所以Ql>Q2;
综上所述Q1、Q2、Q3三者大小关系为:Ql>Q2>Q3,
故答案为:Ql>Q2>Q3;
(3)利用盖斯定律进行计算,将三个方程式进行形式变换,
2CO(g)+4H2(g)=2CH3OH(g)△H=a kJ•mol﹣1
2CH3OH(g=CH3OCH3(g)+H2O(g)△H=b kJ•mol﹣1
2CO2(g)+2H2(g)=2CO(g)+2H2O(g)△H=c kJ•mol﹣1
三式相加得2CO2(g)+6H2(g)=CH3OCH3(g)+3H2O(g)△H=(2a+b﹣2c) kJ•mol﹣1,
故答案为:2CO2(g)+6H2(g)=CH3OCH3(g)+3H2O(g)△H=(2a+b﹣2c) kJ•mol﹣1;
(4)1克乙醇完全燃烧生成二氧化碳和液态水放热约为30kJ的热量,可知1mol乙醇(46g)完全反应放热为30kJ×46=1380kJ,则乙醇燃烧热的热化学方程式为C2H5OH(l)+3O2(g)=2CO2(g)+3H2O(l)△H=﹣1380kJ/mol,
故答案为:C2H5OH(l)+3O2(g)=2CO2(g)+3H2O(l)△H=﹣1380kJ/mol。
三.实验题(共3小题)
19.答案:见试题解答内容
解:(1)电解水的质量为m(H2O)=300 g﹣298.2 g=1.8 g;n(H2O)==0.1 mol,根据电解方程式:2H2O2H2↑+O2↑可知:n(H2)=n(H2O)=0.1 mol,n(O2)= n(H2O)=×0.1 mol=0.05 mol;
故答案为:0.1;0.05;
(2)由于n=,在该温度下,0.05molO2的体积是1.243 L,所以在该温度下的气体摩尔体积是Vm==24.86 L/mol;
故答案为:24.86 L/mol;
(3)在该实验条件下气体摩尔体积为24.86 L/mol,则3mol O2的气体的体积V=3 mol×24.86 L/mol=74.58 L。
故答案为:74.58 L。
20.答案:见试题解答内容
解:(1)铜单质与硝酸反应产生一氧化氮,NO的物质的量=0.02 mol,投入的铜是=0.05 mol,H2SO4和 HNO3的总物质的量是0.2L×1.0mol•L﹣1=0.2mol,根据离子方程式 3Cu+8H++2NO3﹣=3Cu2++2NO↑+4H2O,可知硫酸的物质的量浓度=0.45mol•L﹣1,
故答案为:0.45mol•L﹣1;
(2)由题意可知硝酸过量铜粉完全反应,铜的物质的量为:0.05mol,如产生气体只有NO,根据反应:3Cu+8H++2NO3﹣=3Cu2++2NO↑+4H2O,得NO的物质的量为:;如产生气体只有NO2,根据反应:Cu+4H++2NO3﹣=Cu2++2NO2↑+2H2O,得NO2的物质的量为:2×0.05mol=0.1mol;由反应2NO2+2NaOH═NaNO3+NaNO2+H2O,NO+NO2+2NaOH═2NaNO2+H2 O可知氮的氧化物与氢氧化钠的物质的量之比为1:1,则若使气体完全吸收氢氧化钠的物质的量应大于气体的物质的量,即a≥0.1.故答案为:a≥0.1
21.答案:见试题解答内容
解:(1)浓盐酸物质的量浓度为:=11.9mol/L;
故答案为:11.9;
(2)配制一定物质的量浓度溶液一般步骤:计算、量取、稀释、冷却、移液、洗涤、定容、摇匀、装瓶等,用到的仪器:量筒、烧杯、玻璃棒、容量瓶、胶头滴管,配制 245 mL 物质的量浓度为 0.400 mol/L 的稀盐酸,应选择250mL容量瓶,所以缺少的仪器为:250mL容量瓶;设需要浓盐酸体积为V,则依据溶液稀释规律得:11.9mol/L×V=0.400 mol/L×250mL,解得V=8.4mL;
故答案为:250mL容量瓶;8.4;
Ⅱ.(1)蔗糖被浓硫酸碳化,得到的碳与浓硫酸反应生成二氧化碳和二氧化硫、水,反应的化学方程式:C+2H2SO4CO2↑+2SO2↑+2H2O;
故答案为:C+2H2SO4CO2↑+2SO2↑+2H2O;
(2)将适量的蔗糖放入烧杯中,加几滴水,搅拌均匀,然后加入浓硫酸,生成黑色物质碳表现了浓硫酸的脱水性,黑色物质继续与浓硫酸作用会产生两种气体,体现了浓硫酸的强氧化性,该过程中没有表现出酸性和吸水性,
故选:③④;
(3)Cl2与SO2气体都具有漂白性,将等体积的Cl2和SO2通入到水中,会发生反应Cl2+SO2+2H2O=2HCl+H2SO4,所以得到的溶液不具有漂白性;
故答案为:Cl2+SO2+2H2O=2HCl+H2SO4;
III.32 g 铜物质的量为:=0.5mol,将 32 g 铜与 250 mL 一定浓度的硝酸恰好完全反应,产生的 NO 和 NO2 混合气体在标准状况下的体积为 11.2 L,NO2、NO的物质的量共为:=0.5mol,反应后得到硝酸铜溶液,依据氮原子守恒可知原硝酸溶液中硝酸物质的量为:0.5mol×2+0.5mol=1.5mol,硝酸物质的量浓度为:=6mol/L;
故答案为:6;
(2)将收集上述气体的容器倒扣在盛有水的水槽中,并向其中缓慢通入O2,使其充分反应,若要使水恰好充满容器,则NO2、NO与氧气和水完全反应生成硝酸,根据电子守恒可知硝酸与铜反应得到电子的物质的量应等于O2氧化NO2、NO生成硝酸得到电子的物质的量,也等于0.5molCu失去电子的物质的量,
设需通入O2的体积为x,由电子守恒,可得:
2Cu~O2
2mol 22.4L
0.5mol x
2mol:22.4L=0.5mol:x
解得:x=5.6L,
答:理论上需要通入O2的在标准状况的体积是5.6L。
四.计算题(共5小题)
22.答案:(1)3:4;
(2)90g/mol;
(3)1:8;
(4)0.3;
(5)mol/L。
解:(1)混合气体总物质的量为:=0.6mol,故n(C)=0.6mol,则m(C)=0.6mol×12g/mol=7.2g,则m(O)=20g﹣7.2g=12.8g,故n(O)==0.8mol,故碳与氧两种原子的数目之比为0.6mol:0.8mol=3:4,
故答案为:3:4;
(2)生成气体的质量是同体积氢气的15倍,则混合气体的平均摩尔质量为2g/mol×15=30g/mol,假设混合气体中B、C、D分别为1mol、2mol、3mol,则A为2mol,根据质量守恒定律,m(A)=m(混合气体)=(1+2+3)mol×30g/mol=180g,故M(A)==90g/mol,
故答案为:90g/mol;
(3)设溶液质量为100g,则KOH质量为28g,水的质量为100g﹣28g=72g,n(OH﹣)=n(KOH)==0.5mol,n(H2O)==4mol,故溶液中n(OH﹣):n(H2O)=0.5mol:4mol=1:8,
故答案为:1:8;
(4)根据Ca原子守恒:n(CaO2•xH2O)=n(CaCO3)==0.007mol,故0.007mol×(72+18x)g/mol=0.542g,解得x=0.3,
故答案为:0.3;
(5)n(A)=n(A•nH2O)==mol,溶液体积V==L,故c(A)==mol/L,
故答案为:mol/L。
23.答案:(1)2.2g;
(2)ω(CaCO3)=66.7%;ω(HCl)=14.6%。
解:(1)反应生成的气体为CO2,故生成CO2的质量为:1.1L×2.0g/L=2.2g,
答:反应放出的气体质量为2.2g;
(2)设石灰石中碳酸钙的质量为x,所用稀盐酸中溶质的质量为y,则:
CaCO3+2HCl═CaCl2+H2O+CO2↑
100 73 44
x y 2.2g
100:44=x:2.2g
73:44=y:2.2g
解之得,x=5g,y=3.65g
碳酸钙的质量分数为:×100%=66.7%
盐酸中HCl的质量分数为:×100%=14.6%
答:石灰石中碳酸钙的质量分数为66.7%,所用稀盐酸中溶质的质量分数为14.6%。
24.答案:故答案为:(1)0.2mol•L﹣1;(2)3:1
解:(1)根据图示,加入150mLBa(OH)2溶液与MgSO4溶液反应生成 Mg(OH)2、BaSO4沉淀,加入150mL﹣200mL Ba(OH)2溶液与 (NH4)2SO4溶液反应生成BaSO4沉淀的质量是11.06g﹣8.73g=2.33g,BaSO4物质的量为0.01mol,根据 (NH4)2SO4+Ba(OH)2=2NH3•H2O+BaSO4↓,消耗Ba(OH)2的物质的量是0.01mol,Ba(OH)2的浓度为0.01mol÷0.05L=0.2mol•L﹣1;
故答案为:0.2mol•L﹣1
(2)与MgSO4溶液反应消耗Ba(OH)2溶液150mL,与(NH4)2SO4溶液反应消耗Ba(OH)2溶液50mL,根据方程式MgSO4+Ba(OH)2=Mg(OH)2↓+BaSO4↓,(NH4)2SO4+Ba(OH)2=2NH3•H2O+BaSO4↓,MgSO4和(NH4)2SO4物质的量之比为3:1。
故答案为:3:1
25.答案:(1)10.8mol/L;
(2)2.7 mol/L;
(3)①4.48L;
②12.8g。
解:(1)浓盐酸密度为1.08g•mL﹣1、质量分数为36.5%,物质的量浓度为:mol/L=10.8mol/L,
故答案为:10.8mol/L;
(2)设稀释后盐酸浓度为c′,依据溶液稀释过程中溶质的物质的量不变,可得:10.8mol/L×0.05L=c′×0.2L,解得c′=2.7 mol/L,
故答案为:2.7 mol/L;
(3)①n(Zn)==0.2mol,n(HCl)=2.7mol/L×0.2L=0.54mol,根据Zn+2HCl=ZnCl2+H2↑知,0.2molZn完全反应需要0.4molHCl<0.54mol,所以HCl有剩余,根据方程式知n(Zn)=n(H2)=0.2mol,则生成氢气体积=0.2mol×22.4L/mol=4.48L;
答:放出的H2在标准状况下的体积为4.48L;
②依据方程式:H2+CuOCu+H2O,可知1mol氢气还原得到铜的质量为64g,则0.2mol氢气还原得到铜的质量为0.2mol×64g/mol=12.8g;
答:将生成的H2通过过量的灼热CuO,被还原出的铜的质量为12.8g。
26.答案:见试题解答内容
解:(1)血液受到心脏的压力为F,由p=可知,心脏起搏一次对血液所做的功W=FL=p0SL=p0V0,V0是心脏跳动一次输送的血液。心脏一次搏动做功为:W=p0V0=1.6×104Pa×80×10﹣6m3=1.28J,
心脏在一分钟内做的功为:W总=nW=70×1.28J=89.6J,心脏推动血液流动的平均功率为:P===1.49W。
故答案为:1.49W。
在一分钟内做的功为89.6J,则一天需要的能量为89.6J×24×60=129024J,设由于心脏跳动每天需消耗葡萄糖的质量为x,由C6H12O6(s)+6O2(g)→6CO2(g)+6H2O(g)(放出热量2804kJ)有:×2804×1000×80%=129024,解得x≈10.3g。
故答案为:10.3g。
据关系式:C6H12O6~6O2,10.3g葡萄糖需要的标况下氧气的体积为:V=nVm=×6×22.4L/mol=7.68L。
故答案为:7.68L。
五.解答题(共8小题)
27.答案:见试题解答内容
解:(1)氧化剂被还原,化合价降低,故此反应的氧化剂为KMnO4;标况下5.6L氯气的物质的量为n==0.25mol,而反应2KMnO4+16HCl═2KCl+2MnCl2+5Cl2↑+8H2O转移10mol电子,生成5mol氯气,故当生成0.25mol氯气时,转移的电子的物质的量为n==0.5mol,
故答案为:KMnO4;0.5NA;
(2)自然界中发生的将游离态的氮转化为化合态的氮为自然固氮,故“雷雨发庄稼”中涉及到了自然固氮;氨气是碱性气体,故可以用湿润的红色石蕊试纸变蓝,
故答案为:自然;湿润的红色石蕊试纸,变蓝;
(3)氢氧化铝具有弱碱性,与盐酸反应生成氯化铝与水,反应离子方程式为Al(OH)3+3H+=Al3++3H2O,故可以治疗胃酸过多,
故答案为:Al(OH)3+3H+=Al3++3H2O。
28.答案:见试题解答内容
解:(1)环戊二烯分子结构中含两个碳碳双键,含两个π键,已知环戊二烯阴离子(C5H5﹣)的结构与苯分子相似,具有芳香性。二茂铁[(C5H5)2Fe]晶体中存在的微粒间的作用力有两个σ键,其它原子间形成的单键为σ键,得到分子中σ键和π键的个数比=11:2,
故答案为:11:2;
(2)A.价层电子对互斥理论确定分子的空间构型及中心原子杂化方式,环戊二烯中碳原子的杂化方式有sp3和sp2,环戊二烯分子中五个碳原子中碳碳双键中的碳原子发生sp2杂化,CH2中为sp3杂化,故A错误;
B.在一定的条件下,1mol环戊二烯能与2mol氢气发生加成反应生成环戊烷,故B正确;
C.由题干“二茂铁[(C5H5)2Fe]分子”,以分子存在,所以形成的晶体为分子晶体,故C正确;
D.该分子的不饱和度==3,环戊二烯的同分异构体可能是含一个碳碳三键的炔烃,不能含两个三键,故D错误;
故答案为:AD;
(3)环戊二烯与足量的溴的四氯化碳溶液反应发生加成反应,反应的化学方程式:,
故答案为:;
(4)已知环戊二烯阴离子(C5H5﹣)的结构与苯分子相似,具有芳香性,说明含π键,二茂铁[(C5H5)2Fe]晶体中存在的微粒间的作用力有σ键、π键、配位键,
故答案为:bce;
(5)①金刚烷含有10个C、16个H,分子式为C10H16,反应①存在C=C→C﹣C的变化,应为加成反应,
故答案为:C10H16;加成反应;
②金刚烷的结构可看作是由四个等同的六元环组成的空间构型,分子中含4个﹣CH﹣,6个﹣CH2,共2种位置的H,所以该物质的一氯代物有2种,当次甲基有一个氯原子取代后,二氯代物有3种,当亚甲基有一个氯原子取代后,二氯代物有3种,共6种,
故答案为:6;
③符合下列条件的二聚环戊二烯的同分异构体,
(a)属于芳香烃且能使溴的四氯化碳溶液褪色,含苯环且含谈谈不饱和键;
(b)苯环上有三个取代基;
(c)苯环上的一氯代物有2种,说明苯环上有两种氢原子,符合下列条件的二聚环戊二烯的同分异构体的结构简式:,
故答案为:。
29.答案:Ⅰ.(1);
(2)11:7;7:11;
(3)4mol•L﹣1;0.03NA;
Ⅱ.(1)60g•mol﹣1;
(2)c=;
(3)100mL量筒;65。
解:Ⅰ.(1)标准状况下VmLCH4气体的物质的量n==mol,得NA=,
故答案为:;
(2)设CO和CO2的质量为mg,根据n(CO)=,n(CO2)=,相同条件下,体积之比等于物质的量之比:=11:7,密度之比等于摩尔质量之比为7:11,
故答案为:11:7;7:11;
(3)100mL 2mol•L﹣1的硫酸铝溶液中c(Al3+)=4mol•L﹣1,5mL该溶液中SO42﹣的数目0.005L×2mol•L﹣1×3×NAmol﹣1=0.03NA,
故答案为:4mol•L﹣1;0.03NA;
Ⅱ.(1)乙酸的结构简式为CH3COOH,其摩尔质量为60g•mol﹣1,
故答案为:60g•mol﹣1;
(2)若该乙酸溶液的密度为1.02g•cm﹣3,则此乙酸溶液的物质的量浓度表达式为c=,
故答案为:c=;
(3)乙酸的浓度为c==6.12mol/L,某实验中要用2mol•L﹣1的乙酸溶液200mL,则6.12mol/L×V=2mol•L﹣1×0.2L,解得V=0.065L=65mL,需用100mL量筒量取上述乙酸溶液65mL进行稀释,
故答案为:100mL量筒;65。
30.答案:见试题解答内容
解:(1)肼的分子式为N2H4,是氮原子和氢原子形成四个共价键,氮原子和氮原子之间形成一个共价键形成的共价化合物,电子式为;其中氢元素化合价为+1价,则氮元素化合价为﹣2价,
故答案为额:;﹣2;
(2)氨气被次氯酸钠溶液氧化生成肼,次氯酸钠被还原生成氯化钠,结合原子守恒配平书写反应的离子方程式为:ClO﹣+2NH3=N2H4+Cl﹣+H2O,
故答案为:ClO﹣+2NH3=N2H4+Cl﹣+H2O;
(3)N2O4为氧化剂,N2H4为还原剂,氧化产物和还原产物都为N2,由氧化剂和还原剂的物质的量可知氧化产物和还原产物的质量比为2:1,
故答案为:2:1;
(4)联氨为二元弱碱,在水中的电离方式与氨相似。联氨第一步电离方程式为N2H4+H2O⇌N2H5++OH﹣,第二步电离方程式为N2H5++H2O⇌N2H62++OH﹣,因此联氨与硫酸形成的酸式盐为N2H6(HSO4)2,
故答案为:N2H6(HSO4)2。
31.答案:(1)NOCl;C12+2NO=2NOCl;
(2)0<x≤,V=5(1﹣x)L;≤x<1,V=2.5(1+x)L。
解:(1)假设反应方程式为:aCl2+bNO=yC,设混合气体总物质的量为5mol,
当V(Cl2)=1L,V(NO)=5L时,Cl2完全反应,则:
aCl2+bNO=yC△V
a a+b﹣y
1L 5L﹣4L=1L
可得:a=a+b﹣c
当V(Cl2)=3L,V(NO)=2L时,NO完全反应,则:
aCl2+bNO=yC△V
b a+b﹣y
2L 5L﹣4L=1L
可得:b=2(a+b﹣y)
联立可得:b=y=2a,故发生的反应为:Cl2+2NO=2C,由原子守恒得出C为NOCl,反应方程式为:C12+2NO=2NOCl,
故答案为:NOCl;C12+2NO=2NOCl;
(2)当V(Cl2):V(NO2)=1:2时,即x=时,二者正好反应,
当x<时,NO过量,则:
C12+2NO=2NOCl△V
1 1
5xL 5xL
反应气体总体积为:5L﹣5xL=5(1﹣x)L,
故0<x≤时,V=5(1﹣x)L
当x>时,Cl2过量,则:
C12+2NO=2NOCl△V
2 1
5(1﹣x)L 2.5(1﹣x)L
反应后总体积为:5L﹣2.5(1﹣x)L=2.5(1+x)L
故≤x<1时,V=2.5(1+x)L
故答案为:0<x≤,V=5(1﹣x)L;≤x<1,V=2.5(1+x)L。
32.答案:(1)4H++NO3﹣+Fe=Fe3++NO↑+2H2O;2 Fe3++Fe═3Fe2+;HNO3大于Fe3+;
(2)2:1;
(3)6;4。
解:(1)由图象可知,先发生反应为:Fe+NO3﹣+4H+=Fe3++NO↑+2H2O,消耗铁为11.2g,即=0.20mol,然后发生反应为:Fe+2Fe3+=3Fe2+,消耗铁为22.4g﹣11.2g=11.2g;根据强者优先的原则可知:HNO3氧化性大于Fe3+,
故答案为:Fe+NO3﹣+4H+=Fe3++NO↑+2H2O;Fe+2Fe3+=3Fe2+;HNO3氧化性大于Fe3+;
(2)由图象和上述分析可知,n1(Fe)=0.20mol,n2(Fe)=0.20mol,
则据:4H++NO3﹣+Fe=NO↑+2H2O+Fe3+ 2Fe3++Fe=3Fe2+
4 1 1 2 1
n(H+) n1(Fe) n1(Fe3+) n总(Fe3+) n2(Fe)
n总(Fe3+)=2n2(Fe)=0.4mol,n1(Fe3+)=n1(Fe)=0.2mol
n(H+)=4n1(Fe)=0.8mol,所以n(H2SO4)=0.4mol
原溶液中Fe3+物质的量n原(Fe3+)=n总(Fe3+)﹣n1(Fe3+)=0.4mol﹣0.2mol=0.2mol,
所以硫酸和硝酸铁的物质的量之比为2:1,
故答案为:2:1;
(3)根据反应2Fe3++Fe=3Fe2+可知n(Fe2+)=n(Fe3+)=0.4mol=0.6mol,所以c(Fe2+)===6mol/L,
B点除了有Fe2+,还有NO3﹣、SO42﹣等,根据电荷守恒,2n(Fe2+)=n(NO3﹣)+2n(SO42﹣),得
n(NO3﹣)=2n(Fe2+)﹣2n(SO42﹣)=2×0.6mol﹣2×0.4mol=0.4mol,c(NO3﹣)===4mol/L,
故答案为:6;4。
33.答案:(1)62.5;
(2)250mL容量瓶;胶头滴管;
(3)C。
解:(1)质量分数为36.5%,密度为1.20g•cm﹣3的浓盐酸的物质的量浓度为:=12mo/L,配制250mL 3moL•L﹣1的稀盐酸,需要浓盐酸的体积为:=0.0625L=62.5mL,
故答案为:62.5;
(2)溶液配制中需要的玻璃仪器有烧杯、玻璃棒、量筒、250mL容量瓶、胶头滴管,
故答案为:250mL容量瓶;胶头滴管;
(3)A.量取浓盐酸时俯视刻度线,n偏小,浓度偏低,故A不选;
B.实验前,容量瓶中有少量残留蒸馏水,对实验无影响,故B不选;
C.定容时俯视刻度线,V偏小,浓度偏高,故C选;
D.转移时,未洗涤烧杯和玻璃棒,n偏小,浓度偏低,故D不选,
故答案为:C。
34.答案:(1)(2e+3a﹣3b﹣d﹣3c);
(2)CH3OH(l)+O2(g)=CO2(g)+2H2O(l)△H=﹣726.0kJ•mol﹣1;
(3)①16.7;<;
②ab。
解:(1)反应CO2(g)+3H2(g)⇌CH3OH(g)+H2O(g)△H=反应物总键能﹣生成物总键能=(2e+3a﹣3b﹣d﹣3c)kJ/mol,
故答案为:(2e+3a﹣3b﹣d﹣3c);
(2)已知Ⅰ.CO(g)+2H2(g)=CH3OH(l)△H=﹣128.6kJ/mol
Ⅱ.2CO(g)+O2(g)=2CO2(g)△H=﹣566.0kJ/mol
Ⅲ.2H2(g)+O2(g)=2H2O(l)△H=﹣571.6kJ/mol
根据盖斯定律,则得CH3OH(l)+O2(g)=CO2(g)+2H2O(l)△H=﹣726.0kJ•mol﹣1,
故答案为:CH3OH(l)+O2(g)=CO2(g)+2H2O(l)△H=﹣726.0kJ•mol﹣1;
(3)①n(CO2):n(H2)=1:3投料,设二氧化碳起始物质的量为1mol,有xmol的二氧化碳参与反应,A点时,二氧化碳平衡转换率为:50%,则参与反应的二氧化碳为0.5mol,则有
CO2(g)+3H2(g)=CH3OH(g)+H2O(g) (单位:mol)
起始量:1 3 0 0
转化量:0.5 1.5 0.5 0.5
平衡量:0.5 1.5 0.5 0.5
V(CH3OH)%==×100%=16.7%,相同温度下P2甲醇的转化率高于P1,则条件由P1到P2时平衡正移,由平衡CO2(g)+3H2(g)⇌CH3OH(g)+H2O(g)可知正反应为压强减小的反应,故P1<P2,
故答案为:16.7;<;
②a.气体的平均相对分子质量M=,气体质量保持不变,正反应气体物质的量减小,则气体的平均相对分子质量不变,反应达到平衡,故a正确;
b.在恒压容器中正反应气体体积减小,气体质量不变,则气体的密度不变时,反应达到平衡,故b正确;
c.设有xmol水生成,则有
CO2(g)+3H2(g)=CH3OH(g)+H2O(g) (单位:mol)
起始量:1 1 0 0
转化量:x 3x x x
平衡量:1﹣x 1﹣3x x x
V(CO2)%==×100%=50%,CO2的体积分数始终保持不变,则无法判断是否达到平衡,故c错误;
d.恒压容器内气体的总压为定值,故无法判断是否达到平衡,故d错误;
故答案为:ab。
2021年新高考化学各地模拟题精细分类汇编 第23讲 常用仪器及其使用(一轮二轮通用): 这是一份2021年新高考化学各地模拟题精细分类汇编 第23讲 常用仪器及其使用(一轮二轮通用),共22页。试卷主要包含了下列有关仪器连接的描述错误的是等内容,欢迎下载使用。
2021年新高考化学各地模拟题精细分类汇编 第22讲 化学综合计算(一轮二轮通用): 这是一份2021年新高考化学各地模拟题精细分类汇编 第22讲 化学综合计算(一轮二轮通用),共35页。
2021年新高考化学各地模拟题精细分类汇编 第18讲 烃(二)(一轮二轮通用): 这是一份2021年新高考化学各地模拟题精细分类汇编 第18讲 烃(二)(一轮二轮通用),共24页。

