贵州省铜仁市2020年中考化学试卷(word版,含答案)
展开秘密★启用前
铜仁市2020年初中毕业生学业(升学)统一考试
理科综合 试题(化学部分)
姓名:_________ 准考证号:__________
注意事项:
1.答题前,考生务必用直径0.5毫米黑色签字笔将自己的姓名、准考证号清楚地填写在答题卡规定的位置上。
2.答题时,卷I必须用2B铅笔把答题卡上对应的答案标号涂黑。如需改动,用橡皮擦干净后,再选涂其他答案标号;卷II 必须用0.5毫米黑色签字笔,将答案书写在答题卡规定的位置上,在试题卷上作答无效。
3.本试题卷共8页,满分150分,考试时间150分钟。
4.考试结束后,试题卷和答题卡一并交回。
可能用到的元素相对原子质量:H:1 O:16 S:32 Cl:35.5 Fe:56 Cu:64
第I卷(36分)
一、选择题(本题共18小题,每小题2分,共36分。每小题只有一个选项符合题意,请将正确选项的序号涂黑)
1. 物理变化、化学变化是生活中的常见现象,下列属于化学变化的是( )
A. 铁水铸成锅 B. 纸张燃烧 C. 水蒸气变成水 D. 汽油挥发
2. 生活中的下列物质属于纯净物的是( )
A. 酱油 B. 豆浆 C. 海水 D. 氧气
3. 化学是一门以实验为基础的科学,实验室用高锰酸钾制氧气的实验中,下列仪器不需要使用的是()
A. 玻璃棒 B. 大试管 C. 铁架台 D. 单孔塞
4. 下列化学反应及变化中叙述正确的是( )
A. NO2中N元素的化合价是+3价
B. CO+CuO
C. 氧气的化学性质很活泼,在常温下能与所有物质发生化学反应
D. 稀硫酸与氢氧化钠溶液反应的化学方程式为:H2SO4+2NaOH==Na2SO4+2H2O
5. 化学就在我们身边,下列说法正确的是( )
A. pH值小于7的降雨称为酸雨
B. 二氧化碳极易与血红蛋白结合,造成生物体内缺氧
C. 空气是一种混合物,空气的成分按体积计氮气约占78%
D. 溶液在生活中应用广泛,均一、稳定的液体都是溶液
6. 下列有关物质构成的说法中正确的是( )
A. 分子是由原子构成的 B. 分子是化学变化中的最小粒子
C. 相同原子无法构成不同的分子 D. 元素周期表共有7个纵行,18个横行
7. 下列叙述错误的是( )
A. 硫在氧气中燃烧发出蓝紫色火焰,生成二氧化硫气体
B. 实验室丢失标签的KCl、NaOH、CuSO4三瓶溶液,不用加其他试剂就可相互鉴别
C. 不慎将浓硫酸沾到皮肤上,立即用大量水冲洗,再涂上3%-5%的碳酸氢钠溶液
D. 密闭容器中,3.4gH2O2完全分解,生成物的质量分别是:2.0g H2O,1.4gO2
8. 下列物质的名称、俗称与用途对应正确的是( )
| 物质名称 | 俗称 | 用途 |
A | 碳酸钠 | 火碱 | 制造玻璃 |
B | 碳酸氢钠 | 苏打 | 焙制糕点 |
C | 氢氧化钙 | 消石灰 | 改良酸性土壤 |
D | 甲醛溶液 | 福尔马林 | 长期保鲜食品 |
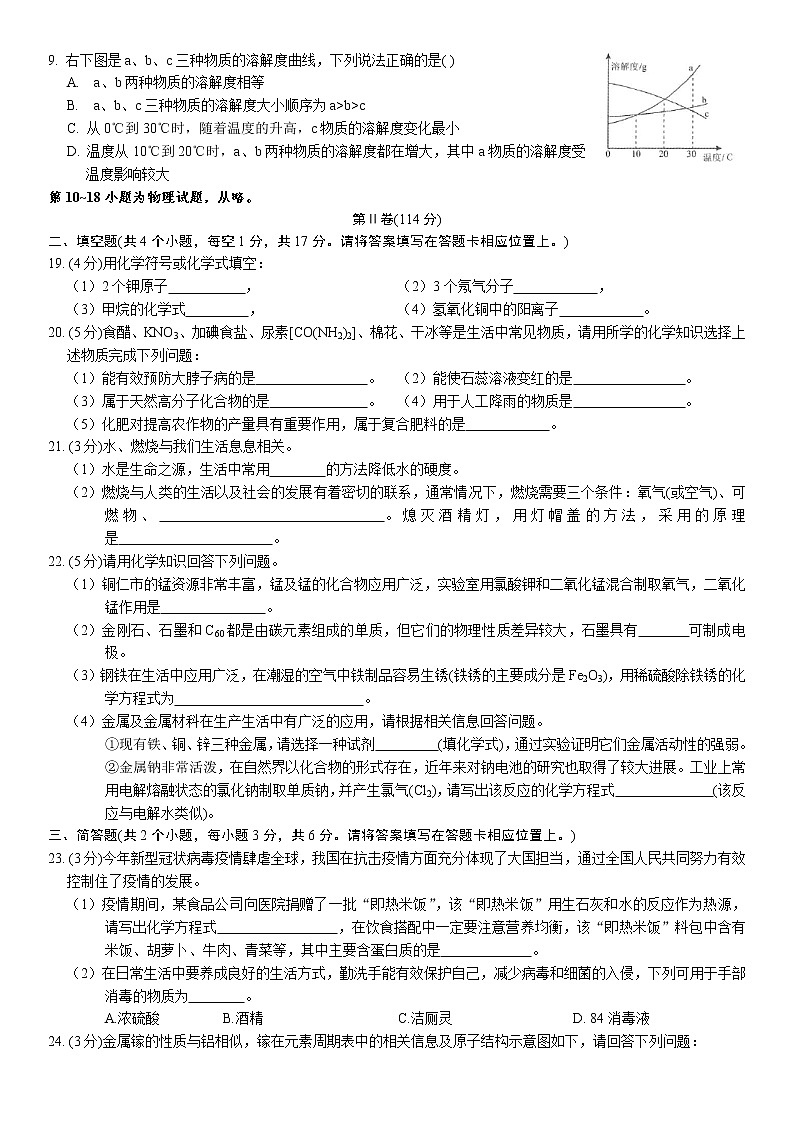
9. 右下图是a、b、c三种物质的溶解度曲线,下列说法正确的是( )
A. a、b两种物质的溶解度相等
B. a、b、c三种物质的溶解度大小顺序为a>b>c
C. 从0℃到30℃时,随着温度的升高,c物质的溶解度变化最小
D. 温度从10℃到20℃时,a、b两种物质的溶解度都在增大,其中a物质的溶解度受温度影响较大
第10~18小题为物理试题,从略。
第Ⅱ卷(114分)
二、填空题(共4个小题,每空1分,共17分。请将答案填写在答题卡相应位置上。)
19. (4分)用化学符号或化学式填空:
(1)2个钾原子 , (2)3个氖气分子 ,
(3)甲烷的化学式 , (4)氢氧化铜中的阳离子 。
20. (5分)食醋、KNO3、加碘食盐、尿素[CO(NH2)2]、棉花、干冰等是生活中常见物质,请用所学的化学知识选择上述物质完成下列问题:
(1)能有效预防大脖子病的是 。 (2)能使石蕊溶液变红的是 。
(3)属于天然高分子化合物的是 。 (4)用于人工降雨的物质是 。
(5)化肥对提高农作物的产量具有重要作用,属于复合肥料的是 。
21. (3分)水、燃烧与我们生活息息相关。
(1)水是生命之源,生活中常用 的方法降低水的硬度。
(2)燃烧与人类的生活以及社会的发展有着密切的联系,通常情况下,燃烧需要三个条件:氧气(或空气)、可燃物、 。熄灭酒精灯,用灯帽盖的方法,采用的原理是 。
22. (5分)请用化学知识回答下列问题。
(1)铜仁市的锰资源非常丰富,锰及锰的化合物应用广泛,实验室用氯酸钾和二氧化锰混合制取氧气,二氧化锰作用是 。
(2)金刚石、石墨和C60都是由碳元素组成的单质,但它们的物理性质差异较大,石墨具有 可制成电极。
(3)钢铁在生活中应用广泛,在潮湿的空气中铁制品容易生锈(铁锈的主要成分是Fe2O3),用稀硫酸除铁锈的化学方程式为 。
(4)金属及金属材科在生产生活中有广泛的应用,请根据相关信息回答问题。
①现有铁、铜、锌三种金属,请选择一种试剂 (填化学式),通过实验证明它们金属活动性的强弱。
②金属钠非常活泼,在自然界以化合物的形式存在,近年来对钠电池的研究也取得了较大进展。工业上常用电解熔融状态的氯化钠制取单质钠,并产生氯气(Cl2),请写出该反应的化学方程式 (该反应与电解水类似)。
三、简答题(共2个小题,每小题3分,共6分。请将答案填写在答题卡相应位置上。)
23. (3分)今年新型冠状病毒疫情肆虐全球,我国在抗击疫情方面充分体现了大国担当,通过全国人民共同努力有效控制住了疫情的发展。
(1)疫情期间,某食品公司向医院捐赠了一批“即热米饭”,该“即热米饭”用生石灰和水的反应作为热源,请写出化学方程式 ,在饮食搭配中一定要注意营养均衡,该“即热米饭”料包中含有米饭、胡萝卜、牛肉、青菜等,其中主要含蛋白质的是 。
(2)在日常生活中要养成良好的生活方式,勤洗手能有效保护自己,减少病毒和细菌的入侵,下列可用于手部消毒的物质为 。
A.浓硫酸 B.酒精 C.洁厕灵 D. 84消毒液
24. (3分)金属镓的性质与铝相似,镓在元素周期表中的相关信息及原子结构示意图如下,请回答下列问题:
(1)镓元素的相对原子质量 。
(2)镓原子的最外层电子数为 个。
(3)根据原子结构示意图,可知镓原子的最外层电子在反应中容易失去,请写出金属镓与稀硫酸反应的化学方程式 。
四、实验与探究题(共2个小题,每空1分共13分。请将答案填写在答题卡相应位置上。)
25. (7分)根据下列图示实验装置。回答有关问题。
(1)写出标有字母a的仪器名称 。
(2)实验室用大理石制取CO2的反应原理 (用化学方程式表示),选择 (填字母)装置制取二氧化碳。
(3)从图E观察到的现象说明CO2具有性质是 ,写出检验CO2气体的方法 (用化学方程式表示)。
(4)写出实验室选用A装置制取氧气的反应方程式 ,实验室要得到比较纯净的氧气通常选用 (填字母)装置收集。
26. (6分)酸碱盐在工农业生产和生活中应用广泛,请用所学化学知识回答问题。
(1)日常生活中有以下常见物质:白醋、纯碱、苛性钠、小苏打、硫酸铵,其中属于碱的是 (填上述物质)。将少量无色酚酞溶液滴加到碱溶液中,溶液变 。
(2)如饮食不当,胃会分泌出大量胃酸,服用含有下列哪种物质的药物可以中和过多胃酸,写出反应的化学方程式 。
A .NaOH B. Na2CO3 C. Al(OH)3
(3)某氯化钠样品中,可能含有杂质:BaCl2、MgCl2、Na2SO4中的一种或几种,某校课外化学兴趣小组的同学进行实验探究杂质成分,探究过程如下(已知氢氧化镁难溶于水):
根据以上实验信息,用 操作方法,可将上述实验过程中产生的白色沉淀与溶液分离,加入适量NaOH溶液的目的是 ,写出杂质与Na2SO4溶液反应的化学方程式
。
五、计算题(本题包括1个小题,共6分。请将答案填写在答题卡相应位置上。)
27. (6分)铜粉中混有少量的铁粉,为了除去铁粉,某校兴趣小组同学,取该铜粉20g于烧杯中,然后等量分5次加入未知质量分数的某强酸(W)溶液,充分反应后所得数据如下表,请根据相关知识和图表信息回答下列问题。
项目 | 第1次 | 第2次 | 第3次 | 第4次 | 第5次 |
加入W溶液的质量/g | 5 | 5 | 5 | 5 | 5 |
每次产生气体的质量/g | 0.01 | 0.01 | 0.01 | 0.005 | 0 |
(1)写出你所选择酸(W)的化学式 。
(2)铜粉中混有铁粉的质量是 。
(3)计算你选择酸(W)的质量分数(写出计算过程)。
第28~41小题为物理试题,从略。
铜仁市2020年初中毕业生学业(升学)统一考试
理科综合试题 化学部分参考答案
一、选择题(每小题2分,共18分)
1~5:BDADC 6~9:ADCD
二、填空题(共4个小题,每空1分,共17分)
19.(4分)(1)2K (2)3Ne (3)CH4 (4)Cu2+
20.(5分)(1)加碘食盐 (2)食醋 (3)棉花 (4)干冰 (5)KNO3
21.(3分)(1)煮沸 (2)温度达到着火点 (3)隔绝氧气(或空气)
22.(5分)(1)催化作用 (2)导电性 (3)Fe2O3+3H2SO4==Fe2(SO4)3+3H2O
(4)FeCl2(或FeSO4、Fe(NO3)2) (5)2NaCl
三、简答题(共2个小题,每小题3分,共6分)
23.(3分)(1)CaO+H2O==Ca(OH)2 牛肉 (2)B
24.(3分)(1)69.72 (2)3 (3)2Ga+3H2SO4==Ga2(SO4)3+3H2↑
四、实验与探究题(共2个小题,每空1分,共13分)
25.(7分)(1)集气瓶 (2)CaCO3+2HCl===CaCl2+H2O+CO2↑ B
(3)密度大于空气,不能燃烧也不支持燃烧 Ca(OH)2+CO2==CaCO3↓+H2O
(4)2KClO32KCl+3O2↑ C
26.(6分)(1)苛性钠 红色 (2)Al(OH)3+3HCl==AlCl3+3H2O
(3)过滤 检验样品中的杂质是否含有MgCl2 Na2SO4+BaCl2==2NaCl+BaSO4↓
五、计算题(本题包括1个小题,共6分)
27.(6分)(1)H2SO4(或HCl) (2)0.98g
(3)解:设5g该硫酸溶液中含H2SO4的质量为x。
Fe + H2SO4 === FeSO4 + H2↑
98 2
x 0.01g
== x=0.49g
该硫酸溶液中溶质的质量分数为×100%=9.8%
答:该硫酸溶液中溶质的质量分数为9.8%。
注:若选择的酸为盐酸(HCl),则质量分数为7.3%
2021年贵州省铜仁市中考化学模拟试题(word版 无答案): 这是一份2021年贵州省铜仁市中考化学模拟试题(word版 无答案),共2页。试卷主要包含了1%)等内容,欢迎下载使用。
2023年贵州省铜仁市沿河县中考化学二模试卷: 这是一份2023年贵州省铜仁市沿河县中考化学二模试卷,共16页。试卷主要包含了单选题,填空题,实验题,探究题,计算题等内容,欢迎下载使用。
2022年贵州省铜仁市中考化学试卷: 这是一份2022年贵州省铜仁市中考化学试卷,共20页。试卷主要包含了化学选择题,化学非选择题等内容,欢迎下载使用。

