- 2020年四川省遂宁中考生物试卷附答案解析 试卷 0 次下载
- 2014年四川省遂宁州市中考化学试卷解析版 试卷 0 次下载
- 遂宁市白马中学初2013级第一学月考试(无答案) 试卷 0 次下载
- 2017年四川省遂宁市中考化学试卷(解析版) 试卷 1 次下载
- 2020年四川省遂宁中考历史试卷附答案解析版 试卷 1 次下载
- 2020年四川省遂宁中考物理试卷附答案解析版 试卷 0 次下载
四川省遂宁市2020-2021学年九年级上学期期末考试化学试题(word版 含答案)
展开(答卷时间:90分钟 满分:100分)
可能用到的相对原子质量:C-12 H-1 O-16 Ca-40
选择题( 每小题只有一个正确答案,每题2分,共60分 )
1. 春节是我国最盛大传统节日,下列活动过程中一定发生化学变化的是( )
A. 打年糕 B. 剪窗花 C. 放烟花 D. 写春联
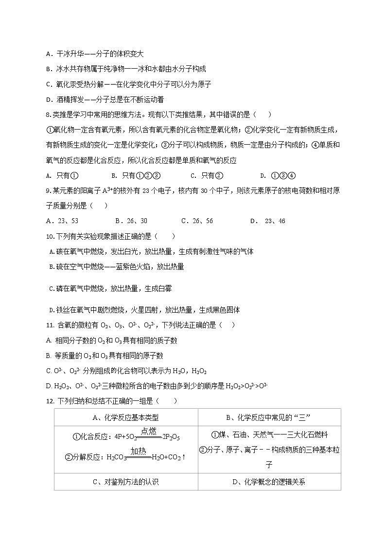
2. 有下列物质:①S ②H2S ③SO2 ④SO3,其中硫元素化合价由低到高的顺序排列正确的是( )
A.①②③④ B.②①③④ C.①④③② D.①③④②
3. 物质的性质决定其用途。下列物质的用途与性质对应关系错误的是( )
A. 金刚石用于切割玻璃——金刚石硬度大
B. 液态氧用作火箭的助燃剂——氧气具有可燃性
C. 洗洁精可以洗涤油污——洗洁精具有乳化作用
D. 干冰用于人工降雨——干冰升华吸收大量的热
4.小颖同学在化学课上提出,可用澄清的石灰水来检验人呼出气体中的二氧化碳气体,就这一过程来说,属于科学探究环节中的( )
A.提出假设 B.设计实验 C.收集证据 D.得出结论
5.小亮同学用量筒量取液体,量筒放平稳,且面对刻度线,初次仰视液面读数为90mL,倾倒出一部分液体后,又俯视液面读数为40mL,则他实际倒出的液体的体积为( )
A. 小于50mL B. 大于50mL C. 等于50mL D. 无法判断
6.下列四种粒子的结构示意图中,说法正确的是( )
A.它们表示四种不同的元素 B.②表示的元素在化合物中通常显价
C.④表示的元素是非金属元素 D.①④表示的是阳离子
7.下列对有关事实的解释错误的是( )
A.干冰升华——分子的体积变大
B.冰水共存物属于纯净物一一冰和水都由水分子构成
C.氧化汞受热分解——在化学变化中分子可以分为原子
D.酒精挥发——分子总是在不断运动着
8.类推是学习中常用的思维方法。现有以下类推结果,其中错误的是( )
①氧化物一定含有氧元素,所以含有氧元素的化合物定是氧化物;②化学变化一定有新物质生成,有新物质生成的变化一定是化学变化;③分子可以构成物质,物质一定是由分子构成的;④单质和氧气的反应都是化合反应,所以化合反应都是单质和氧气的反应
A. 只有① B. 只有①②③ C. 只有② D. ①③④
9.某元素的阳离子A3+的核外有23个电子,核内有30个中子,则该元素原子的核电荷数和相对原子质量分别是( )
A.23、53 B.26、30 C.26、56 D. 23、46
10.下列有关实验现象描述正确的是( )
A.碳在氧气中燃烧,发出白光,放出热量,生成有刺激性气味的气体
B.硫在空气中燃烧——蓝紫色火焰,放出热量
C.磷在氧气中燃烧,放出热量,生成白雾
D.铁丝在氧气中剧烈燃烧,火星四射,放出热量,生成黑色固体
11. 含氧的微粒有O2、O3、O2-、O22-,下列说法正确的是( )
A. 相同分子数的O2和O3具有相同的质子数
B. 等质量的O2和O3具有相同的原子数
C. O2-、O22- 分别组成化合物可以表示为H2O,H2O2
D. H2O2、O2-、O22-三种微粒所含的电子数由多到少的顺序是H2O2>O22->O2-
12. 下列归纳和总结不正确的一组是( )
A.AB.BC.CD.D
13. 实验室用加热高锰酸钾的方法制取氧气,并用排水法收集,主要有以下步骤:①将药品装入试管;②检查装置的气密性;③给试管加热,④将装置固定在铁架台上;⑤熄灭酒精灯;⑥收集气体;⑦将导管从水槽中取出.正确的操作顺序是( )
A. ①②④③⑥⑤⑦ B. ②①④③⑥⑦⑤
C. ②①④③⑥⑤⑦ D. ②①④③⑦⑥
14. 下列物质含有氢分子的是( )
A. H2 B. H2O2 C. H2CO3 D. H2O
15.用下图装置进行实验。升温至60℃的过程中,仅①燃烧;继续升温至260℃的过程中,仅③燃烧。下列分析不正确的是( )
①燃烧,说明白磷是可燃物
B. 对比①③,可说明红磷的着火点比白磷的高
C. 对比②③,可验证燃烧需可燃物与氧气接触
D. ④未燃烧,说明无烟煤不是可燃物
16. 有关2CO+O2 2CO2的叙述正确的是( )
A. 2g一氧化碳和1g氧气在点燃条件下反应生成2g二氧化碳
B. 两个一氧化碳分子加一个氧分子等于两个二氧化碳分子
C. 一氧化碳加氧气点燃等于二氧化碳
D. 一氧化碳和氧气在点燃条件下反应生成二氧化碳
17. 医用酒精是指浓度为75%左右的乙醇。下列有关乙醇(CH3CH2OH)的说法正确的是( )
A.乙醇的相对分子质量为46克
B.乙醇中C、H、O三种元素的质量比是2:6:1
C.乙醇中氢元素的质量分数最小
D.乙醇分子是由碳、氢、氧三种元素组成的
18.构建化学基本观念是学好化学的基础,下列对化学基本观念的认识错误的是( )
A. 元素观:水、过氧化氢都是由氧元素和氢元素组成的
B. 守恒观:18g氢气和18g氧气反应,一定生成36g水
C. 转化观:一氧化碳和二氧化碳在一定条件下可以互相转化
D. 微粒观:保持水的化学性质的最小粒子是水分子
19.某化学反应的微观过程如下图,下列说法正确的是( )
A. 该反应属了化合反应 B. 反应物甲质量等于生成物丁的质量
C. 反应前后元素不变,分子数不变 D. 甲化学式为C2H2
20.空气是一种重要的资源。下列有关空气的说法正确的是( )
A.食品包装袋中充入氧气可延长食品的保质期
B.空气污染指数越高,空气质量越好
C.氧循环对维持自然界中物质、能量及生态的平衡有重要意义
D.分离液态空气得到氧气和氮气的过程中发生了化学变化
21.学校防控新冠肺炎所用消毒液成分之一是次氯酸钠,以下反应可生成次氯酸钠,,其中X的化学式为( )
A.NaClO B.Na2O C.NaOH D.NaClO3
22.下列关于物质构成描述正确的是( )
A.氧气与二氧化硫的相对分子质量之比为1:2
B.稀有气体的原子最外电子层都有8个电子
C.一个水分子由两个氢元素和一个氧元素组成
D.通常条件下N2和O2混合后,它们的化学性质都已发生改变
23.化学用语是国际通用语言,是学习化学的重要工具。下列化学用语书写不正确的是( )
A.2个氢原子:2H B.+2价钙元素:
C.3个氮分子:3N2 D.1个镁离子:Mg+2
24.学化学、用化学。生活中,下列做法错误的是( )
A.洗发时,先用洗发剂后用护发剂
B.夜晚发现家中燃气泄露,立即开灯检查
C.室内着火时,要用湿毛巾捂住口鼻,贴近地面逃离现场
D.炒菜时发现燃气灶火焰呈黄色,锅底出现黑色物质,可调大燃气灶的进风口
25.下列化学用语中既能表示一种物质,也表示组成这种物质的元素,还能表示该元素的一个原子的是( )
A. 2 N2 B.H C. Ag D. Mg2+
26.取一定质量的CaCO3高温灼烧一定时间,测得反应后剩余固体质量为8.8g,其中钙元素质量分数为50%,则反应放出CO2的质量为( )
B. 2.2g C. 4.4g D. 5g
27.反应 A+ B C+D中,若取 A、B各10克,加热充分反应后生成6克C, 8克D,而且A没有剩余,则反应时A与B的质量比为( )
A.4∶10 B.10∶4 C.6∶8 D.8∶6
28.下列四个图形图象中不能正确反应其对应实验操作的是 ( )
A.将水通电电解一段时间
B.碳在含有氧气的密闭容器中燃烧,容器中木炭的质量变化
C.用两份等质量、等浓度的过氧化氢溶液分别制取氧气,生成气体质量的变化
D.加热高锰酸钾制氧气,生成氧气质量的变化[来源:学+科+网]
29.下列有关溶液的叙述正确的是( )
A. 稀溶液一定是不饱和溶液
B. 饱和溶液就是不能再溶解任何物质的溶液
C. 溶质的溶解能力都随着温度的升高而增大
D. 溶质在溶解过程中,有的放出热量,有的吸收热量
30.一定质量的酒精(C2H5OH)不完全燃烧,生成一氧化碳、二氧化碳和水蒸气的混合气体59g,经测定混合气体中氢元素的质量为3g,则参加反应的氧气的质量是( )
A.36g B.48g C.64g D.80g
二、填空题(本大题包括3小题,共18分)
31.(6分)请用化学符号填空或说明符号表示意义:
(1)氦气 (2)3个亚铁离子
(3)写出硝酸铜中的阳离子 (4) 氧化镁
(5)标出碳酸钠中碳元素的化合价
(6)地壳中含量最多的金属元素与含量最多的非金属元素形成的物质的化学式 .
32.(7分,方程式两分,其余每空一分)化学的学科特征让在原子、分子的水平上研究物成和创造物质。请从微观的角度回答下列问题。
(1)物质的结构决定性质。
①根据Na、Al的原子结构示意图可推知,金属Na、Al的化学性质不同的原因是
②CO和CO2化学性质不同的原因是_______________ .
(2)如图是某密闭容器中物质变化过程的微观示意:
(1)A、B、C中表示混合物的是 。
(2)上述变化Ⅰ、Ⅱ和Ⅲ中,属于化学变化的是 ,该化学变化中一定不变的粒子是 ___(填粒子名称)。
(3)A图中“”表示构成氧气的粒子,氧气的化学性质比较活泼,铁可以在纯净的氧气中燃烧,该反应的化学方程式为 。
33.(共5分,方程式两分,其余每空一分)以 CO2为碳源,与电解水产生的 H2经催化可转化为高附加值的有机物,此方法具有重要的战略意义。中国化学家使用特殊的催化剂实现了 CO2和 H2转化为 A 或 B 等有机物,反应原理如下图所示:
请回答下列问题:
B 的化学式是________。
(2)在催化剂Ⅰ中发生反应的化学方程式是________。
(3)由 CO2和 H2反应生成 A 的总反应化学方程式是__________。
三.实验题(本大题包括2小题,共17分)
34.(5分)草酸的化学性质与碳酸相似。已知草酸(C2H2O4)在受热条件下分解,仅生成三种氧化物。某校研究性学习小组对此展开探究:
(已知一氧化碳能还原氧化铜生成另一种碳的氧化物和一种金属单质)
⑴ 小刚首先根据草酸中含有氢元素,可推测生成物中有
⑵ 小刚对生成的其他产物进行猜测、验证:
《假设一》生成物中有二氧化碳
【实验探究】将生成的气体通入澄清的石灰水,实验现象是
【实验结论】小明据此判断生成物中含有二氧化碳。
《假设二》生成物中有一氧化碳
实验二:小明用下图装置进行实验,从而证明生成物中含有一氧化碳。
【实验结论】当观察到出现的实验现象是____ ,证明生成物中含有一氧化碳。
【实验反思】本实验的缺点
35.(12分,方程式两分,其余每空一分)下图是实验室常用气体制备装置,据图回答问题:
(1)英国化学家布莱克是第一个“捕捉”到CO2的人,实验室制备CO2的化学方程式为____________;应选择的收集装置是_____(填字母代号)。1774年德国化学家贝格曼将CO2通入紫色石蕊试液中,发现试液由紫色变为红色,此反应的化学方程式为______________。如果选用下图装置收集,气体应从_____(填“a”或“b”)端导入。
(2)实验室用过氧化氢溶液和二氧化锰制氧气的化学方程式为_____。
(3)某化学小组同学用20%的过氧化氢溶液和二氧化锰,并选用B装置来制氧气。实验中,同学们发现不能得到平稳的氧气流。大家提出从两个方面加以改进:
一是把发生装置由B改为C,其理由是_____;
二是将过氧化氢溶液加水稀释。溶液的稀释需要经过计算、_____、稀释三个步骤,在稀释步骤中用到的玻璃仪器有烧杯和____
如果把50g质量分数为20%的过氧化氢溶液稀释成5%的过氧化氢溶液,需加水的质量为_____g。
四、计算题(共5分)
(5分)某化学兴趣小组为测定某石灰石样品(杂质不溶于水,也不与酸反应)中碳酸钙的质量分数,进行如图所示的实验。请根据如图所示信息进行计算:
(1)反应生成二氧化碳的质量为_________。(2分)
(2)该石灰石样品中碳酸钙质量分数是多少?(写出计算过程)(3分)
2020年下期期末校内素质测试9年级化学参考答案
31、He 3Fe2+ Cu2+ MgO Na2c3(C为+4价) Al2O3
(1)最外层电子数不同 由不同分子构成
(2)A Ⅰ 碳原子和氧原子 3 Fe+2O2=Fe3O4(条件点燃)
33、C6H6
34、水或者H20 澄清石灰水变浑浊 A中黑色粉末变成红B中澄清石灰变浑浊(2分) 没有尾气处理
CaCO3+2HCl==CaCl2+H2O+CO2↑ D H2O+CO2==H2CO3 a
注射器可以控制液体的滴加速度,所以把发生装置由A改为B,可以控制液体的滴加速度,进而可控制反应速率,得到平稳的氧气流; 量取 玻璃棒 150
36、生成CO2的质量为:12.5g+100g-108.1g-=4.4g
设该石灰石样品中duCaCO3的质量为x,
CaCO3+2HCl=CaCl2+H2O+CO2↑
100 44
X 4.4g
100
x
=
44
4.4g
X=10g
样品中碳酸钙的质量分数为:
10g
12.5g
×100%=80%
答:样shu品中碳酸钙的质量分数为80%.
A、化学反应基本类型
B、化学反应中常见的“三”
①化合反应:4P+5O22P2O5
②分解反应:H2CO3H2O+CO2↑
①煤、石油、天然气一一三大化石燃料
②分子、原子、离子﹣﹣构成物质的三种基本粒子
C、对鉴别方法的认识
D、化学概念的逻辑关系
①区分氧气和二氧化碳一燃着的木条
②硬水和软水一肥皂水
①化合物与氧化物一交叉关系
②化合反应与氧化反应一包含关系
1
2
3
4
5
6
7
8
9
10
11
12
13
14
15
C
B
B
B
B
B
A
D
C
D
B
D
B
A
D
16
17
18
19
20
21
22
23
24
25
26
27
28
29
30
D
C
B
D
C
A
A
D
B
C
B
B
A
D
A
四川省乐山市市中区2020-2021学年九年级上学期期末化学试题(word版 含答案): 这是一份四川省乐山市市中区2020-2021学年九年级上学期期末化学试题(word版 含答案),共13页。试卷主要包含了单选题,填空题,推断题,实验题,科学探究题,计算题等内容,欢迎下载使用。
新疆伊宁市2020-2021学年九年级上学期期末考试化学试题(word版 含答案): 这是一份新疆伊宁市2020-2021学年九年级上学期期末考试化学试题(word版 含答案),共9页。试卷主要包含了5 K,5g,0 g等内容,欢迎下载使用。
四川省遂宁市2021-2022学年九年级上学期期中化学试题(word版 含答案): 这是一份四川省遂宁市2021-2022学年九年级上学期期中化学试题(word版 含答案),共10页。试卷主要包含了单选题,选择题组,实验题,填空题,计算题等内容,欢迎下载使用。

