高中物理沪科版 (2019)必修 第一册4.2 探究加速度与力、质量的关系优秀巩固练习
展开1.在“探究加速度与力、质量的关系”实验中,下列做法和理由正确的是( )
A.实验中所用电源为低压直流电源
B.实验中纸带和细绳应与长木板严格平行,使力作用在物体运动方向的直线上
C.实验时,先放开小车,后接通电源
D.“重物的质量远小于小车的质量”这一条件如不满足,对探究过程也不会产生影响
2.在探究物体的加速度与哪些因素有关的实验中采用的科学方法为( ).
A.类比法B.等效替代法C.理想模型法D.控制变量法
3.在如图所示的“探究加速度与力、质量的关系”的实验中,下列说法中错误的是( )
A.应尽量保证小车的总质量远小于砝码和砝码盘的总质量
B.应将木板右端适当垫高以平衡摩擦力
C.应保证牵引小车的细线与木板平行
D.应采用控制变量法分别研究加速度与质量及加速度与力的关系
4.某同学做“探究加速度与力、质量的关系”实验中,在平衡摩擦力时,把长木板的一端垫得偏低,使得倾角偏小,他所得的a-F关系图象可以用图所示的哪一个来表示( )
A.B.C.D.
5.利用图示装置探究加速度与力、质量的关系,下列说法正确的是( )
A.打点计时器应固定在靠近定滑轮的位置
B.需要用天平测出小车的质量
C.平衡摩擦力时,应将砝码盘用细绳系在小车上
D.小车加速运动时,细绳对小车的拉力等于砝码和砝码盘的总重力
6.下列关于物理的研究方法,不正确的是( )
A.探究加速度与力、质量关系的实验,运用的是控制变量法
B.牛顿首次利用合理外推,提出理想实验这一科学推理方法
C.用质点来代替有质量的物体是采用了理想模型的方法
D.加速度表达式是利用比值法得到的定义式
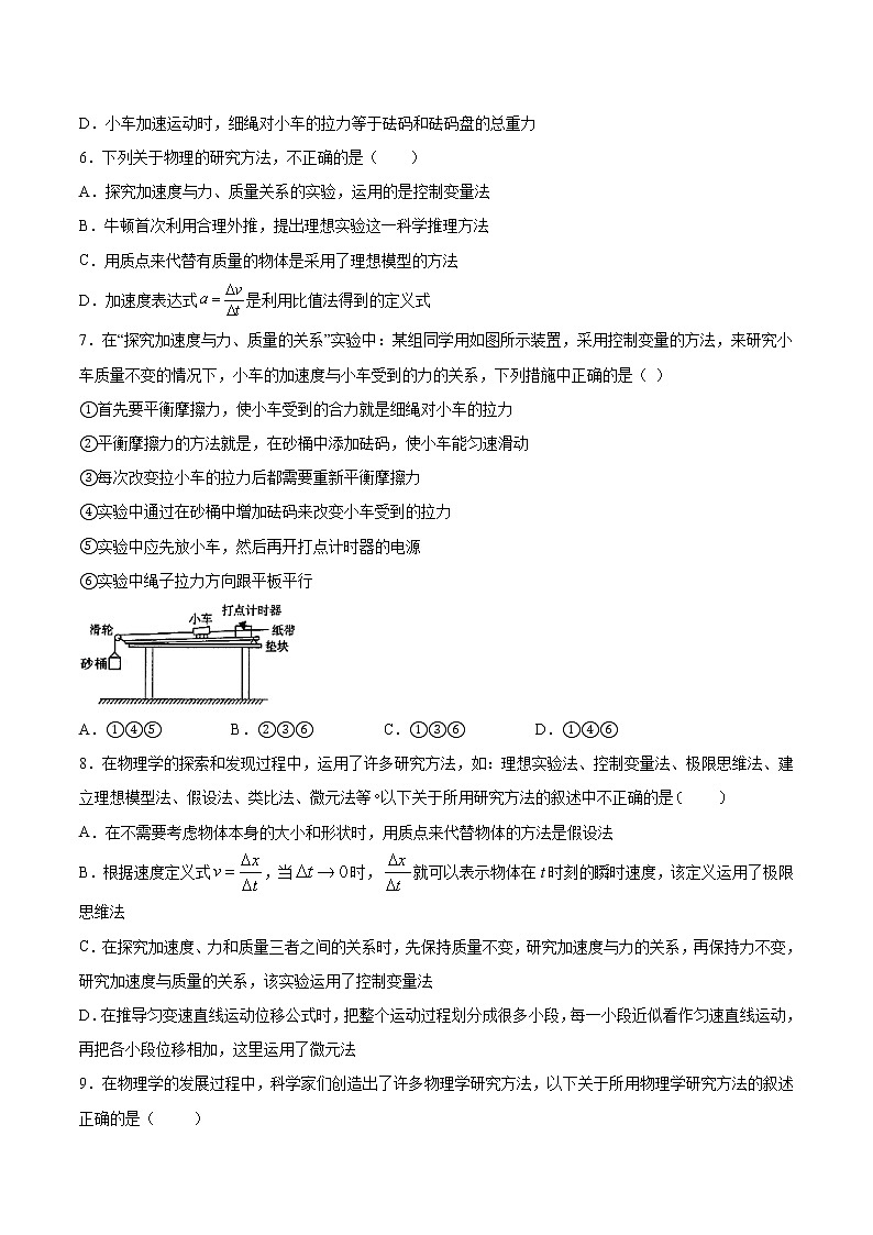
7.在“探究加速度与力、质量的关系”实验中:某组同学用如图所示装置,采用控制变量的方法,来研究小车质量不变的情况下,小车的加速度与小车受到的力的关系,下列措施中正确的是( )
①首先要平衡摩擦力,使小车受到的合力就是细绳对小车的拉力
②平衡摩擦力的方法就是,在砂桶中添加砝码,使小车能匀速滑动
③每次改变拉小车的拉力后都需要重新平衡摩擦力
④实验中通过在砂桶中增加砝码来改变小车受到的拉力
⑤实验中应先放小车,然后再开打点计时器的电源
⑥实验中绳子拉力方向跟平板平行
A.①④⑤B.②③⑥C.①③⑥D.①④⑥
8.在物理学的探索和发现过程中,运用了许多研究方法,如:理想实验法、控制变量法、极限思维法、建立理想模型法、假设法、类比法、微元法等以下关于所用研究方法的叙述中不正确的是
A.在不需要考虑物体本身的大小和形状时,用质点来代替物体的方法是假设法
B.根据速度定义式,当时,就可以表示物体在t时刻的瞬时速度,该定义运用了极限思维法
C.在探究加速度、力和质量三者之间的关系时,先保持质量不变,研究加速度与力的关系,再保持力不变,研究加速度与质量的关系,该实验运用了控制变量法
D.在推导匀变速直线运动位移公式时,把整个运动过程划分成很多小段,每一小段近似看作匀速直线运动,再把各小段位移相加,这里运用了微元法
9.在物理学的发展过程中,科学家们创造出了许多物理学研究方法,以下关于所用物理学研究方法的叙述正确的是( )
A.在不需要考虑物体本身的大小和形状时,用质点来代替物体的方法叫微元法
B.在探究加速度、力和质量三者之间的关系时,先保持质量不变研究加速度与力的关系,再保持力不变研究加速度与质量的关系,该实验采用了假设法
C.在推导匀变速直线运动位移公式时,把整个运动过程划分成很多小段,每一小段近似看作匀速直线运动,然后把各小段的位移相加,这里采用了理想模型法
D.伽利略认为自由落体运动就是物体在倾角为90°的斜面上的运动,再根据铜球在斜面上的运动规律得出自由落体的运动规律,这里采用了实验和逻辑推理相结合的方法
10.小明用如图所示实验装置做“探究加速度和力的关系”实验时,重物和小车的质量分别用m和M表示.为把重物的重力当做小车受到的牵引力,应
A.将长木板的B端适当垫高,m比M小很多 B.将长木板的B端适当垫高,M比m小很多
C.将长木板的A端适当垫高,m比M小很多 D.将长木板的A端适当垫高,M比m小很多
11.在本实验中,小车在运动中会受到阻力作用.这样,在小车沿木板滑行过程中,除橡皮筋对其做功以外,还有阻力做功,这样便会给实验带来误差,我们在实验中想到的办法是,使木板略微倾斜,对于木板的倾斜程度,下列说法中正确的是( )
A.木板只是稍微倾斜一下即可,没有什么严格的要求
B.木板的倾斜角度在理论上应满足下面的条件:即重力使物体沿斜面下滑的分力等于小车受到的阻力
C.如果小车在木板上能做匀速运动,则木板的倾斜程度是符合要求的
D.其实木板不倾斜,问题也不大,因为实验总是存在误差的
12.在“探究加速度与力、质量的关系”实验中,采用如图所示的实验装置与方案.本实验的特点是通过黑板擦控制两小车的起动与停止,将测量两车的加速度转换为测量两车的位移.实验中不需要测量的物理量是( )
A.小车运动的时间 B.小车通过的位移
C.盘和盘中重物的总质量 D.车和车上重物的总质量
13.在验证牛顿第二定律的实验中,按实验要求装置好器材后,应按一定步骤进行,下述操作步骤安排不尽合理,请选择出合理的实验顺序。
(A)保持砂桶里的砂子质量不变,在小车里加砝码,测出加速度,重复几次;
(B)保持小车质量不变,改变砂桶里砂子质量,测出加速度,重复几次;
(C)用天平分别测出小车和小桶的质量;
(D)平衡摩擦力,使小车近似做匀速直线运动;
(E)挂上小桶,放进砂子,接通打点计时器的电源,放开小车,在纸带上打下一系列的点;
(F)根据测量数据,分别画出a-F和a-1/m的图线.
A.B、D、C、E、A、FB.D、C、E、B、A、F
C.C、E、A、B、F、DD.A、B、C、D、E、F
14.一位同学实验获得几组数据以后,采用图像分析实验数据.将相应的力F和加速度a,在F—a图中描点并拟合成一条直线,如图所示.你认为直线不过原点的可能原因是( )
A.钩码的质量太大 B.未平衡摩擦力
C.平衡摩擦力时木板的倾角太小,未完全平衡D.平衡摩擦力时木板的倾角太大,失去平衡
15.用打点计时器测量加速度探究加速度与力、质量的关系时,需要平衡摩擦力,平衡摩擦力时,应该让小车
A.挂上小盘,拖上纸带,开动打点计时器 B.不挂小盘,拖上纸带,开动打点计时器
C.挂上小盘,不拖纸带 D.不挂小盘,不拖纸带
二、综合题
16.一同学在探究加速度与力、质量的关系时,小车及钩码的质量用M表示,砂桶及砂的质量用m表示,小车的加速度可由小车后拖动的纸带计算出,装置如图甲所示。
(1)实验时,必须先平衡小车与木板之间的摩擦力,将小车静止地放在水平长木板上,并连着已穿过打点计时器的纸带,调整木板右端的高度,接通电源,用手轻推小车,让打点计时器在纸带上打出一系列点迹均匀的点,说明小车在做匀速直线运动;
(2)往砂桶中加入一定量的砂子,当M与m的大小关系满足______时,可近似认为绳对小车的拉力大小等于砂桶和砂的重力;在释放小车______(填“之前”或“之后”)接通打点计时器的电源,在纸带上打出一系列的点;
(3)在平衡摩擦力后,他用打点计时器打出的纸带的一段如图丙所示,从中确定五个计数点,量得d1=8.00cm,d2=17.99cm,d3=30.00cm,d4=44.01cm。每相邻两个计数点间的时间间隔是0.1s,则打C点时小车的速度vC=______m/s,小车的加速度a=______m/s2。(结果保留两位有效数字);
(4)在保持小车及车中的砝码质量M一定,探究加速度与所受合外力的关系时,该同学得到的a—F关系分别如图所示(a是小车的加速度,F是细线拉力)。其原因是______
17.某实验小组设计了如图甲所示实验装置“探究加速度与物体受力的关系”。图中A为滑块,B为装有砝码的小盘,C为放置在水平桌面上一端带有定滑轮的长木板,滑块通过纸带与电磁打点计时器(未画出)相连。
(1)小组成员先用弹簧测力计测量滑块的重力(如图乙〕。由图可知滑块的重力GA=___________N。
(2)小组成员接着将滑块与砝码盘用细绳连接,将细绳挂在滑轮上,使滑轮和滑块间的细绳处于水平然后在砝码盘中添加砝码。在规范操作的情况下。得到了滑块加速度a与砝码盘及砝码总重力F的关系。将实验数据描绘在a一F图象中,得到一条实验图线如图丙所示。该图线与横轴的交点数值F0=0.87N,据此可计算出滑块与木板间的动摩擦因数=___________(保留2位有效数字)
(3)图丙中图线前面近似直线,此直线的斜率k=___________(保留2位有效数字)
18.用图甲所示装置探究物体的加速度与力、质量的关系。实验前已经调节滑轮高度,使滑轮和小车间的细线与木板平行,已经平衡了摩擦力。g=9.8m/s2。
(1)实验时保持小车(含车中砝码)的质量M不变,用打点计时器测出小车运动的加速度a。
图乙为悬挂一个钩码后实验中打出纸带的一部分,从比较清晰的点迹起,在纸带上标出连续的5个计数点A、B、C、D、E,相邻两个计数点之间都有4个点迹未标出,测得各计数点到A点间的距离如图乙所示。已知所用电源的频率为50Hz,则小车的加速度大小a=_______m/s2。若悬挂钩码的质量为50g,把悬挂的钩码和小车(含车中砝码)看成一个整体,则小车(含车中砝码)的质量M=_______kg。(结果均保留两位有效数字)
(2)实验时保持悬挂钩码的质量m不变,在小车上增加砝码,改变小车的质量,得到对应的加速度,若用加速度作为纵轴,小车(含车中砝码)的质量用M表示,为得到线性图象,则横轴代表的物理量为______
A.小车(含车中砝码)的质量M
B.小车(含车中砝码)的质量与悬挂钩码的质量之和m+M
C.小车(含车中砝码)的质量与悬挂钩码的质量之和的倒数
D.悬挂钩码质量的倒数
参考答案
1.B2.D3.A4.D5.B6.B7.D8.A9.D10.A11.B12.A13.B14.D15.B
16. 之前 1.1 2.0 平衡摩擦力过度
17.2.80(2.78-2.81) 0.31(或0.32) 2.7kg-1
18.0.93 0.48 C
高中物理人教版 (2019)必修 第一册2 实验:探究加速度与力、质量的关系复习练习题: 这是一份高中物理人教版 (2019)必修 第一册2 实验:探究加速度与力、质量的关系复习练习题,共4页。
高中物理沪科版 (2019)必修 第一册4.2 探究加速度与力、质量的关系课后练习题: 这是一份高中物理沪科版 (2019)必修 第一册4.2 探究加速度与力、质量的关系课后练习题,共10页。试卷主要包含了如图所示,在“探究加速度与力,在“探究加速度与力等内容,欢迎下载使用。
高中物理沪科版 (2019)必修 第一册4.1 牛顿第一定律精品练习题: 这是一份高中物理沪科版 (2019)必修 第一册4.1 牛顿第一定律精品练习题,共4页。试卷主要包含了单选题,综合题等内容,欢迎下载使用。

