还剩3页未读,
继续阅读
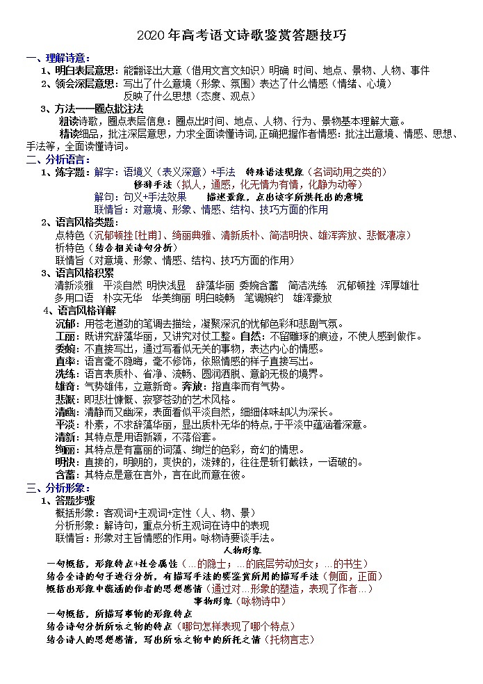
高考语文诗歌鉴赏答题技巧
展开
这是一份高考语文诗歌鉴赏答题技巧,共8页。主要包含了理解诗意,分析语言,分析形象,把握情感,鉴赏技巧,最后叮咛等内容,欢迎下载使用。
1、明白表层意思:能翻译出大意(借用文言文知识)明确 时间、地点、景物、人物、事件
2、领会深层意思:写出了什么意境(形象、氛围)表达了什么情感(情绪、心境)
反映了什么思想(态度、观点)
3、方法——圈点批注法
粗读诗歌,圈点表层信息:圈点出时间、地点、人物、行为、景物基本理解大意。
精读细品,批注深层意思,力求全面读懂诗词,正确把握作者情感:批注出意境、情感、思想、手法等,全面读懂诗词。
二、分析语言:
1、炼字题:解字:语境义(表义深意)+手法 特殊语法现象(名词动用之类的)
修辞手法(拟人,通感,化无情为有情,化静为动等)
解句:句义+手法效果 描述景象,点出该字所烘托出的意境
联情旨:对意境、形象、情感、结构、技巧方面的作用
2、语言风格类题:
点特色(沉郁顿挫[杜甫]、绮丽典雅、清新质朴、简洁明快、雄浑奔放、悲慨凄凉)
析特色(结合相关诗句分析)
联情旨(对意境、形象、情感、结构、技巧方面的作用)
3、语言风格积累
清新淡雅 平淡自然 明快浅显 辞藻华丽 委婉含蓄 简洁洗练 沉郁顿挫 浑厚雄壮
多用口语 朴实无华 华美绚丽 明白晓畅 笔调婉约 雄浑豪放
4、语言风格详解
沉郁:用苍老遒劲的笔调去描绘,凝聚深沉的忧郁色彩和悲剧气氛。
工丽:既讲究辞藻华丽,又讲究对仗工整。自然:不留雕琢的痕迹,不使人感到做作。
委婉:不直接写出,通过写看似无关的事物,表达内心的情感。
直率:语言毫不隐晦,毫不修饰,依照情感的样子直接写出。
洗练:语言表质朴、省净、流畅、圆润洒脱、意韵无极的境界。
雄奇:气势雄伟,立意新奇。奔放:指直率而有气势。
悲慨:即悲壮慷慨、寂寥苍劲的艺术风格。
清幽:清静而又幽深,表面看似平淡自然,细细体味却以为深长。
平淡:朴素,不求辞藻华丽,显出质朴无华的特点,于平淡中蕴涵着深意。
清新:其特点是用语新颖,不落俗套。
绚丽:其特点是有富丽的词藻、绚烂的色彩,奇幻的情思。
明快:直接的,明朗的,爽快的,泼辣的,往往是斩钉截铁,一语破的。
含蓄:其特点是意在言外,言在此而意在彼。
三、分析形象:
1、答题步骤
概括形象:客观词+主观词+定性(人、物、景)
分析形象:解诗句,重点分析主观词在诗中的表现
联情旨:形象对主旨情感的作用。咏物诗要谈手法。
人物形象
一句概括,形象特点+社会属性(…的隐士;…的底层劳动妇女;…的书生)
结合全诗的句子进行分析,有描写手法的要鉴赏所用的描写手法(侧面,正面)
概括出形象中蕴涵的作者的思想感情(通过对…形象的塑造,表现了作者…)
事物形象(咏物诗中)
一句概括,所描写事物的形象特点
结合诗句分析所咏之物的特点(哪句怎样表现了哪个特点)
结合诗人的思想感情,写出所咏之物中的所托之情(托物言志)
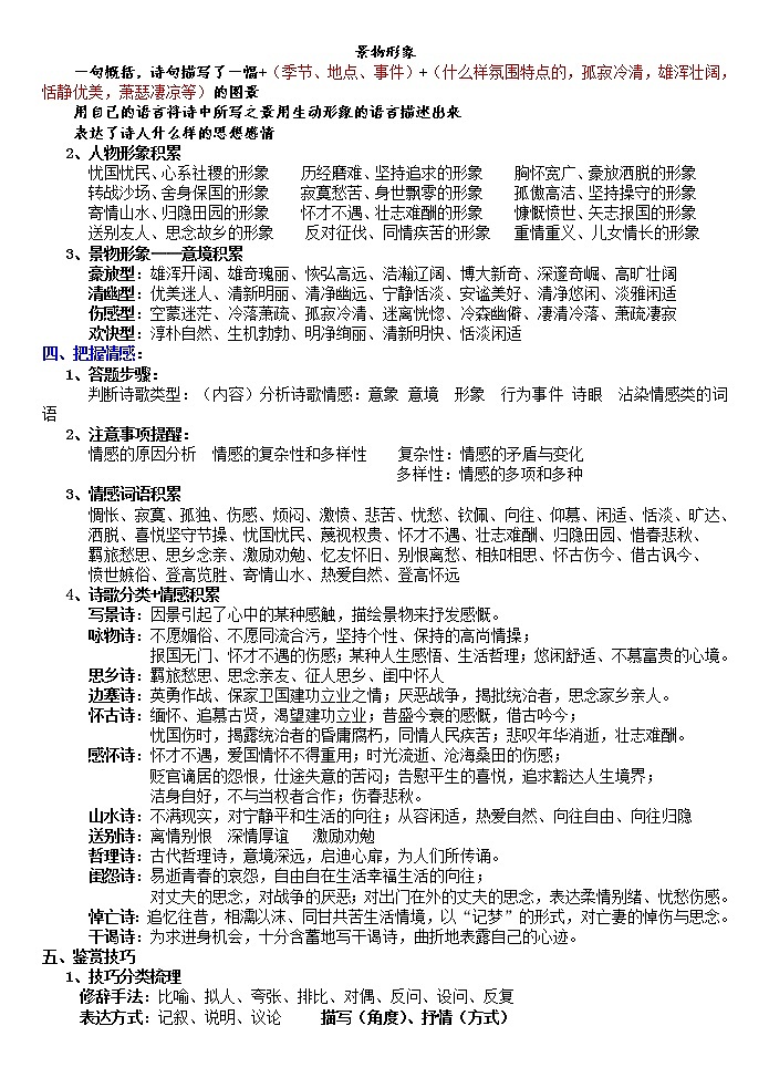
景物形象
一句概括,诗句描写了一幅+(季节、地点、事件)+(什么样氛围特点的,孤寂冷清,雄浑壮阔,恬静优美,萧瑟凄凉等)的图景
用自己的语言将诗中所写之景用生动形象的语言描述出来
表达了诗人什么样的思想感情
2、人物形象积累
忧国忧民、心系社稷的形象 历经磨难、坚持追求的形象 胸怀宽广、豪放洒脱的形象
转战沙场、舍身保国的形象 寂寞愁苦、身世飘零的形象 孤傲高洁、坚持操守的形象
寄情山水、归隐田园的形象 怀才不遇、壮志难酬的形象 慷慨愤世、矢志报国的形象
送别友人、思念故乡的形象 反对征伐、同情疾苦的形象 重情重义、儿女情长的形象
3、景物形象——意境积累
豪放型:雄浑开阔、雄奇瑰丽、恢弘高远、浩瀚辽阔、博大新奇、深邃奇崛、高旷壮阔
清幽型:优美迷人、清新明丽、清净幽远、宁静恬淡、安谧美好、清净悠闲、淡雅闲适
伤感型:空蒙迷茫、冷落萧疏、孤寂冷清、迷离恍惚、冷森幽僻、凄清冷落、萧疏凄寂
欢快型:淳朴自然、生机勃勃、明净绚丽、清新明快、恬淡闲适
四、把握情感:
1、答题步骤:
判断诗歌类型:(内容)分析诗歌情感:意象 意境 形象 行为事件 诗眼 沾染情感类的词语
2、注意事项提醒:
情感的原因分析 情感的复杂性和多样性 复杂性:情感的矛盾与变化
多样性:情感的多项和多种
3、情感词语积累
惆怅、寂寞、孤独、伤感、烦闷、激愤、悲苦、忧愁、钦佩、向往、仰慕、闲适、恬淡、旷达、
洒脱、喜悦坚守节操、忧国忧民、蔑视权贵、怀才不遇、壮志难酬、归隐田园、惜春悲秋、
羁旅愁思、思乡念亲、激励劝勉、忆友怀旧、别恨离愁、相知相思、怀古伤今、借古讽今、
愤世嫉俗、登高览胜、寄情山水、热爱自然、登高怀远
4、诗歌分类+情感积累
写景诗:因景引起了心中的某种感触,描绘景物来抒发感慨。
咏物诗:不愿媚俗、不愿同流合污,坚持个性、保持的高尚情操;
报国无门、怀才不遇的伤感;某种人生感悟、生活哲理;悠闲舒适、不慕富贵的心境。
思乡诗:羁旅愁思、思念亲友、征人思乡、闺中怀人
边塞诗:英勇作战、保家卫国建功立业之情;厌恶战争,揭批统治者,思念家乡亲人。
怀古诗:缅怀、追慕古贤,渴望建功立业;昔盛今衰的感慨,借古吟今;
忧国伤时,揭露统治者的昏庸腐朽,同情人民疾苦;悲叹年华消逝,壮志难酬。
感怀诗:怀才不遇,爱国情怀不得重用;时光流逝、沧海桑田的伤感;
贬官谪居的怨恨,仕途失意的苦闷;告慰平生的喜悦,追求豁达人生境界;
洁身自好,不与当权者合作;伤春悲秋。
山水诗:不满现实,对宁静平和生活的向往;从容闲适,热爱自然、向往自由、向往归隐
送别诗:离情别恨 深情厚谊 激励劝勉
哲理诗:古代哲理诗,意境深远,启迪心扉,为人们所传诵。
闺怨诗:易逝青春的哀怨,自由自在生活幸福生活的向往;
对丈夫的思念,对战争的厌恶;对出门在外的丈夫的思念,表达柔情别绪、忧愁伤感。
悼亡诗:追忆往昔,相濡以沫、同甘共苦生活情境,以“记梦”的形式,对亡妻的悼伤与思念。
干谒诗:为求进身机会,十分含蓄地写干谒诗,曲折地表露自己的心迹。
五、鉴赏技巧
1、技巧分类梳理
修辞手法:比喻、拟人、夸张、排比、对偶、反问、设问、反复
表达方式:记叙、说明、议论 描写(角度)、抒情(方式)
结构技巧:悬念、伏笔、铺垫、呼应、照应、开篇点题、承上启下、卒章显志
语言特色:平实、生动、典雅、通俗、幽默诙谐、清新自然、、辛辣反讽、含蓄隽永
其他手法:象征、联想、想象、对比、线索、烘托(景)、衬托(人)(正衬、反衬)扬抑、以小见大、渲染、蒙太奇手法等
2、解题思路
(1)认真审题
题干中无提示,要求赏析诗歌诗歌诗句:
从语言(修辞、炼字、语言风格)从表达方式(抒情方式、描写角度、情景角度)
从结构方面等。
没有提示的赏析可点面结合来解答,从形象塑造、情感抒发、手法运用、意象意境等方面
有提示从技巧方面赏析的可从语言、描写、抒情三方面考虑。
(2)注意步骤:判断+分析+情旨
判断(宁多无缺,有几种写几种)分析(解句结合判断依据分析+手法效果分析)
情旨(多向分析:写景句要分析意象意境;写物写人要分析形象;抒情句要分析情感作用。)
3、重点记忆:
(1)描写(写景角度)直接描写(正面描写)人物、事物、景物
①各种修辞手法比喻(说清本体喻体,化具体为抽象,化无形为有形,突出事物特点)
比拟(注意拟人,拟物[人拟物,A物拟B物])
对比(把…和…作对比,更加突出了…,表达了作者…)
借代(部分代整体,具体代抽象,用特征代人)
设问(片头,引起全文;中间,承上启下;结尾,深化主题令人回味)
反问(加强语气,表达更加强烈的感情)
②概括与具体—白描与工笔、细节描写(常是动作描写)
③动静结合④虚实结合(神仙鬼怪世界、梦境、已逝之情景、设想想象未来之情景)
⑤空间(时间)顺序(远近、高低)
⑥感官角度的变化(嗅、视[颜色词]、声[拟声词]、触[动作词]、味)
⑦光影(明与暗)、色彩的渲染(色彩多)⑧观察点角度的变化(平视、昂视、俯视)
间接描写(侧面描写)
衬托(烘托):正衬、反衬 反衬:以景衬情、以动写静、以虚写实、以声写静
(2)抒情(抒情方式)
直接抒情(直抒胸臆)
间接抒情 借景抒情(顺序3多少3、喜悲4) 托物言志(象征手法3)
因事抒情 借古抒怀(伤、讽、赞、颂) 借典抒情
(3)情景关系:情景交融(顺序3、喜悲4 、多少3 )
顺序:触景生情 缘情造景 以景结情
喜悲:以乐景写乐情、以悲景写悲情 以乐景写悲情、以悲景写乐情
多少:借景抒情 融情于景 情景交融
(4)意象的作用
①营造氛围。 ②借物抒情(言志)。③塑造背景或环境。④塑造意境。
⑤衬托人物节气、品质或性格。 ⑥奠定情感基调。 ⑦以景衬境。
(5)景物描写作用
内容分析:写了具体的时间、地点、背景、环境
结构分析:开头:触景生情、奠定感情基调结尾:以景结情、留有想象空间,推动故事情节发展
情旨分析:渲染气氛,表达心情、塑造形象,烘托意境
(6)渲染 烘托 衬托 对比
渲染:指对环境、景物做正面形容描写,突出形象,营造意境。
烘托:从侧面着意描写,作为陪衬,使所需要的事物鲜明突出。
衬托:用事物间的近似或对立的条件,用一些事物为陪衬来突出所要表现的事物。
正衬:用相同事物来衬托。以动衬动,以静衬静,以乐衬乐,以哀衬哀,即“绿叶衬红花”
反衬:用相反的事物来衬托。 以动衬静,以虚衬实、以乐衬哀,以丑衬美。
对比:对举的双方是为了通过对比得出另外的结论。
渲染 烘托 衬托 对比区别
渲染:只用于写景,渲染气氛,为意境服务。 烘托:可以写人写物,相当于正衬。
衬托:属于间接(侧面)描写、抒情,可写人、物、景。
正衬:用相同事物来衬托。 反衬:用相反的事物来衬托。
对比:属于修辞手法,不分主次,常用于论述
情感及手法综合分析
咏史怀古诗(多写古人往事,游览古迹,古今对比)
对历史冷静的思考(多用用典抒情)抒发昔盛今衰之慨(多用反衬,对比)
抒发沧桑之感,对时间流逝的感慨(用大自然的有常衬人事的无常[多在对古迹的景物描写中])
借古讽今[劝诫],表达了对现实社会的不满和抨击,或感慨个人遭遇
山水田园(隐逸)诗(描写自然风光,用借景抒情,融情于景,渲染气氛;多有描述画面的题)
表达了淡泊名利,追求闲适恬淡的隐逸生活的思想感情
厌恶和鄙视黑暗的社会现实,想要远离尘世的思想感情
表达了对大自然和祖国山河的热爱 表达了对生活的热爱,和乐观向上的心态
送别诗(多临山傍水,也称山水送别诗;常寓情于景,渲染烘托,以乐景衬哀情)
表达了对友人离去的依依不舍,表现出内心的愁苦、迷恋和伤感
表达了与友人的深情厚谊,以及对友人的赞美、美好期望或激励劝勉
借以表达自己的志向和美好理想,表达诗人豁达胸襟和豪放的气度
表达了对友人前途的担忧,或对友人路途遥远的无限关心(多用虚写)
思乡怀人(羁旅行意)诗(写在外漂泊的游子眼中所见,耳中所闻;常在特殊节日[除夕、元宵、中秋、重阳等];常触景生情,感时生情,托物传情,因梦寄情)
抒发了作者的羁旅愁思,抒发内心的孤独、凄凉之情
表达了对家乡的思念,和对故乡亲人的挚爱与思念
抒发独居他乡,不得重用,在外漂泊多年却怀才不遇,报国无门的孤独寂寞、幽怨愤慨之情
闺怨诗(常会让分析人物形象)
描写男女之间深厚的感情,歌颂爱情的真挚(多见于诗经)
表达了闺中生活的孤独与寂寞,或宫中生活的悲凉
表达了对丈夫、家人的思念(丈夫多在外征战,或他乡为官;会和边塞诗的一些内容联系)
表达了对虚度时光、青春易逝的哀怨与慨叹
借闺怨诗表达作者不被朝廷重用的幽怨
边塞诗(多写边塞苍茫雄奇的景象,或边疆战事的惨烈,或军营生活)
体现了塞外大漠雄奇的自然风光,抒发豪迈之情
表现了战士们奋勇杀敌、建功立业的渴望,和保家卫国的决心
写战事渐衰,表现报国无门的悲壮,和壮志难酬却又无可奈何的慨叹
揭露了战争的激烈与残酷和给人民带来的深重灾难,表达了战士思念家乡、厌恶战争、渴望与家人团圆的情感,以及对统治者穷兵黩武的愤懑与不满
咏物抒怀诗(多用托物言志,象征)
表达不愿媚俗、不愿同流合污,坚持个性、保持清白的高尚节操
由于受生活中某种事物的触动,进而引发出自己的某种生活感悟、生活哲理
六、最后叮咛
1、诗歌鉴赏题不用怕,考题多为理解,考不到鉴赏程度。
2、力求理解诗歌,在读诗上多下功夫。
3、积累记忆诗歌术语词语,为答题准备。
4、审题很重要,明确考察点、答题方向。
5、熟练运用各种题型的解题思路,按步答题。
6、独问详细答,组合问简略答。
7、不会答,盲答、多答,大胆猜测、臆断。解词解句也给分。
1、明白表层意思:能翻译出大意(借用文言文知识)明确 时间、地点、景物、人物、事件
2、领会深层意思:写出了什么意境(形象、氛围)表达了什么情感(情绪、心境)
反映了什么思想(态度、观点)
3、方法——圈点批注法
粗读诗歌,圈点表层信息:圈点出时间、地点、人物、行为、景物基本理解大意。
精读细品,批注深层意思,力求全面读懂诗词,正确把握作者情感:批注出意境、情感、思想、手法等,全面读懂诗词。
二、分析语言:
1、炼字题:解字:语境义(表义深意)+手法 特殊语法现象(名词动用之类的)
修辞手法(拟人,通感,化无情为有情,化静为动等)
解句:句义+手法效果 描述景象,点出该字所烘托出的意境
联情旨:对意境、形象、情感、结构、技巧方面的作用
2、语言风格类题:
点特色(沉郁顿挫[杜甫]、绮丽典雅、清新质朴、简洁明快、雄浑奔放、悲慨凄凉)
析特色(结合相关诗句分析)
联情旨(对意境、形象、情感、结构、技巧方面的作用)
3、语言风格积累
清新淡雅 平淡自然 明快浅显 辞藻华丽 委婉含蓄 简洁洗练 沉郁顿挫 浑厚雄壮
多用口语 朴实无华 华美绚丽 明白晓畅 笔调婉约 雄浑豪放
4、语言风格详解
沉郁:用苍老遒劲的笔调去描绘,凝聚深沉的忧郁色彩和悲剧气氛。
工丽:既讲究辞藻华丽,又讲究对仗工整。自然:不留雕琢的痕迹,不使人感到做作。
委婉:不直接写出,通过写看似无关的事物,表达内心的情感。
直率:语言毫不隐晦,毫不修饰,依照情感的样子直接写出。
洗练:语言表质朴、省净、流畅、圆润洒脱、意韵无极的境界。
雄奇:气势雄伟,立意新奇。奔放:指直率而有气势。
悲慨:即悲壮慷慨、寂寥苍劲的艺术风格。
清幽:清静而又幽深,表面看似平淡自然,细细体味却以为深长。
平淡:朴素,不求辞藻华丽,显出质朴无华的特点,于平淡中蕴涵着深意。
清新:其特点是用语新颖,不落俗套。
绚丽:其特点是有富丽的词藻、绚烂的色彩,奇幻的情思。
明快:直接的,明朗的,爽快的,泼辣的,往往是斩钉截铁,一语破的。
含蓄:其特点是意在言外,言在此而意在彼。
三、分析形象:
1、答题步骤
概括形象:客观词+主观词+定性(人、物、景)
分析形象:解诗句,重点分析主观词在诗中的表现
联情旨:形象对主旨情感的作用。咏物诗要谈手法。
人物形象
一句概括,形象特点+社会属性(…的隐士;…的底层劳动妇女;…的书生)
结合全诗的句子进行分析,有描写手法的要鉴赏所用的描写手法(侧面,正面)
概括出形象中蕴涵的作者的思想感情(通过对…形象的塑造,表现了作者…)
事物形象(咏物诗中)
一句概括,所描写事物的形象特点
结合诗句分析所咏之物的特点(哪句怎样表现了哪个特点)
结合诗人的思想感情,写出所咏之物中的所托之情(托物言志)
景物形象
一句概括,诗句描写了一幅+(季节、地点、事件)+(什么样氛围特点的,孤寂冷清,雄浑壮阔,恬静优美,萧瑟凄凉等)的图景
用自己的语言将诗中所写之景用生动形象的语言描述出来
表达了诗人什么样的思想感情
2、人物形象积累
忧国忧民、心系社稷的形象 历经磨难、坚持追求的形象 胸怀宽广、豪放洒脱的形象
转战沙场、舍身保国的形象 寂寞愁苦、身世飘零的形象 孤傲高洁、坚持操守的形象
寄情山水、归隐田园的形象 怀才不遇、壮志难酬的形象 慷慨愤世、矢志报国的形象
送别友人、思念故乡的形象 反对征伐、同情疾苦的形象 重情重义、儿女情长的形象
3、景物形象——意境积累
豪放型:雄浑开阔、雄奇瑰丽、恢弘高远、浩瀚辽阔、博大新奇、深邃奇崛、高旷壮阔
清幽型:优美迷人、清新明丽、清净幽远、宁静恬淡、安谧美好、清净悠闲、淡雅闲适
伤感型:空蒙迷茫、冷落萧疏、孤寂冷清、迷离恍惚、冷森幽僻、凄清冷落、萧疏凄寂
欢快型:淳朴自然、生机勃勃、明净绚丽、清新明快、恬淡闲适
四、把握情感:
1、答题步骤:
判断诗歌类型:(内容)分析诗歌情感:意象 意境 形象 行为事件 诗眼 沾染情感类的词语
2、注意事项提醒:
情感的原因分析 情感的复杂性和多样性 复杂性:情感的矛盾与变化
多样性:情感的多项和多种
3、情感词语积累
惆怅、寂寞、孤独、伤感、烦闷、激愤、悲苦、忧愁、钦佩、向往、仰慕、闲适、恬淡、旷达、
洒脱、喜悦坚守节操、忧国忧民、蔑视权贵、怀才不遇、壮志难酬、归隐田园、惜春悲秋、
羁旅愁思、思乡念亲、激励劝勉、忆友怀旧、别恨离愁、相知相思、怀古伤今、借古讽今、
愤世嫉俗、登高览胜、寄情山水、热爱自然、登高怀远
4、诗歌分类+情感积累
写景诗:因景引起了心中的某种感触,描绘景物来抒发感慨。
咏物诗:不愿媚俗、不愿同流合污,坚持个性、保持的高尚情操;
报国无门、怀才不遇的伤感;某种人生感悟、生活哲理;悠闲舒适、不慕富贵的心境。
思乡诗:羁旅愁思、思念亲友、征人思乡、闺中怀人
边塞诗:英勇作战、保家卫国建功立业之情;厌恶战争,揭批统治者,思念家乡亲人。
怀古诗:缅怀、追慕古贤,渴望建功立业;昔盛今衰的感慨,借古吟今;
忧国伤时,揭露统治者的昏庸腐朽,同情人民疾苦;悲叹年华消逝,壮志难酬。
感怀诗:怀才不遇,爱国情怀不得重用;时光流逝、沧海桑田的伤感;
贬官谪居的怨恨,仕途失意的苦闷;告慰平生的喜悦,追求豁达人生境界;
洁身自好,不与当权者合作;伤春悲秋。
山水诗:不满现实,对宁静平和生活的向往;从容闲适,热爱自然、向往自由、向往归隐
送别诗:离情别恨 深情厚谊 激励劝勉
哲理诗:古代哲理诗,意境深远,启迪心扉,为人们所传诵。
闺怨诗:易逝青春的哀怨,自由自在生活幸福生活的向往;
对丈夫的思念,对战争的厌恶;对出门在外的丈夫的思念,表达柔情别绪、忧愁伤感。
悼亡诗:追忆往昔,相濡以沫、同甘共苦生活情境,以“记梦”的形式,对亡妻的悼伤与思念。
干谒诗:为求进身机会,十分含蓄地写干谒诗,曲折地表露自己的心迹。
五、鉴赏技巧
1、技巧分类梳理
修辞手法:比喻、拟人、夸张、排比、对偶、反问、设问、反复
表达方式:记叙、说明、议论 描写(角度)、抒情(方式)
结构技巧:悬念、伏笔、铺垫、呼应、照应、开篇点题、承上启下、卒章显志
语言特色:平实、生动、典雅、通俗、幽默诙谐、清新自然、、辛辣反讽、含蓄隽永
其他手法:象征、联想、想象、对比、线索、烘托(景)、衬托(人)(正衬、反衬)扬抑、以小见大、渲染、蒙太奇手法等
2、解题思路
(1)认真审题
题干中无提示,要求赏析诗歌诗歌诗句:
从语言(修辞、炼字、语言风格)从表达方式(抒情方式、描写角度、情景角度)
从结构方面等。
没有提示的赏析可点面结合来解答,从形象塑造、情感抒发、手法运用、意象意境等方面
有提示从技巧方面赏析的可从语言、描写、抒情三方面考虑。
(2)注意步骤:判断+分析+情旨
判断(宁多无缺,有几种写几种)分析(解句结合判断依据分析+手法效果分析)
情旨(多向分析:写景句要分析意象意境;写物写人要分析形象;抒情句要分析情感作用。)
3、重点记忆:
(1)描写(写景角度)直接描写(正面描写)人物、事物、景物
①各种修辞手法比喻(说清本体喻体,化具体为抽象,化无形为有形,突出事物特点)
比拟(注意拟人,拟物[人拟物,A物拟B物])
对比(把…和…作对比,更加突出了…,表达了作者…)
借代(部分代整体,具体代抽象,用特征代人)
设问(片头,引起全文;中间,承上启下;结尾,深化主题令人回味)
反问(加强语气,表达更加强烈的感情)
②概括与具体—白描与工笔、细节描写(常是动作描写)
③动静结合④虚实结合(神仙鬼怪世界、梦境、已逝之情景、设想想象未来之情景)
⑤空间(时间)顺序(远近、高低)
⑥感官角度的变化(嗅、视[颜色词]、声[拟声词]、触[动作词]、味)
⑦光影(明与暗)、色彩的渲染(色彩多)⑧观察点角度的变化(平视、昂视、俯视)
间接描写(侧面描写)
衬托(烘托):正衬、反衬 反衬:以景衬情、以动写静、以虚写实、以声写静
(2)抒情(抒情方式)
直接抒情(直抒胸臆)
间接抒情 借景抒情(顺序3多少3、喜悲4) 托物言志(象征手法3)
因事抒情 借古抒怀(伤、讽、赞、颂) 借典抒情
(3)情景关系:情景交融(顺序3、喜悲4 、多少3 )
顺序:触景生情 缘情造景 以景结情
喜悲:以乐景写乐情、以悲景写悲情 以乐景写悲情、以悲景写乐情
多少:借景抒情 融情于景 情景交融
(4)意象的作用
①营造氛围。 ②借物抒情(言志)。③塑造背景或环境。④塑造意境。
⑤衬托人物节气、品质或性格。 ⑥奠定情感基调。 ⑦以景衬境。
(5)景物描写作用
内容分析:写了具体的时间、地点、背景、环境
结构分析:开头:触景生情、奠定感情基调结尾:以景结情、留有想象空间,推动故事情节发展
情旨分析:渲染气氛,表达心情、塑造形象,烘托意境
(6)渲染 烘托 衬托 对比
渲染:指对环境、景物做正面形容描写,突出形象,营造意境。
烘托:从侧面着意描写,作为陪衬,使所需要的事物鲜明突出。
衬托:用事物间的近似或对立的条件,用一些事物为陪衬来突出所要表现的事物。
正衬:用相同事物来衬托。以动衬动,以静衬静,以乐衬乐,以哀衬哀,即“绿叶衬红花”
反衬:用相反的事物来衬托。 以动衬静,以虚衬实、以乐衬哀,以丑衬美。
对比:对举的双方是为了通过对比得出另外的结论。
渲染 烘托 衬托 对比区别
渲染:只用于写景,渲染气氛,为意境服务。 烘托:可以写人写物,相当于正衬。
衬托:属于间接(侧面)描写、抒情,可写人、物、景。
正衬:用相同事物来衬托。 反衬:用相反的事物来衬托。
对比:属于修辞手法,不分主次,常用于论述
情感及手法综合分析
咏史怀古诗(多写古人往事,游览古迹,古今对比)
对历史冷静的思考(多用用典抒情)抒发昔盛今衰之慨(多用反衬,对比)
抒发沧桑之感,对时间流逝的感慨(用大自然的有常衬人事的无常[多在对古迹的景物描写中])
借古讽今[劝诫],表达了对现实社会的不满和抨击,或感慨个人遭遇
山水田园(隐逸)诗(描写自然风光,用借景抒情,融情于景,渲染气氛;多有描述画面的题)
表达了淡泊名利,追求闲适恬淡的隐逸生活的思想感情
厌恶和鄙视黑暗的社会现实,想要远离尘世的思想感情
表达了对大自然和祖国山河的热爱 表达了对生活的热爱,和乐观向上的心态
送别诗(多临山傍水,也称山水送别诗;常寓情于景,渲染烘托,以乐景衬哀情)
表达了对友人离去的依依不舍,表现出内心的愁苦、迷恋和伤感
表达了与友人的深情厚谊,以及对友人的赞美、美好期望或激励劝勉
借以表达自己的志向和美好理想,表达诗人豁达胸襟和豪放的气度
表达了对友人前途的担忧,或对友人路途遥远的无限关心(多用虚写)
思乡怀人(羁旅行意)诗(写在外漂泊的游子眼中所见,耳中所闻;常在特殊节日[除夕、元宵、中秋、重阳等];常触景生情,感时生情,托物传情,因梦寄情)
抒发了作者的羁旅愁思,抒发内心的孤独、凄凉之情
表达了对家乡的思念,和对故乡亲人的挚爱与思念
抒发独居他乡,不得重用,在外漂泊多年却怀才不遇,报国无门的孤独寂寞、幽怨愤慨之情
闺怨诗(常会让分析人物形象)
描写男女之间深厚的感情,歌颂爱情的真挚(多见于诗经)
表达了闺中生活的孤独与寂寞,或宫中生活的悲凉
表达了对丈夫、家人的思念(丈夫多在外征战,或他乡为官;会和边塞诗的一些内容联系)
表达了对虚度时光、青春易逝的哀怨与慨叹
借闺怨诗表达作者不被朝廷重用的幽怨
边塞诗(多写边塞苍茫雄奇的景象,或边疆战事的惨烈,或军营生活)
体现了塞外大漠雄奇的自然风光,抒发豪迈之情
表现了战士们奋勇杀敌、建功立业的渴望,和保家卫国的决心
写战事渐衰,表现报国无门的悲壮,和壮志难酬却又无可奈何的慨叹
揭露了战争的激烈与残酷和给人民带来的深重灾难,表达了战士思念家乡、厌恶战争、渴望与家人团圆的情感,以及对统治者穷兵黩武的愤懑与不满
咏物抒怀诗(多用托物言志,象征)
表达不愿媚俗、不愿同流合污,坚持个性、保持清白的高尚节操
由于受生活中某种事物的触动,进而引发出自己的某种生活感悟、生活哲理
六、最后叮咛
1、诗歌鉴赏题不用怕,考题多为理解,考不到鉴赏程度。
2、力求理解诗歌,在读诗上多下功夫。
3、积累记忆诗歌术语词语,为答题准备。
4、审题很重要,明确考察点、答题方向。
5、熟练运用各种题型的解题思路,按步答题。
6、独问详细答,组合问简略答。
7、不会答,盲答、多答,大胆猜测、臆断。解词解句也给分。
相关资料
更多

