(四川卷)2016年普通高校招生统一考试(理综)试卷(含解析)
展开第Ⅰ卷 (选择题 共42分)
1. 叶内细胞内的下列生理过程,一定在生物膜上进行的是
A.O2的产生B.H2O生成C.[H]的消耗D.ATP的合成
【答案】A
考点:本题考查细胞代谢的相关知识,意在考查考生理解所学知识的要点,把握知识间的内在联系的能力。
2. 下列有关细胞共性的叙述,正确的是
A.都具有细胞膜但不一定具有磷脂双分子层
B.都具有细胞核但遗传物质不一定是DNA
C.都能进行细胞呼吸但不一定发生在线粒体中
D.都能合成蛋白质但合成场所不一定是核糖体
【答案】C
【解析】
试题分析:都具有细胞膜,一定具有磷脂双分子层,A错误;原核细胞没有真正的细胞核,遗传物质一定是DNA,B错误;都能进行细胞呼吸,但不一定发生在线粒体,如原核细胞没有线粒体,但能进行细胞呼吸,C正确;都能合成蛋白质,场所一定是核糖体,D错误。
考点:本题考查细胞结构和代谢的相关知识,意在考查考生理解所学知识的要点,把握知识间的内在联系的能力。
3.下列有关实验操作或方法所导致结果的描述,不正确的是
A.用纸层析法分离色素时,若滤液细线画得过粗可能会导致色素带出现重叠
B.用葡萄制作果醋时,若先通入空气再密封发酵可以增加醋酸含量提高品质
C.提取胡萝卜素时,若用酒精代替石油*萃取将会导致胡萝卜素提取率降低
D.调查人群中色盲发病率时,若只在患者家系中调查将会导致所得结果偏高
【答案】B
考点:本题考查课本实验的操作相关知识,意在考查考生理解所学知识的要点,把握知识间的内在联系的能力。
有人从真菌中提取到甲、乙和丙三种生长素类似物,分别测试三种类似物的不同浓度对莴苣幼根生长的影响,结果如右图。以下说法不正确的是
甲、乙和丙对莴苣幼根生长的影响均有两重性
在0~20ppm范围内,甲对莴苣幼根的促进作用大于丙
乙的浓度大于20ppm后,对莴苣幼根生长起抑制作用
据图推测,用30ppm的甲处理莴苣幼芽可抑制其生长
【答案】D
【解析】
试题分析:与生长素类似物浓度为0相比,生长素浓度大于20ppm时抑制生根,具有两重性,A、C正确;在0~20ppm范围内,甲组莴苣幼根长度大于丙,故甲对莴苣幼根的促进作用大于丙,B正确;由图不能推出30ppm的生长素类似物对幼芽的影响,D错误。
考点:本题考查生长素的两重性,意在考查考生理解所学知识的要点,把握知识间的内在联系的能力。
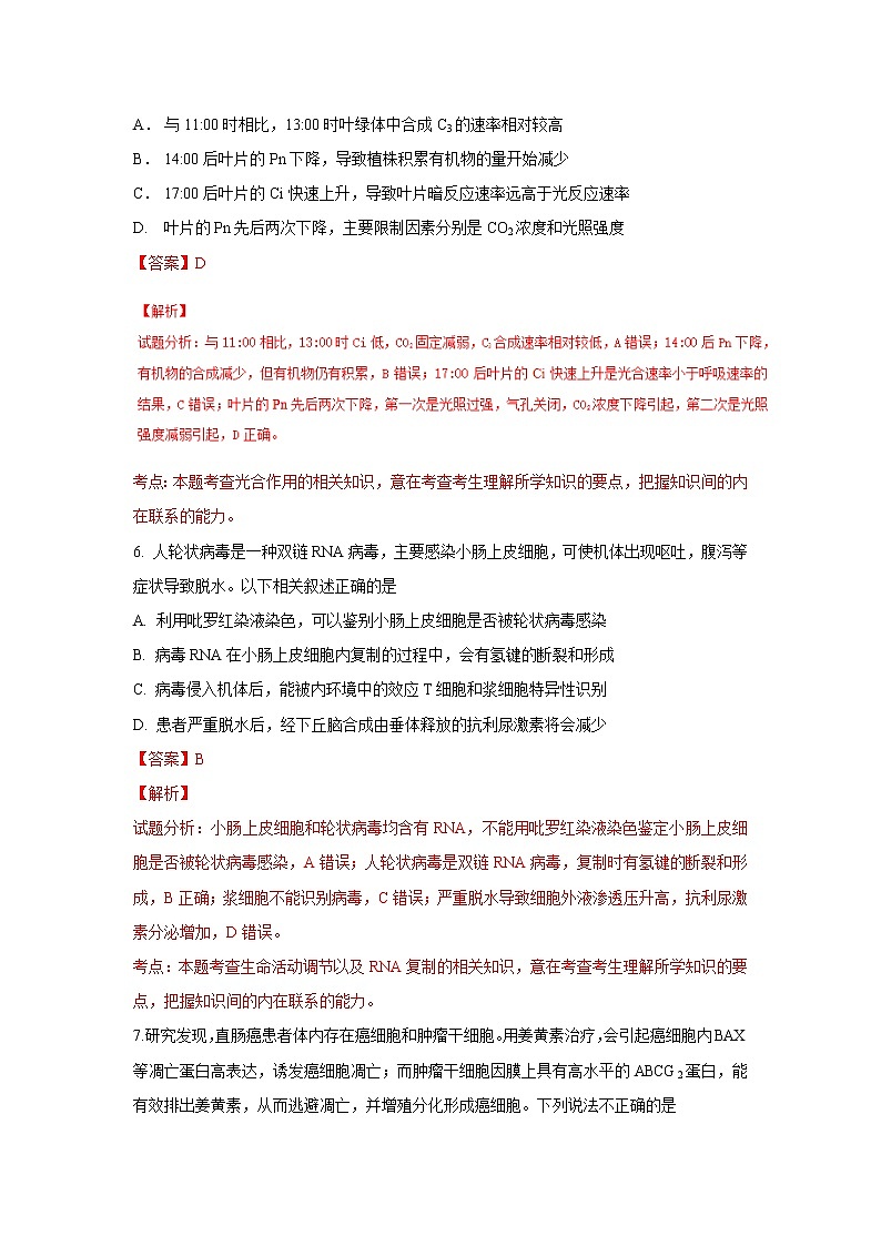
5三倍体西瓜由于含糖量高且无籽,备受人们青睐。下图是三倍体西瓜叶片净光合速率(以CO2吸收速率表示)与胞间CO2浓度(Ci)的日变化曲线,以下分析正确的是
与11:00时相比,13:00时叶绿体中合成C3的速率相对较高
14:00后叶片的Pn下降,导致植株积累有机物的量开始减少
17:00后叶片的Ci快速上升,导致叶片暗反应速率远高于光反应速率
D. 叶片的Pn先后两次下降,主要限制因素分别是CO2浓度和光照强度
【答案】D
考点:本题考查光合作用的相关知识,意在考查考生理解所学知识的要点,把握知识间的内在联系的能力。
6. 人轮状病毒是一种双链RNA病毒,主要感染小肠上皮细胞,可使机体出现呕吐,腹泻等症状导致脱水。以下相关叙述正确的是
A. 利用吡罗红染液染色,可以鉴别小肠上皮细胞是否被轮状病毒感染
B. 病毒RNA在小肠上皮细胞内复制的过程中,会有氢键的断裂和形成
C. 病毒侵入机体后,能被内环境中的效应T细胞和浆细胞特异性识别
D. 患者严重脱水后,经下丘脑合成由垂体释放的抗利尿激素将会减少
【答案】B
【解析】
试题分析:小肠上皮细胞和轮状病毒均含有RNA,不能用吡罗红染液染色鉴定小肠上皮细胞是否被轮状病毒感染,A错误;人轮状病毒是双链RNA病毒,复制时有氢键的断裂和形成,B正确;浆细胞不能识别病毒,C错误;严重脱水导致细胞外液渗透压升高,抗利尿激素分泌增加,D错误。
考点:本题考查生命活动调节以及RNA复制的相关知识,意在考查考生理解所学知识的要点,把握知识间的内在联系的能力。
7.研究发现,直肠癌患者体内存在癌细胞和肿瘤干细胞。用姜黄素治疗,会引起癌细胞内BAX等凋亡蛋白高表达,诱发癌细胞凋亡;而肿瘤干细胞因膜上具有高水平的ABCG2蛋白,能有效排出姜黄素,从而逃避凋亡,并增殖分化形成癌细胞。下列说法不正确的是
A.肿瘤干细胞与癌细胞中基因的执行情况不同
B.肿瘤干细胞的增殖及姜黄素的排出都需要消耗ATP
C.编码BAX蛋白和 ABCG2蛋白的基因都属于原癌基因
D.用ABCG2抑制剂与姜黄素联合治疗,可促进肿瘤干细胞凋亡
【答案】C
考点:本题考查细胞的生命活动,意在考查考生理解所学知识的要点,把握知识间的内在联系的能力。
(第Ⅱ卷 非选择题,共48分)
注意事项:
必须使用0.5毫米黑色墨迹签字笔在答题卡上题目所指示的答案区域内作答。作图题可先用铅笔绘出。确认后再用0.5毫米黑色墨迹签字笔描清楚。答在试题卷上,草稿纸上无效。
第Ⅱ卷 共4题
8.(11分)生长抑素(SS)是一种14个氨基酸的环状多肽,由下丘脑合成释放,可直接影响促甲状腺激素(TSH)的分泌。
(1)合成1分子SS可产生_______分子H2O;下丘脑分泌的SS经_______运输到达靶器官 。
(2)急性高血糖和药物A均可促进SS的分泌,进而影响TSH,有人对健康志愿者进行不同处理,测定其血浆中TSH水平,结果如下图(注:TRH为促甲状腺激素释放激素)。
①给予受试者葡萄糖处理造成急性高血糖后,受试者胰岛细胞分泌的 将减少。
②用TRH处理后,受试者体内 分泌的TSH含量升高,导致机体 激素分泌增多,细胞代谢速率加快,产热增加。
③由实验结果可知:与对照组相比,处理组TSH的增加较 ,说明SS对TSH的分泌具有 作用。从总体趋势看,与药物A相比,急性高血糖对SS分泌的促进作用更 。
④设置处理组3的目的是探究 。
【答案】(1)14 体液
(2)①胰高血糖素 ②垂体 甲状腺 ③少 抑制 强 ④急性高血糖与药物A共同作用对SS分泌的影响
考点:本题考查激素调节的相关知识,意在考查考生理解所学知识的要点,把握知识间的内在联系的能力。
9(11)豌豆蚜和鳞翅目幼虫是利马豆的主要害虫,蝉大眼蝽可取食利马豆及两类害虫。研究人员用蔬果剂处理去除部分豆荚后,测试以上动物密度的变化,结果见下表(单位:个/株,蔬果剂对以上动物无危害)。
(1)调查豌豆群的种群密度应采用 法,施用蔬果剂后,预测豌豆芽的种群数量将呈 型增长。
(2)在该生态系统中蝉大眼蝽属于第 营养级,蝉大眼蝽摄入有机物所含的能量,一部分流向 ,另一部分被蝉大眼蝽同化用于自身呼吸和生长发育繁殖。
(3)利马豆根部的根瘤菌可以将空气中的氮转变为 供利马豆利用,利马豆与根瘤菌的种间关系为 。
(4)分析表中数据可知,蝉大眼蝽主要取食 ,请说明你判定的依据:
【答案】(1)样方 S (2)二、三 分解者 (3)含氮的养料 互利共生 (4)利马豆 利马豆豆荚减少后,豌豆蚜和鳞翅目幼虫的密度增加,而蝉大眼蝽密度减少
考点:本题考查种群和群落的相关知识,意在考查考生理解所学知识的要点,把握知识间的内在联系的能力。
10.(12分)图甲是从土壤中筛选产脲酶细菌的过程,图乙是脲酶基因转录的mRNA部分序列。
(1)图中选择培养基应以 为唯一氮源;鉴别培养基还需添加 作指示剂,产脲酶细菌在该培养基上生长一段时间后,其菌落周围的指示剂将变成 色。
(2)在5个细菌培养基平板上,均接种稀释倍数为105 的土壤样品液0.1mL,培养一段时间后,平板上长出的细菌菌落数分别为13、156、462、178和191。
该过程采取的接种方法是 ,每克土壤样品中的细菌数量为 ×108个;与血细胞计数板计数法相比,此计数方法测得的细菌数较 。
(3)现有一菌株的脲酶由于基因突变而失活,突变后基因转录的mRNA在图乙箭头所示位置增加了70个核苷酸,使图乙序列中出现终止密码(终止密码有UAG、UGA和UAA)。突变基因转录的mRNA中,终止密码为 ,突变基因表达的蛋白质含 个氨基酸。
【答案】(1)尿素 酚红 红 (2)稀释涂布平板法 1.75 少 (3)UGA 115
考点:本题考查微生物的分离,意在考查考生理解所学知识的要点,把握知识间的内在联系的能力。
11.(14分)油菜物种I(2n=20)与II(2n=18)杂交产生的幼苗经秋水仙素处理后,得到一个油菜新品系(住:I的染色体和II的染色体在减数分裂中不会相互配对)。
(1)秋水仙素通过抑制分裂细胞中________的形成,导致染色体加倍,获得的植株进行自交,子代_______(会/不会)出现性状分离。
(2)观察油菜新品根尖细胞有丝分裂,应观察______区的细胞,处于分裂后期的细胞中含有_______条染色体。
(3)该油菜新品系经过多代种植后出现不同颜色的种子,已知种子颜色由一对基因A/a控制,并受另一对基因R/r影响。用产黑色种子植株(甲)、产黄色种子植株(乙和丙)进行以下实验:
①由实验一得出,种子颜色性状中黄色对黑色为________性
②分析以上实验可知,当________基因存在时会抑制A基因的表达。实验二中丙的基因型为________,F2代产黄色种子植株中杂合子的比例为________。
③有人重复实验二,发现某一F1植株,其体细胞中含R/r基因的同源染色体有三条(其中两条含R基因),请解释该变异产生的原因:________。让该植株自交,理论上后代中产黑色种子的植株所占比例为________。
【答案】(1)纺锤体 不会 (2)分生 76 (3)①隐 ②R AARR 10/13
③植株丙减数第一次分裂后期含R基因的同源染色体未分离(或植株丙在减数第二次分裂后期含R基因的姐妹染色单体未分开 1/48
由于实验二中F1全为产黄色种子植株(AaRr),则丙黄色种子植株基因型为AARR,F2中产黄色种子植株中纯合子的基因型为AARR、aaRR、aarr,占3/13,则杂合子占10/13。就R(r)而言,实验二亲本基因型为RR和rr,F1体细胞基因型应为Rr,而该植株体细胞中含R基因的染色体多了一条,可能是丙植株减数分裂过程中,含R基因的同源染色体未分离或含R基因的姐妹染色单体分开后没有分离,形成含R基因的两条染色体的配子。该植株产生的配子有(1/2A、1/2a)(1/6RR、1/3Rr、1/3R、1/6r),自交后代黑色种子植株(A_rr)比例为3/4×1/36=1/48。
考点:本题考查基因自由组合定律和育种的相关知识,意在考查考生理解所学知识的要点,把握知识间的内在联系的能力。
2016年普通高等学校招生全国统一考试(四川卷)
理科综合化学部分
1.化学与生产和生活密切相关。下列过程中没有发生化学变化的是
A.氯气作水杀菌消毒剂
B.硅胶作袋装食品的干燥剂
C.二氧化硫作纸浆的漂白剂
D.肥皂水作蚊虫叮咬处的清洗剂
【答案】B
考点: 化学变化和物理变化的判断
2.根据下列实验操作和现象得出的结论正确的是
【答案】D
【解析】
试题分析:A、溶液中可能是碳酸氢根离子,故错误;B、铁在常温下在浓硫酸中钝化,发生了化学反应,故错误;C、碘酸钾和淀粉不反应,碘单质遇到淀粉显蓝色,故错误;D、苯酚钠和二氧化碳反应生成苯酚和碳酸氢钠,说明碳酸酸性比苯酚强,故正确。
考点:离子的检验,浓硫酸的性质,淀粉的性质,酸性的比较
3.下列关于离子共存或离子反应的说法正确的是
A.某无色溶液中可能大量存在H+、Cl-、MnO4-
B.pH=2的溶液中可能大量存在Na+、NH4+、SiO32-
C.Fe2+与H2O2在酸性溶液中的反应:2Fe2++H2O2+2H+=2Fe3++2H2O
D.稀硫酸和氢氧化钡溶液反应:H++SO42-+Ba2++OH-=BaSO4↓+H2O
【答案】C
【解析】
试题分析:A、MnO4-是紫色,故错误;B、硅酸根离子和氢离子反应生成硅酸沉淀,故错误;C、满足电子守恒和电荷守恒,故正确;D、氢离子和硫酸根离子比例应为2:1,故错误。
考点:离子方程式的判断
4. NA为阿伏伽德罗常数的值。下列说法正确的是
A.2.4g镁在足量的氧气中燃烧,转移的电子数为0.1NA
B.标准状况下,5.6L二氧化碳气体中含有的氧原子数为0.5NA
C.氢原子数为0.4NA的甲醇分子中含有的σ键数为0.4NA
D.溶液中含有的氢离子数为0.05NA
【答案】B
考点: 阿伏伽德罗常数
5.某电动汽车配载一种可充放电的锂离子电池。放电时电池的总反应为:Li1-xCO2+LixC6=LiCO2+ C6(x<1)。下列关于该电池的说法不正确的是
A.放电时,Li+在电解质中由负极向正极迁移
B.放电时,负极的电极反应式为LixC6-xe-= xLi++ C6
C.充电时,若转移1mle-,石墨C6电极将增重7xg
D.充电时,阳极的电极反应式为LiCO2-xe-=Li1-xCO2+Li+
【答案】C
【解析】
试题分析:A、放电时,阳离子向正极移动,故正确;B、放电时,负极失去电子,故正确;C、充电时,若转移1ml电子,则石墨电极上溶解1/xml C6,电极质量减少,故错误;D、充电时阳极失去电子,为原电池的正极的逆反应,故正确。
考点: 原电池和电解池的工作原理
6.一定条件下,CH4与H2O(g)发生反应:CH4(g)+H2O(g) CO(g)+3H2(g)设起始=Z,在恒压下,平衡时 (CH4)的体积分数与Z和T(温度)的关系如图所示。下列说法正确的是
A.该反应的焓变△H>0
B.图中Z的大小为a>3>b
C.图中X点对应的平衡混合物中=3
D.温度不变时,图中X点对应的平衡在加压后 (CH4)减小
【答案】A
考点: 平衡移动原理
7.向1L含0.01mlNaAlO2和0.02mlNaOH的溶液中缓慢通入二氧化碳,随n(CO2)增大,先后发生三个不同的反应,当0.01ml
【答案】D
考点:溶液中微粒浓度的比较
8.(13分)M、R、X、Y为原子序数依次增大的短周期主族元素,Z是一种过渡元素。M基态原子L层中p轨道电子数是s电子的2倍,R是同周期元素中最活泼的金属元素,X和M形成的一种化合物是引起酸雨的主要大气污染物,Z的基态原子4s和3d轨道半充满。请回答下列问题:
(1)R基态原子的电子排布式是① ,X和Y中电负性较大的是 ② (填元素符号)。
(2)X的氢化物的沸点低于与其组成相似的M的氢化物,其原因是___________。
(3)X与M形成的XM3分子的空间构型是__________。
(4)M和R所形成的一种离子化合物R2M晶体的晶胞如右图所示,则图中黑球代表的离子是_________(填离子符号)。
(5)在稀硫酸中,Z的最高价含氧酸的钾盐(橙色)氧化M的一种氢化物,Z被还原为+3价,该反应的化学方程式是____________。
【答案】
(1)①1s22s22p63s1或[Ne]3s1 ②Cl
(2)H2S分子间不存在氢键,H2O分子间存在氢键
(3)平面三角形
(4)Na+
(5)K2Cr2O7+3H2O2+ 4H2SO4===K2SO4+Cr2(SO4)3+3O2↑+7H2O
考点:物质结构及性质,元素及化合物知识
9.(13分)CuCl广泛应用于化工和印染等行业。某研究性学习小组拟热分解CuCl2·2H2O制备CuCl,并进行相关探究。
【资料查阅】
【实验探究】该小组用下图所示装置进行实验(夹持仪器略)。
请回答下列问题:
(1)仪器X的名称是__________。
(2)实验操作的先后顺序是a→______→c(填操作的编号)
a.检查装置的气密性后加入药品 b.熄灭酒精灯,冷却
c.在“气体入口”处干燥HCl d.点燃酒精灯,加热
e.停止通入HCl,然后通入N2
(3)在实验过程中,观察到B中物质由白色变为蓝色,C中试纸的颜色变化是_______。
(4)装置D中发生的氧化还原反应的离子方程式是________________。
(5)反应结束后,取出CuCl产品进行实验,发现其中含有少量的CuCl2或CuO杂质,根据资料信息分析:
①若杂质是CuCl2,则产生的原因是________________。
②若杂质是CuO,则产生的原因是________________。
【答案】
(1)干燥管
(2)c d b
(3)先变红,后褪色
(4)Cl2+2OH-=Cl-+ClO-+H2O
(5)①加热时间不足或温度偏低②通入HCl的量不足
(3)B中有白色变为蓝色,说明有水生成,产物中还有Cl2,所以C中石蕊试纸先逐渐变为红色,后褪色,答案为:先变红,后褪色。
(4)D中是Cl2和NaOH反应生成氯化钠、次氯酸钠和水,反应的离子方程式为:Cl2+2OH-=Cl-+ClO-+H2O,答案为:Cl2+2OH-=Cl-+ClO-+H2O。
考点:元素及化合物知识、化学实验等
10.(16分)高血脂严重影响人体健康,化合物E是一种临床治疗高血脂症的药物。E的合成路线如下(部分反应条件和试剂略):
请回答下列问题:
(1)试剂I的名称是____a____,试剂II中官能团的名称是____b___,第② 步的反应类型是____c___。
(2)第①步反应的化学方程式是_____________。
(3)第⑥步反应的化学方程式是_____________。
(4)第⑦步反应中,试剂Ⅲ为单碘代烷烃,其结构简式是_________ 。
(5)C的同分异构体在酸性条件下水解,生成X、Y和CH3(CH2)4OH。若X含有羧基和苯环,且X和Y的核磁共振氢谱都只有两种类型的吸收峰,则X与Y发生缩聚反应所得缩聚物的结构简式是___________。
【答案】(1)甲醇;溴原子;取代反应。
(2) 。
(3) 。
(4)CH3I
(5)
考点:考查有机合成和有机推断,涉及有机物的命名,官能团的识别,反应类型的判断,结构简式、同分异构体、化学方程式的书写等。
11. (16分)资源的高效利用对保护环境、促进经济持续健康发展具有重要作用。磷尾矿主要含Ca5(PO4)3F和CaCO3·MgCO3 。某研究小组提出了磷尾矿综合利用的研究方案,制备具有重要工业用途的CaCO3、Mg(OH)2、P4和H2,其简化流程如下:
已知:①Ca5(PO4)3F在950℃不分解;
②4Ca5(PO4)3F+18SiO2+30C2CaF2+30CO+18CaSiO3+3P4
请回答下列问题:
(1)950℃煅烧磷尾矿生成气体的主要成分是___________。
(2)实验室过滤所需的玻璃仪器是_____________。
(3)NH4NO3溶液能从磷矿I中浸取出Ca2+的原因是__________。
(4)在浸取液II中通入NH3,发生反应的化学方程式是____________。
(5)工业上常用磷精矿[Ca5(PO4)3F]和硫酸反应制备磷酸。已知25℃,101kPa时:
CaO(s)+H2SO4(l)=CaSO4(s)+H2O(l) △H=-271kJ/ml
5 CaO(s)+H3PO4(l)+HF(g)= Ca5(PO4)3F (s)+5H2O(l) △H=-937kJ/ml
则Ca5(PO4)3F和硫酸反应生成磷酸的热化学方程式是_________________。
(6)在一定条件下CO(g)+H2O(g) CO2(g)+H2(g),当CO与H2O(g)的起始物质的量之比为1:5,达平衡时,CO转化了5/6.若akg含Ca5(PO4)3F(相对分子质量为504)的质量分数为10%的磷尾矿,在上述过程中有b%的Ca5(PO4)3F转化为P4,将产生的CO与H2O(g)按起始物质的量之比1:3混合,则相同条件下达平衡时能产生H2________kg。
【答案】
(1)CO2
(2)漏斗、烧杯、玻璃棒。
(3)NH4+ 水解使溶液呈酸性,与CaO、Ca(OH)2反应生成Ca2+
(4)MgSO4+2NH3+2H2O===Mg(OH)2↓+(NH4)2SO4 。
(5)Ca5(PO4)3F (s)+ 5H2SO4(l)=5CaSO4(s) +H3PO4(l)+HF(g) △H=-418kJ/ml 。
(6)
【解析】
(6)根据题给数据利用三行式分析。设CO的起始浓度为1ml/L,则水蒸气的起始浓度为5ml/L
CO(g)+H2O(g) CO2(g)+H2(g),
起始浓度(ml/L)1 5 0 0
转化浓度(ml/L)5/6 5/6 5/6 5/6
平衡浓度(ml/L)1/6 25/6 5/6 5/6
则K=c(CO2)c(H2)/c(CO)c(H2O)=1。相同条件下当CO与H2O(g)的起始物质的量之比为1:3,平衡常数不变,设转化的CO为x。
CO(g)+H2O(g) CO2(g)+H2(g),
起始浓度(ml/L)1 3 0 0
转化浓度(ml/L)x x x x
平衡浓度(ml/L)(1-x) (3-x) x x
则x2/(1-x)(3-x)=1,解得x=3/4,即达平衡时,CO转化了3/4。转化为P4的Ca5(PO4)3F质量为a×10%×b%kg,根据反应4Ca5(PO4)3F+18SiO2+30C2CaF2+30CO+18CaSiO3+3P4知生成CO的质量为(30×28×a×10%×b%)/(4×504)kg,则转化的CO的质量为3(30×28×a×10%×b%)/4(4×504)kg,根据反应:CO(g)+H2O(g) CO2(g)+H2(g)知相同条件下达平衡时能产生H23(30×28×a×10%×b%)/56(4×504)kg=kg。
考点:化学反应原理,涉及化学反应速率、化学平衡、化学反应与能量等
2016年普通高等学校招生全国统一考试(四川卷)
理科综合物理部分
第I卷(选择题 共42分)
一、选择题(共7小题,每小题6分,共42分。每小题给出的四个选项中,有的只有一个选项、有的有多个选项符合题目要求,全部选对的得6分,选对但不全的得3分,有选错的得0分。)
1.韩晓鹏是我国首位在冬奥会雪上项目夺冠的运动员。他在一次自由式滑雪空中技巧比赛中沿“助滑区”保持同一姿态下滑了一段距离,重力对他做功1 900 J,他克服阻力做功100 J。韩晓鹏在此过程中
A.动能增加了1 900 J
B.动能增加了2 000 J
C.重力势能减小了1 900 J
D.重力势能减小了2 000J
【答案】C
考点:功能关系[
2.如图所示,接在家庭电路上的理想降压变压器给小灯泡L供电,如果将原、副线圈减少相同匝数,其它条件不变,则
A.小灯泡变亮
B.小灯泡变暗
C.原、副线圈两段电压的比值不变
D.通过原、副线圈电流的比值不变
【答案】B
【解析】
试题分析:根据变压器电压与匝数关系,,因为是降压变压器,则n1>n2,则当原、副线圈减少相同匝数时,由数学知识可知变大,则U2减小,故灯泡变暗,选项AC错误,B正确;根据可知通过原、副线圈电流的比值变小,选项D错误。
考点:变压器
3.国务院批复,自2016年起将4月24日设立为“中国航天日”。1970年4月24日我国首次成功发射的人造卫星东方红一号,目前仍然在椭圆轨道上运行,其轨道近地点高度约为440 km,远地点高度约为2 060 km;1984年4月8日成功发射的东方红二号卫星运行在赤道上空35 786 km的地球同步轨道上。设东方红一号在远地点的加速度为a1,东方红二号的加速度为a2,固定在地球赤道上的物体随地球自转的加速度为a3,则a1、a2、a3的大小关系为
A.a2>a1>a3
B.a3>a2>a1
C.a3>a1>a2
D.a1>a2>a3
【答案】D
考点:同步卫星;万有引力定律的应用
4.如图所示,正六边形abcdef区域内有垂直于纸面的匀强磁场。一带正电的粒子从f点沿fd方向射入磁场区域,当速度大小为vb时,从b点离开磁场,在磁场中运动的时间为tb,当速度大小为vc时,从c点离开磁场,在磁场中运动的时间为tc,不计粒子重力。则[来
A.vb:vc=1:2,tb:tc=2:1
B.vb:vc=2:1,tb:tc=1:2
C.vb:vc=2:1,tb:tc=2:1
D.vb:vc=1:2,tb:tc=1:2
【答案】A
考点:带电粒子在匀强磁场中的运动
5.某同学通过实验测定半圆形玻璃砖的折射率n。如图甲所示,O是圆心,MN是法线,AO、BO分别表示某次测量时光线在空气和玻璃砖中的传播路径。该同学测得多组入射角i和折射角r,做出sin i-sin r图像如图乙所示。则
A.光由A经O到B,n=1.5
B.光由B经O到A,n=1.5
C.光由A经O到B,n=0.67
D.光由B经O到A,n=0.67
【答案】B
【解析】
试题分析:由图线可知,可得n=1.5;因i是入射角,r是折射角,折射角大于入射角,故光由B经O到A,故选B。
考点:光的折射定律
6.简谐横波在均匀介质中沿直线传播,P、Q是传播方向上相距10 m的两质点,波先传到P,当波传到Q开始计时,P、Q两质点的振动图像如图所示。则
A.质点Q开始振动的方向沿y轴正方向
B.该波从P传到Q的时间可能为7 s
C.该波的传播速度可能为2 m/s
D.该波的波长可能为6 m
【答案】AD
考点:振动图像;机械波的传播
7.如图所示,电阻不计、间距为l的光滑平行金属导轨水平放置于磁感应强度为B、方向竖直向下的匀强磁场中,导轨左端接一定值电阻R。质量为m、电阻为r的金属棒MN置于导轨上,受到垂直于金属棒的水平外力F的作用由静止开始运动,外力F与金属棒速度v的关系是F=F0+kv(F0、k是常量),金属棒与导轨始终垂直且接触良好。金属棒中感应电流为i,受到的安培力大小为FA,电阻R两端的电压为UR,感应电流的功率为P,它们随时间t变化图像可能正确的有
【答案】BC
可知P与v2成正比,则P-t图线不应该是直线,选项D错误;故选BC。
考点:
第II卷
三、非选择题(共4题,共68分)
8.(17分)
Ⅰ.(6分)用如图所示的装置测量弹簧的弹性势能。将弹簧放置在水平气垫导轨上,左端固定,右端在O点;在O点右侧的B、C位置各安装一个光电门,计时器(图中未画出)与两个光电门相连。先用米尺测得B、C两点间距离s,再用带有遮光片的滑块压缩弹簧到某位置A,静止释放,计时器显示遮光片从B到C所用的时间t,用米尺测量A、O之间的距离x。
(1)计算滑块离开弹簧时速度大小的表达式是_______。
(2)为求出弹簧的弹性势能,还需要测量_______。
A.弹簧原长 B.当地重力加速度 C.滑块(含遮光片)的质量
(3)增大A、O之间的距离x,计时器显示时间t将_____。
A.增大 B.减小 C.不变
【答案】(1) (2)C (3)B
考点:测量弹簧的弹性势能
Ⅱ.(11分)用如图所示电路测量电源的电动势和内阻。实验器材:待测电源(电动势约3 V,内阻约2 Ω),保护电阻R1(阻值10 Ω)和R2(阻值5 Ω),滑动变阻器R,电流表A,电压表V,开关S,导线若干。[来
实验主要步骤:
(i)将滑动变阻器接入电路的阻值调到最大,闭合开关;
(ii)逐渐减小滑动变阻器接入电路的阻值,记下电压表的示数U和相应电流表的示数I;
(iii)以U为纵坐标,I为横坐标,作U–I图线(U、I都用国际单位);
(iv)求出U–I图线斜率的绝对值k和在横轴上的截距a。
回答下列问题:
(1)电压表最好选用_____;电流表最好选用_____。
A.电压表(0~3 V,内阻约15 kΩ) B.电压表(0~3 V,内阻约3 kΩ)
C.电流表(0~200 mA,内阻约2 Ω) D.电流表(0~30 mA,内阻约2 Ω)
(2)滑动变阻器的滑片从左向右滑动,发现电压表示数增大。两导线与滑动变阻器接线柱连接情况是_____。
A.两导线接在滑动变阻器电阻丝两端接线柱
B.两导线接在滑动变阻器金属杆两端接线柱
C.一条导线接在滑动变阻器金属杆左端接线柱,另一条导线接在电阻丝左端的接线柱
D.一条导线接在滑动变阻器金属杆右端接线柱,另一条导线接在电阻丝右端的接线柱
(3)选用k、a、R1和R2表示待测电源的电动势E和内阻r的表达式E=______,r=______,代入数值可得E和r的测量值。[
【答案】(1)A、C (2)C (3)ka;
(3)根据U-I图线的在U轴上的截距等于电动势E,则E=ka;斜率等于内阻与R2之和,则r=k-R2。
考点:测量电源的电动势和内阻
9.(15分)
中国科学院2015年10月宣布中国将在2020年开始建造世界上最大的粒子加速器。加速器是人类揭示物质本源的关键设备,在放射治疗、食品安全、材料科学等方面有广泛应用。
如图所示,某直线加速器由沿轴线分布的一系列金属圆管(漂移管)组成,相邻漂移管分别接在高频脉冲电源的两极。质子从K点沿轴线进入加速器并依次向右穿过各漂移管,在漂移管内做匀速直线运动,在漂移管间被电场加速,加速电压视为不变。设质子进入漂移管B时速度为8×106 m/s,进入漂移管E时速度为1×107 m/s,电源频率为1×107 Hz,漂移管间缝隙很小,质子在每个管内运动时间视为电源周期的1/2。质子的荷质比取1×108 C/kg。求:
(1)漂移管B的长度;
(2)相邻漂移管间的加速电压。
【答案】(1)0.4 m(2)
(2)设质子进入漂移管E的速度为,相邻漂移管间的加速电压为U,电场对质子所做的功为W,质子从漂移管B运动到E电场做功W',质子的电荷量为q、质量为m,则
④
⑤
⑥
联立④⑤⑥式并代入数据得⑦
考点:动能定理
10.(17分)避险车道是避免恶性交通事故的重要设施,由制动坡床和防撞设施等组成,如图竖直平面内,制动坡床视为与水平面夹角为的斜面。一辆长12 m的载有货物的货车因刹车失灵从干道驶入制动坡床,当车速为23 m/s时,车尾位于制动坡床的低端,货物开始在车厢内向车头滑动,当货物在车厢内滑动了4 m时,车头距制动坡床顶端38 m,再过一段时间,货车停止。已知货车质量是货物质量的4倍,货物与车厢间的动摩擦因数为0.4;货车在制动坡床上运动受到的坡床阻力大小为货车和货物总重的0.44倍。货物与货车分别视为小滑块和平板,取。求:
(1)货物在车厢内滑动时加速度的大小和方向;
(2)制动坡床的长度。
【答案】(1)5m/s2,方向沿斜面向下(2)98m
(2)设货车的质量为M,车尾位于制动坡床底端时的车速为v=23 m/s。货车在车厢内开始滑动到车头距制动坡床顶端s0=38m的过程中,用时为t,货物相对制动坡床的运动距离为s1,在车厢内滑动的距离s=4m,货车的加速度大小为a2,货车相对制动坡床的运动距离为s2。货车受到制动坡床的阻力大小为F,F是货车和货物总重的k倍,k=0.44,货车长度l0=12m,
制动坡床的长度为l,则
④
⑤
⑥
⑦
⑧
⑨
联立①②③-⑨并代入数据得
⑩
考点:匀变速直线运动的应用;牛顿第二定律
11.(19分)如图所示,图面内有竖直线DD',过DD'且垂直于图面的平面将空间分成I、II两区域。区域I有方向竖直向上的匀强电场和方向垂直图面的匀强磁场B(图中未画出);区域II有固定在水平面上高、倾角的光滑绝缘斜面,斜面顶端与直线DD'距离,区域II可加竖直方向的大小不同的匀强电场(图中未画出);C点在DD'上,距地面高。零时刻,质量为m、带电量为q的小球P在K点具有大小、方向与水平面夹角的速度。在区域I内做半径的匀速圆周运动,经C点水平进入区域II。某时刻,不带电的绝缘小球A由斜面顶端静止释放,在某处与刚运动到斜面的小球P相遇。小球视为质点,不计空气阻力及小球P所带电量对空间电磁场的影响。l已知,g为重力加速度。
(1)求匀强磁场的磁感应强度B的大小;
(2)若小球A、P在斜面底端相遇,求释放小球A的时刻tA;
(3)若小球A、P在时刻(β为常数)相遇于斜面某处,求此情况下区域II的匀强电场的场强E,并讨论场强E的极大值和极小值及相应的方向。
【答案】(1);(2)(3)场强极小值为;场强极大值为,方向竖直向上。
(2)小球P在区域Ⅰ做匀速圆周运动转过的圆心角为θ,运动到C点的时刻为tC,到达斜面低端时刻为t1,有③
④
小球A释放后沿斜面运动加速度为aA,与小球P在时刻t1相遇于斜面底端,有
⑤
⑥
联立以上方程可得⑦
(3)设所求电场方向向下,在t'A时刻释放小球A,小球P在区域Ⅱ运动加速度为aP,有
⑧
⑨
⑩
联立相关方程解得
对小球P的所有运动情形讨论可得
由此可得场强极小值为;场强极大值为,方向竖直向上。
考点:平抛运动;圆周运动;牛顿第二定律的应用物种
分组
第七天
第14天
第21天
蝉大眼蝽
对照组
0.20
0.62
0.67
处理组
0.20
0.10
0.13
豌豆蚜
对照组
2.00
4.00
2.90
处理组
2.00
8.70
22.90
鳞翅目幼虫
对照组
1.00
1.31
0.82
处理组
1.13
2.19
2.03
组别
亲代·
F1表现型
F1自交所得F2的表现型及比例
实验一
甲×乙
全为产黑色种子植株
产黑色种子植株:产黄色种子植株=3:1
实验二
乙×丙
全为产黄色种子植株
产黑色种子植株:产黄色种子植株=3:13
选项
实验操作
现象
结论
A
将某溶液与稀盐酸反应产生的气体通入澄清石灰水
石灰水变浑浊
该溶液中一定含有CO32-
B
常温下,将铁片浸入足量浓硫酸中
铁片不溶解
常温下,铁与浓硫酸钠一定没有发生化学反应
C
向某食盐溶液中滴加淀粉溶液
溶液颜色不变
该食盐中一定没有添加碘酸钾
D
向苯酚钠溶液中滴加乙酸溶液
溶液变浑浊
相同条件下,乙酸的酸性一定比苯酚强
选项
n(CO2)/ml
溶液中离子的物质的量浓度
A
0
c(Na+)>c(AlO2-)+c(OH-)
B
0.01
c(Na+)>c(AlO2-)> c(OH-)>c(CO32-)
C
0.015
c(Na+)> c(HCO3-)>c(CO32-)> c(OH-)
D
0.03
c(Na+)> c(HCO3-)> c(OH-)>c(H+)
2022 年普通高等学校招生全国统一考试 理综化学(全国甲卷)解析版: 这是一份2022 年普通高等学校招生全国统一考试 理综化学(全国甲卷)解析版,共19页。试卷主要包含了 化学与生活密切相关,2ml苯甲酸完全燃烧生成1,4gCu的物质的量为0等内容,欢迎下载使用。
【全国Ⅰ卷】2019年高等学校招生全国统一考试理综试题(含答案): 这是一份【全国Ⅰ卷】2019年高等学校招生全国统一考试理综试题(含答案),共24页。
(天津卷)2016年普通高校招生统一考试(理综)试卷(含解析): 这是一份(天津卷)2016年普通高校招生统一考试(理综)试卷(含解析),共33页。

