部编版一年级下册语文教案
展开课题
听故事,讲故事
课型
口语交际
授课
时间
1课时
教学
目标
1.能认真听老师讲故事,并借助图片,听懂故事内容,记住故事的主要情节。
2.能借助图片讲故事,讲出故事的主要内容,声音响亮。
教学
重点
能认真倾听故事,听明白故事内容;能借助图片讲故事,做到声音响亮。
教学
难点
尝试根据故事情节有顺序地合作表演故事。
教具
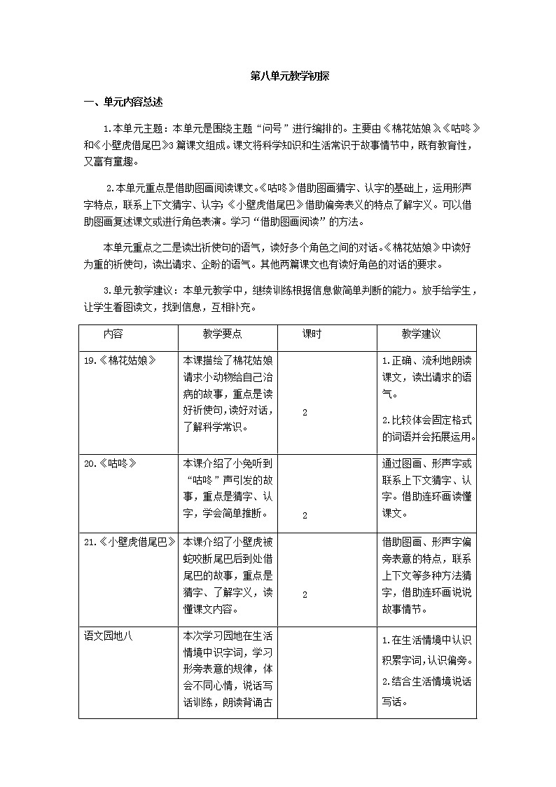
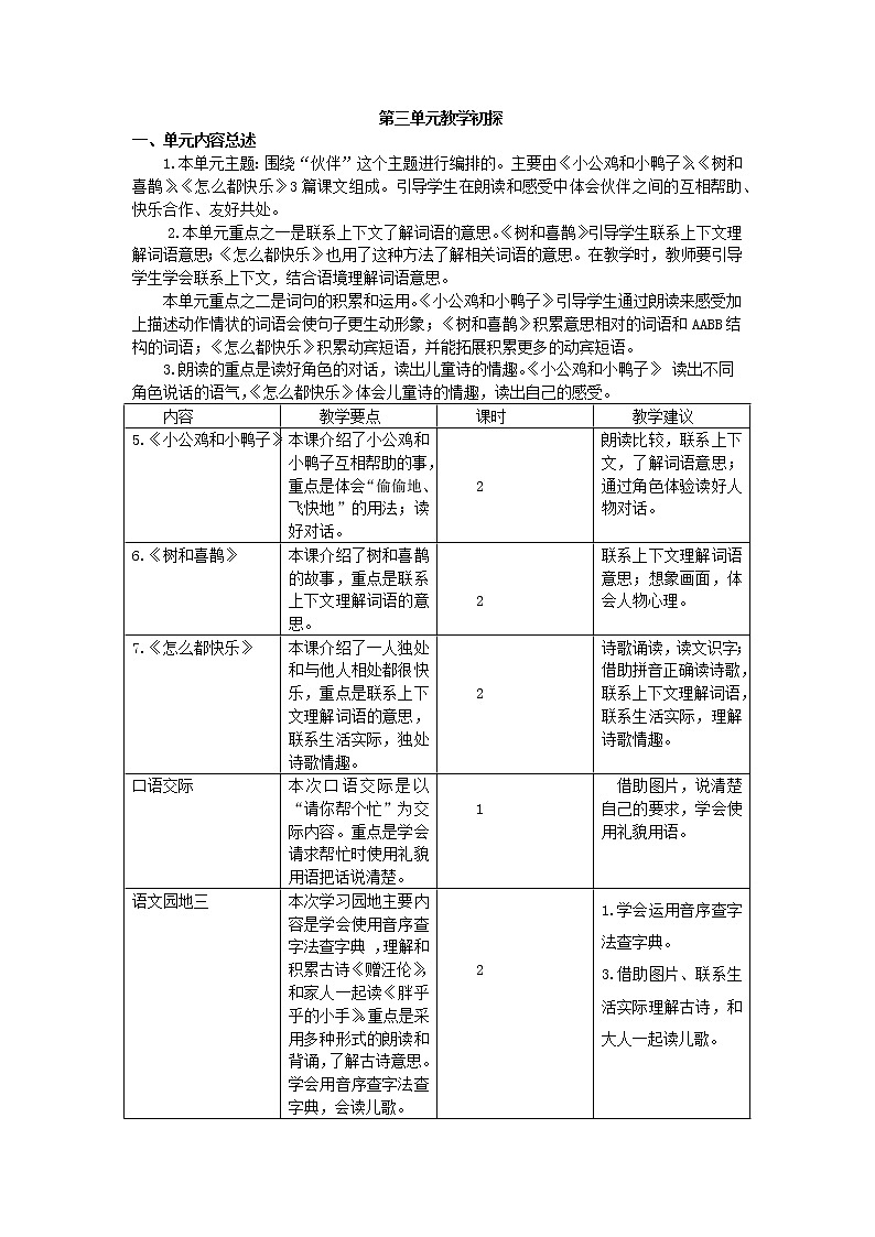
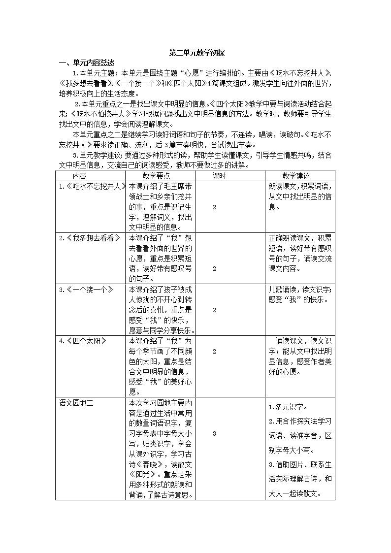
准备
课件
教学设计
设计意图
导入
( )分钟
一、谈话导入,引出故事。
师:元旦过去了,新年快到了,老师这几天老去喝喜酒,小朋友去喝过喜酒吗?(喝过)喝喜酒肯定要有新娘新郎,小朋友见过的新娘新郎是怎样的?(漂亮、帅气)(这里可以允许幼儿有个小小的表达或是交流)今天也有一个小动物要办喜事,是谁呢?(课件出示2:老鼠)原来是老鼠家的女儿要出嫁,你们知道新郎是谁吗?(大象、水牛)老师今天要给小朋友讲个故事,小朋友认真听就能知道新郎是谁了。
【设计意图:创设情境,调动学生的生活体验,激情导入,使学生兴趣浓厚地投入到口语交际的学习中。】
新课
教学
( )分钟
二、听教师讲故事,欣赏故事。(课件出示3、4、5、6、7:出示故事)
1.故事的名称是什么?(板书:老鼠嫁女)
2.老鼠女儿要出嫁,最后嫁给了谁?(猫) 最后的结局是怎么样的?(老鼠被猫吃了)那我们再来一起看看图片。
三、出示图片,教师完整逐一讲述故事内容,帮助学生理解故事内容。
1.老鼠爸爸是个老糊涂,说了句糊涂话:“谁神气就嫁给他。”小朋友知道神气是怎样的?(威武、帅气、强大)学习词:神气。(板书:神气)
2.老鼠爸爸找到了谁?(太阳)为什么它认为太阳最神气?它为什么不找其他人而找太阳?(太阳会发光、没有太阳人类就不存在)(板书:太阳)
3.学习故事人物的对话。
老鼠爸爸找到太阳说什么?(课件出示8)
(太阳、太阳、你是不是世界上最神气的啊。)
太阳是怎样说的?
老鼠爸爸找到乌云说什么?(板书:乌云)(课件出示9)
(乌云、乌云、你是不是世界上最神气的啊。)
乌云是怎样说的?
老鼠爸爸找到大风说什么?(板书:大风)(课件出示10)
(大风、大风、你是不是世界上最神气的啊。)
大风是怎样说的?
老鼠爸爸找到围墙说什么?(板书:围墙)(课件出示11)
(围墙、围墙、你是不是世界上最神气的啊。)
围墙是怎样说的?
最后老鼠爸爸找到了谁?(猫)你们说说老鼠能嫁给猫吗?(不能)为什么?老鼠应该嫁给谁?(老鼠同伴)(板书:猫)(课件出示12:猫图片)
四、分组自由讲述故事,要求人人参与讲述。
1.提出要求:记住故事内容、声音清楚响亮。
2.教师分好小组人员,学生分组讲述。
3.小组派出代表在集体面前讲述故事。
4.评价提出改进意见,再讲一次。
五、讨论分角色表演故事。
1.小组讨论:为每个角色配上相应的动作。
2.集体交流,选出最好的动作。
六、学生尝试表演。
分四组表演(每四人演太阳、乌云、大风、围墙)教师扮演老鼠爸爸。
【设计意图:先根据图片观察,了解故事内容,再听老师讲解故事,图文结合直观易懂。】
【设计意图:听老师先讲故事,结合图片分析故事大意,熟悉故事内容。】
【设计意图:表演故事是学生喜闻乐见的事,通过合作表演,入情入境地扮演角色,训练了表演能力和口语表达能力。】
课堂小结及拓展延伸( )分钟
七、总结全文,延伸拓展
小朋友们表演得真棒,表扬一下自己。其他的小朋友还没有看过我们的表演,我们回去表演给其他的小朋友看,好吗?听音乐退场……
板书设计
口语交际 — 听故事,讲故事
老鼠嫁女
神气:太阳 乌云 大风 围墙 猫
教学反思
成功之处:
1.本次口语交际设计巧妙。按照听故事——讲故事——演故事的顺序,很好地完成了交际任务。
2.其中听故事环节设计较为精细。先是教师讲一遍,之后按照图片讲,再重点部分分析讲,以提问的方式,讲故事讲扎实。为后面的学生讲故事,演故事做了很好的铺垫。
3.在表演故事的环节中,分发各种角色的头饰,既引导学生更好地进入情境,又能大大增加学生积极参与的热情,从而牢牢抓住学生的学习兴趣,使课堂教学达到事半功倍的效果。
不足之处及改进:
1.缩短老师“讲”的时间,给学生多讲多说的机会。
2.善于激发学生的学习热情,让更多的学生参与课堂。
小学语文人教部编版一年级下册夜色教案: 这是一份小学语文人教部编版一年级下册夜色教案,共3页。教案主要包含了复习导入,借图入文,理解课文,练写生字,课堂小结等内容,欢迎下载使用。
语文一年级下册彩虹教学设计: 这是一份语文一年级下册彩虹教学设计,共7页。教案主要包含了教学目标,教学重难点,教学流程等内容,欢迎下载使用。
人教部编版静夜思教案: 这是一份人教部编版静夜思教案,共3页。教案主要包含了创境激趣,自主实践,体验探究,拓展创新等内容,欢迎下载使用。

