人教版 (新课标)选修2《生物科学与社会》第3节 植物病虫害的防治原理和方法习题
展开第3节 植物病虫害的防治原理和方法
(时间:30分钟 满分:50分)
一、选择题(共6小题,每小题4分,共24分)
1.“花椒发芽,棉蚜孵化;芦苇起锥,棉蚜迁飞”,利用的是 ( )。
A.期距法 B.物候法
C.有效积温法 D.发育进度法
解析 根据同一地区其他物种与病虫害对外界环境因素有相同的时间性反应来进行预测的方法称为物候法。题干中信息是利用我国中南部花椒发芽与棉蚜孵化、芦苇起锥与棉蚜向棉田迁飞的同时性来预测棉蚜的发生,属于物候法。
答案 B
2.运用现代生物技术的育种方法,将抗菜青虫的Bt基因转移到优质油菜中,培育出转基因抗虫的油菜品种,这一品种在生长过程中能产生特异的杀虫蛋白,对菜青虫有显著抗性,能大大减轻菜青虫对油菜的危害,提高油菜产量,减少农药的使用,保护农业生态环境。根据以上信息,下列叙述正确的是( )。
A.Bt基因的化学成分是蛋白质
B.Bt基因中有菜青虫的遗传物质
C.转基因抗虫油菜能产生杀虫蛋白是由于Bt基因在其体内得以表达的结果
D.转基因抗虫油菜产生的杀虫蛋白是无机物
解析 Bt基因也被称为Bt毒蛋白基因,在该基因指导下表达出的蛋白质对害虫有毒害作用,能够杀死害虫,但对哺乳动物无害。该基因来自苏云金芽孢杆菌。把该基因通过基因工程手段导入植物体内可培育成抗虫植物,减少农药的使用量,既增加了农作物产量,也保护了环境。故选C。
答案 C
3.在蔬菜等农作物的栽培、生长过程中,特别提倡利用生物防治的方法来防治病虫害,生产无公害蔬菜等农产品。下列有关叙述错误的是 ( )。
A.生物防治应用技术相对复杂,不易被使用者掌握
B.生物防治能够完全代替物理防治和化学防治
C.生物防治使害虫不易产生耐药性
D.生物防治能保护害虫天敌
解析 生物防治也有自身的缺点,比如没有化学农药进行防治的速度快,因此,农业生产中应当采取多种措施并举的综合防治。故选B。
答案 B
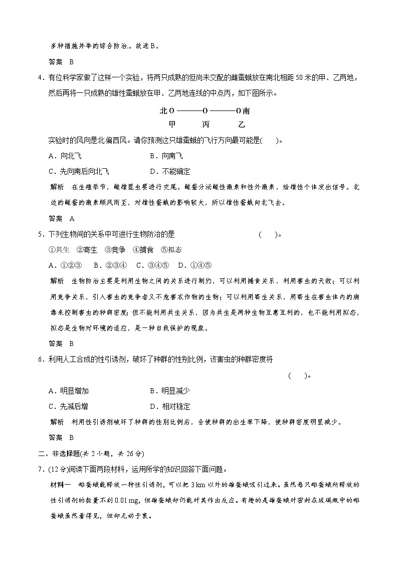
4.有位科学家做了这样一个实验,将两只成熟的但尚未交配的雌蚕蛾放在南北相距50米的甲、乙两地,然后再将一只成熟的雄性蚕蛾放在甲、乙两地连线的中点丙,如下图所示。
实验时的风向是北偏西风。请你预测这只雄蚕蛾的飞行方向最可能是( )。
A.向北飞 B.向南飞
C.先向南后向北飞 D.不能确定
解析 在生殖季节,雌雄昆虫要进行交尾。雌蚕分泌雌性激素和性外激素,给雄性个体发出信号。北边的雌蚕的激素顺风而至,对雄性蚕蛾的影响较大,所以雄性蚕蛾向北飞去。
答案 A
5.下列生物间的关系中可进行生物防治的是 ( )。
①共生 ②寄生 ③竞争 ④捕食 ⑤拟态
A.①②③ B.②③④ C.③④⑤ D.①④⑤
解析 生物防治主要是利用生物之间的关系进行制约,可以利用捕食关系,利用害虫的天敌;可以利用竞争关系,引入害虫的竞争者又不危害农作物的生物;可以利用寄生关系,用寄生在害虫体内的病毒来控制害虫的种群密度;但不能利用共生关系,因为共生是两种生物互惠互利的,也不能利用拟态,拟态是生物对环境的适应,是一种自我保护的现象。
答案 B
6.利用人工合成的性引诱剂,破坏了种群的性别比例,该害虫的种群密度将
( )。
A.明显增加 B.明显减少
C.先减后增 D.相对稳定
解析 利用性引诱剂破坏了种群的性别比例后,会使种群的出生率下降,使种群密度明显减少。
答案 B
二、非选择题(共2小题,共26分)
7.(12分)阅读下面两段材料,运用所学的知识回答下面问题。
材料一 雌蚕蛾能释放一种性引诱剂,可以把3 km以外的雄蚕蛾吸引过来。虽然每只雌蚕蛾所释放的性引诱剂的数量不到0.01 mg,但雄蚕蛾却仍能对其作出反应。有趣的是雄蚕蛾对密封在玻璃瓶中的雌蚕蛾虽然看得见,但却无动于衷。
材料二 卡尔逊(Karison)和林茨(Liischer)于1959年倡议采用性外激素(Pheromone)这一术语。它是昆虫分泌到体外的一种挥发性的物质,是对同种昆虫的其他个体发出的化学信号来影响它们的行为,故称为信息素。根据其化学结构,目前已人工合成20多种性外激素,在防治害虫上,效果显著。如利用性引诱剂“迷向法”防治害虫。具体做法是:在田间释放过量的人工合成的性引诱剂,使雄虫无法辨认雌虫的方位,或者使它的气味感应器变得不适应或疲劳,不再对雌虫有反应,从而干扰害虫的正常交尾活动。国外应用“迷向法”防治森林大害虫舞毒蛾是比较成功的。我国最近进行了“迷向法”防治棉红铃虫试验,处理区的监测诱捕器的诱蛾量上升99%以上,交配率和危害均下降20%左右。
(1)材料一说明使雄蚕蛾作出反应的性引诱剂属于______信息,而不是__________信息,不是由视觉引起的。
(2)材料一体现了信息传递的什么作用?______________________________
_________________________________________________________________。
(3)微量的性引诱剂就可引起同种雄蛾的反应,这说明引诱剂具有__________
性和__________性。
(4)从材料二可以看出,“迷向法”并不能直接杀死害虫,而是通过_________
________,从而使害虫种群的__________率下降,降低对作物的危害。
解析 (1)昆虫的性引诱剂是通过空气传播的。材料一中,由于玻璃瓶的阻挡,阻碍了性引诱剂的传播和接收,但并没有阻挡视线,结果雄蛾没有反应,说明性引诱剂不是由视觉引起的,属于化学信息。(2)信息传递的作用主要表现在三个方面:维持生命活动的正常进行、利于生物种群的繁衍及调节生物的种间关系。材料一中,性引诱剂有利于雌雄虫的正常交配和繁衍。(3)要特别注意“微量”和“同种”这两个关键词。(4)“迷向法”能干扰雌雄害虫的正常交尾,从而降低出生率,这将降低害虫的种群密度,从而降低对作物的危害。
答案 (1)化学 物理 (2)信息传递有益于种群的繁衍 (3)高效 专一 (4)干扰雌雄害虫的正常交尾 出生
8.(14分)下图为农业生态系统内进行农药防治(喷施DDT)和生物防治(引入很多捕食者)过程中,害虫种群密度消长情况示意图。根据图示,回答下面的问题。
(1)从A点开始防治后,害虫数量先减少后越来越多,其原因是:一方面害虫__________________________________;另一方面害虫的天敌因_________________________________________________________________。
(2)E点开始进行的是__________防治,该防治方式的突出优点是_________________________________________________________________。
(3)F~I段种群数量已无明显波动,说明_______________________________
______________________。
(4)一般认为害虫防治主要是控制害虫种群的大小而不是彻底消灭害虫,试用生态学原理解释:___________________________________________________
_________________________________________________________________。
(5)上图中经济阈值是指害虫种群密度已经达到了影响农业生态系统经济效益的最低值,因此图中最需要防治的时间点是__________________________。
(6)试根据生态学种间关系原理再写出一种生物防治害虫的方法。__________________________________________________________________
_________________________________________________________________。
答案 (1)由于DDT的选择作用,具有抗药性的个体所占的比例越来越大
DDT的毒害而减少
(2)生物 可以避免环境污染
(3)引入天敌后,建立起新的生态平衡
(4)使害虫尽量降低的同时保护生物的多样性,以维持生态系统的自动调节能
力
(5)A、D、E
(6)引入害虫的寄生生物或引入与害虫生活条件相同或相似但不危害农作物
的竞争生物等
人教版 (新课标)选修2《生物科学与社会》第3节 植物病虫害的防治原理和方法课堂检测: 这是一份人教版 (新课标)选修2《生物科学与社会》第3节 植物病虫害的防治原理和方法课堂检测,共4页。
高中人教版 (新课标)第4节 生殖健康习题: 这是一份高中人教版 (新课标)第4节 生殖健康习题,共4页。试卷主要包含了选择题,非选择题等内容,欢迎下载使用。
人教版 (新课标)选修2《生物科学与社会》第1节 农业生产中繁殖控制技术课堂检测: 这是一份人教版 (新课标)选修2《生物科学与社会》第1节 农业生产中繁殖控制技术课堂检测,共4页。试卷主要包含了选择题,非选择题等内容,欢迎下载使用。

