人教版 (新课标)必修3 文化史第三单元 古代中国的科学技术与文学艺术综合与测试随堂练习题
展开1.古代中华儿女曾经创造出辉煌灿烂的中华文明。西欧有一古谚:“中国人的头,阿拉伯人的口,法兰西人的手。”结合古代科技史,下列选项对此理解不正确的是( )
A.中国人利用自己的勤劳智慧创造了领先世界的科技成就
B.阿拉伯人在东西方文化交流中起了桥梁的作用
C.欧洲人善于使用但不会创造新技术
D.欧洲人吸收和借鉴中国的科技成就,并将之用于生产与社会实践
2.下列属于《九章算术》中所记载的,且被马克思誉为人类“最美妙的发明之一”的是( )
A.割圆术 B.十进位值制记数法
C.极限思想 D.精确的圆周率
3.与贾思勰的《齐民要术》相比,徐光启的《农政全书》最能体现首开风气的一点是( )
A.介绍并传播西方科技知识
B.被誉为我国古代农业的百科全书
C.被译为多种外文影响广泛
D.提出了有价值的农学理论
4.《韩非子·喻老》中的《扁鹊见蔡桓公》一文记载,神医扁鹊四次面见蔡桓公,便知其病从腠理、肌肤,逐渐发展到肠胃、骨髓。该典故说明扁鹊看病所用的诊法是( )
A.望诊 B.闻诊 C.问诊 D.切诊
5.中国古代科技成就中天文历法、数学、医学等成就尤为突出,而科学理论方面的成就却较少。造成这种现象的根本原因是( )
A.以小农经济为主的农耕经济的需要
B.封建统治者不重视科学理论研究
C.中国科学家不注重理论研究
D.科举考试只考儒家学说
6.四位学生在进行研究性学习时,以中国古代四大发明对西方历史的影响为题,各命制了一个标题,你觉得适宜的是( )
①大汉文明的传承——纸改变了西欧的文化进程
②西方海外殖民者的助跑器——指南针
③火药——荡平欧洲封建城堡的锐利武器
④印刷术与古希腊的智者运动
A.①②③ B.①②③④
C.②③④ D.①②
7.清朝文人赵翼在《论诗》中说:“江山代有才人出,各领风骚数百年。”这里的“风骚”是指( )
A.唐明皇与杨贵妃的风流
B.《诗经》和“楚辞”
C.屈原与李白的诗歌
D.柳永与李清照的诗词
8.中国古代文学是世界文学宝库中一颗璀璨的明珠,在文学史上涌现出颇具特色的文学体裁,为后人称颂。下列名句相对应的文学体裁是( )
①“奏陶唐氏之舞,听葛天氏之歌;……山陵为之震动,川谷为之荡波” ②“国破山河在,城春草木深。……烽火连三月,家书抵万金” ③“春花秋月何时了,往事知多少。小楼昨夜又东风,故国不堪回首月明中” ④“路曼曼其修远兮,吾将上下而求索”
A.楚辞 宋词 唐诗 汉赋
B.汉赋 唐诗 宋词 楚辞
C.楚辞 唐诗 汉赋 宋词
D.楚辞 唐诗 宋词 汉赋
9.汉武帝时代的赋以气势恢弘、词藻华丽为特征,这反映出的本质内容是( )
A.社会动乱与经济凋敝
B.国力的强盛
C.豪迈奋进的时代精神
D.宏阔广大的文人气度
10.《三绝句》:“前年渝州杀刺史,今年开州杀刺史。群盗相随剧虎狼,食人更肯留妻子……殿前兵马虽骁雄,纵暴略与羌浑同。闻道杀人汉水上,妇女多在官军中。”此诗的作者最可能是( )
A.王勃 B.李白 C.杜甫 D.王维
11.下列关于宋词的叙述,错误的是( )
A.柳永的词体现了太平气象下繁华多彩的都市风情
B.两宋之际的词体现了词人们对故国的思念
C.陆游的词体现了逃避现实、与世无争的境界
D.南宋时词人们“报国欲死无战场”
12.范进中举前,其岳父骂他“尖嘴猴腮”;范进中举后,其岳父则说范进是“天上的文曲星”。据此,你认为《范进中举》一文,最有可能出自( )
A.《红楼梦》 B.《聊斋志异》
C.《三国演义》 D.《儒林外史》
13.《红楼梦》中贾府四小姐的名字分别为元春、迎春、探春、惜春,其谐音为“原应叹息”;第五回中有茶名为“千红一窟”,有酒名为“万艳同杯”,其谐音为“千红一哭”、“万艳同悲”,这反映了该书的创作风格为( )
A.爱国主义 B.浪漫主义
C.现实主义 D.现代主义
14.唐代传奇、北宋风俗画、宋词、元曲和明清小说出现的根本原因是( )
A.文人阶层不断壮大
B.城市工商业的发展
C.人民生活水平的提高
D.春秋战国以来的文化底蕴
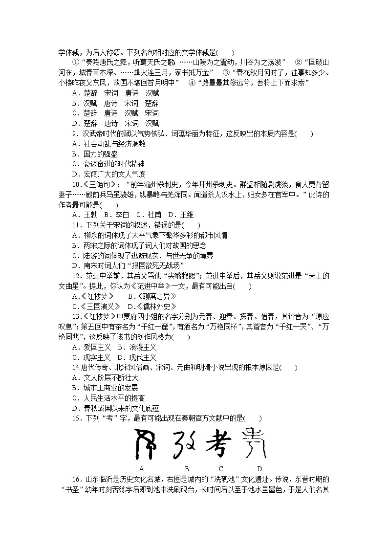
15.下列“考”字,最有可能出现在秦朝官方文献中的是( )
A B C D
16.山东临沂是历史文化名城,右图是城内的“洗砚池”文化遗址。传说,东晋时期的“书圣”幼年时刻苦练字后即到池中洗刷砚台,长时间后以至于池水呈墨色,于是人们名其曰“洗砚池”。这位“书圣”是( )
洗砚池文
化遗址
A.钟繇
B.顾恺之
C.王羲之
D.柳公权
17.“脱帽露顶王公前,挥毫落纸如云烟”,杜甫的这句诗描述了当时一位书法家的创作情景,这位书法家是( )
A.王羲之 B.张旭
C.颜真卿 D.柳公权
18.2010年3月,近600幅农民画及剪纸作品,亮相辽宁美术馆,由此拉开了辽宁省农民画及剪纸展览的大幕。根据下图可以判断出剪纸内容主要反映了( )
A.文人意趣 B.民间风情
C.宫廷生活 D.战争风云
19.《清明上河图》是我国古代书画艺术的巅峰之作,千百年来一直是帝王将相、王公贵族竞相争夺的珍宝,普通百姓根本无缘一睹其真容,现藏于故宫。该画( )
A.吸收了印度、波斯等外来美术风格
B.以文人画为特色,讲究借物抒情,追求神韵意趣
C.以风俗画为特点,描绘北宋京城的繁华
D.题材广泛,场面宏大,反映了唐朝时的盛景
20.2009年7月20日晚,由北京市教委、国家大剧院主办的“国粹新蕾”——民族艺术进校园、京剧进课堂成果汇报演出在国家大剧院登场亮相。学生在受到艺术熏陶的同时还可以增长一些历史知识,主要是因为京剧( )
A.是兼收其他剧种的长处而形成的
B.以表演历史故事为主
C.继承了古代戏曲歌舞并重的传统
D.将唱、念、做、打有机结合
二、非选择题(本大题共2小题,第21题22分,第22题18分,共40分)
21.阅读下列材料,回答问题。
材料一 杜甫的诗有“诗史”之称。《春望》曰:国破山河在,城春草木深。感时花溅泪,恨别鸟惊心。烽火连三月,家书抵万金。白头搔更短,浑欲不胜簪。
材料二 宋代铸造铜钱和铁钱的数量相当大。据《宋史·食货志·钱币》记载:“皇祐(公元1049~1054年)中,饶、池、江、建、韶五州铸钱百四十六万缗,嘉、邛、兴三州铸大铁钱二十七万缗。”“江、池、饶州,建宁府四监,岁铸钱百三十四万缗,充上供;衡、舒、严、鄂、梧州六监,岁铸钱百五十六万缗,充逐路支用。”
材料三 (鲁提辖)便去身边摸出五两来银子,放在桌上,看着史进道:“洒家今日不曾多带得些出来;你有银子,借些与俺,洒家明日便送还你。”史进道:“直甚么,要哥哥还!”去包裹里取出一锭十两银子放在桌上。鲁达看着李忠道:“你也借些出来与洒家。”李忠去身边摸出二两来银子。鲁提辖看了见少,便道:“也是个不爽利的人!”(摘编自《水浒传》,书中类似的描写还有很多)
(1)联系《春望》简要分析杜甫的诗被称为“诗史”的原因。结合所学知识简述唐诗在题材方面的特点。(8分)
(2)根据材料二并结合所学知识,分析宋代铸钱数额巨大的原因。(6分)
(3)结合材料二、三判断,宋代人们日常生活中使用的主要货币是铜(铁)钱还是白银?简要说明理由。(8分)
22.阅读下列材料:
材料一 东晋穆帝永和九年(公元353年)三月三日,王羲之与谢安、孙卓等四十一人,在山阴(今浙江绍兴)兰亭“修禊”,会上各人作诗,王羲之为他们的诗写的序文手稿,即《兰亭序》。
后人评道:“右军字体,古法一变。其雄秀之气,出于天然,故古今以为师法。”
材料二 颜真卿所作楷书端庄浑厚、笔势开张、雍容大度。他创制的“颜体”,是丰裕的盛唐气息、忠贞的个人品格以及高超艺术手段的完美统一,成为后世师法的楷模。
材料三 苏轼认为“我书意造本无法”“自出新意,不践古人”。黄庭坚也主张书法“入神”,对学习古人要“离迹师神”。
请回答:
(1)《兰亭序》书法特点是怎样的?(6分)
(2)楷书字形方正,规矩严整。颜真卿又渗入了怎样的时代气息?其原因是什么?(6分)
(3)据材料三,分析宋代书法的特点,并分析其成因。(6分)
单元检测
1.C [解答本题要抓住关键信息:“中国人的头”所对应的是A项;“阿拉伯人的口”所对应的是B项;“法兰西人的手”所对应的是D项;而这句古谚并没有否定欧洲人创造新技术,所以C项违背材料本意。]
2.B [十进位值制是我国古代数学方面的重要成就,它用有限的符号可以表示无尽的数,而且简捷明快,方便运算,所以马克思称之为“最美妙的发明之一”。]
3.A [徐光启有机会和西方的传教士接触,了解一些西方的科技成就并把它写进了自己的书中,这在中国古代尚属首次。]
4.A [战国时期扁鹊已经综合运用了望、闻、问、切四诊法,扁鹊奠定了祖国传统医学诊断法的基础。据材料中提到的扁鹊四次见蔡桓公发现蔡桓公病情不断加重的信息分析可知属于四诊法中的望,即看气色。故正确答案为A项。]
5.A [由于中国古代小农经济的存在,人们只注重实际可用的技术研究,而忽视了对科学理论的研究,从而严重阻碍了科学理论的发展。]
6.A [造纸术促进了西欧文化的发展;指南针对新航路的开辟起到了重大作用;火药帮助欧洲资产阶级战胜了封建势力。印刷术最早是指雕版印刷术,发明于隋唐时期,而古代希腊的智者运动出现于公元前5世纪,故④错误。]
7.B [“风”指《诗经》,因其主体为“国风”而得名;“楚辞”是楚人屈原以南方民歌为基础创作而成的一种新的诗歌体裁。《离骚》是其代表作,故“楚辞”也称骚体。]
8.B [①具有一种恢宏的气势,应是汉赋;②是杜甫的《春望》,属于唐诗;③是李煜的《虞美人》,应属宋词的范畴;④是战国时期屈原的楚辞中的名句。]
9.B
10.C
11.C [南宋陆游的诗词体现的是恢复中原、盼望祖国统一的心情,而不是逃避现实、与世无争。故答案为C项。]
12.D [范进中举强烈抨击了科举制度对人的思想与价值观的毒害,故源于吴敬梓的讽刺小说《儒林外史》。]
13.C [本题考查学生理解能力。题干中“原应叹息”“哭”“悲”等信息,体现了作者对人生境遇和社会状况的感悟,这是社会意识对社会现实的反映,因此《红楼梦》是现实主义作品。]
14.B [商品经济的发展促进了市民阶层的崛起,为了满足他们的文化需求,出现了题干中的文学艺术形式。]
15.D [本题考查对汉字书体的判读。秦朝官方统一文字为小篆,D为小篆。而A为甲骨文,B为行书,C为楷书。]
16.C [本题考查分析理解能力。由题干中“临沂”“洗砚池”“东晋”“书圣”等信息可以判断应该是王羲之。]
17.B [根据本题题干中的关键信息:“挥毫落纸如云烟”可以判断书写的应该是草书,而颜真卿、柳公权是以楷书闻名的,“杜甫的这句诗描述了当时一位书法家”可以排除魏晋时期的王羲之,由此可见张旭符合题干要求。A项王羲之是魏晋时期的,而杜甫是唐朝的。]
18.B [通过剪纸中的农业劳作、花鸟虫鱼可以看出其反映的是民间风情。]
19.C [《清明上河图》描绘的是北宋都城东京的繁华景象,反映了商品经济的繁荣,属于反映市民生活的风俗画作品。]
20.B
21.(1)原因:杜甫的《春望》直接反映了当时动荡的社会现实,表达了人们痛恨战乱的思想感情。实际上是以诗的形式记录了历史。特点:唐诗题材广泛,关注现实生活。
(2)宋代社会经济特别是商业有了较大的发展;解决三冗问题也需要大量货币。
(3)铜(铁)钱。理由:材料二源自正史,可信度较大;材料三源自元末明初的文学作品,作者更有可能是用自己时代的状况来描写宋朝的情况。
22.(1)王羲之在书法上继承汉代传统的同时,尽显虚玄灵动的时风,成为继往开来的“书圣”,其所书的《兰亭序》被誉为“天下第一行书”。
(2)时代气息:讲究法度与规范。原因:封建王朝鼎盛,社会需要法度和规范。
(3)特点:宋朝书法追求个性而忽略法度。原因:统治者重视文人,市民阶层兴起,社会生活丰富多彩。
题号
1
2
3
4
5
6
7
8
9
10
11
12
13
14
15
16
17
18
19
20
答案
高中历史人教版 (新课标)必修3 文化史第七单元 现代中国的科技、教育与文学艺术综合与测试习题: 这是一份高中历史人教版 (新课标)必修3 文化史第七单元 现代中国的科技、教育与文学艺术综合与测试习题,共7页。试卷主要包含了选择题,非选择题等内容,欢迎下载使用。
历史第一单元 中国传统文化主流思想的演变综合与测试练习: 这是一份历史第一单元 中国传统文化主流思想的演变综合与测试练习,共7页。试卷主要包含了选择题,非选择题等内容,欢迎下载使用。
历史必修3 文化史第六单元 20世纪以来中国重大思想理论成果综合与测试当堂达标检测题: 这是一份历史必修3 文化史第六单元 20世纪以来中国重大思想理论成果综合与测试当堂达标检测题,共8页。试卷主要包含了选择题,非选择题等内容,欢迎下载使用。

