高中历史人教版 (新课标)必修1 政治史第一单元 古代中国的政治制度第3课 从汉至元政治制度的演变教学设计及反思
展开一、课标要求:
列举从汉到元政治制度演变的史实,说明中国古代政治制度的特点。
二、知识结构:
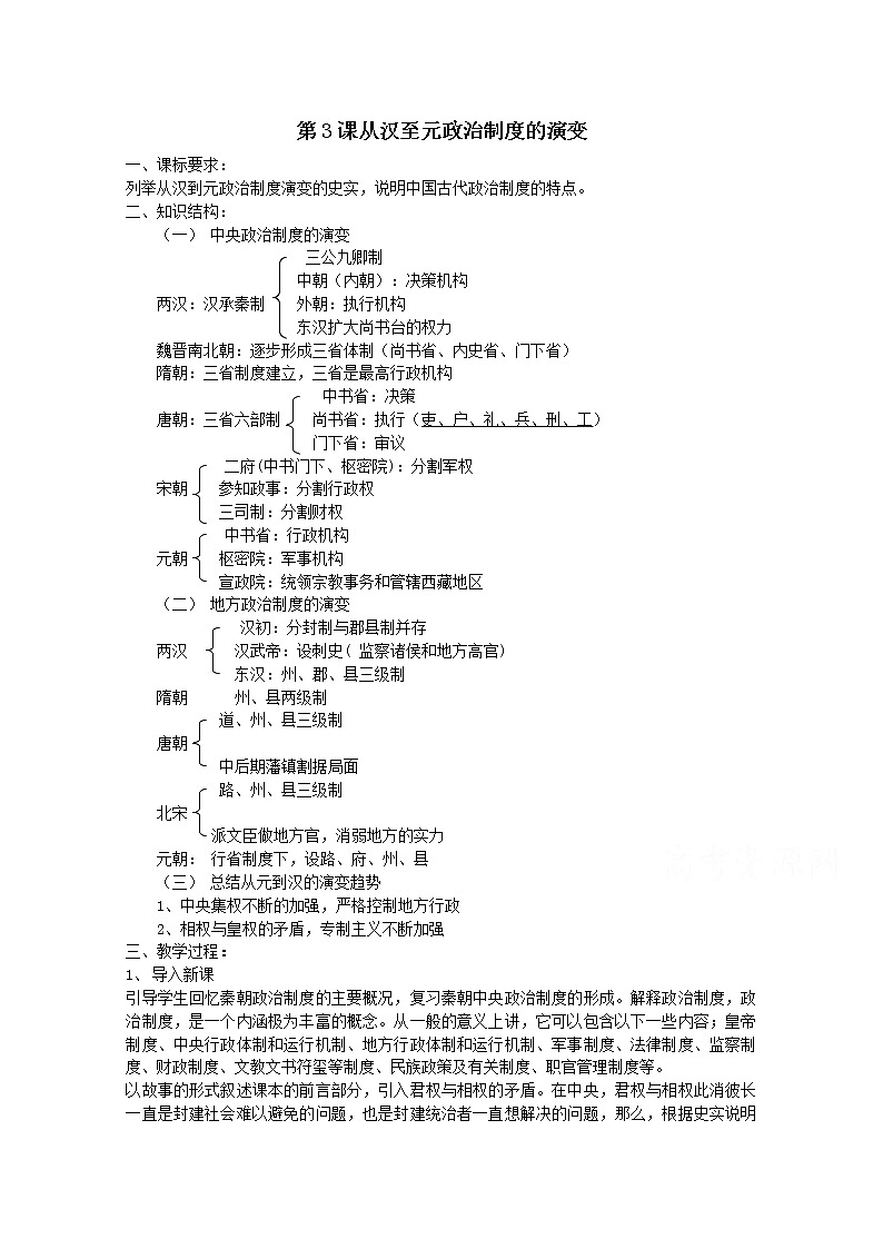
中央政治制度的演变
三公九卿制
中朝(内朝):决策机构
两汉:汉承秦制 外朝:执行机构
东汉扩大尚书台的权力
魏晋南北朝:逐步形成三省体制(尚书省、内史省、门下省)
隋朝:三省制度建立,三省是最高行政机构
中书省:决策
唐朝:三省六部制 尚书省:执行(吏、户、礼、兵、刑、工)
门下省:审议
二府(中书门下、枢密院):分割军权
宋朝 参知政事:分割行政权
三司制:分割财权
中书省:行政机构
元朝 枢密院:军事机构
宣政院:统领宗教事务和管辖西藏地区
地方政治制度的演变
汉初:分封制与郡县制并存
两汉 汉武帝:设刺史( 监察诸侯和地方高官)
东汉:州、郡、县三级制
隋朝 州、县两级制
道、州、县三级制
唐朝
中后期藩镇割据局面
路、州、县三级制
北宋
派文臣做地方官,消弱地方的实力
元朝: 行省制度下,设路、府、州、县
总结从元到汉的演变趋势
1、中央集权不断的加强,严格控制地方行政
2、相权与皇权的矛盾,专制主义不断加强
三、教学过程:
导入新课中国教考资源网
引导学生回忆秦朝政治制度的主要概况,复习秦朝中央政治制度的形成。解释政治制度,政治制度,是一个内涵极为丰富的概念。从一般的意义上讲,它可以包含以下一些内容;皇帝制度、中央行政体制和运行机制、地方行政体制和运行机制、军事制度、法律制度、监察制度、财政制度、文教文书符玺等制度、民族政策及有关制度、职官管理制度等。
以故事的形式叙述课本的前言部分,引入君权与相权的矛盾。在中央,君权与相权此消彼长一直是封建社会难以避免的问题,也是封建统治者一直想解决的问题,那么,根据史实说明从汉至元的历代统治者是怎样解决这一问题的?收到的成效如何呢?带着这一系列的问题,我们今天来学习从汉到元政治制度的演变过程。
讲述新课
(一)中央政治制度的演变
秦朝扫平六国,一统天下,以为一劳永逸,却万万没有想到的是秦王朝二世而亡。那么刚刚建立起的中央集权制度是不是也随着王朝的灭亡也崩溃了呢?西汉的建立有没有把这种制度也推翻呢?让我们来阅读课本中的资料回放。
(学生阅读)
补充历史背景,启发学生自己总结出材料中心内容,主要是强化皇帝的个人独尊、皇权的至高无上。对汉朝中央政治制度与秦朝的进行比较。
1、史称“汉承秦制”,西汉以布衣为相,借鉴了秦朝的制度,但也有所变化。(教学中注意秦汉制度的继承和发展关系)皇帝制度,是承秦制继续实行,但又在秦朝基础上,构成了比较完整的皇帝名号、礼仪等制度。中央行政设三公,秦时即有,汉朝亦设。设问汉丞相与秦丞相的职权有何不同?这种变化有何影响?
职权:秦丞相,帮助皇帝处理全国的政事,受御史大夫牵制。
汉丞相,集决策、司法、行政大权于一身,位高权重。
影响:君权受到严重削弱。
思考:面对汉丞相位高权重,汉朝皇帝采取了哪些措施,目的何在?
措施:
①任用布衣为相。中国教考资源网
②汉武帝时期任用身边作侍从、秘书等工作的人为尚书令、侍中等,让他们参与郡国大事,形成“中朝”——决策机构;尚书令的权力日显重要。以丞相为首的三公九卿组成的机构,形成“外朝”——执行机构。
③到东汉时期剥夺三公的权限,扩大尚书的权力,使它成为决策和发号施令的中枢机构尚书台,大权由皇帝总揽。“虽置三公,事归台阁”,这些又是与秦时不同的。
目的:削弱相权,加强皇权。
得出结论:两汉中央主要政治制度——形成“中朝”、“外朝”
2、魏晋南北朝时期,逐步形成三省体制。(握有实权的先是尚书省,后又有中书省、门下省)
得出结论:魏晋南北朝至隋唐中央政治制度——三省六部制
3、隋唐三省六部制,三省(中书省:掌决策,负责草拟和颁发诏令;门下省:掌审议,负责审核政令;尚书省:负责执行政令)(结合教材【历史纵横】“唐太宗设政事堂”和插图“唐朝政府机构示意图”:首先应让学生弄清唐朝三省制的明确分工,在此基础上明确三省的职权,熟记三省的长官及参知政事都是宰相。至于政事堂创立的作用,提高了三省制的功能这一点,学生不难理解。)
三省六部制意义:
①相权一分为三,强化了君权;
②三省之间合作,相互牵制和监督,保证了君权的独尊,是中国古代政治制度的重大创造。
隋朝时三省为中央政府最高统治机构。唐朝时三省分工明确,既有合作,又相互牵制和监督,保证了君权的独尊,可说是中国古代政治制度的重大创造。而隋唐时期在尚书省下设立的六部,则完善了三省六部的管理体制,使此后历朝都基本沿袭了这种制度。
4、宋朝时的三省六部有名无实。统治者鉴于唐朝藩镇割据局面,不断削弱和分割宰相的职权,以进一步加强皇权。(教学中注意联系宋初统治者对于唐末与五代之乱历史教训的认识。举例安史之乱)
①中书门下是最高行政机构,最高长官行使宰相职权;
②枢密院是最高军政机构,长官为枢密使,地位略低于宰相;
③参知政事——副相,分割宰相行政权;
④三司史——管理财政,分割宰相财权;
这些官员的设置大大削弱了宰相的权力。
5、元朝在中央政治制度演变过程中采取的措施。
(教学中注意元朝作为少数民族入主中原和疆域空前辽阔的史实)元朝综合汉蒙政治制度,设立了中书省和枢密院,作为最高行政机关和最高军事机关。同时又设置了统领宗教事务和西藏地区的机构宣政院。元朝在加强皇权方面又有了新发展。
(二)地方政治制度的演变
在中央与地方政权的关系中,其发展演变的特点是:地方政权不允许有独立的行政体系存在,中央严格控制地方政权,中央集权不断加强。秦朝再地方设立郡县制,以后的地方政权又发生了什么样的变化呢?
州郡县的设置与变化:(引入汉初的郡国并行制,分析其原因)
国并行制与州郡县三级制。西汉初,郡设太守、王国设丞相,作为郡国的最高行政长官。后封国名存实亡。汉武帝后期,分全国为13州。每州设刺史,代表中央监察诸侯和地方高官。作为监察区设立的州,向行政实体的转变(可以由秦朝中央设御史大夫、郡设监御史引入西汉、唐对地方或王国高官监督的行政制度和官职)
东汉末年,州成地方行政区,州牧为州最高长官,地方行政区划由郡县两级制转变为州郡县三级制。中国教考资源网
州县两级制。由于官员的繁多,隋文帝时减去郡级区划,保留州县两级制。隋朝与唐朝时,州设刺史,县设令,唐太宗时依山河形势划为10道,作为监察区,唐肃宗时,道逐步成为行政实体,地方军镇长官节度使越设越多,导致安史之乱。
宋朝时,长官称知州、知县。自北宋初年,宋太祖为加强中央集权,削减地方节度使的权力,由中央派出文臣做地方官。这避免了唐末五代以来武人割据、地方官权力过大的问题。将唐朝的“道”改为“路”
思考:设立刺史,州牧,道,路的目的是什么?又什么样的作用?
5、元朝行省制度的创立及意义。(可以提问学生有关中国古代历史上秦、西晋、隋和元的四次大一统,从元朝实现大一统后疆域的辽阔及其历史地位引入元朝的地方行政制度)元朝在地方设置行省。除晋、冀、鲁由中书省直接掌管外,中央在地方设行中书省,简称行省。省的长官由朝廷任命。
作为中书省的派出机构,行省之下设路、府或州、县,对边远民族地区设置宣慰司进行管理。元朝的行省制度加强了元朝的中央集权统治,巩固了多民族国家的统一。行省制度的创立,是中国古代地方行政制度的重大变革,是中国省制的开端,影响深远。
思考:周朝的衰微和灭亡是由于分封制度本身的缺陷,那么,从汉至元的历代统治者是怎样避免这种情况的?这些做法又能够说明中央对地方管理呈现什么趋势?
(1)汉(郡国、刺史)——隋(州、县)——唐(先设道作为监察区,后形成道、州、县)——北宋(中央派文官担任地方官,路、州、县)——元(行省制度、置宣慰司、省路府州县)
趋势:中央进步加强了对地方的控制中国教考资源网
(2)汉朝形成“中朝”与“外朝”机构——魏晋南北朝时形成三省体制——隋唐时期确立了三部体制——宋元时期中书省与枢密院为中央权力机关。
趋势:显示相权与皇权矛盾,宰相权力逐步削弱,皇帝权力逐步加强。
总结:从汉到元政治制度的演变表明:中央的权力日渐集中于皇帝手中,地方上的权力却逐渐趋于分散,地方政治机构分工既协调又相互牵制,绝对服从于中央。这样的政治体制有效地维护了统一的多民族封建国家的稳定,同时也造成了一些消极的影响。但中国的专制主义中央集权制仍将继续膨胀。
四、质疑与反思:中国教考资源网
朝代
中央
地方
行政机构
职权
意义
行政机构
职权
意义
西汉
东汉
魏晋南北朝
隋朝
唐朝
北宋
元朝
高中北师大版第3课 从汉至元政治制度的演变教案: 这是一份高中北师大版第3课 从汉至元政治制度的演变教案,共13页。教案主要包含了中央集权的发展,君主专制的演进,选官等内容,欢迎下载使用。
高中北师大版第3课 从汉至元政治制度的演变教学设计: 这是一份高中北师大版第3课 从汉至元政治制度的演变教学设计,共12页。教案主要包含了中央集权的发展,君主专制的演进,选官等内容,欢迎下载使用。
高中第一单元 古代中国的政治制度第3课 从汉至元政治制度的演变教案: 这是一份高中第一单元 古代中国的政治制度第3课 从汉至元政治制度的演变教案,共7页。

