- 中考常考知识手册-数学 学案 5 次下载
- 初中数学必背公式定理大汇总 学案 学案 8 次下载
- 初中数学中考考点汇总 学案 学案 13 次下载
- 初中数学重点知识点及重要题型 学案 7 次下载
- 初中数学解题技巧(史上最全)0718(19) 学案 7 次下载
初中数学一轮复习三年重难点
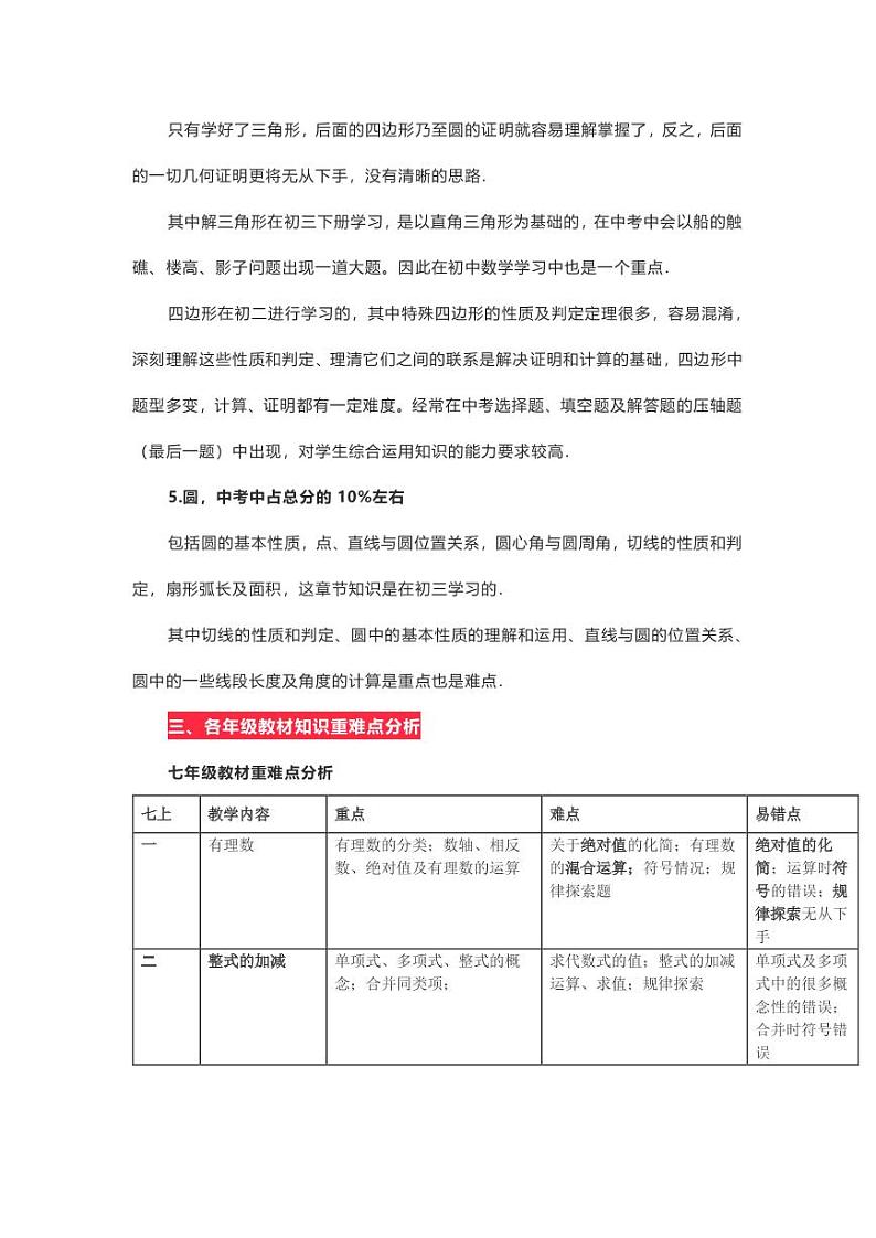
展开初中数学三年7~9年级【重难点知识点】汇编: 这是一份初中数学三年7~9年级【重难点知识点】汇编,共8页。学案主要包含了初中数学中考知识重难点分析,各年级教材知识重难点分析,各年级的常见现象,初二年级的知识漏洞通过查等内容,欢迎下载使用。
【中考数学】回归教材重难点之二次函数与几何的综合学案: 这是一份【中考数学】回归教材重难点之二次函数与几何的综合学案,共47页。
2021中考数学重难点专练:几何综合题: 这是一份2021中考数学重难点专练:几何综合题,共36页。

