2021届物理一轮复习教案:12.1.3 实验三 验证力的平行四边形定则 Word版含解析
展开实验三 验证力的平行四边形定则
基础点
1.实验装置及原理分析图
2.实验目的
(1)学会使用弹簧测力计。
(2)验证互成角度的两个共点力合成时的平行四边形定则。
(3)学会用作图法处理实验数据和得出实验结论。
3.实验原理
等效思想:使一个力F′的作用效果和两个力F1和F2的作用效果相同,就是使用一条一端固定的橡皮条伸长到同一点O,即伸长量相同,所以F′为F1和F2的合力,作出力F′的图示,再根据平行四边形定则作出力F1和F2的合力F的图示,比较F、F′在实验误差允许的范围内是否大小相等、方向相同。
4.实验器材
方木板,白纸,弹簧测力计(两只),橡皮条,细绳套(两个),三角板,刻度尺,图钉(几个)。
5.实验步骤
(1)在水平桌面上平放一块方木板,在方木板上铺一张白纸,用图钉把白纸固定在方木板上。
(2)用图钉把橡皮条的一端固定在板上的A点,在橡皮条的另一端拴上两条细绳,细绳的另一端各系上细绳套。
(3)用两个弹簧测力计分别钩住细绳套,互成角度地拉橡皮条,将结点拉到某一位置O,如图所示。
(4)用铅笔描下O点的位置和两条细绳的方向,读出并记录两个弹簧测力计的示数。
(5)用铅笔和刻度尺在白纸上从O点沿两条细绳的方向画直线,按一定的标度作出两个力F1和F2的图示,并以F1和F2为邻边用刻度尺和三角板作平行四边形,过O点的平行四边形的对角线即为合力F。
(6)只用一个弹簧测力计,通过细绳把橡皮条的结点拉到同样的位置O,读出并记录弹簧测力计的示数,记下细绳的方向,按同一标度用刻度尺从O点作出这个力F′的图示。
(7)比较F′与用平行四边形定则求出的合力F的大小和方向,看它们在实验误差允许的范围内是否相等。
(8)改变F1和F2的大小和方向,再做两次实验。
重难点
一、弹簧测力计
1.原理:根据胡克定律F=kx,在弹性限度内,由于弹力的大小与弹簧的形变量成正比,所以弹簧测力计的刻度线是均匀的。
2.弹簧测力计的使用方法
(1)将两个弹簧测力计调零后,互勾并水平对拉,若两个弹簧测力计在对拉的过程中,读数相同,则可选用,若读数不同,应另换,直到相同为止。
(2)弹簧测力计不能在超出它的测量范围的情况下使用。
(3)使用前要检查指针是否指在零刻度线,否则应校正零位。
(4)实际测量时,要使弹簧测力计内弹簧的伸长方向跟拉力的方向在一条直线上。
(5)读数时应正对、平视刻度,要估读到最小刻度的下一位。
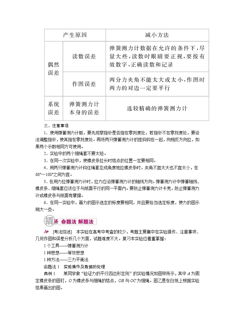
二、误差分析
三、注意事项
1.使用弹簧测力计前,要先观察指针是否指在零刻度处,若指针不在零刻度处,要设法调整指针,使其指在零刻度处。再将两只弹簧测力计的挂钩钩在一起,向相反方向拉,如果两个示数相同方可使用。
2.实验中的两个细绳套不要太短。
3.在同一次实验中,使橡皮条拉长时结点的位置一定要相同。
4.用两只弹簧测力计钩住绳套互成角度地拉橡皮条时,夹角不宜太大也不宜太小,在60°~100°之间为宜。
5.在用力拉弹簧测力计时,拉力应沿弹簧测力计的轴线方向。弹簧测力计中弹簧轴线、橡皮条、细绳套应该位于与纸面平行的同一平面内。要防止弹簧测力计卡壳,防止弹簧测力计或橡皮条与纸面有摩擦。
6.在同一实验中,画力的图示选定的标度要相同,并且要恰当选定标度,使力的图示稍大一些。
[考法综述] 本实验在高考中考查的较少,考题主要集中在实验操作、注意事项、几何作图和误差分析几个方面,试题难度不大。复习本实验应着重掌握:
1个工具——弹簧测力计
1种思想——等效思想
1种方法——三力平衡法
命题法1 实验操作及数据的处理
典例1 某同学做“验证力的平行四边形定则”的实验情况如图甲所示,其中A为固定橡皮条的图钉,O为橡皮条与细绳的结点,OB与OC为细绳。图乙是在白纸上根据实验结果画出的图。
(1)如果没有操作失误,图乙中的F与F′两力中,方向一定沿AO方向的是________。
(2)本实验采用的科学方法是________。
A.理想实验法 B.等效替代法
C.控制变量法 D.建立物理模型法
(3)实验时,主要的步骤是:
A.在桌上放一块方木板,在方木板上铺一张白纸,用图钉把白纸钉在方木板上;
B.用图钉把橡皮条的一端固定在板上的A点,在橡皮条的另一端拴上两条细绳,细绳的另一端系着绳套;
C.用两个弹簧测力计分别钩住绳套,互成角度地拉橡皮条,使橡皮条伸长,结点到达某一位置O。记录下O点的位置,读出两个弹簧测力计的示数F1和F2;
D.按选好的标度,用铅笔和刻度尺作出两个弹簧测力计的拉力F1和F2的图示,并用平行四边形定则求出合力F;
E.只用一个弹簧测力计,通过细绳套拉橡皮条使其伸长,读出弹簧测力计的示数F′,记下细绳的方向,按同一标度作出F′的图示;
F.比较F′和F的大小和方向,看它们是否相同,得出结论。
上述步骤中:①有重要遗漏的步骤的序号是________和________;
②遗漏的内容分别是__________________________________
和__________________________________________________。
[答案] (1)F′ (2)B (3)①C E ②C中应加上“记下两条细绳的方向” E中应说明“把橡皮条的结点拉到同一位置O”
[解析] (1)由一个弹簧测力计拉橡皮条至O点的拉力一定沿AO方向;而两根弹簧测力计拉橡皮条至O点的拉力,根据平行四边形定则作出两弹簧测力计拉力的合力,由于误差的存在,不一定沿AO方向,故一定沿AO方向的是F′。
(2)一个力的作用效果与两个力的作用效果相同,它们的作用效果可以等效替代,故B正确。
(3)①根据“验证力的平行四边形定则”实验的操作规程可知,有重要遗漏的步骤的序号是C、E。
②在C中未记下两条细绳的方向,E中未说明是否把橡皮条的结点拉到同一位置O。
【解题法】 操作不忘“三”“二”“一”
用两个弹簧测力计拉橡皮条时的“三记录”(记录两弹簧测力计示数、两细绳方向和结点O的位置),用一个弹簧测力计拉橡皮条时的“二记录”(记录弹簧测力计示数和细绳方向)及“一注意”(结点O的位置必须在同一位置)。
命题法2 实验的迁移、拓展与创新
典例2 有同学利用如图所示的装置来验证力的平行四边形定则:在竖直木板上铺有白纸,固定两个光滑的滑轮A和B,将绳子打一个结O,每个钩码的质量相等,当系统达到平衡时,根据钩码个数确定3根绳子的拉力TOA、TOB和TOC,回答下列问题:
(1)(多选)改变钩码个数,实验能完成的是( )
A.钩码的个数N1=N2=2,N3=4
B.钩码的个数N1=N3=3,N2=4
C.钩码的个数N1=N2=N3=4
D.钩码的个数N1=3,N2=4,N3=5
(2)在拆下钩码和绳子前,最重要的一个步骤是 ( )
A.标记结点O的位置,并记录OA、OB、OC三段绳子的方向
B.量出OA、OB、OC三段绳子的长度
C.用量角器量出三段绳子之间的夹角
D.用天平测出钩码的质量
(3)在作图时,你认为下图中________是正确的。(填“甲”或“乙”)
[答案] (1)BCD (2)A (3)甲
[解析] (1)实验中的分力与合力的关系必须满足:|F1-F2|<F3<F1+F2,因此,B、C、D是可以的。
(2)钩码的个数可代表所研究各力的大小,只需在拆下钩码和绳子前,再记下O点的位置和OA、OB、OC三段绳子拉力的方向,即可验证力的平行四边形定则,故A正确。
(3)OC绳拉力TOC一定是竖直的,其反向延长线应是OA和OB两绳拉力TOA、TOB合力方向(理论值),但考虑实验误差的存在,作图后可能会有所偏离,故甲是正确的。
【解题法】 本实验命题创新方法汇总
(1)实验原理、方法及其迁移
利用三力平衡的结论,一个力与另外两个力的合力等大反向,验证这个力与另外两个力的关系。
(2)实验器材的改进
①用传感器测力大小,提高弹力读数的准确性和操作的便捷性。
②钩码和滑轮的组合取代弹簧测力计,减小了读数误差。
③用橡皮筋取代弹簧测力计。
三个相同的橡皮筋,可将三个橡皮筋系于一点,互成角度地将它们拉长,记下各自的拉力方向,伸长后的长度,并测出原长,根据伸长量确定三个拉力的大小关系。
高考物理一轮总复习实验教案 实验三验证力的平行四边形定则 (含答案): 这是一份高考物理一轮总复习实验教案 实验三验证力的平行四边形定则 (含答案),共13页。
物理一轮复习教案:12-1-6 实验六 验证机械能守恒定律 word版含解析: 这是一份物理一轮复习教案:12-1-6 实验六 验证机械能守恒定律 word版含解析,共9页。教案主要包含了数据处理,误差分析,注意事项,实验改进等内容,欢迎下载使用。
物理一轮复习教案:12-1-4 实验四 验证牛顿运动定律 word版含解析: 这是一份物理一轮复习教案:12-1-4 实验四 验证牛顿运动定律 word版含解析,共8页。教案主要包含了数据处理,误差分析,注意事项,实验改进与创新等内容,欢迎下载使用。

