高三化学一轮知识点系列大全:考点四 化学能与热能(一) Word版含解析
展开 www.ks5u.com
考点四 化学能与热能
Ⅰ.课标要求
1. 了解化学反应中能量转化的原因,能说出常见的能量转化形式。
2. 通过查阅资料说明能源是人类生存和发展的重要基础,了解化学在解决能源危机中的重要作用。知道节约能源、提高能量利用效率的实际意义。
3. 能举例说明化学能与热能的相互转化,了解反应热和焓变的涵义,能用盖斯定律进行有关反应热的简单计算。
Ⅱ.考纲要求
1.了解化学反应中能量转化的原因,能说出常见的能量转化形式。
2.了解化学能与热能的相互转化。了解吸热反应、放热反应、反应热等概念。
3.了解热化学方程式的含义,能用盖斯定律进行有关反应热的简单计算
4.了解能源是人类生存和社会发展的重要基础,了解化学在解决能源危机中的重要作用。
Ⅲ.教材精讲
一.化学反应的焓变
1.定义:化学反应过程中所释放或吸收的能量,都可以热量(或转换成相应的热量)来表示,称为焓变(ΔH),单位:kJ/mol 或 kJ•mol-1
在化学反应中,旧键的断裂需要吸收能量 ,而新键的形成则放出能量。总能量的变化取决于上述两个过程能量变化的相对大小。
任何一个化学反应中,反应物所具有的总能量与生成物所具有的总能量总不会相等的。在新物质产生的同时总是伴随着能量的变化。
注意:
(1) 反应热和键能的关系
例如:1molH2和1molCl2反应生成2molHCl的反应热的计算。
1moLH2分子断裂开H—H键需要吸收436kJ的能量;1molCl2分子断裂开Cl—Cl键需要吸收243kJ的能量,而2molHCl分子形成2molH—Cl键放出431kJ·mol-1×2mol=862kJ的能量,所以,该反应H2(g)+Cl2(g)=2HCl(g)的反应热
△H===生成物分子形成时释放的总能量—反应物分子断裂时所需要吸收的总能量
===862kJ·mol--436 kJ·mol-1-243 kJ·mol—1
===183kJ·mol-1
由于反应后放出的能量使反应本身的能量降低,故规定△H=反应物的键能总和—生成物的键能总和
(2)反应焓变与反应条件的关系
焓是科学家们为了便于计算反应热而定义的一个物理量,它的数值与物质具有的能量有关。对于一定量的纯净物质,在一定的状态(如温度、压强)下,焓有确定的数值。在同样的条件下,不同的物质具有的能量也不同,焓的数值也就不同;同一物质所处的环境条件(温度、压强)不同,以及物质的聚集状态不同,焓的数值也不同。焓的数值的大小与物质的量有关,在相同的条件下,当物质的物质的量增加一倍时,焓的数值也增加一倍。因此,当一个化学放映在不同的条件下进行,尤其是物质的聚集状态不同时,反应焓变是不同的。
2.放热反应和吸热反应
(1)放热反应:即有热量放出的化学反应,其反应物的总能量大于生成物的总能量。
(2)吸热反应:即吸收热量的化学反应,其反应物的总能量小于生成物的总能量。
3.化学反应中的能量变化示意图对于该“示意图”可理解为下列形式:
由能量守恒可得:
反应物的总能量:生成物的总能量+热量(放热反应)
反应物的总能量:生成物的总能量-热量(吸热反应)
4.燃料充分燃烧的两个条件
(1)要有足够的空气
(2)燃料与空气要有足够大的接触面。
二.热化学方程式
1. 热化学方程式与普通化学方程式的区别有三点不同
(1)热化学方程式必须标有热量变化。
(2)热化学方程式中必须标明反应物和生成物的状态,因为反应热除跟物质的量有关外,还与反应物和生成物的聚集状态有关。
(3)热化学方程式中各物质的系数只表示各物质对应的物质的量,因此,有时可用分数表示,但要注意反应热也发生相应变化。
2.书写热化学方程式时明确以下问题:
(1)反应放出或吸收的热量的多少与外界的温度和压强有关,需要注明,未特别注明的指101kPa和25℃时的数据。
(2)物质的聚集状态不同,反应吸收和放出的热量不同,因此要注明反应物和生成物的聚集状态。
(3)热化学方程式中的热量数据,是与各化学计量数为物质的量时相对应的,不是几个分子反应的热效应。因此式中化学计量数可以是整数,也可以是分数。一般出现分数时是以某一反应物或生成物为“1mol”时其它物质才出现的。
(4)无论热化学方程式中化学计量数为多少,△H的单位总是KJ/mol,但△H的数值与反应式中的系数有关。
三.燃烧热、中和热
1.燃烧热
(1)概念:在101kPa时,1mol物质完全燃烧生成稳定的氧化物时所放出的热量,叫做该物质的燃烧热。燃烧热的单位一般用kJ/mol表示。
注意:完全燃烧,是指物质中下列元素完全转变成对应的物质:C→C02,H→H20,S→S02等。
(2)表示的意义:例如C的燃烧热为393.5kJ/mol,表示在101kPa时,1molC完全燃烧放出393.5kJ的热量。
2.中和热
(1)概念:在稀溶液中,酸跟碱发生中和反应而生成 1 molH20,这时的反应热叫中和热。
(2)中和热的表示:H+(aq)+OH-(aq)=H2O (1); △H=-57.3kJ/mol。
3.使用化石燃料的利弊及新能源的开发
(1)重要的化石燃料:煤、石油、天然气
(2)煤作燃料的利弊问题
①煤是重要的化工原料,把煤作燃料简单烧掉太可惜,应该综合利用。
②煤直接燃烧时产生S02等有毒气体和烟尘,对环境造成严重污染。
③煤作为固体燃料,燃烧反应速率小,热利用效率低,且运输不方便。
④可以通过清洁煤技术,如煤的液化和气化,以及实行烟气净化脱硫等,大大减少燃煤对环境造成的污染,提高煤燃烧的热利用率。
(3)新能源的开发
①调整和优化能源结构,降低燃煤在能源结构中的比率,节约油气资源,加强科技投入,加快开发水电、核电和新能源等就显得尤为重要和迫切。
②最有希望的新能源是太阳能、燃料电池、风能和氢能等。这些新能源的特点是资源丰富,且有些可以再生,为再生性能源,对环境没有污染或污染少。
●理解中和热时注意:
①稀溶液是指溶于大量水的离子。②中和热不包括离子在水溶液中的生成热、电解质电离的吸热所伴随的热效应。③中和反应的实质是H+和OH-化合生成 H20,若反应过程中有其他物质生成,这部分反应热也不在中和热内。
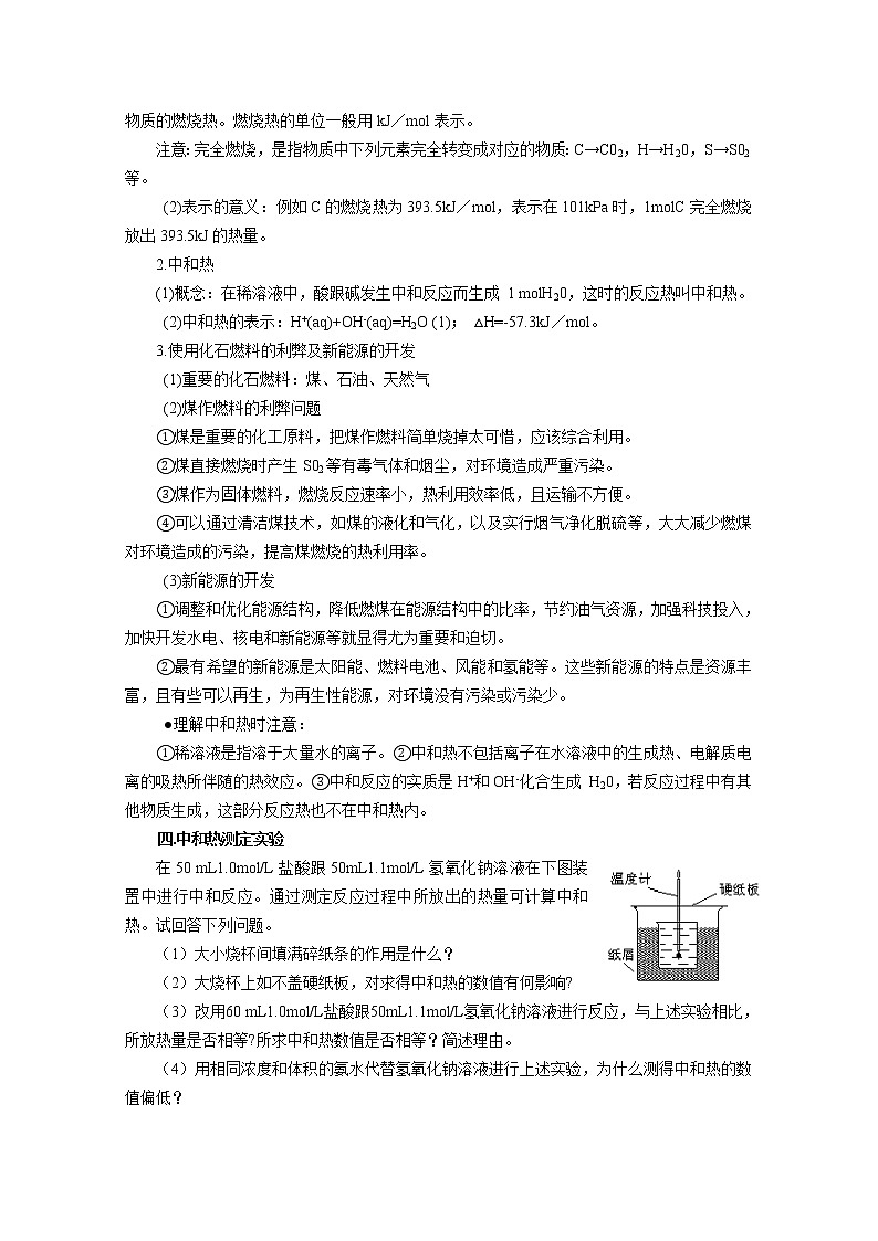
四.中和热测定实验
在50 mL1.0mol/L盐酸跟50mL1.1mol/L氢氧化钠溶液在下图装置中进行中和反应。通过测定反应过程中所放出的热量可计算中和热。试回答下列问题。
(1)大小烧杯间填满碎纸条的作用是什么?
(2)大烧杯上如不盖硬纸板,对求得中和热的数值有何影响?
(3)改用60 mL1.0mol/L盐酸跟50mL1.1mol/L氢氧化钠溶液进行反应,与上述实验相比,所放热量是否相等?所求中和热数值是否相等?简述理由。
(4)用相同浓度和体积的氨水代替氢氧化钠溶液进行上述实验,为什么测得中和热的数值偏低?
五.反应焓变的计算
1. 盖斯定律:对于一个化学反应,无论是一步完成还是分几步完成,其反应焓(热量)变是一样的。
2. 据盖斯定律计算化学反应的焓变
进行反应的焓变计算应注意的问题
(1) 由于△H与反应物的物质的量有关,因此热化学方程式中化学式前面的化学计量数必须与△H相对应。如化学计量数成倍减少或增加,则△H也要成倍的减少或成倍的增加。当反应向逆向进行时,其反应热与正反应的反应热数值相等,正负号相反。
(2) 在使用盖斯定律时,伴随着两个或多个方程式的加减处理时,△H的计算一定要带上正负号。
Ⅳ.典型例题
题型一:有关热化学反应方程式的的含义及书写
1. 已知一定量的物质参加反应放出的热量,写出其热化学反应方程式
例1.将0.3mol的气态高能燃料乙硼烷(B2H6)在氧气中燃烧,生成固态三氧化二硼和液态水,放出649.5kJ热量,该反应的热化学方程式为_____________。又已知:H2O(g)=H2O(l);△H2=-44.0kJ/mol,则11.2L(标准状况)乙硼烷完全燃烧生成气态水时放出的热量是_____________kJ。
【解析】0.3mol乙硼烷完全燃烧生成液态水放出649.5kJ热量,则1mol乙硼烷完全燃烧放出的热量为:因此乙硼烷燃烧的热化学反应方程式为:。由于1mol水汽化需吸热44kJ,则3mol液态水全部汽化应吸热:,所以1mol乙硼烷完全燃烧产生气态水时放热:,则11.2L(标准状况)乙硼烷完全燃烧产生气态水放出热量是:。
2、有关反应焓变的计算
(1)盖斯定律及其应用
化学反应的反应热只与反应的始态(各反应物)和终态(各生成物)有关,而与具体反应进行的途径无关,如果一个反应可以分几步进行,则各分步及反应的反应热之和与该反应一步完成的反应热是相同的,这就是盖斯定律。
例如:
可以通过两种途径来完成。如上图
已知:
H2(g)+1/2O2(g)= H2O(g);△H1=-241.8kJ/mol
H2O(g)=H2O(l);△H2=-44.0kJ/mol
根据盖斯定律,则
△H=△H1+△H2=-241.8kJ/mol+(-44.0kJ/mol)=-285.8kJ/mol
其数值与用量热计测得的数据相同。
例2.科学家盖斯曾提出:“不管化学过程是一步完成或分几步完成,这个总过程的热效应是相同的。”利用盖斯定律可测某些特别反应的热效应。
(1)(s,白磷)+;
(2) ;
则白磷转化为红磷的热化学方程式_____________。相同的状况下,能量较低的是_________;白磷的稳定性比红磷___________(填“高”或“低”)。
【解析】依题意求:;可设计如下反应过程:;据盖斯定律有=(-2983.2+4×738.5)kJ/mol=-29.2kJ/mol,即;。白磷转化为红磷是放热反应,稳定性比红磷低(能量越低越稳定)。
(2) 根据一定量的物质参加反应放出的热量(或根据已知的热化学方程式),进行有关反应焓变的计算或比较大小。
例3、已知:;
;
欲得到相同的热量,需分别燃烧固体碳和氢气的质量比约为
A. 2:3.25 B. 12:3.25 C. 1:1 D. 393.5:241.8
【解析】由题意可列得方程
答案: B
(3)利用键能计算反应热
方法:ΔH=∑E(反应物)-∑E(生成物),即反应热等于反应物的键能总和跟生成物的键能总和之差。
通常人们把拆开1 mol某化学键所吸收的能量看成该化学键的键能。键能常用E表示,单位是kJ/mol。
例题4.CH3—CH3→CH2=CH2+H2;有关化学键的键能如下。
化学键 C-H C=C C-C H-H
键能(kJ/mol) 414.4 615.3 347.4 435.3
试计算该反应的反应热
【解析】ΔH =6E(C-H)+E(C-C)]-E(C=C)+4E(C-H)+E(H-H)]=(6×414.4+347.4)kJ/mol-(615.3+4×414.4+435.3)kJ/mol=+125.6 kJ/mol
这表明,上述反应是吸热的,吸收的热量为125.6 kJ/mol。
题型三:燃烧热、中和热的判断、求算及测量
例5、下列说法正确的是
A. 在101kPa时,1mol物质完全燃烧时所放出的热量,叫做该物质的燃烧热
B. 酸和碱发生中和反应生成1mol水,这时的反应热叫中和热
C. 燃烧热或中和热是反应热的种类之一
D. 在稀溶液中,1molCH3COOH和1mol NaOH完全中和时放出的热量为57.3kJ
【解析】本题旨在考查对燃烧热、中和热的定义的理解,特别是两概念中应注意的问题,故不难确定答案为C。
Ⅴ.跟踪训练
一.选择题(本题包括8小题,每小题只有一个正确选项)
1. 下列热化学方程式中,△H能正确表示物质的燃烧热的是 ( )
A.CO(g) +1/2O2(g) ==CO2(g); △H=-283.0 kJ/mol
B. C(s) +1/2O2(g) ==CO(g); △H=-110.5 kJ/mol
C. H2(g) +1/2O2(g)==H2O(g); △H=-241.8 kJ/mol
D. 2C8H18(l) +25O2(g)==16CO2(g)+18H2O(l); △H=-11036 kJ/mol
2. 已知常温时红磷比白磷稳定,在下列反应中:
4P(白磷,s)+5O2(g)====2P2O5(s);△H=== -a kJ/mol
4P(红磷,s)+5O2(g)====2P2O5(s);△H=== -b kJ/mol
若a、b均大于零,则a和b的关系为 ( )
A.a<b B.a=b
C.a>b D.无法确定
3. 已知: H+(aq)+OH-(aq)===H2O(l); △H=-57.3 kJ·mol-1。现将一定量的稀盐酸、浓硫酸、稀醋酸分别和1L 1mol·L-1的NaOH溶液恰好完全反应,其反应热分别为△H1、△H2、△H3,,则△H1、△H2和△H3的大小关系为 ( )
A. △H1==△H2>△H3 B. △H3>△H2>△H1 C. △H3>△H1>△H2 D. △H2>△H1>△H3
4. 已知25℃、101 kPa下,石墨、金刚石燃烧的热化学方程式分别为
C(石墨)+O2(g) = CO2(g) ; △H=-393.51 kJ·mol-1
C (金刚石) +O2 (g) = CO2(g) ; △H=-395.41 kJ·mol-1
据此判断,下列说法正确的是 ( )
A.由石墨制备金刚石是吸热反应;等质量时,石墨的能量比金刚石的低
B.由石墨制备金刚石是吸热反应;等质量时,石墨的能量比金刚石的高
C.由石墨制备金刚石是放热反应;等质量时,石墨的能量比金刚石的低
D.由石墨制备金刚石是放热反应;等质量时,石墨的能量比金刚石的高
5. 已知⑴ H2(g)+1/2 O2(g)====H2O(g) ; △H1=a kJ·mol-1
⑵ 2 H2(g)+ O2(g)===2 H2O(g) ; △H2=b kJ·mol-1
⑶ H2(g)+1/2 O2(g)====H2O(l) ; △H1=c kJ·mol-1
⑷ 2 H2(g)+ O2(g)===2 H2O(l) ; △H2=d kJ·mol-1
下列关系式中正确的是( )
A. a<b<0 B.b>d>0 C.2a=b<0 D.2c=d>0
6. 热化学方程式C(s)+H2O(g) CO(g)+H2(g);△H =+131.3kJ/mol表示( )
A.碳和水反应吸收131.3kJ能量
B.1mol碳和1mol水反应生成一氧化碳和氢气并吸收131.3kJ热量
C.1mol固态碳和1mol水蒸气反应生成一氧化碳气体和氢气,并吸热131.3kJ
D.1个固态碳原子和1分子水蒸气反应吸热131.1kJ
7. 已知甲烷燃烧生成二氧化碳和液态水放出的热量为55.625kJ·g-1。下列热化学方程式中不 正确的是( )
A.CH4(g)+2O2(g)=CO2(g)+2H2O(l);△H =-890kJ/mol
B.1/2 CH4(g)+O2(g)=1/2 CO2(g)+H2O(l);△H =-445kJ/mol
C.
D.CH4(g)+2O2(g)=CO2(g)+2H2O(l);△H=-55.625kJ/mol
8. 在烃分子中去掉2个氢原子形成一个双键是吸热反应,大约需117kJ/mol~125KJ/mol的热 量,但1,3—环己二烯失去2个氢原子变成苯是放热反应,△H =-23.4kJ/mol,以上事实表明( )
A.1,3—环己二烯加氢是吸热反应 B.苯加氢生成环己烷是吸热反应
C.1,3—环己二烯比苯稳定 D.苯比1,3—环己二烯稳定
二.选择题(本题包括8小题,每小题有1~2个选项符合题意。)
9.X、Y二元素的原子,当它们分别获得两个电子形成稀有气体元素原子层结构时,X放出的热量大于Y放出的热量;Z、W两元素的原子,当它们分别失去一个电子形成稀有气体元素原子的电子层结构时,吸收能量W大于Z。则X、Y和Z、W分别形成的化合物中,离子化合物可能性最大的是( )
A.Z2X B.Z2Y C.W2X D.W2Y
10.在同温同压下,下列各组热化学方程式Q2>Q1的是( )
A.2H2(g)+O2(g)=2H2O(l);△H=-Q1
2H2(g)+O2(g)=2H2O(g);△H=-Q2
B.S(g)+O2(g)=SO2(g);△H=-Q1
S(s)+O2(g)=SO2(g);△H=-Q2
C.
C(s)+O2(g)=CO2(g);△H=-Q2
D.H2(g)+Cl2(g)=2HCl(g);△H=-Q1
11.100gC不完全燃烧所得产物中,CO所占体积为1/3,CO2为2/3,且:
与这些碳完全燃烧相比,损失的热量为( )
A.39.292kJ B.3274.3Kj C.784.92kJ D.2489.44kJ
12. 强酸与强碱的稀溶液发生中和反应的热效应:H+(aq)+OH-(aq)=H2O(l);△H=-57.3kJ/mol, 向1L0.5mol·L-1的NaOH溶液中加入下列物质:①稀醋酸;②浓H2SO4;③稀硝酸,恰好完全反应的热效应△H1、△H2、△H3的关系正确的是( )
A.△H1>△H2>△H3 B.△H1<△H3<△H2 C.△H1=△H3>△H2 D.△H1>△H3>△H2
13.对下列化学反应热现象,不正确的说法是( )
A.放热的反应发生时不必加热
B.化学反应一定有能量变化
C.化学反应一般地说,吸热反应需要加热后才能发生
D.化学反应热效应数值与反应物质多少有关
14. 以NA代表阿伏加德罗常数,则关于热化学方程式C2H2(g)+5/2 O2=2CO2(g)+H2O(l);△H=-1300kJ/mol的说法中,正确的是( )
A.有10NA个电子转移时,该反应放出1300kJ的能量
B.有NA个水分子生成且为液体时,吸收1300kJ的能量
C.有2NA个碳氧共用电子对生成时,放出1300kJ的能量
D.有8NA个碳氧共用电子对生成时,放出1300kJ的能量
15. 完全燃烧一定质量的无水乙醇,放出的热量为Q,已知为了完全吸收生成的二氧化碳,消耗掉8mol·L-1的氢氧化钠溶液50mL,则无水乙醇的燃烧热放出的热量不可能是( )
A.10Q B.10Q~5Q C.大于10Q D.小于5Q
16. 下列说法正确的是( )
A.需要加热才能发生的反应一定是吸热反应
B.任何放热反应在常温条件下一定能发生反应
C.反应物和生成物所具有的总能量决定了放热还是吸热
D.吸热反应在一定条件下(如常温、加热等)也能发生反应
三.(本题共有5小题)
17.1840年盖斯根据一系列实验事实得出规律,他指出:“若是一个反应可以分步进行,则各步反应的反应热总和与这个反应一次发生时的反应热相同。”这是在各反应于相同条件下完成时的有关反应热的重要规律,称为盖斯定律。已知金刚石和石墨分别在氧气中完全燃烧的热化学方程式为:C(金刚石、s)+O2(g)=CO2(g);△H=-395.41kJ/mol,C(石墨、s)+O2(g)=CO2(g);△H=-393.51kJ/mol,则金刚石转化石墨时的热化学方程式为:___________。由此看来更稳定的碳的同素异形体为:____________。若取金刚石和石墨混合晶体共1mol 在O2中完全燃烧,产生热量为QkJ,则金刚石和石墨的物质的量之比为_____________(用含Q的代数式表示)。
18.0.3mol气态高能燃料乙硼烷(分子式B2H6),在氧气中燃烧,生成固态三氧化二硼和液态水,放出649.5kJ的热量,则其热化学方程式为________________。又已知H2O(l)=H2O(g);△H=44kJ·mol-1,则11.2L标准状况下的乙硼烷完全燃烧生成气态水时放出的热量是_________kJ。
19.如图所示,把试管放入盛有25℃时饱和石灰水的烧杯中,试管中开始放入几小块镁片,再用滴管滴入5mL盐酸于试管中。试回答下列回答:
(1)实验中观察到的现象是____________________。
(2)产生上述现象的原因是____________________。
(3)写出有关反应的离子方程式________________。
(4)由实验推知,MgCl2溶液和H2的总能量________(填“大于”“小于”“等于”)镁片和盐酸的总能量。
20、称取等质量为(ag)胆矾两份。把一份溶于bg水中,测知其溶解时吸收Q1kJ热量;把另一份脱水后溶于bg水中,测得其溶解时放热Q2kJ。
(1)胆矾的溶解热为______kJ·mol—1,是______(填”吸热”或“放热”)
(2)无水硫酸铜的溶解热为______kJ·mol—1,是______过程。
(3)从以上数据可知,胆矾脱水是______过程,1mol胆矾脱水需______kJ·mol—1热量。
21、目前大部分城市居民所使用的燃料主要是管道煤气,使用天然气作为居用燃料对环境更为有利。管道煤气的主要成分是CO、H2和少量烃类,天然气的主要成分是CH4。它们的燃烧反应如下:
根据以上化学方程式判断:燃烧相同体积的管道煤气和天然气,消耗空气体积较大的是_________。因此燃烧管道煤气的灶具如需改烧天然气,灶具的改进方法是_________进风口(填增大或减小),如不作改进可能产生的不良结果是_________________。管道煤气中含有的烃类,除甲烷外,还有少量乙烷、丁烷等,它们的某些性质见下表:
试根据以上某个关键数据解释冬天严寒的季节有时管道煤气火焰很小,并且呈断续状态的原因是 _______________________。
22、在101kPa时,H2在1.00molO2中完全燃烧生成2.00mol液态H2O。
(1)放出571.6kJ的热量,H2的燃烧热为________,表示H2燃烧热的热化学方程式为____________。
(2)1.00L 1.00mol/L H2SO4溶液与2.00L 1.00mol/L NaOH溶液完全反应,放出114.6kJ的热量,该反应的中和热为___________,表示其中和热的热化学方程式为____________________。
智能考点四“化学能与热能”答案与提示
1、A 2、C 3、C 4、A 5、C
6、C,依据反应热的概念,表示按照方程式系数的物质的量反应时吸收或放出的热量,单位是kJ·mol-1,该方程式表示:1mol碳和1mol水蒸气反应生成1mol一氧化碳气体和1mol氢气,并吸收131.3kJ的热量。特别要指明水的状态。
7、D,题目中给出的数据意义是:燃烧1g的甲烷放出55.625kJ的热量,应该换算成燃烧1mol甲烷放出的热量为890kJ。热化学方程式为:CH4(g)+2O2(g)=CO2(g)+2H2O(l);△H=-890kJ·mol-1其他系数与热量相对应的方程式均正确。
8、D,由题可知:,因为苯的能量比环己二烯能量低,故苯比环己二烯稳定,故C错;环己二烯加氢是放热过程,A错;苯加氢到环己烷由上图可知是放热过程,B错。
9、A,X、Y获得两个电子就达到稳定结构,故它们属于VIA族,由于X得到电子放出的热量多,故X形成的离子更稳定,即X的非金属性比Y强;Z、W失去一个电子达到稳定结构,它们属于IA族,W失去电子吸收的能量多,则W比Z难失电子,故金属性Z大于W。形成离子化合物最可能是金属性强的与非金属性强的元素化合,即Z2X。
10、C,反应放出或吸收的热量的多少,跟反应物和生成物的聚集状态有密切关系。A中两式仅生成物中水的状态不同,由于生成液态水比生成气态水放热多,所以Q1>Q2;B中两式仅硫的状态不同,由于固态硫变成气态硫要吸收热量,所以Q1>Q2;C中固态碳与氧气完全反应生成二氧化碳,放出的热量Q2应大于不完全燃烧时生成一氧化碳放出的热量Q1;D中二式各物质的量不同,有Q1=2Q2的关系,故本题的答案应为C。
11、C,在100gC中有 变为CO,有 变为CO2,故与C完全燃烧相比,损失的热量就是CO继续燃烧放出的热量,依据热化学方程式,知损失的热量为 。
12、D因为稀醋酸是弱电解质,在电离时吸热,浓H2SO4溶于水时放热。故中和时放出的热量Q(H2SO4)>Q(HNO3)>Q(HAc),又因放热反应中,△H为负值,即△H=-Q,故△H2<△H3<△H1。
13、AC ,A错。在放热反应中有一些需加热以提供必需的能量来引发反应,如煤的燃烧。C错在有些吸热反应并不需要加热,如Ba(OH)2晶体与NH4Cl的反应,HAc的电离等吸热过程,均不需要加热。
14、AD,A项中的10NA个电子转移即有1molC2H2燃烧,所以放出的热量为1300kJ,D项中有8NA个碳氧共用电子对,即有2mol CO2 生成,故放出1300kJ的热量。
15、CD,NaOH与CO2反应可生成Na2CO3,也可以生成NaHCO3,若生成Na2CO3,则n(NaOH)=0.4mol。
所以此时1mol乙醇完全燃烧放出5Q热量,若反应产物为Na2CO3和NaHCO3的混合物,则1mol乙醇完全燃烧放出的热量为5Q~10Q之间。
16.CD,此类题可举例证明。
A、煤的燃烧需要加热才能发生,但,煤燃烧放热。
B、也可用A的例子说明。
C、当反应物的总能量>生成物的总能量时,反应放热;反之吸热。
D.吸热反应在一定条件下(如常温、加热等)也能发生反应
17、解析:由盖斯定律,要得到金刚石和石墨的转化关系,可将两个热化学方程式相减即可。设反应的热效应为△H3,则△H3=△H1-△H2=-395.41kJ/mol+393.51kJ/mol=-1.90kJ/mol。
即C(金刚石、S)=C(石墨、s);△H=-1.90kJ/mol。
可见金刚石转化为石墨放出热量,说明石墨的能量更低,比金刚石稳定。
由十字交叉法:
可得二者物质的量比。
答案:C(金刚石、s)=C(石墨、s);△H=-1.90kJ/mol;石墨;
18、解析:1molB2H6(g)完全燃烧,生成液态水放出的热量为649.5kJ÷0.3=2165kJ。因此热化学方程式为:B2H6(g)+3O2=B2H3(s)+3H2O(l);△H=-2165kJ·mol-1。若反应生成的3mol H2O(l)全部转化为气态水,则需吸收热量44kJ·mol-1×3mol=132kJ,则0.5mol B2H6(g)完全燃烧生成气态水时放出的热量为:
答案:B2H6(g)+3O2(g)=B2H3(s)+3H2O(l);△H=-2165kJmol-1 ;1016.5
19、解析:Mg与盐酸反应放热,而Ca(OH)2的溶解度随温度的升高而减小,烧杯中含有Ca(OH)2析出。当反应物总能量大于生成物总能量时,反应放热。
答案:(1)①镁片上有大量气泡产生;②镁片逐渐溶解;③烧杯中析出晶体
(2)镁与盐酸反应产生氢气,该反应为放热反应,Ca(OH)2在水中的溶解度随温度升高而减小,故析出Ca(OH)2晶体(3)Mg+2H+=Mg2++H2↑(4)小于
20、解析:⑴由溶解热的定义:一定温度及压力下(通常为298K和101kPa),一定量的溶质溶解于某溶剂中产生的热效应。溶质的量为1mol时为摩尔溶解热,中学把溶解热理解为摩尔溶解热。因此,可计算如下:
CuSO4·5H2O(s)=CuSO4(aq)+5H2O(l);△H
250g Q
a g Q1
所以
⑵ag胆矾失水后溶于水中放出Q2kJ热量
CuSO4·5H2O~CuSO4
250g 160g
a g
CuSO4(s)=CuSO4(ag);△H′
160g Q′
Q2 所以
⑶设CuSO4·5H2O分解为CuSO4和5H2O的热效应为△H。
根据⑴可知:①CuSO4·5H2O(s)= CuSO4(aq)+5H2O(l); △H 1 =+250Q1 /a kJ·mol—1
根据⑵可知:②CuSO4(s)= CuSO4(ag);△H 2 =-250Q2/a kJ·mol—1
①-②得: CuSO4·5H2O(s)=CuSO4(s)+5H2O(l);△H =△H 1-△H 2
∴△H =△H 1-△H 2=
故此过程为吸热热反应。
答案:(1)250Q1/a 吸热 (2)250Q2/a 放热 (3)吸热 250(Q1+Q2)/a
21、天然气;增大;天然气不完全燃烧,产生有毒的CO;丁烷遇冷凝结为液体,使管道流通不畅。
22、解析:
H2的燃烧热应以燃烧1mol H2为标准,当H2完全燃烧生成2.00mol H2O时,需燃烧2.00 mol H2。故H2的燃烧热为 。中和热以生成1mol H2O为标准,而1.00 mol/L H2SO4溶液与2.00L 1.00mol/L NaOH溶液反应生成2 mol H2O,故该反应的中和热为 。书写表示燃烧热与中和热的热化学方程式时,必须体现燃烧热与中和热的研究标准。
答案:(1)285.8kJ/mol ;△H=-285.8kJ/mol
(2)57.3kJ/mol ;△H=-57.3kJ/mol
高三化学一轮知识点系列大全:考点五 化学能与电能(一) Word版含解析: 这是一份高三化学一轮知识点系列大全:考点五 化学能与电能(一) Word版含解析,共9页。
高三化学一轮知识点系列大全:考点四 化学能与热能(一) Word版含解析: 这是一份高三化学一轮知识点系列大全:考点四 化学能与热能(一) Word版含解析,共13页。
高三化学一轮知识点系列大全:考点十 溶度积及其应用(一) Word版含解析: 这是一份高三化学一轮知识点系列大全:考点十 溶度积及其应用(一) Word版含解析,共4页。

