初中历史人教部编版九年级下册第20课 联合国与世界贸易组织课时作业
展开初中历史人教部编版九年级下册第21课 冷战后的世界格局同步测试题: 这是一份初中历史人教部编版九年级下册第21课 冷战后的世界格局同步测试题,共3页。试卷主要包含了单选题,填空题,问答题等内容,欢迎下载使用。
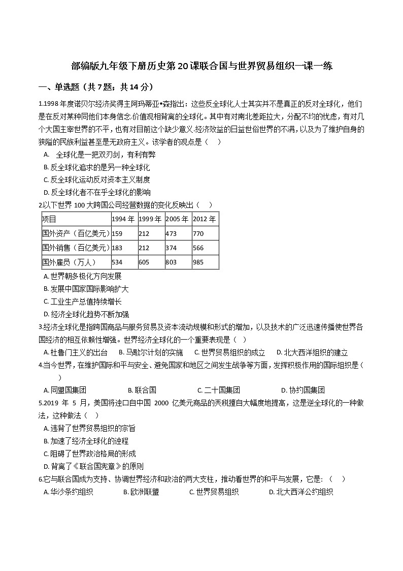
人教部编版九年级下册第16课 冷战课后作业题: 这是一份人教部编版九年级下册第16课 冷战课后作业题,共3页。试卷主要包含了单选题,填空题,问答题等内容,欢迎下载使用。
人教部编版九年级下册第13课 罗斯福新政当堂达标检测题: 这是一份人教部编版九年级下册第13课 罗斯福新政当堂达标检测题,共3页。试卷主要包含了单选题,问答题,辨析题等内容,欢迎下载使用。

