高中物理人教版 (新课标)选修31 原子核的组成教案
展开第十九章 原子核
新课标要求
1.内容标准
(1)知道原子核的组成。知道放射性和原子核的衰变。会用半衰期描述衰变速度,知道半衰期的统计意义。
(2)了解放射性同位素的应用。知道射线的危害和防护。
例1 了解放射性在医学和农业中的应用。
例2 调查房屋装修材料和首饰材料中具有的放射性,了解相关的国家标准。
(3)知道核力的性质。能简单解释轻核与重核内中子数、质子数具有不同比例的原因。会根据质量数守恒和电荷守恒写出核反应方程。
(4)认识原子核的结合能。知道裂变反应和聚变反应。关注受控聚变反应研究的进展。
(5)知道链式反应的发生条件。了解裂变反应堆的工作原理。了解常用裂变反应堆的类型。知道核电站的工作模式。
(6)通过核能的利用,思考科学技术与社会的关系。
例3 思考核能开发带来的社会问题。
(7)初步了解恒星的演化。初步了解粒子物理学的基础知识。
例4 了解加速器在核物理、粒子物理研究中的作用。
2.活动建议:
(1)通过查阅资料,了解常用的射线检测方法。
(2)观看有关核能利用的录像片。
(3)举办有关核能利用的科普讲座。
新课程学习
19.1 原子核的组成
★新课标要求
(一)知识与技能
1.了解天然放射现象及其规律。
2.知道三种射线的本质,以及如何利用磁场区分它们。
3.知道原子核的组成,知道核子和同位素的概念。
(二)过程与方法
1.通过观察,思考,讨论,初步学会探究的方法。
2.通过对知识的理解,培养自学和归纳能力。
(三)情感、态度与价值观
1.树立正确的,严谨的科学研究态度。
2.树立辨证唯物主义的科学观和世界观。
★教学重点
天然放射现象及其规律,原子核的组成。
★教学难点
知道三种射线的本质,以及如何利用磁场区分它们。
★教学方法
教师启发、引导,学生讨论、交流。
★教学用具:
投影片,多媒体辅助教学设备
★课时安排
1 课时
★教学过程
(一)引入新课
教师:本节课我们来学习新的一章:原子核。本章主要介绍了核物理的一些初步知识,核物理研究的是原子核的组成及其变化规律,是微观世界的现象。让我们走进微观世界,一起探索其中的奥秘!
我们已经知道,原子由什么微粒组成啊?
学生回答:原子由原子核与核外电子组成。
点评:由原来的知识引入新课,对新的一章有一个大致的了解。
教师:那原子核内部又是什么结构呢?原子核是否可以再分呢?它是由什么微粒组成?用什么方法来研究原子核呢?
学生思考讨论。
点评:带着问题学习,激发学习热情
教师:人类认识原子核的复杂结构和它的变化规律,是从发现天然放射现象开始的。
1896年,法国物理学家贝克勒尔发现,铀和含铀的矿物能够发出看不见的射线,这种射线可以穿透黑纸使照相底片感光。
居里和居里夫人在贝克勒尔的建议下,对铀和铀的各种矿石进行了深入研究,又发现了发射性更强的新元素。其中一种,为了纪念她的祖国波兰而命名为钋(P),另一种命名为镭(Ra)。
学生一边听,一边看挂图。
点评:配合挂图,展示物理学发展史上的有关事实,树立学生对科学研究的正确态度。
(二)进行新课
1.天然放射现象
(1)物质发射射线的性质称为放射性(radiactivity)。元素这种自发的放出射线的现象叫做天然放射现象.具有放射性的元素称为放射性元素.
(2)放射性不是少数几种元素才有的,研究发现,原子序数大于82的所有元素,都能自发的放出射线,原子序数小于83的元素,有的也具有放射性.
学生一边听,一边看书。
2.射线到底是什么
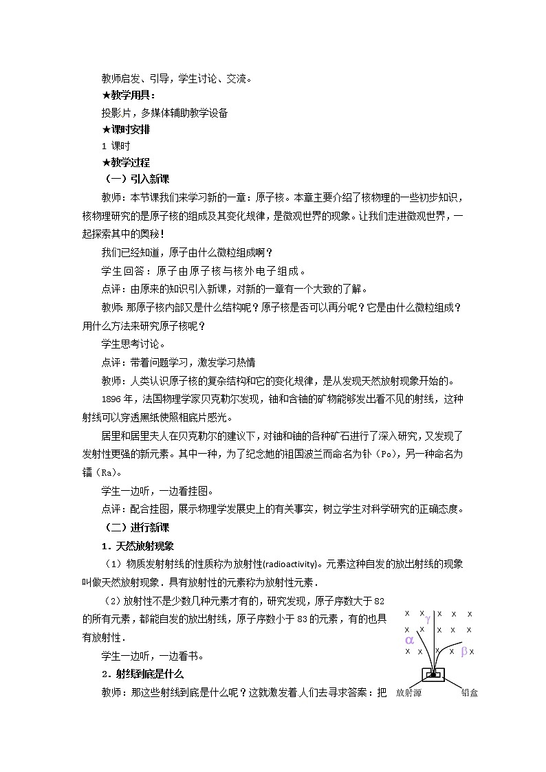
教师:那这些射线到底是什么呢?这就激发着人们去寻求答案:把放射源放入由铅做成的容器中,射线只能从容器的小孔射出,成为细细的一束。在射线经过的空间施加磁场,发现射线如图所示:(投影)
思考与讨论:
①你观察到了什么现象?为什么会有这样的现象?
②如果射线,射线都是带电粒子流的话,根据图判断,他们分别带什么电荷。
③如果不用磁场判断,还可以用什么方法判断三种射线的带电性质?
学生分组讨论,回答问题以及实验方案。
①射线分成三束,射线在磁场中发生偏转,是受到力的作用。这个力是洛伦兹力,说明其中的两束射线是带电粒子。
②根据左手定则,可以判断射线是正电荷,射线是负电荷。
③带电粒子在电场中要受电场力作用,可以加一偏转电场,也能判断三种射线的带电性质,如图
点评:给出实验现象,设置问题情境,引导学生自己得出结论,培养学生的观察,分析,探究的能力。培养学生合作式学习的能力
用多种方案解决一个问题有利于培养学生的扩散散性思维。
教师:我们已经研究了这三种射线的带电性质,那么这些射线还有哪些性质呢?请同学们阅读课文后填写表格。
学生看书,进行总结。
点评:培养学生自学,总结的能力。
教师:(帮助小结)
①实验发现:元素具有放射性是由原子核本身的因素决定的,跟原子所处的物理或化学状态无关。不管该元素是以单质的形式存在,还是和其他元素形成化合物,或者对它施加压力,或者升高它的温度,它都具有放射性。
②三种射线都是高速运动的粒子,能量很高,都来自于原子核内部,这也使我们认识到原子核蕴藏有巨大的核能,原子核内也有其复杂的结构。
学生对照表格,理解书本知识。
点评:通过对照表格,可以让学生更好的掌握规律性质。
3.原子核的组成
教师提问:
①质子:由谁发现的?怎样发现的?
②中子:发现的原因是什么?是由谁发现的?
学生看书,然后回答问题
①卢瑟福用粒子轰击氮核,发现质子。
②查德威克发现中子。发现原因:如果原子核中只有质子,那么原子核的质量与电荷量之比应等于质子的质量与电荷量之比,但实际却是,绝大多数情况是前者的比值大些,卢瑟福猜想核内还有另一种粒子。
教师:(帮助小结)
①质子(prtn)带正电荷,电荷量与一个电子所带电荷量相等,
中子(nuclen)不带电,
②数据显示:质子和中子的质量十分接近,统称为核子,组成原子核。
点评:加强学生对书本知识的理解能力,以及语言概括能力。
教师:提问:
③原子核的电荷数是不是电荷量?
④原子荷的质量数是不是质量?
学生看书,然后回答问题:
③不是,原子核所带的电荷量总是质子电荷的整数倍,那这个倍数就叫做原子核的电荷数。
④原子核的质量几乎等于单个核子质量的整数倍,那这个倍数叫做原子核的质量数。
点评:加强学生对书本知识的理解能力,以及语言概括能力。
小结:
③原子核的电荷数=质子数=核外电子数=原子序数
④原子核的质量数=核子数=质子数+中子数
⑤ 符号表示原子核,X:元素符号;A:核的质量数;Z:核电荷数
教师:给出思考与讨论题。
一种铀原子核的质量数是235,问:它的核子数,质子数和中子数分别是多少?
学生回答:核子数是235,质子数是92,中子数是143。
点评:学生回答调动他们学习的积极性。
4.同位素(istpe)
(1)定义:具有相同质子数而中子数不同的原子,在元素周期表中处于同一位置,因而互称同位素。
(2)性质:原子核的质子数决定了核外电子数目,也决定了电子在核外的分布情况,进而决定了这种元素的化学性质,因而同种元素的同位素具有相同的化学性质。
学生一边听,一边看书。
提问:列举一些元素的同位素?
学生回答:
氢有三种同位素:氕(通常所说的氢),氘(也叫重氢),氚(也叫超重氢),符号分别是:。
碳有两种同位素,符号分别是。
点评:举例说明同位素的性质,加深对这一概念的理解。
例:下列说法正确的是( )
A.射线粒子和电子是两种不同的粒子
B.红外线的波长比X射线的波长长
C.粒子不同于氦原子核
D.射线的贯穿本领比粒子强
学生回答:BD
点评:本题考查了粒子的性质及电磁波波长的比较等基本知识。19世纪末20世纪初,人们发现X,,,射线,经研究知道,X,射线均为电磁波,只是波长不同。可见光,红外线也是电磁波,波长从短到长的电磁波波谱要牢记。另外,射线是电子流,粒子是氦核。从,,三者的穿透本领而言:射线最强,射线最弱,这些知识要牢记。
(三)课堂小结
1.天然放射现象及其规律。
2.三种射线的性质。
3.原子核的组成。
学生总结,讨论。
(四)作业:
1.认真阅读课后的“科学足迹”。完成问题与练习。
2.探究活动:射线的来源:原子核内没有电子,射线如何而来?
点评:学生课后探究。激发学生学习的热情,为以后的学习作好准备。
★教学体会
这节课由天然放射现象开始,揭示了原子核是可分的。展示物理学发展史上的有关事实,
是对学生进行辨证唯物主义思想教育的好素材。放射性元素放出的三种射线只可能从原子核里放出来的,从而引起人们去探索原子核的奥妙,揭开了核物理学的第一页。核物理研究的是原子核的组成及其变换规律,是微观世界的现象,不想宏观世界那样看得见,摸得着,研究起来也就更困难。通过本节的学习,要使学生能对核物理的相关实验基础和研究问题的思路,方法有所体会,了解人类是怎样认识微观世界的。
高中物理人教版 (新课标)选修31 原子核的组成教学设计及反思: 这是一份高中物理人教版 (新课标)选修31 原子核的组成教学设计及反思,共3页。教案主要包含了结合学生回答板书,问题解决1,问题解决2,交流与讨论等内容,欢迎下载使用。
2020-2021学年1 原子核的组成教学设计: 这是一份2020-2021学年1 原子核的组成教学设计,共3页。教案主要包含了铀盐的放射性的发现,钋和镭的发现,原子核物理学的兴起等内容,欢迎下载使用。
高中物理人教版 (新课标)选修31 原子核的组成教案: 这是一份高中物理人教版 (新课标)选修31 原子核的组成教案,共2页。教案主要包含了使用说明,学习目标,自主学习,当堂检测等内容,欢迎下载使用。

