高中人教版 (新课标)第二章 地球上的大气综合与测试练习题
展开核心考点突破
核心考点1 大气的热力过程
一、大气的受热过程
对流层大气的受热过程主要体现在大气对太阳辐射的削弱作用和大气对地面的保温作用两方面。
1.大气对太阳辐射的削弱作用
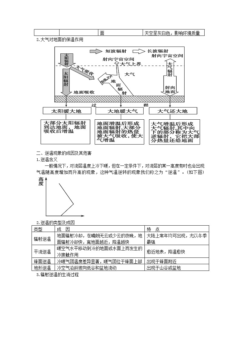
2.大气对地面的保温作用
二、逆温现象的成因及其危害
1.逆温含义
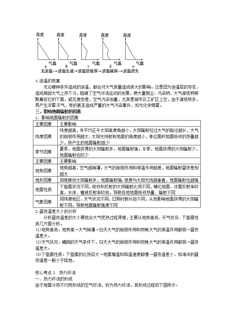
一般情况下,对流层温度上冷下暖,但在一定条件下,对流层的某一高度有时也会出现气温随高度增加而升高的现象,这种气温逆转的现象我们称之为“逆温”。(如下图)
2.逆温的类型及成因
3.辐射逆温的生消过程
4.逆温的危害
无论哪种条件造成的逆温,都会对大气质量造成很大的影响。这是因为逆温层的存在,造成局部大气上热下冷,阻碍了空气对流运动的发展,使大量烟尘、污染物、大气凝结物等聚集在它的下面,能见度变差,空气污染加重,尤其是城市及工矿区上空,由于凝结核多,易产生浓雾天气,有的甚至造成严重的大气污染事件,如光化学烟雾。
三、影响地面辐射的因素
1. 影响地面辐射的因素
2.昼夜温差大小的分析
分析昼夜温差的大小要结合大气受热过程原理,主要从地势高低、天气状况、下垫面性质几方面分析。
(1)地势高低:地势高→大气稀薄→白天大气的削弱作用和夜晚大气的保温作用都弱→昼夜温差大。
(2)天气状况:晴朗的天气条件下,白天大气的削弱作用和夜晚大气的保温作用都弱→昼夜温差大。
(3)下垫面性质:下垫面的比热容大→地面增温和降温速度都慢→昼夜温差小,如海洋的昼夜温差一般小于陆地。
核心考点2 热力环流
一、热力环流的形成
由于地面冷热不均而形成的空气环流,称为热力环流。其形成过程如下图所示:
注意:空间气压值相等的各点所组成的面,称为等压面。等压面凸起的地方是高压区;等压面下凹的地方是低压区。
关键点:热量差→大气上升或下降→同一水平面上的气压差异→大气水平运动。
易错点:(1)图中气压的高低是相对于同一水平高度而言的,因而图中高压的数值并不一定大于低压的数值。在同一水平面上,高压的数值大于低压;在垂直方向上,近地面低压的数值要高于对应高空高压的数值。
(2)气流不一定由高气压区流向低气压区。在同一水平面上,气流总是从高气压区流向低气压区;但在垂直方向上气流则有可能由低气压区流向高气压区。
二、常见热力环流形式及其影响
1.海陆风
2.山谷风
3.市区与郊区之间的热力环流
三、等压面的判读方法
等压面是垂直方向上气压相等的各点所组成的面,反映出垂直方向上的气压差异。
(1)等压面的规律
垂直递减规律:气压是指单位面积上所承受的大气柱的质量,因此在同一地点,气压随高度的增加而减小;下高上低是绝对规律。
水平凸凹规律:地面受热均匀的等压面一般呈水平状态,地面受热不均匀,则往往引起等压面的上凸或下凹。一般规律是,地面温度高→空气上升→形成低压→等压面下凹;地面温度低→空气下沉→形成低压→等压面上凸。因此等压面上凸的地方是高压区;等压面下凹的地方是低压区,即“凸高凹低”,近地面与高空等压面凸凹方向相反。
(2)常见等压面判读方法
①根据等压线(面)的弯曲状况确定下垫面的冷热
根据等压线的分布,如图所示,同一高度面上a处等压线向上凸出,说明该处气压较高,而处于同一高度的b处气压较低,因为a>c,c=d,而d>b,所以a>b。
根据高空气压状况与地面气压状况相反的特点,可以确定近地面A处气压较低(这里必须特别注意,A处气压低不是与其高空的a处相比,而是与近地面的B处相比而言的,对A处来说,其气压远远大于高空的a处),B处气压较高。A、B两处的气压差异是地面热力性质的差异引起空气的上升、下沉运动所致。地面温度较高处,空气受热膨胀上升,地面气压较低;地面温度较低处,空气冷却收缩下沉,地面气压较高。因此我们可以根据地面气压高低,反推地面的冷热状况。A处近地面气压低,说明空气受热上升,从而得出地面温度较高的结论。
②根据等压面的凸向判断气压的高低
图A 图B
在等压面图中,经常见到比较不同的高度及同一高度上的气压高低的问题,以及考查等压面凸向的问题。这类问题解答的原则是:如上图A,不同海拔高度上,越向高空,气压值越低,因为越向高空,空气的密度越小;在近地面附近气温低的地方气压高,气温高的地方气压低。高空气压的高低与近地面气压高低相反。如上面图B,甲、乙、丙、丁四地气压由高到低顺序为乙、甲、丙、丁,丙为高气压,丁为低气压,而地面上的甲为低气压,乙为高气压。在热力环流形成的等压面上,向上凸的地方为高压,下凹的地方为低压。气压高低是指同一水平面(海拔高度)上的比较,而在垂直方向上,海拔越高,气压越低,因为越向高空,空气的密度越小。
核心考点3 风
一、形成风的三种力
地表受热不均,使同一水平面上的大气,有的地方气压高,有的地方气压低。我们把单位距离间的气压差叫气压梯度。因为它们是表示在同一水平面上的气压变化情况,所以也称水平气压梯度。只要水平面上存在着气压梯度,就产生了促使大气南高压区流向低压区的力,这个力称为水平气压梯度力。这个力的作用下,推动大气由高气压区向低压区做水平运动,这就形成了风。总体来说,风的形成共受三种力的影响:
二、不同状态下的风向
核心考点4 常见天气系统
一、锋面与天气
1.锋面与天气
2.冷锋与暖锋的判断
(1)根据锋的符号来判断
若天气形势图中出现符号,则表示冷锋,且有三角锯齿的一侧是锋前,也是锋的移动方向;若出现符号,则表示暖锋,且有半圆形的一侧是锋前,也是锋的移动方向。
(2)根据冷、暖气团运动方向来判断
若冷气团的运动只有向暖气团一个方向,说明冷气团势力强,应为冷锋;若冷气团遇到暖气团时有回转运动,则说明暖气团势力强,为暖锋。
(3)根据锋面坡度来判断
冷气团运动速度快,冷气团势力强大时,形成的冷锋锋面坡度较大;而暖气团运动速度慢,暖气团势力强大时,形成的暖锋锋面坡度较小。
(4)根据雨区范围及位置来判断
不论冷锋还是暖锋,降水都主要在冷气团控制范围内。
(5)根据气温、气压的变化来判断
3.影响我国的准静止锋主要有以下几个:
华南准静止锋:主要活动于南岭山脉或南海地区。一年四季都可见到,但多出现于冬春两季,秋季出现最少。冬季降水不强,春夏季可发生暴雨,持续数天,甚至10天以上。华南准静止锋的位置,随季节不同而有所变化。冬半年,锋面北侧冷高压势力强大,锋区位置偏南;夏半年,锋面南侧副热带高压势力强大,使锋区位置偏北。
江淮准静止锋:每年夏初,来自海洋上的暖湿气流与大陆上南下的冷空气交锋、对峙,在长江中下游和淮河流域形成了一种著名的天气系统——江淮准静止锋。它是形成梅雨的重要天气系统。“清明时节雨纷纷”“黄梅时节家家雨”,都是梅雨天气的真实写照。
昆明准静止锋:又称云贵准静止锋。位于云贵高原,主要由变性的极地大陆气团和西南气流受云贵高原地形阻滞演变而形成。云层低而薄,易形成连绵阴雨天气。贵州高原 “天无三日晴”便同昆明准静止锋活动有关。多出现于冬季,其间出现日数约占全年1/2。锋区位置多在贵阳与昆明之间,略呈西北——东南走向。
天山准静止锋:不太强的冷锋进入准噶尔盆地后,被天山阻挡,使冷锋停滞不前,常形成地形锋性质的天山准静止锋,造成阴雾或微雪天气。天山北坡和北疆大部分地区冬、春降水较多就与天山准静止锋活动有关。
二、低压(气旋)、高压(反气旋)与天气
1.低压、高压系统与天气
低压和高压是相对于气压分布状况而言,气旋和反气旋是相对于气流的运动状况而言,二者是对同一天气系统不同角度的描述。其特点及带来的天气比较如下:
2.锋面气旋的判读及天气特征(以北半球为例)
近地面气旋一般与锋面联系在一起,形成锋面气旋。它主要活动于中纬温带地区,因而也称温带气旋。在近地面天气系统中,锋面气旋的判读方法为:
(1)锋面位置的判断:锋面出现在低压槽中,锋线往往与低压槽线重合。这是因为水平气流在低压槽中辐合,冷暖气团在此相遇。
(2)锋面类型的判断:判断锋面是冷锋还是暖锋,要看冷暖气团的移动方向,具体步骤如下:
①确定气旋气流运动方向:北半球逆时针、南半球顺时针。锋面的移动方向与气流运动方向相同。如上图中OA、OB两锋面均作逆时针移动。
②确定冷、暖气团:一般来说,从高纬来的气团是冷气团,从低纬来的气团为暖气团。如上图中①和③气团为冷气团,②气团为暖气团。
③确定锋面类型:锋后为冷气团则为冷锋,锋后为暖气团则为暖锋。如上图中OA锋后为冷气团①,其为冷锋,OB锋后为暖气团②,其为暖锋。
④锋面气旋中雨区的确定:冷锋降雨主要发生在锋后,雨区比较狭窄;暖锋降雨发生在锋前,雨区比较大。
实际上,通过分析可知:无论南北半球,西部低压槽均为冷锋,东部低压槽均为暖锋。
锋面气旋
面气旋是具有锋面的低压系统。它主要活动在中高纬度,更多见于温带地区,因而也称为温带气旋。
(1)结构:锋面气旋是一个逆时针(南半球为顺时针)方向旋转的旋涡,中心气压最低,自中心向前方伸展一条暖锋,向后方伸出一条冷锋,冷暖锋之间是暖空气,冷暖锋以北是冷空气。从垂直方向看,气旋高层是气流辐散区,气旋低层有气流辐合,气旋中心有上升气流。反气旋的气流呈辐散状,冷暖气流不可能相遇,不能形成锋面;高压脊处不能形成锋面,锋面形成于低压槽处。
(2)天气:一般气旋是气流辐合上升系统,尤其锋面上气流上升更为强烈,往往产生云、雨,甚至造成暴雨、大风天气。一个成熟的锋面气旋的天气模式是:气旋前方是宽阔的暖锋云系及相伴随的连续性降水天气,气旋后方是比较狭窄的冷锋云系和降水天气,气旋中部(两锋之问)是暖气团控制下的晴暖天气。
(3)锋面气旋的前方和后方:气流的前进方向是前方,反之为后方。锋面气旋在北半球水平气流呈逆时针辐合,南半球的锋面气旋呈顺时针辐合。
(4)形成条件:锋面气旋的形成是有条件的,一般在中高纬度近地面。在地面上形成的低气压受陆地物理性质等因素的影响,其气压中心分布并不均匀和规则,这样在槽线两侧必然出现风向并不一致的情况,因此形成锋面。
核心考点5 全球性大气环流
一、三圈环流的形成和气压带、风带的分布
在地球表面性质均一的前提下,由于高低纬之间的受热不均和地转偏向力的作用,地球表面形成了低纬、中纬、高纬三圈环流,三圈环流在地球上的具体体现就是形成了七个气压带和六个风带。具体图解如下:
(1)从气压带来看,全球七个气压带是高低相间分布的,且以赤道为轴南北对称分布;
(2)风带的分布是以赤道为轴南北对称分布的;
(3)信风带与西风带风向相反,与极地东风带风向相同;
(4)各气压带的高低性质主要取决于各气压带气流在垂直方向上的运动方式,即上升和下沉,凡盛行下沉气流的区域,必定为高气压带,而盛行上升气流的地区,则为低气压带;
(5)低压带和西风带影响的地区多阴雨天气;
(6)高压带控制的地区多晴朗天气;信风带影响的大陆西部和中部地区一般为晴朗干燥天气,大陆东部因温暖海洋上的信风带来水汽,降水较多;
(7)全球气压带、风带的纬度位置随直射点的移动而向南北移动。
气压带和风带在不同的角度观察会有不同的表现形式,近年来,高考常涉及局部图和变式图的考查,但大都离不开以下三种类型:
二、气压带、风带的性质
地表各地在气压带和风带的控制下,气流的运动方向主要有两种形式,一是风带中气流的水平运动,二是气压带中气流的垂直运动。气压带、风带的性质如下表所示:
三、气压带、风带的季节移动
地球公转和黄赤交角的存在,使太阳直射点随季节南北移动,气压带、风带位置随太阳直射点的移动而发生季节变化。就北半球而言,各气压带、风带位置大致是夏季北移,冬季南移。具体如下图所示:
四、季风环流
季风环流在亚洲东部和南部最为典型,但两地季风的成因并不完全相同且特征差异较大。具体分析如下:
核心考点6 气候
一、主要气候类型
1.气候的形成因子
影响气候形成的因子主要包括:太阳辐射、大气环流、下垫面(海陆分布、地形、洋流)及人类活动。具体分析如下:
造成两地气候差异的主要因素的判断方法
(1)造成气温差异的主要因素的判断方法
①如果是相距较远的南北两地,则年均温大小差异的主要因素一般考虑纬度因素。
②如果是相距较远的东西两地,则年(日)温差大小的主要因素一般考虑海陆位置(距海远近)因素;如果某地冬温明显偏高,则可能有地形对冬季风阻挡作用,常考虑地形因素;如果夏温明显偏低,则可能位于海拔较高的山地或高原。
③如果是位于大陆同纬度东西两岸的两地,则气温大小差异一般要考虑洋流因素。
④如果是距离较近的两地,气温大小有明显差异,则一般考虑地形因素。
(2)造成两地降水差异的主要因素的判断方法
①首先是根据经纬度,海陆位置等判断两地所处的气压带、风带位置,即大气环流的不同。
②如果是相距较近的两地,降水有明显差异,一般考虑地形(迎、背风坡)的影响。
③如果是大陆东西两岸的两地,除考虑大气环流因素外,一般还要考虑洋流因素的影响。
2.世界主要气候类型
3.气候特征的描述方法
(1)某地气候特征描述
①如果是描述某地气候类型的特征,则从全年或冬季、夏季的气温、降水两方面定性描述即可。例如:全年高温多雨;冬季寒冷干燥,夏季高温多雨等。
②如果只描述某地气温或降水特征,一般要从数值大小、季节变化方面定性、定量的描述。例如:全年降水量900毫米左右,夏季少雨,冬季多雨。
③如果是分析某地气候特征对农业生产影响,则一般概括雨热配合程度、热量高低、冬季温度、光照强弱,降水总量及季节(年际)变化等。
(2)两地气候特征的比较
①如果要求异同比较,则首先分析各自的气候特征,然后找出异同点描述。例如:甲、乙共同点是雨热同期,降水季节分配不均。不同点是甲冬季温和,乙冬季寒冷,甲的雨期长,乙的雨期短。
②如果是要求某地较另一地气候特征差异,则只比较突出差异。例如:甲地冬季较乙地温和,气温年较差较乙地小等。
二、气候类型的判读
1.根据气温和降水资料判断气候类型
2.依据已知地理位置或气候形成的主导因素,推断某地气候类型不同气候类型的形成、分布及特点受特定的地理条 件影响,因此,在判断气候类型时,要从其所处的 特定环境入手。具体可按如下思路分析:
核心考点7 等压线的判读
在同一水平面上气压相等的各点的连线就是等压线。等压线实际上是等压面和等高面的交线,所以等压线分布图是表示在同一海拔高度上气压水平分布的状况。
(1)判断气压系统各部位的名称
1.在等压线图中,等压线闭合,中心气压高于四周气压,可判断为高气压;反之为低气压。如下图中标为H的区域表示高雅中心,标为L的表示低压中心。
2.高压中心等压线弯曲较大的部位叫高压脊(高气压延伸出来的狭长区域,等压线向低值方向弯曲),各条等压线弯曲最大点的连线叫脊线;低压中心等压线弯曲较大的部位叫低压槽(低气压延伸出来的狭长区域,等压线向高值方向弯曲),各条等压线弯曲最大点的连线叫槽线。如下图中标为甲的虚线表示低压槽,标为乙的虚线表示高压脊。注意脊线、槽线与其所经过的等压线的关系是垂直。
3.两个高压和两个低压之间相对组成的中间区域称为鞍形气压区,简称鞍形场或鞍部。如下图中标为鞍部的部位。
④
③
1012
1010
1008
1006
1004
1010
1012
1014
1008
1006
1004
1006
1004
1002
1008
1010
1012
H
H
L
L
L
甲
甲
乙
乙
鞍部
鞍部
1014
1016
H
A
B
①
②
(2)等压线的综合应用
1.判断风向 风从高压吹向低压,近地面风向与等压线斜交,高空风向与等压线平行。以上图中B点风向为例,其方法如下:首先做出气压气压梯度力的方向,即图中虚线箭头,由外向内,高压指向低压,垂直等压线(与该点等压线的切线垂直)。再根据水平运动物体方向偏转规律(北半球向右偏转,南半球向左偏转,近地面一般偏转在30°-45°,高空偏转90°)来判断具体风向,如图中实线箭头①表北半球近地面的风向,实线箭头②表示南半球近地面的风向,实线箭头③表示北半球高空的风向,实线箭头④表示南半球高空的风向。
2.判断风力大小 风力的大小取决于气压梯度的大小,气压梯度越大,风力越大。在同一幅等压线图中,等压线的疏密反映风力的大小:等压线密集处,水平气压差异大,水平气压梯度力大,风力大;等压线稀疏处,风力小,如上图中A处的等压线比B处密集,则A地风力大于B处。不同的等压线图中,水平气压梯度=两点气压差/(两点图上距离/比例尺)。
3.判断南北半球和季节 根据风向相对于气压梯度力的偏转方向可以判断南北半球。根据大陆或者海洋出现的气压中心可以判断季节,大陆出现高压中心或海洋出现低压中心为该地冬季;反之为该地夏季。
4. 判断天气系统与天气现象 ①封闭等压线的中心比四周气压高可以判断为高压中心(反气旋),四周气流由内向外,中心气流下沉,多明朗天气。等压线向外凸出部分为高压脊,高压脊控制区域也多晴朗天气。②封闭等压线的中心气压比四周低,可以判断该中心区域为低压中心(气旋),其四周气流由外向内,中心气流上升,多阴雨阴雨天气。等压线向外凸出部分为低压槽,在中纬度带(温带)地区可形成锋面,即称为锋面气旋,多阴雨天气。
5.等压线图中经常考查的是锋面气旋的有关问题,锋面气旋也是本部分内容中经常出错的地方。常见的错误有以下几个方面。
甲
乙
1
2
4
3
气旋
①冷锋、暖锋的判断:在锋面气旋中,要判断冷锋和暖锋,需要判断出冷气团还是暖气团主动移动。常规的方法是根据槽线处锋面的移动方向来判断:在虚线处)画出气压梯度力的方向(由外向内,高压指向低压,垂直等压线)如甲线箭头所指方向,再根据水平运动物体方向偏转规律(以北半球为例,向右偏转)可以知道气团的运动方向为乙线箭头所指方向。通过作图可以很容易判断出虚线甲处是北侧冷气团主动移动,为冷锋;虚线乙处是南侧暖气团主动移动,为暖锋。南半球判断方法与此类似。这里有一个简单的规律:锋面气旋(南北半球都是如此)中,左侧的为冷锋,右侧为暖锋。
②降水区域的判断:我们知道冷锋降水主要在锋后,而暖锋降水在锋前。但锋前、锋后的判断是同学们的一个难点。这是要根据锋面的移动方向来判断的,锋面将要经过的区域为锋前,锋面已经过去的区域为锋后。这里同样存在一个规律:锋面降水都在冷气团一侧即图中的1和4区域。
③锋面过境时的天气变化:冷锋过境时天气为雪、雨或较大风,而暖锋过境时出现连续性降水。甲为冷锋,过境时,气温下降、气压上升,出现雨雪或大风天气。
④误以为存在锋面反气旋,有很多同学在学过锋面气旋后,总是想着在高压延伸出来的高压脊处也应该有锋面,形成锋面反气旋。其实不然,在低压槽处空气是向槽线处幅合的,冷暖气团交汇,因此可以形成锋面;而在高压脊处,空气是自脊线向外辐散的,冷暖气团不交汇,因此不会产生锋面。
削弱形式
参与的物质
作用特点
影响
吸收作用
对流层大气中的水汽和二氧化碳;平流层大气中的臭氧
水汽和二氧化碳主要吸收紫外线和红外线,臭氧吸收紫外线,对可见光吸收较少
平流层中的气温随高度的增加而上升,避免过多紫外线对地面生物伤害
反射作用
大气中的云层和较大颗粒的尘埃
大气中的云层和尘埃将投射到其上的太阳辐射的一部分反射回宇宙空间,云层越厚,大气层越厚,反射作用越强
避免了夏季白天温度过高
散射作用
空气分子或微小尘埃
颗粒较大的尘埃越多,散射作用越强,使一部分太阳辐射改变方向,从而不能到达地面
蓝、紫色光最容易被散射,故晴朗的天空呈蔚蓝色;日出前的黎明、日落后的黄昏,天空仍然明亮,污染指数较大,城市阴天多,天空呈灰白色,影响环境质量
类型
成 因
特 点
辐射逆温
地面辐射冷却,在晴朗无云或少云的夜晚,地面辐射冷却快,离地面越近,降温越快
大陆上常年均可出现,尤以冬季最强
平流逆温
暖空气水平移动到冷的地面或水面上而发生的冷接触作用
愈近地表,降温愈快[来源:]
锋面逆温
冷暖气团温度差异显著,暖气团位于锋面上部
出现于锋面附近
地形逆温
冷空气沿斜坡向低谷和盆地流动
出现于山谷或盆地
主要因素
主要影响
纬度因素
纬度越高,年平均正午太阳高度角越小,太阳辐射经过大气的路径越长,大气的削弱作用越大,太阳光线射到地面的角度越小,单位面积地面吸收的热量越少,所产生的地面辐射越少
季节因素
夏季,地面获得的太阳辐射多,地面辐射强;冬季,地面获得的太阳辐射少,地面辐射也较少
主要因素
主要影响
地势因素
地势越高,空气越稀薄,大气的削弱作用和保温作用越差,地面辐射昼夜差别越大
地形因素
阳坡接收太阳辐射多,地面辐射强;坡度与太阳光线越垂直,地面辐射也越强
地面性质
下垫面状况不同,吸收和反射的太阳辐射比例不同,硬化地面、冰雪反射率较高,水体、植被反射率较低,导致各地地面吸收热量、辐射不同
气象因素
同纬度地区,天气状况不同,日照时数长短不同,从而影响地面获得的太阳辐射不同,导致地面辐射强度不同
形成
白天陆地比海洋增温快,近地面陆地气压低于海洋,风从海洋吹向陆地,形成海风
夜晚陆地比海洋降温快,近地面陆地气压高于海洋,风从陆地吹向海洋,形成陆风
影响
海陆风使滨海地区气温日较差减小,降水增多
形成
白天山坡比同高度的山谷升温快,气流上升,气压低,暖空气沿山坡上升,形成谷风
夜晚山坡比同高度的山谷降温快,气流下沉,气压高,冷空气沿山坡下滑,形成山风
影响
在山谷和盆地常因夜间冷的山风吹向谷底,使谷底和盆地内形成逆温层,阻碍了空气的垂直运动,易造成大气污染
形成
由于城市居民生活、工业和交通工具释放大量的人为热,导致城市气温高于郊区,形成“城市热岛”,引起空气在城市上升,在郊区下沉,近地面风由郊区吹向城市,在城市与郊区之间形成城市热岛环流
影响
一般将绿化带布置在气流下沉处以及下沉距离以内,而将卫星城或污染较重的工厂布置于下沉距离之外
作用力
方向[来源:学.科.网]
大小
对向的影响[来源:学+科+网Z+X+X+K]
风速
风向
水平气压梯度力(F)
始终与等压线垂直,由高压指向低压
等压线越密集,水平气压梯度力越大
水平气压梯度力越大,风速越大
垂直于等压线,由高压指向低压
地转偏向力(G)
始终与风向垂直
大小随纬度而增加,赤道为零
不能影响风速
北半球使风向右偏,南半球使向向左偏。与水平气压梯度力共同作用下,风向与等压线平行。
摩擦力(f)
始终与风向相反
大小与下垫面有关,起伏越大摩擦力越大,反之越小
使风速减小
与其他两力共同作用下,使向向与等压线形成一夹角
风的类型
作用力
受力及风向
名称
方向
受力作用分析
风向
理想状态的风
水平气压梯度力
沿垂直等压线,由高压区流向低压区
垂直等压线,由高压区流向低压区
高空的风
水平气压梯度力
垂直等压线,由高压区流向低压区
当地转偏向力增大到与气压梯度力大小相等、方向相反时,风向与等压线平行
地转偏向力
与风向垂直北半球向右偏,南半球向左偏;只改变风向,不改变风速
近地面的风
水平气压梯度力
垂直等压线,由高压区流向低压区
当地转偏向力和摩擦力的合力与气压梯度力相平衡时,风向斜穿过等压线,由高压吹向低压
地转偏向力
与风向垂直北半球向右偏,南半球向左偏;只改变风向,不改变风速
摩擦力
与风向相反
类型
冷 锋
暖 锋
准静止锋
气团位置
冷气团在锋下,暖气团在锋上(暖气团密度大,冷气团密度小)
气团势力
冷气团强,暖气团弱
暖气团强,冷气团弱
冷暖气团势均力敌
移动方向
冷气团向暖气团移动,暖气团被迫抬升
暖气团主动向冷气团移动,暖气团徐徐爬升
来回移动
锋面图示
锋面符号
天气图示
雨区位置
雨区范围
小
中
大
锋面坡度
较大
较小
很小
天气特征
过境前
单一暖气团控制,温暖晴朗
单一冷气团控制,低温晴朗
单—气团控制,天气晴朗
过境时
常出现阴天、大风、雨雪、降温(慢行冷锋:连续性降水,快行冷锋:狂风暴雨或沙尘天气)
云层加厚,产生连续性降水
暖气团平衡抬升或爬升,形成持续性降水(降水强度小)
过境后
冷气团替代了原来暖气团的位置,气压升高,气温和湿度骤降,天气转晴
暖气团占据了原来冷气团的位置,气温上升、气压下降、天气转晴
单—气团控制,天气晴朗
我国典型的锋面天气
北方夏季的暴雨,冬春季节的大风、沙面暴;寒潮;“一场秋雨一场寒”
华南地区:春暖多晴,春寒雨起;“一场春雨一场暖”
华南“清明时节雨纷纷”;江淮地区的梅雨;贵阳冬半年“天无三日晴”
比较内容
气 旋
反 气 旋
气压状况
低气压(中心气压低,四周气压高)
高气压(中心气压高,四周气压低)
水平气流与风向
平面示意图(北半球)
风 向
北
半
球
逆时针向中心辐合
顺时针向四周辐散
东部:偏南风; 西部:偏北风
东部:偏北风;西部: 偏南风
南
半
球
顺时针向中心辐合
逆时针向四周辐散
东部:偏北风;西部:偏南风
东部:偏南风;西部:偏北风
垂直剖面图
过境前后气压变化曲线
天气状况
多云雨天气
多晴朗干燥天气
我国典型
的天气
夏秋季节影响我国东南沿海的台风
夏季长江流域的伏旱、我国北方“秋高气爽”的天气
气压带、风带
分布
气流运动方向
性质
影响实例
极地高气压带
南北极点附近
盛行下沉气流
寒冷干燥
极地气候
极地东风带
高纬度地区
由极地高压吹向副极地低压
寒冷干燥
极地气候
副极地低气压带
南、北纬60°附近
盛行上升气流
多锋面、气旋,为多雨带
极锋的形成,多气旋雨
西风带
中纬度
地区
由较低纬度吹向较高纬度
温暖湿润
温带海洋性气候的形成
副热带高气压带
南、北回归线附近
盛行下沉气流
炎热干燥
热带沙漠气候的形成
信风带
低纬度地区
由副热带高压吹向赤道低压
一般较干燥
热带草原气候的干季,西亚、北非的沙漠气候
赤道低气压带
赤道附近
盛行上升气流
高温多雨
热带雨林气候的形成
项目
东亚季风
南亚季风
季节
冬季
夏季
冬季
夏季
风向
西北风
东南风
东北风
西南风
源地
蒙古、西伯利亚
太平洋
蒙古、西伯利亚(亚欧大陆内部)
印度洋
成因
海陆热力性质差异
海陆热力性质差异及气压带、风带季节移动
性质
寒冷干燥
温暖湿润
温暖干燥
高温高湿
比较
冬季风强于夏季风
夏季风强于冬季风
分布
我国东部、朝鲜半岛、日本
印度半岛、中南半岛、我国西南
气候类型
亚热带季风气候、温带季风气候
热带季风气候
对农业生
产的影响
熟制:两年三熟或一年两熟
雨季播种,旱季收获
有利:雨热同期;不利:旱、涝灾害频繁
气候带
气候类型
分布规律
典型地区
气候成因
气候特点
热带
热带雨林气候
南北纬10°之间
刚果河流域、亚马孙河流域、印度尼西亚
赤道低气压带控制,盛行上升气流
全年高温多雨
热带草
原气候
热带雨林气候南北两侧至回归线之间
非洲中部、南美巴西、澳大利亚大陆北部和南部
赤道低气压带和信风带交替控制
终年高温,干、湿季明显交替
热带季
风气候
10°N~北回归线之间大陆东部
亚洲中南半岛、印度半岛
冬夏季风交替控制
全年高温,分旱、雨两季
热带沙漠气候
南北回归线~南北纬30°之间的大陆内部或西岸
撒哈拉沙漠、阿拉伯半岛、澳大利亚中西部
副热带高气压带或信风带控制
全年高温少雨
亚热带
亚热带季风气候或季风性湿润气候
南北纬25°~35°之间的大陆东岸
我国秦岭-淮河以南地区
冬夏季风交替控制
冬季温和少雨,夏季高温多雨
地中海气候
南北纬30°~40°之间的大陆西岸(除南极洲外各洲均有分布)
地中海沿岸
副热带高压带和西风带交替控制
冬季温和多雨,夏季炎热干燥
温带
温带季风气候
南北纬35°~55°之间的大陆东岸
我国华北和东北地区,日本和朝鲜半岛北部
冬夏季风交替控制
冬季寒冷干燥,夏季高温多雨
温带大陆性气候
南北纬40°~60°之间的大陆内部
亚欧大陆和北美大陆的内陆地区
终年受大陆气团控制
冬季严寒,夏季高温,常年干旱少雨
温带海洋性气候
南北纬40°~60°之间的大陆西岸
西欧
全年受西风带控制
冬季温和,夏季凉爽,全年降水均匀
亚寒带
亚寒带针
叶林气候
北纬50°~北极圈之间的大陆
亚欧大陆和北美大陆的北部
纬度高,且居内陆,全年受极地气团控制
冬长严寒,夏短凉爽
寒带
苔原气候
北半球极地附近的沿海
亚欧大陆和北美大陆的北冰洋沿岸
纬度高,太阳辐射弱,受极地气团控制
全年严寒,降水少
冰原气候
南北半球极地附近内陆
南极大陆、格陵兰岛
纬度最高,太阳辐射弱,地势高
全年酷寒,降水少
高原和高山气候
高大的山地、高原
青藏高原、南美安第斯山脉
地势高,地形起伏大
气候垂直变化明显,气温随高度增加而降低
步骤
依据
因素变化
结论
判断南北半球
最高(或最低) 气温月份
6、7、8三个月
北半球
12、1、2三个月
南半球
判断所属温度带
最冷月均温
最冷月均温>15℃
热带气候
最冷月均温在0~15℃之间
亚热带气候温带海洋性气候
最冷月均温在-15℃~0°之间
温带
最热月<15℃
寒带气候
确
定
具
体
的
气
候
类
型
降
水
量
的
年
内
分
配
情
况
年雨型
热带
热带雨林气候年降水量>2 000 mm
温带
温带海洋性气候年降水量700~1 000 mm
夏
雨
型
热带
热带草原气候年降水量750~1 000 mm热带季风气候年降水量1 500~2 000 mm
亚热带
亚热带季风气候年降水量>1 000 mm
温带
温带大陆性气候年降水量<400 mm温带季风气候年降水量500~600 mm
冬雨型
亚热带
地中海气候年降水量300~1 000mm
少雨型
热带
热带沙漠气候年降水量<200 mm
寒带
苔原气候、冰原气候年降水量<250 mm
高中地理第一节 植被精品同步达标检测题: 这是一份高中地理第一节 植被精品同步达标检测题,共6页。试卷主要包含了植被与环境,森林,草原与荒漠等内容,欢迎下载使用。
人教版高中地理必修第二册核心素养专训(3)含答案: 这是一份人教版高中地理必修第二册核心素养专训(3)含答案,共9页。
人教版高中地理必修第二册核心素养专训(2)含答案: 这是一份人教版高中地理必修第二册核心素养专训(2)含答案,共8页。

