人教版 (新课标)选修6第二节 非可再生资源合理开发利用对策教案设计
展开课时安排:2课时
教学目的:
1.结合实例,理解非可再生资源的特点。
2.知道主要化石燃料的分布概况。
3.结合实例,理解化石燃料在开发与利用中的环境问题。
4.结合实例,说明合理开发与利用化石燃料的主要措施。
5.了解发展多元化结构的能源系统的重要意义,以及主要可再生能源的优势和不足。
教学重难点:
重点:
1.理解化石燃料在开发与利用中的环境问题。
2.合理开发与利用化石燃料的主要措施。
3.主要可再生能源的优势和不足。
难点:发展多元化结构的能源系统的重要意义
教具准备:多媒体图片
教学方法:讲授法、案例分析法、探究教学法等
教学过程:
第一课时:化石燃料的合理开发与利用
导入:
非可再生资源(如化石燃料、金属矿产、非金属矿产等)是在一定条件下经过漫长的地质年代形成的,用一点,少一点,目前人类正面临一些非可再生资源濒临耗竭的问题,对于化石燃料的合理开发利用已引起世界各国的普遍关注,如何才能解决其开发与消费中所产生的多种环境问题呢?
一、化石燃料的合理开发与利用
(一)化石燃料的基本概念
主要指煤炭、石油、天然气、油页岩等矿物燃料。它们是重要的非可再生资源,也是人类目前主要利用的能源。
阅读能源资源的重要性
通过本阅读材料,能够让学生了解以下内容:
1.能源是近代社会发展的最基本物质基础。是经济和社会发展的动力因素,是一国发展的最重要战略资源之一。
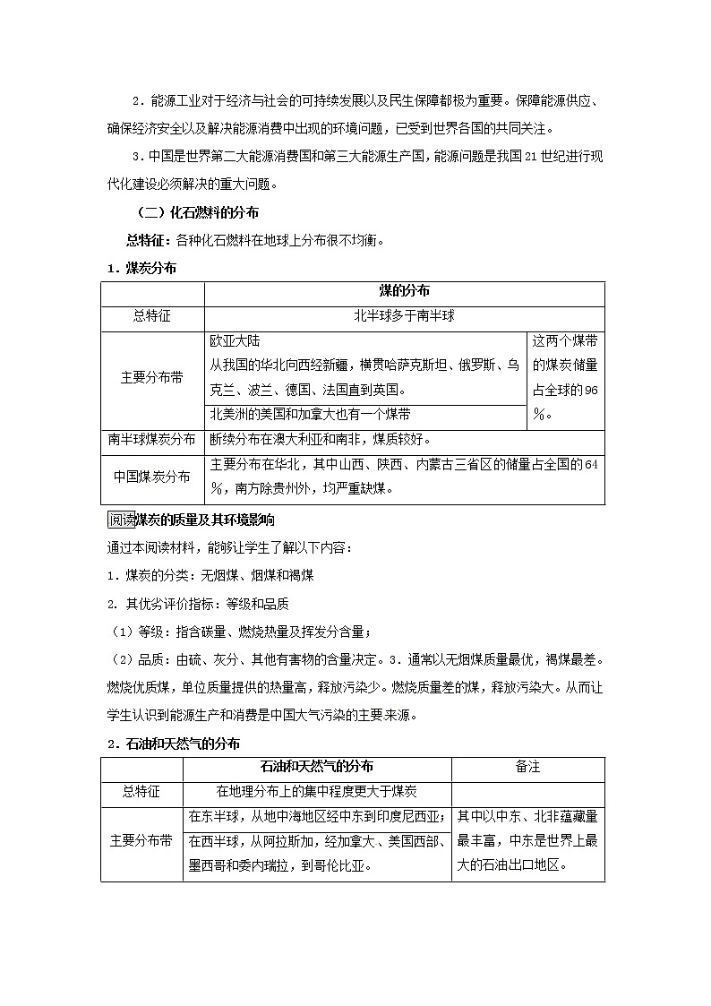
2.能源工业对于经济与社会的可持续发展以及民生保障都极为重要。保障能源供应、确保经济安全以及解决能源消费中出现的环境问题,已受到世界各国的共同关注。
3.中国是世界第二大能源消费国和第三大能源生产国,能源问题是我国21世纪进行现代化建设必须解决的重大问题。
(二)化石燃料的分布
总特征:各种化石燃料在地球上分布很不均衡。
1.煤炭分布
阅读煤炭的质量及其环境影响
通过本阅读材料,能够让学生了解以下内容:
1.煤炭的分类:无烟煤、烟煤和褐煤
2. 其优劣评价指标:等级和品质
(1)等级:指含碳量、燃烧热量及挥发分含量;
(2)品质:由硫、灰分、其他有害物的含量决定。3.通常以无烟煤质量最优,褐煤最差。燃烧优质煤,单位质量提供的热量高,释放污染少。燃烧质量差的煤,释放污染大。从而让学生认识到能源生产和消费是中国大气污染的主要来源。
2.石油和天然气的分布
思考:分析图3.8,你认为西气东输在我国经济发展与环境保护中有什么重要作用?
点拨:西气东输是21世纪初中国大型的基础设施建设工程。西气东输工程既有利于西部大开发战略和协调东、西部的经济发展,也有利于东部地区改善大气环境质量。
我国经济发达的广大南方地区石油资源少,煤炭资源也少,但能源的需求量很大,能源的生产和消费之间矛盾突出。再加上世界能源发展的总趋势是使用高效清洁的能源,而天然气是目前最清洁的高效矿物能源之一,其开采、运输、利用过程中对环境造成的不良影响小,这是我国实施“西气东输”工程的两个主要原因。
(三)化石燃料的消耗与前景
1.全世界每年都要消耗大量的能源,发达国家与发展中国家能源消耗水平差异很大。发达国家能源消耗普遍较高,发展中国家能源消耗普遍较低。
例如,占世界人口5%的美国,能源消耗却占世界的25%:而占世界人口15%的印度,只消耗世界能源的1.5%。
2.中国能源资源丰富多样,但是由于人口众多,目前人均能源资源相对不足。
中国人均煤炭探明储量,只相当于世界平均水平的50%,人均石油可采储量仅为世界平均值的10%。中国能源消耗总量仅低于美国,居世界第二位,但人均消耗能源水平很低,还不到世界人均能耗的1/3。
3.全球能源的年消耗量仍在增长。
由于目前全世界使用的能源大部分取自煤炭、石油和天然气。这些非可再生的资源能供人类开采的时间是有限的。
思考阅读以下材料,思考以下问题。
全球石油还能开采多少年
据石油专家们粗略估计,人类自1973年以来共向地球索取800亿吨石油。目前,地球上石油储量大约还有1 370亿吨。按照现在全世界每年开采30亿吨石油计算,地球上的石油还可供人类开采45—50年。但是随着新油田的发现,人类使用石油的时间可能还会延长。
1.你认为石油资源会不会耗竭?
2.如果石油资源开采完了,会对人类活动产生哪些影响?
3.你认为人们可以采取哪些措施来应对石油资源的耗竭?
点拨:关于化石燃料会不会枯竭的问题,可让学生在课下收集相关资料,以正方、反方的形式展开辩论,以锻炼学生的语言表达能力、逻辑思维能力和临时应变能力等。化石燃料耗竭后对人类的影响,以及人类应该采取哪些措施来应对资源的耗竭问题等,也可以组织学生展开讨论,让学生各抒己见,仁者见仁,智者见智,为培养学生的想像能力和创新能力提供足够的空间。
(四)化石燃料开发与利用中的环境问题
当今世界能源消耗中,煤炭的比重仍然较为重要,我国能源生产和消费构成中,煤炭更占有主要地位,在目前一次能源中约占70%。煤炭在开采、运输和利用过程中可能对环境造成的不良影响
(五)化石燃料合理开发与利用的主要措施
1.采用科学方法开采化石燃料资源,提高资源的回收率,改变乱采滥挖、采富弃贫、破坏矿产资源的现象,减少生产过程中对资源的严重耗损。
2.在能源资源开发与使用中,环境保护措施要与主体工程同时设计、同时施工、同时验收、同时投入使用。要防止各种有机、无机污染物在资源开发过程中进入大气、水体、土壤,引起环境污染问题。
3.在矿区生产中应保护耕地,合理利用土地。因开采能源而扰动、破坏土地,造成地面塌陷时,由采矿者负责进行复垦,恢复到可利用状态。
4.对化石燃料进行深加工和精加工,包括发展煤炭洗选加工,实现脱硫,推广洁净煤技术等,减少在利用过程中对环境的不良影响。
5.实行能源结构改革,在化石燃料中尽可能使用天然气。
思考
1.你怎样理解在生产与生活中自觉节约能源的重要性?
点拨:可以从延长能源的利用寿命和减轻环境污染等方面思考。
2.为节约能源,你建议社区、学校可以采取哪些措施?
点拨:限制空调的使用;控制一些仅仅为了美观而开的灯;控制一些无辜的能源浪费,做到人走灯灭等,对于本组题应充分发挥学生的思考潜能,展开讨论,并给予充分的评价。
案1例北京能源结构调整
点拨:本案例可参考教材P31案例7,让学生收集北京过去、现在、未来能源结构状况方面的资料,以及政府在调整能源结构方面采取的一些主要措施,实施的一些主要工程等,再在此基础上分析北京能源结构调整的重要意义(从环境保护的角度分析)和成功的经验。
板书设计
1.煤炭分布
2.石油和天然气的分布
(三)化石燃料的消耗与前景
(四)化石燃料开发与利用中的环境问题
(五)化石燃料合理开发与利用的主要措施
§3.2.1 化石燃料的合理开发与利用
一、化石燃料的合理开发与利用
(一)化石燃料的基本概念
(二)化石燃料的分布
总特征:各种化石燃料在地球上分布
很不均衡。
煤的分布
总特征
北半球多于南半球
主要分布带
欧亚大陆
从我国的华北向西经新疆,横贯哈萨克斯坦、俄罗斯、乌克兰、波兰、德国、法国直到英国。
这两个煤带的煤炭储量占全球的96%。
北美洲的美国和加拿大也有一个煤带
南半球煤炭分布
断续分布在澳大利亚和南非,煤质较好。
中国煤炭分布
主要分布在华北,其中山西、陕西、内蒙古三省区的储量占全国的64%,南方除贵州外,均严重缺煤。
石油和天然气的分布
备注
总特征
在地理分布上的集中程度更大于煤炭
主要分布带
在东半球,从地中海地区经中东到印度尼西亚;
其中以中东、北非蕴藏量最丰富,中东是世界上最大的石油出口地区。
在西半球,从阿拉斯加,经加拿大、美国西部、墨西哥和委内瑞拉,到哥伦比亚。
中国的分布
东部
主要集中分布在大庆、辽河、大港、中原、胜利等油田和沿海大陆架;
主要集中在东部和西部
西部
主要分布在塔里木、柴达木、准噶尔三大盆地及吐鲁番一哈密盆地。
过程
影响
开采
破坏地表,如露天开采会引发滑坡、崩塌,井下采煤会导致采空区地面塌陷;煤炭堆放要占地,废渣可能会自燃;矿山排水造成水土环境污染;等等。
运输与存放
运输过程可能会污染空气、水与土壤;煤炭的堆放要占地,可能破坏景观,造成污染。
利用
会产生大量的CO、粉尘以及多种芳烃化合物,污染空气;释放大量的CO2,造成全球增温;释放SO2和氮氧化物,导致酸雨的形成,进而破坏水生生态系统。并可能改变土壤性状,危害农作物与森林生态系统。
鲁教版(2019)高中地理 选修一 3.2 气压带、风带与气候 教案: 这是一份鲁教版(2019)高中地理 选修一 3.2 气压带、风带与气候 教案,共8页。教案主要包含了教学目标,教学重难点,教学过程等内容,欢迎下载使用。
人教版 (新课标)选修6第三节 公众参与教案: 这是一份人教版 (新课标)选修6第三节 公众参与教案,共2页。教案主要包含了学习目的,学习重点,学习方法,学习过程等内容,欢迎下载使用。
人教版 (新课标)选修6第三章 自然资源的利用与保护第二节 非可再生资源合理开发利用对策教学设计: 这是一份人教版 (新课标)选修6第三章 自然资源的利用与保护第二节 非可再生资源合理开发利用对策教学设计,共2页。教案主要包含了学习目标,课前预习,问题探究,归纳总结,课堂反馈等内容,欢迎下载使用。

