人教版 (新课标)选修35 热力学第二定律的微观解释导学案及答案
展开5 热力学第二定律的微观解释
1.热传导的方向性
热传导的过程可以向一个方向自发地进行(热量从高温物体自发地传给低温物体);但向相反的方向不会自发地进行(热量不会自发地从低温物体传给高温物体),只有借助外界的帮助才能进行。
①“自发地”过程就是在不受外来干扰的条件下进行的自然过程。
②热量可以自发地从高温物体传向低温物体,却不能自发地从低温物体传向高温物体。
③要将热量从低温物体传向高温物体,必须有“外界的影响或帮助”,就是要由外界对其做功才能完成。电冰箱、空调就是例子。
【例1】 两个温度不同的物体接触时,热量会自发地从高温物体传向低温物体,直到两者温度相等;一个温度处处相等的物体,不可能自发地变得一部分温度高、另一部分温度低。怎样从分子热运动的角度解释热传递的方向性?
解析:两个物体温度不同,分子热运动的平均动能不同,一个物体分子平均动能大,另一个物体分子平均动能小,总体来看,分子热运动的分布较为有序,能量适当集中,而热量由高温物体传到低温物体的过程中,能量变得分散和退降,分子热运动的分布较为无序。由于一切自然过程总是沿着分子热运动的无序性增大的方向进行。所以热传递是由高温物体传向低温物体的,即热传递具有方向性。
答案:见解析
点技巧:热现象的方向性 自然界中进行的涉及热现象的宏观过程都具有方向性。无论是有生命的或是无生命的,所有的宏观自发过程都具有单向性,都有一定的方向性,都是不可逆过程。如河水向下流,重物向下落,山岳被侵蚀,人的一生从婴儿到老年到死亡等。
2.第二类永动机
(1)定义:只从单一热源吸收热量,使之完全变为有用的功而不引起其他变化的热机。
(2)第二类永动机不可能制成,因为尽管机械能可以全部转化为内能,但内能却不能全部转化成机械能而不引起其他变化。
释疑点:第一类永动机和第二类永动机的比较
它们都不可能制成,第一类永动机的设想违反了能量守恒定律;第二类永动机的设想虽不违反能量守恒定律,但违背了跟热现象相联系的宏观自然过程具有方向性的规律。
【例2】 我们绝不会看到:一个放在水平地面上的物体,靠降低温度,可以把内能自发地转化为动能,使这个物体运动起来,其原因是( )
A.违反了能量守恒定律
B.在任何条件下内能不可能转化成机械能,只有机械能才能转化成内能
C.机械能和内能的转化过程具有方向性,内能转化成机械能是有条件的
D.以上说法均不正确
解析:机械能和内能的相互转化必须通过做功来实现。机械能可以自发地转化为内能,但内能不能自发地转化为机械能。
答案:C
3.热力学第二定律
(1)热力学第二定律常见的两种表述:
①按热传递的方向性来表述:不可能使热量从低温物体传到高温物体,而不引起其他变化。——克劳修斯表述,这是按热传递的方向性来表述的。
②按机械能与内能转化过程的方向性来表述:不可能从单一热库吸收热量并把它全部用来做功,而不引起其他变化。——开尔文表述,这是按机械能与内能转化过程的方向来表述的。
(2)两种表述是等价的。
可以从一种表述导出另一种表述,两种表述都称为热力学第二定律。
(3)热力学第二定律的意义
揭示了有大量分子参与的宏观过程的方向性,使人们认识到自然界中进行的涉及热现象的宏观过程都具有方向性,是独立于热力学第一定律的一个重要自然规律。
【例3】 下列说法中正确的是( )
A.机械能全部变成内能是不可能的
B.第二类永动机不可能制造成功的原因是能量既不能凭空产生,也不会凭空消失,只能从一个物体转移到另一个物体,或从一种形式转化为另一种形式
C.根据热力学第二定律可知,热量不可能从低温物体传到高温物体
D.从热库吸收的热量全部变成功是可能的
解析:机械能可以全部转化为内能,A错;第二类永动机不违反能量守恒定律,不可能制成的原因是机械能与内能的转化具有方向性,内能不会全部转化为机械能同时不引起其他变化,B错;热量在一定条件下可以从低温物体传到高温物体,只不过会引起其他变化,C错。
答案:D
归纳小结:热力学第二定律的两种表述是等价的,都说明一切与热现象有关的宏观过程都是不可逆的。其中“自发地”是指在热传递过程中不会对其他物体产生影响或不借助其他物体提供能量等的帮助。
点技巧:热力学第二定律的适用范围
①适用于宏观过程,对微观过程不适用;
②孤立系统有限范围,对整个宇宙不适用。
4.有序和无序、宏观态和微观态
(1)有序:只要确定了某种规则,符合这个规则的就叫做有序。
无序:不符合某种确定规则的称为无序。
(2)宏观态:符合某种规定、规则的状态,叫做热力学系统的宏观态。
微观态:在宏观状态下,符合另外的规定、规则的状态叫做这个宏观态的微观态。
(3)正确理解有序和无序
①无序意味着各处都一样、平均、没有差别;而有序则是相反。
②有序和无序是相对的。
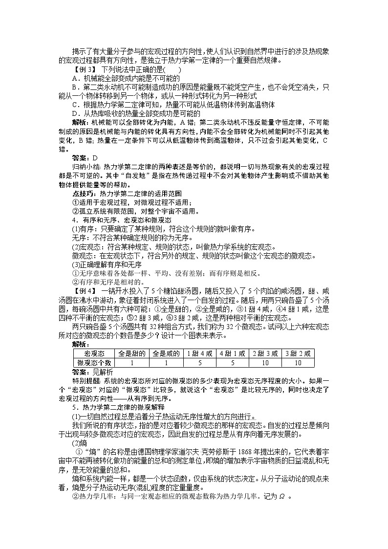
【例4】 一锅开水投入了5个糖馅甜汤圆,随后又投入了5个肉馅的咸汤圆,甜、咸汤圆在沸水中游动,象征着封闭系统进入了一个自发的过程。随后,用两只碗各盛了5个汤圆,每碗汤圆中共有六种可能:①全是甜的,②全是咸的,③1甜4咸,④4甜1咸,这是四种不平衡的宏观态;⑤2甜3咸,⑥3甜2咸,这是两种相对平衡的宏观态。
两只碗各盛5个汤圆共有32种组合方式,我们称为32个微观态。试问以上六种宏观态所对应的微观态的个数各是多少?设计一个图表来表示。
解析:
答案:见解析
特别提醒:系统的宏观态所对应的微观态的多少表现为宏观态无序程度的大小。如果一个“宏观态”对应的“微观态”比较多,就说这个“宏观态”是比较无序的,同时也决定了宏观过程的方向性——从有序到无序。
5.热力学第二定律的微观解释
(1)一切自然过程总是沿着分子热运动无序性增大的方向进行。
我们所说的有序状态,指的是对应着较少微观态的那样的宏观态。自发的过程总是倾向于出现与较多微观态对应的宏观态,因此自发的过程总是从有序向着无序发展的。
(2)熵
①“熵”的名称是由德国物理学家道尔夫·克劳修斯于1868年提出来的,它代表着宇宙中不能再被转化做功的能量的总和的测定单位,即熵的增加表示宇宙物质的日益混乱和无序,是无效能量的总和。
熵和系统内能一样,都是一个状态函数,仅由系统的状态决定。从分子运动论的观点来看,熵是分子热运动无序(混乱)程度的定量量度。
②热力学几率:与同一宏观态相应的微观态数称为热力学几率。记为Ω 。
③熵与热力学几率的关系:S=kln Ω,k是波尔兹曼常数。
④熵增加原理:一个孤立系统总是从熵小的状态向熵大的状态发展,而熵值较大代表着较为无序,所以自发的宏观过程总是向无序度更大的方向发展。因此热力学第二定律也叫做熵增加原理。
(3)热力学第二定律的统计意见
从微观的角度看,热力学第二定律是一个统计规律:孤立系统内部所发生的过程总是从包含微观态数少的宏观态向包含微观态数多的宏观态过渡,从热力学几率小的状态向热力学几率大的状态过渡,从熵小的状态向熵大的状态发展。
【例5-1】 下列关于熵的观点中正确的是( )
A.熵越大,系统的无序度越大
B.对于一个不可逆绝热过程,其熵不会减小
C.气体向真空扩散时,熵值减小
D.自然过程中熵总是增加,是因为通向无序的渠道要比通向有序的渠道多得多
解析:熵是系统内分子运动无序性的量度,熵越大,其无序性越大,A项正确。不可逆绝热过程中,其宏观态对应的微观态数目增加,其熵会增加,不会减小,B项正确。气体向真空中扩散,无序度增大,熵值增大,C项错误。自然过程中,无序程度较大的宏观态出现概率较大,因而通向无序的渠道多,D项正确。
答案:ABD
【例5-2】 关于热力学第二定律,下列表述正确的是( )
A.不可能使热量从低温物体传递到高温物体
B.不可能从单一热源吸收热量并把它全部用来做功
C.第二类永动机是不可能制成的
D.热力学第二定律是热力学第一定律的推论
解析:如果有外界的帮助,可以使热量从低温物体传递到高温物体,也可以把热量全部用来做功。热力学第一定律说明在任何过程中能量必须守恒,热力学第二定律却说明并非能量守恒过程均能实现。热力学第二定律是反映自然界过程进行的方向和条件的一个规律,它指出自然界中出现的过程是有方向性的,某些方向的过程可以实现,而另一方向的过程则不能实现,在热力学中,第二定律和第一定律相辅相成,缺一不可。
答案:C
点技巧:热力学第二定律的微观解释
①热传导的方向性:热量不能自发地从低温物体传到高温物体。
②机械能与内能转化的方向性:不可能从单一热源吸收热量,使之完全变成功,而不产生其他影响。
微观解释:一切自然过程总是沿着分子热运动的无序性增大的方向进行,即在任何自然过程中,一个孤立系统的总熵不会减小。
6.比较法学习热力学第一定律和热力学第二定律
(1)热力学第一定律揭示了做功和热传递对改变物体内能的规律关系ΔU=W+Q,指明内能不但可以转移,而且还能跟其他形式的能相互转化。热力学第一定律是能量守恒定律在热学中的一种表述形式,是从能的角度揭示不同物质运动形式相互转化的可能性。告诫人们:第一类永动机不可能制成,热力学第一定律只有一种表述形式。
(2)热力学第二定律揭示了有大量分子参与的宏观过程的方向性,如机械能可以全部转化为内能,内能却不可能全部转化为机械能而不引起其他变化,进一步揭示了各种物质及其运动形式的转化过程都具有方向性。告诫人们:第二类永动机不可能制成。热力学第二定律有多种表述形式。
(3)热力学第一定律和热力学第二定律的联系
两定律都是热力学基本定律,分别从不同角度揭示了与热现象有关的物理过程所遵循的规律,二者相互独立,又相互补充,都是热力学的理论基础。
【例6-1】 如图为电冰箱的工作原理示意图,压缩机工作时,强迫制冷剂在冰箱内外的管道中不断循环。在蒸发器中制冷剂汽化吸收箱体内的热量,经过冷凝器时制冷剂液化,放出热量到箱体外。下列说法正确的是( )
A.热量可以自发地从冰箱内传到冰箱外
B.电冰箱的制冷系统能够不断地把冰箱内的热量传到外界,是因为其消耗了电能
C.电冰箱的工作原理不违反热力学第一定律
D.电冰箱的工作原理违反热力学第一定律
解析:热力学第一定律是热现象中内能与其他形式能的转化规律,是能的转化和守恒定律的具体表现,适用于所有的热学过程,故C正确,D错误;再根据热力学第二定律,热量不能自发地从低温物体传到高温物体,必须借助于其他系统做功。A错误,B正确,故选B、C。
答案:BC
【例6-2】 一种冷暖两用型空调,铭牌标注:输入功率1 kW,制冷能力1.2×104 kJ/h,制热能力1.3×104 kJ/h。这样,该空调在制热时,每消耗1 J电能,将放出3 J多热量。是指标错误还是能量不守恒?
解析:空调制冷、制热靠压缩机做功,从室内(室外)吸收热量放到室外(室内)。在制热时,放出的热量等于消耗的电能与从室外吸收的热量之和,完全可以大于电能消耗。这既不违背热力学第一定律,也不违背热力学第二定律。
答案:都不是
7.热力学第二定律在实际生活生产中的应用
(1)电冰箱和空调机
空调机和电冰箱都是制冷机,它们的工作原理基本相同。为了便于解析,我们以电冰箱为研究对象,认识它的基本结构和工作过程。从图中可以知道,电冰箱由压缩机、冷凝器、毛细管、蒸发器四个部分组成。这四个部分由管道连接,组成一个密闭的连通系统,制冷剂作为工作物质,由管道输送,经过这四个部分,完成工作循环。
(2)热机
①定义:是一种把内能转化为机械能的装置。
②原理:燃料燃烧产生热量 Q1(高温热库),推动活塞对外做功 W,排出废气向外界(低温热库)放热 Q2。
③效率:由能量守恒定律知道η=W/Q1,Q1 = W +Q2
热机的效率小于100%,就不可能把从高温热源吸收的热量全部转化为机械能,总有一部分热量散发到冷凝器中。不可避免地要释放一部分热量Q2,所以总有Q1>W。
【例7-1】下列说法正确的是( )
A.冰箱能使热量从低温物体传递给高温物体,因此不遵从热力学第二定律
B.空调工作时消耗的电能与室内温度降低所放出的热量可以相等
C.自发的热传导是不可逆的
D.不可能通过给物体加热而使它运动起来,因为违背热力学第一定律
解析:有外界的帮助和影响,热量可以从低温物体传递到高温物体,空调消耗的电能必须大于室内温度降低所放出的热量。不可能通过给物体加热而使它运动起来,违背了热力学第二定律。
答案:C
【例7-2】 炎炎夏日,两位同学在充满凉意的空调室内,就空调机的工作过程是否遵循热力学第二定律的问题发生了争论。一位同学说:空调机工作时,不断地把热量从室内传到室外,即从低温物体传到高温物体,可见它并不遵循热力学第二定律。另一位同学说:热力学第二定律是热力学系统的普通规律,空调机的工作过程不可能违反它。两人各执一词,都无法使对方信服。请你对他们的论点作出评论。
解析:压缩机是空调机的“心脏”,它消耗电能对来自蒸发器的制冷剂蒸气做功,使它变成高温高压的蒸汽。然后这些高温高压的蒸汽来到冷凝器,向低温的环境放热,同时自身被冷却而凝成低温高压的液体。
这些低温高压的液体制冷剂由过滤器滤掉水分和杂质,进入毛细管,经节流阀膨胀,变为低温低压的液体,随后进入电冰箱的蒸发器。在蒸发器内,这些低温低压的液态制冷剂在低压条件下迅速汽化,从外界(电冰箱内)吸收热量,使冰箱内的温度降低。这样就完成了一个制冷循环。
由此可见乙同学的论点正确。
答案:见解析
【例7-3】 一辆汽车的发动机输出功率为66.15 kW,每小时耗(柴)油14 kg,请计算发动机的效率。(柴油的燃烧值为4.3×107 J/kg)
解析:计算发动机的效率可根据热机效率的定义,先求出发动机做的有用功和消耗的燃料完全燃烧放出的能量。然后再求效率。
发动机每小时做的功
W=Pt=66 150 W×3 600 s=2.38×108 J
完全燃烧14 kg柴油放出的能量
Q总=4.3×107 J/kg×14 kg=6.02×108 J,
做有用功的能量
Q有=W=2.38×108 J
所以η=eq \f(Q有,Q总)=eq \f(2.38×108 J,6.02×108 J)×100%=39.5%
发动机的效率是39.5%。
答案:39.5%
宏观态
全是甜的
全是咸的
1甜4咸
4甜1咸
2甜3咸
3甜2咸
微观态个数
1
1
5
5
10
10
高中物理人教版 (新课标)选修35 热力学第二定律的微观解释学案: 这是一份高中物理人教版 (新课标)选修35 热力学第二定律的微观解释学案,共3页。
高中物理人教版 (新课标)选修35 热力学第二定律的微观解释导学案: 这是一份高中物理人教版 (新课标)选修35 热力学第二定律的微观解释导学案,共4页。
人教版 (新课标)选修35 热力学第二定律的微观解释学案设计: 这是一份人教版 (新课标)选修35 热力学第二定律的微观解释学案设计

