(人教版)中考生物总复习(整套)知识点全汇总
展开(人教版)中考生物总复习(全册)知识点全汇总
传染病及其预防
一、传染病
由病原体引起的, 能在人与人之间或人与动物之间传播的疾病, 叫传染病。引起传染病的细菌、病毒和寄生虫等生物, 称为病原体。不同的病原体能引出不同的传染病。传染病具有传染性和流行性等特点
二、传染病的流行环节
传染病若能在人群中流行, 必须同时具备传染源、传播途径和易感人群三个基本环节。切断其中任何一个环节, 都可以控制传染病的流行。
1.传染源:指能散布病原体的人和动物
2.传播途径:指病原体离开传染源到达健康人所经过的途径。
3、易感人群:指对某种传染病缺乏免疫力而容易感染该病的人群。
三、传染病的预防措施
1.控制传染源, 如对患病病人实行隔离。
2.切断传播途径, 如搞好个人卫生, 或喷洒消毒液消毒。
3.保护易感人群, 如对易感人群进行预防接种等。
预防传染病时, 既要针对传染病流行的三个环节, 采取综合措施, 又要根据不同病种的特点和具体情况, 抓住主要环节, 做到综合措施和重点措施相结合。传染病的预防是一项长期而艰巨的任务, 要坚持不懈, 积极开展爱国卫生运动是预防传染病流行的一项重点措施。
能力模块突破
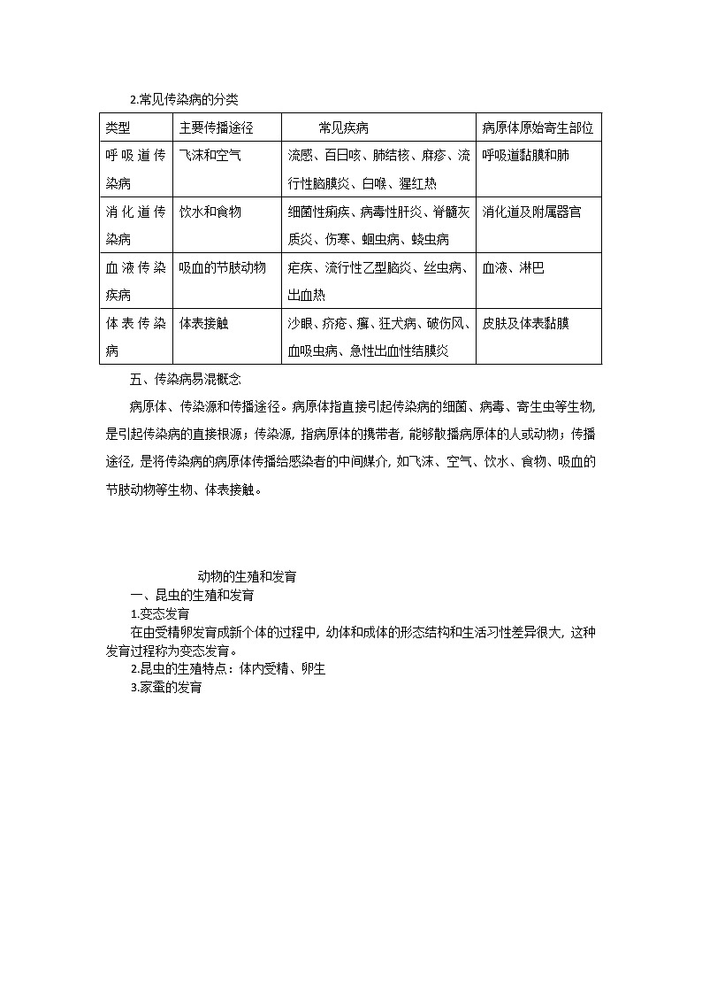
四、传染病知识归纳
1.传染病的概念
概念
指由病原体(如细菌、真菌、病毒和寄生虫等)引起的, 能在人与人之间传播的疾病
环节
流行必须同时具备传染源、传播途径、易感人群三个环节
特征
具有传染性和流行性基本特点
预防
控制传染源、切断传播途径、保护易感人群
2.常见传染病的分类
类型
主要传播途径
常见疾病
病原体原始寄生部位
呼吸道传染病
飞沫和空气
流感、百日咳、肺结核、麻疹、流行性脑膜炎、白喉、猩红热
呼吸道黏膜和肺
消化道传染病
饮水和食物
细菌性痢疾、病毒性肝炎、脊髓灰质炎、伤寒、蛔虫病、蛲虫病
消化道及附属器官
血液传染疾病
吸血的节肢动物
疟疾、流行性乙型脑炎、丝虫病、出血热
血液、淋巴
体表传染病
体表接触
沙眼、疥疮、癣、狂犬病、破伤风、血吸虫病、急性出血性结膜炎
皮肤及体表黏膜
五、传染病易混概念
病原体、传染源和传播途径。病原体指直接引起传染病的细菌、病毒、寄生虫等生物, 是引起传染病的直接根源;传染源, 指病原体的携带者, 能够散播病原体的人或动物;传播途径, 是将传染病的病原体传播给感染者的中间媒介, 如飞沫、空气、饮水、食物、吸血的节肢动物等生物、体表接触。
动物的生殖和发育
一、昆虫的生殖和发育
1.变态发育
在由受精卵发育成新个体的过程中, 幼体和成体的形态结构和生活习性差异很大, 这种发育过程称为变态发育。
2.昆虫的生殖特点:体内受精、卵生
3.家蚕的发育
完全变态:昆虫的发育要经过蛹、幼虫、蛹、成虫四个时期, 这样的变态发育称为完全变态, 常见变态发育的昆虫有菜粉蝶、蜜蜂、蚊、蝇、蛾等。
蚕以桑叶为食, 在生长的过程中, 五六天就蜕皮一次。刚孵化的幼虫为第一龄, 第一次蜕皮后为第二龄, 以后每蜕皮一次就增加一龄, 经过4次蜕皮后, 蚕就不再蜕皮了, 这时的蚕会停止取食, 吐出蚕丝, 将身体围绕起来, 结成茧, 可以保护蛹免受不良条件的侵害。
4.蝗虫的发育
蝗虫的受精率孵化出的幼虫与成虫一样, 但是身体较小, 生殖器官没有发育成熟, 仅有翅芽, 称为若虫。蝗虫的若虫能够跳跃, 又称为跳蝻。若虫一生要蜕皮5次, 身体逐渐长, 不经过蛹期就发育成又翅能飞的成虫。
不完全变态:昆虫个体服用经过卵、若虫、成虫三个阶段, 若虫的形态结构和生活习性与成虫相似, 这样的发育过程称为不完全变态。蟋蟀、蝼蛄、螳螂、蜻蜓、蝉、螳螂等属不完全变态发育。
昆虫身体的外面有一层外骨骼, 它很坚硬, 具有保护、支持内部柔软器官, 防止体内水分蒸发的作用, 使昆虫更好适应陆地生活。昆虫的外骨骼不能随身体的长大而长大, 当昆虫生长到一定阶段时, 外骨骼就限制了身体的生长, 昆虫就将原有的外骨骼脱去, 这就是蜕皮。昆虫的大小或生长进程可用蜕皮次数作指标, 即龄数等于蜕皮次数加一。
二、两栖动物的生殖和发育(以青蛙为例)
1.生殖:有性生殖
2.发育:变态发育
幼体(蝌蚪)外形像鱼, 生活在水中, 用鳃呼吸, 成体主要生活在陆地上, 形态结构与蝌蚪差别很大, 主要用肺呼吸, 这种发育属于变态发育。
生殖发育过程:
雄蛙鸣叫 抱对
吸引 受精卵 蝌蚪(幼体) 幼蛙 成蛙
雌蛙 体外受精
两栖动物的生殖和幼体的发育均在水中进行, 卵外无坚韧的卵壳, 幼体经过变态发育才能上陆地生活, 因此水中的温度和营养物质等环境条件对两栖动物的生殖发育影响很大, 卵的受精率、孵化率和幼体成活率。
三、鸟的生殖和发育
1.生殖:有性生殖
精子和卵细胞在母体内受精, 大大提高了受精率。
2.生殖发育过程
一般包括求偶、交配、筑巢、产卵、孵卵和育雏六个阶段。
3.卵的结构(以鸡卵为例)
卵 卵黄:卵细胞主要的营养物质, 胚胎发育的营养物质主要由卵黄提供
细 胚盘:卵黄中央盘状的小白点, 里面含有细胞核
鸟 胞 卵膜:紧包在卵黄外面的膜, 保护作用
卵 位于最外面, 坚硬, 其上有气孔
的 非 卵壳 作用:防止卵细胞损伤, 减少水分的蒸发
结 细 气孔进行气体交换
构 胞 位于卵黄外面
功 构 卵白 作用 为胚胎发育提供营养物质和水分
能 造 保护卵细胞
气室:有空气, 与卵内进行气体交换
鸟卵外面坚韧的卵壳对卵起了很好的保护作用, 这是受精卵能在陆地发育成幼体的主要原因。
卵黄和卵白可提供胚胎发育所需要的丰富的营养物质, 因此, 鸟的生殖发育受到外界环境的影响比青蛙要少得多, 摆脱了对水的束缚, 与陆地生活相适应, 鸟类复杂的繁殖行为和卵的结构, 卵的受精率高, 雏鸟成活率也很高。
四、昆虫、两栖动物和鸟类的生殖与发育比较
动物种类
生殖方式
受精方式
发育时期
发育过程
昆虫
蝗虫
有性生殖
卵生
体内受精
卵 若虫 成虫
不完全变态
家蚕
卵 幼虫 蛹
成虫
完全变态
两栖动物
青蛙
有性生殖
卵生
体外受精
受精卵 蝌蚪
幼蛙 成蛙
变态发育
鸟类
家鸽
有性生殖
卵生
体内受精
受精卵经孵化发育成雏鸟、成鸟
没有变态发育
七、雏鸟的种类
刚孵化出的雏鸟(如雏鸽), 身体十分软弱, 眼未睁开, 体表只有稀疏的绒羽, 需要留在巢里依靠亲鸽喂养, 直到独立生活为止。这种发育类型叫做晚成鸟。而小鸡刚孵出时, 眼睛已经睁开, 全身披有稠密的绒羽, 足有力, 立刻能够随母鸡活动啄食, 这种发育类型叫做早成鸟。
一般, 大多数地栖鸟(如鸡)和游禽类(如鸭)属于早成鸟;鸽子、麻雀和一般躯体大而凶猛的鸟(如鹰、雕等)属于晚成鸟。
动物的运动和行为
一、动物运动的结构及方式
动物运动的方式多种多样, 其形态结构与运动方式相适应。单细胞生物草履虫利用纤毛在水中游动, 变形虫以伪足, 发生变形运动;低等多细胞生物涡虫利用纤毛游动或爬行, 水螅利用触手和口腕游动或翻滚爬动;甲壳动物利用斧足或腹足爬行, 水蛭和蚯蚓利用身体交替收缩和舒张蠕动;节肢动物和脊椎动物依靠特有的运动器官运动, 如昆虫用足或翅爬行、跳跃或飞行, 鱼类鳍配合身体摆动游动, 鸟类飞行, 哺乳动物行走、奔跑或跳跃等。
种类:长骨、短骨、扁骨、不规则骨
骨膜:结缔组织膜, 具有成骨组织、血管、神经等
骨 结构 骨质:具有有机物和无机物, 分骨松质和骨密质
骨髓:分布在骨髓腔和骨松质空隙内, 红骨髓具有造血功能
生长:骨两端软骨层使骨长长, 骨膜内成骨细胞使骨长粗
运 种类:不活动的骨连接、半活动的骨连接、活动的骨连接(关节)
动 关节面:关节面软骨具有减少摩擦和缓冲震荡的作用
系 骨连接 关节的 关节囊:具有韧带、能分泌滑液, 使关节更加牢固、灵活
统 结构 关节腔:具有滑液, 可减少摩擦, 增加灵活性
的 肌腱:由致密的结缔组织组成, 呈乳白色
组 结构 肌腹:由肌细胞组成, 外包结缔组织膜, 内有丰富的血管和
成 骨骼肌 神经
分布:头颈肌、躯干肌、四肢肌
二、哺乳动物运动的结构和产生
哺乳动物的任何一个动作, 都是在神经系统的支配下, 骨骼肌收缩, 牵引相应的骨绕着关节活动完成的, 所以哺乳动物的运动系统由骨骼和骨骼肌(或肌肉)组成。
1.骨
①骨的种类:长骨、短骨、扁骨和不规则骨。
②骨的结构与功能(如图)
由图可知, 骨具有支持、连接、保护和营养的功能。
③骨的生长:骨两端软骨使骨长长, 骨膜内的成骨细胞使骨长粗和修复。
④人得四肢骨(如图)
由图可知, 相关骨连接成完整的骨骼。所以, 叶可以说, 运动系统由骨、骨连接、骨骼肌组成。
2.关节:两块骨连接组成的可活动部分。关节主要分布在四肢上, 如人体上肢的肩关节、肘关节、腕关节、指关节等;下肢的髋关节、膝关节、指关节等。
关节的结构:由关节面、关节囊、关节腔组成。如下图所示:
关节面:两个相邻骨的接触面。关节面中凸起面叫关节头, 凹进的面叫关节窝;关节面上覆盖着关节软骨, 减少运动时关节之间的摩擦和缓冲运动时的震动。
关节囊:由坚韧的结缔组织构成, 它包绕着整个关节, 使相邻两骨牢固地联系在一起, 关节囊内还有坚韧的韧带, 对关节起加固作用。
关节腔:由关节囊和关节面共同围成的密闭腔隙, 关节囊内壁分泌的滑液, 减少骨与骨之间的摩擦, 使关节活动灵活。
关节的特点:坚固且灵活。
少年儿童的关节软骨较厚, 关节囊和韧带的伸展性较大, 关节周围的肌肉发达。因此, 关节运动的范围大于成年人, 这样既有利于儿童的身体生长, 也有利于少年儿童进行各种灵活和速度性的训练。但是, 少年儿童的关节牢固性较差, 易在外力的突然作用下发生脱臼, 应该予以注意。
3.骨骼肌:附着在相邻的骨上的肌肉, 包括肌腹和肌腱。如图所示:骨骼肌中间较粗的部分叫肌腹;两端较细的呈乳白色的部分叫肌腱, 肌腱可绕过关节连在不同的骨上。骨骼肌能接受体内外的各种刺激后收缩, 牵动所附着的骨绕关节运动, 产生相应动作。
4.动物的运动
(1)运动系统的领域和作用。
骨骼肌在运动中起动力作用, 骨起杠杆作用, 关节起支点作用。
(2)运动所需的条件
①神经系统的调控;
②运动系统、消化系统等系统的配合;
③骨、关节、肌肉协调配合。
(3)运动的大致过程
神经系统的支配 骨骼肌收缩 牵引骨绕关节活动
(4)意义:利于运动觅食和避敌, 适应复杂的环境。
三、动物的行为
动物的行为是指动物的一切动作和状态, 如动物捕食、奔跑或进食、凝目或变色、动物的拟态(指身体与环境相似)或假死、冬眠等。这些行为从获得的途径来看, 大致可分为先天性行为和学习行为。
1.先天性行为:动物生来就有的, 由动物体内的遗传物质所决定的行为, 称为先天性行为。
2.学习行为:在遗传因素的基础上, 通过环境因素的作用, 由生活经验和学习而获得的行为, 称为学习行为。
四、社会(群)行为
社会(群)行为的特征
项目
内容
概念
由群体内部不同成员之间分工合作, 共同维持群体生活, 它们具有一系列的动物社会行为
特征
1.同种动物个体组成 2.具有群体生活的行为 3.具有明确分工并承担不同的职能
意义
使群体更好地适应生活环境, 维持个体和种族生活
举例
白蚁的群体生活, 羊群、狒狒的群体生活(有等级次序)
五、动物群体中信息交流
项目
内容
概念
一个群体中的动物个体向其他个体发出某种信息, 接受信息的个体产生某种行为反应的现象叫信息交流(也称通讯或动物的语言)
传递方式
动物的动作、声音和气味
意义
使生物之间的联系错综复杂, 生物与环境成为统一整体
举例
蜜蜂跳舞、萤火虫发光、蚂蚁的家族型气味
应用
利用性外激素诱杀农业害虫
六、运动是多系统统一协调完成
骨骼肌收缩只能牵拉骨而舒张不能推开骨, 因此与骨相连的肌肉总是由两组肌肉配合活动, 因而人体的任何动作都不是一块或一个肌群所能完成的, 而是由多块肌肉或多个肌群在神经系统的统一支配下, 相互配合、共同协作完成的。例如:膝关节的屈伸运动是当股三头肌收缩时, 股四头肌舒张, 便能产生屈膝动作;伸膝运动则正好相反。当然, 运动并不是仅靠运动系统来完成的, 还需要神经系统的控制和调节, 还需要能量的供应, 因此还需要消化系统、呼吸系统、循环系统等系统的配合。
肌肉与骨和关节的关系, 屈肘和伸肘时个骨骼肌状态如下:
七、先天性行为和学习行为的区别
类别
先天性行为
学习行为
形成
生来就有的本能行为
出生后逐渐学习形成的新的行为
获得途径
由体内遗传物质控制
在遗传物质的基础上, 通过环境因素的作用而获得
适应特征
适应相对稳定的环境
适应不断变化的复杂环境
进化趋势
无脊椎动物行为的主要方式
动物越高等学习行为越发达, 占全部行为的比例也越大
行为方式
简单
复杂
形成过程
基本生活条件的保证
适应复杂多变环境的结果
行为意义
有一定的局限性, 使动物获得基本生存条件
更有助于动物改善生存条件
举例
蜘蛛结网
老马识途
八、动物行为的功能划分
类型
特征
举例
攻击行为
同类个体之间为了获取食物、配偶等而采取的进攻行为
雄猴之间的斗争
取食行为
寻找获得食物的行为
黑猩猩吃白蚁
防御行为
避免受到攻击而采取的自我保护行为
乌贼喷墨汁
繁殖行为
动物繁殖后代的行为
蜻蜓点水
节律行为
指动物在自然环境中随着地球、日、月的周期变化而形成的周期性变化的行为(或称生物钟)
公鸡打鸣(昼夜节律)、蛙的冬眠、鸟类迁徙(季节节律)、鱼类潮涨产卵(潮汐节律)
社会行为
指同种动物集群活动, 相互合作, 共同维持群体生活的行为, 具有组织性、分工性等特征
蜜蜂中有蜂王、雄蜂、工蜂
九、动物行为的特点
动物行为的特点:第一, 无论哪一种动物的行为, 都是一个运动、变化的动态过程, 并包括了身体内部一系列生理活动的变化;第二, 动物的各种行为都是适应生活环境的结果, 对动物的生存或种族的延续有重要作用;第三, 每种动物行为的产生都是动物体内遗传因素、神经系统、激素、运动器官和感觉器官等相互协调作用的结果。
十、动物的运动和行为归纳
如果我们留心观察周围的动物, 不难发现它们的运动方式、行为方式虽然多种多样, 但都是与它们的身体结构相适应的。我们先来看这部分知识的脉络。
运动方式:蠕动——蚯蚓、游泳——鱼、飞行——鸟和昆虫、
动 行走——人、奔跑——鹿、跳跃——袋鼠等
物 运动系统组成
的 生 原理:神经接受刺激, 产生兴奋, 支配骨骼肌收缩, 牵动所附着
运 理 的骨绕关节运动
动 基 伸前臂:肱二头肌舒张, 肱三头肌收缩
础 举例 屈臂:肱二头肌收缩, 肱三头肌舒张
两臂自然下垂:肱二头肌和肱三头肌都舒张
两臂垂直向上提重物:肱二头肌和肱三头肌都收缩
先天性行为:生来就有, 由遗传物质决定
行为获得途径
动 学习行为:后天获得, 由生活经验和学习获得
物 攻击行为:发生在同种个体之间, 一般不出现你死我活
的 防御行为:发生在不同种个体之间, 如动物的拟态
行 行为方式 繁殖行为
为 觅食行为和贮食行为
社会行为:同种生物个体, 由组织, 个体间有明确分工甚至形成
等级使群体更好地适应环境, 维持个体和种族生存
多细胞生物体的结构层次
一、器官及器官的形成
不同的组织按照一定的次序结合在一起构成器官, 如眼、耳、肺、小肠、胃、心脏等。
二、系统及系统的形成
能够共同完成一种或几种生理功能的多个器官按照一定的次序组合在一起即构成系统。各种系统协调配合, 使动物体内的各种复杂的生命活动能够正确进行。
八大系统的名称何主要功能如下:
运动系统——运动、支持和保护
循环系统——运输体内物质
呼吸系统——吸入氧气, 排出二氧化碳
消化系统——消化食物和吸收营养
泌尿系统——泌尿和排尿, 排出体内的废物
神经系统——调节人体的生理活动
内分泌系统——分泌激素, 通过激素的作用, 调节人体生理活动
生殖系统——生殖, 产生后代
三、动物体的结构层次
细胞 组织 器官 系统 动物体(如人)
四、植物体的结构层次
1.植物体的结构层次:细胞 组织 器官 植物体(如油菜)
2.植物体的器官
绿色开花植物由根、茎、叶(三大营养器官)、花、果实、种子(三大生殖器官)六大器官组成。
五、单细胞生物的结构层次
1.单细胞生物整个身体只有一个细胞构成(不存在组织之说), 身体十分微小, 细胞结构复杂, 但一个细胞就能完成消化、呼吸、运动等生理活动。
2.单细胞生物与外界直接进行物质和能量的交换, 可以直接从外界环境中吸收氧, 排出二氧化碳, 它们还可以吞食水中的有机物颗粒, 进行细胞内消化, 并把代谢的最终产物直接排泄到水中。
六、组织和器官的辨析, 切忌凭习惯或想当然去区分
组织是由分化的同一细胞群形成, 结构和功能单一;器官是由多种组织组合而成, 如器官心脏由上皮组织、肌肉组织、结缔组织、神经组织组合而成, 有多种结构和功能。
七、动植物在结构层次上的异同点
植物
人或高等动物
不同点
细胞结构
有细胞壁、液泡和叶绿体
无细胞壁、液泡和叶绿体
组织分类
保护组织、营养组织、输导组织、机械组织、分生组织
上皮组织、肌肉组织、结缔组织、神经组织
系统有无
无系统、由器官直接构成植物体
有八大系统, 由系统构成人体或动物体
结构层次
受精卵 分裂、分化 组织
器官 植物体(无系统)
受精卵 分裂、分化 组织
器官 系统 动物体(或人体)
相同点
都由受精卵分裂、分化发育而来。由细胞构成组织, 由不同组织构成器官
或
植物
动物
结
构
层
次
不
同
点
构成:有分生组织、保护组织、输导组织、营养组织、机械组织等
构成:有上皮组织、肌肉组织、神经组织、结缔组织等
没有系统, 由器官直接构成植物体
有八大系统, 由系统构成动物体
相同的
都是由受精卵分裂、分化、发育而来的, 由细胞构成组织, 由不同的组织构成器官
八、生物体的结构层次归纳
1.思维方法
从微观到宏观, 从部分到整体, 逐步对人体形成完整的认识, 初步形成“生物体是一个整体”的生物学观点。
人体是一个统一的整体, 人体各项活动都不是一个系统独立完成的, 而是由多个系统互相协调、配合共同完成的。
从宏观到微观, 从整体到部分认识植物体, 提高空间想象能力。
植物体各组织均由分生组织分化形成。
2.系统印象
①动物体的结构层次
消化系统
循环系统
分化 上皮组织 泌尿系统
细胞 组织 肌肉组织 器官 系统 神经系统 动物体
神经组织 内分泌系统 (人体)
结缔组织 生殖系统
运动系统
②植物体的结构层次
分生组织 根
分化 保护组织 茎 营养器官
细胞 组织 营养组织 器官 叶
输导组织 花 植物体
机械组织 果实 生殖器官
种子
了解自己 健康生活
一、健康的概念
世界卫生组织给健康下的定义是:“健康不仅仅是指没有疾病后衰弱, 而是在生理、心理和社会适应能力方面都处于良好的状态。”它包括了三层意思:身体上健康;精神上即心理上健康;对社会生活环境能很好适应。这样就把健康同生物的、心理的与社会的关系紧密联系起来, 这才算是真正的健康。这个定义是比较科学和全面的, 目前已取得了世界各国的一致认同。
二、健康的内容
从上述健康的定义来看, 健康包含了非常丰富的内容, 概括起来有以下几个方面:
1.身体健康:指生理状态良好, 即人体个器官系统功能正常, 没有疾病和躯体残缺, 体格健壮, 精力充沛。
2.心理健康:指心理状态正常, 就是对自己有基本正确的认识, 即不苛求自己, 也不放纵自己;能够与亲人、朋友、同学和谐相处;努力学习和工作;情绪愉快, 遇事想得开、放得下;性格乐观开朗, 顺利时不骄傲, 失败时不气馁。
3.社会适应能力良好:指具有良好的对社会环境的适应能力。自己的思想、情感和行为活动能力与社会环境的要求保持一致, 能够适应社会社会的各种变化。
4.道德行为健康:指具有良好的道德观念和行为。具有识别是非、美丑、善恶的能力。不以损害他人的利益来满足自己私利的需要。借别人的东西要还, 损坏公物要赔偿, 拾到东西要交还失主或公交。对不良行为要敢于批评。敬老爱幼, 尊敬师长, 团结同学。
三、情绪自我调节的方法
1.言语暗示法。条件反射理论认为:人的言语暗示作用可以替代现实生活中的任何具体的刺激物, 所以积极的言语暗示可以帮助人来控制和调节情绪。在日常生活中, 积极的想象、鼓励和自我鞭策都可起到语言暗示的作用, 有利于稳定情绪。
2.行为习惯训练法。良好的行为习惯使人生活规律、精力充沛, 益于身心健康, 也益于建立健康的情绪反应。所以, 应该有意识地培养、训练自己形成良好的行为习惯, 防止生活无规律和娱乐无节制等不良习惯。
3.放松训练法。现代生活节奏加快, 容易使人感到压力过重、情绪紧张焦虑。在日常生活和学习中, 应该学会一些简单的自我放松的科学方法。例如:短时深呼吸10~20次, 可增加大脑的氧气供给, 缓解紧张的情绪;学习间歇时, 闭目养神5~10分钟, 或是自然远眺, 即可保护视力, 又可使情绪安定。
4.宣泄倾诉法。如果遇到一些不顺心的事或是想不通的问题, 千万不要一个人生闷气或是一个人冥思苦想;更不应借烟消愁、借酒消愁, 那样只会陷入消极情绪的深渊, 难以自拔。正确的方法应该是通过正常的渠道来宣泄倾诉。例如:向知心朋友、父母、老师、同学谈谈自己的苦闷和烦恼, 可以得到他们的理解、同情和帮助, 有利于修正自己的思维方式, 改变错误的认识, 尽快摆脱消极情绪的困扰。还可通过写日记来记录和倾诉自己的内心, 使思维得到调整, 通过冷静的思考来寻求排除不良情绪的渠道和方法。
5.转移回避法。当发现自己情绪消极时, 应暂时转移注意力, 并回避使自己心情不好的环境, 设法改变所处环境和生活内容, 有意识地安排一些积极有益的活动, 使自己改变情绪状态。例如:参加集体或社会活动, 欣赏音乐或美术作品, 唱歌、跳舞、郊游等。
6宽容原谅法。对于影响自己情绪的因素应该作客观的分析, 善于宽容和原谅, 不要一味自责和指责他人;将注意力指向未来, 把以后的事情做到更好。这样有益于振奋精神和消除不良的干扰。
7.幽默快乐法。遇到使自己不愉快的事, 还可以通过幽默的自嘲使自己重新快乐起来。凡事要看到出路和希望, 以乐观的态度对待干扰情绪的因素。
8.心理咨询法。若是陷入消极情绪而难以摆脱、自我调节未能奏效时, 就应该尽快求助于心理咨询医生。通过热线电话、书信、门诊咨询等方式得到心理医生的指导和帮助, 学会如何进行情绪的自我调节。
四、健康的生活方式
人们在日常生活中所遵循的行为规范。如果有利于增进身心健康, 提高生活质量, 就是健康的生活方式。健康生活方式的主要内容包括:不吸烟, 少饮酒, 平衡膳食, 定时定量用餐, 早起早睡, 经常运动, 保持正常体重等。
美国卫生学家研究认为, 人们的健康生活方式应包括以下几点:
1.早起早睡, 每晚睡眠8小时左右。
2.一日三餐, 定时定量。
3.平衡膳食, 营养全面。
4.控制体重。
5.适量运动, 每周至少锻炼2~3次。
6.不吸烟, 少饮酒。
五、不良生活方式
在日常生活中, 人们的生活方式和行为习惯若违反了身心健康的基本要求, 就会对其身心健康产生有害的影响, 并有可能造成严重的疾病。这些有害健康的生活方式和行为习惯就称为不良生活方式。例如:起居无常、饮食无序、生活毫无规律、吸烟、嗜酒、缺乏运动等都属于不良的生活方式。有人曾对不良生活方式的表现形式进行概括, 提出以下几种类型:
1.工作机器型。这类人常常废寝忘食, 只知工作, 不会休息和娱乐。由于总是超负荷运转, 把自己视为一台工作机器而不顾自身健康, 更缺乏自我保健意识。这样的人, 虽然也能取得一些成就, 但是付出的代价太高。
2.枯燥乏味型。这类人遵循的是一种多年不变的生活程式, 固守老一套的陈规陋习, 生活毫无生气, 毫无情趣可言, 而且甘愿忍受平庸无奇、混沌乏味的生活。
3.过度交往型。这类人社会交往特别频繁, 家里似乎成了茶馆、酒吧。因终日忙于社交, 把本身的学习、工作、家庭责任都淹没在忙忙碌碌的社会应酬之中。结果把自己搞得紧张不已、疲惫不堪, 是身心健康备受损害。
4.玩世不恭型。这类人无所谓人生理想与目标, 生活无序, 今朝有酒今朝醉, 沉迷于吃喝玩乐, 或暴饮暴食, 或嗜咽酗酒, 甚至吸毒, 最终难免陷入精神秃废状态以至完全失去健康的可悲境地。
六、心理—社会能力
由于心理—社会因素对健康的影响越来越明显, 因此, 提高青少年儿童的心理——社会能力就显得尤为重要。所谓心理——社会能力, 又被成为社会技能, 是指个体能够以积极的行为, 有效地处理日常生活中的各种需要和挑战的能力。它包括以下十种能力。
1.自我认识能力。指一个人能够对自己的个性、长短、弱点、喜好等作出客观评价的能力, 这种能力能够使你正确地认识自我, 遇到困难时也不会丧失自信心。
2.同理能力。指能够站在他人的角度考虑问题的能力。当你与他人交往、商讨和解决问题时, 非常需要这种能够设身处地为别人着想的能力。这将有助于你理解、同情和帮助别人, 并且很好地解决问题。
3.有效的交流能力。指能够运用最基本的听和说的能力, 准确、恰当地表达自己的心情、观点和意见, 在需要时寻求建议和帮助, 同时, 也能认真地倾听别人的诉说。
4.人际关系能力。指一个人能够以积极的方式与他人交往的能力。如建立和保持友谊, 与家人和睦相处和相互沟通, 同时, 还包括能采用恰当的方式, 巧妙地断绝与某些人的不良关系。
5.调节情绪能力。人的悲痛、愤怒等强烈、消极的情绪如果处理不当, 会损害健康。因此一个人应该能够认识自己和他人的情绪, 并且掌握基本的方法, 把消极的情绪逐渐调整为积极的情绪, 使之不会对身心健康造成不良影响, 也不会使这些不良情绪影响其他人。
6.缓解压力能力。适当的压力可以督促一个人不断进取, 但是过大的压力却起到阻碍作用, 甚至影响人的身心健康。缓解压力能力指一个人能够认识自己压力的来源及其危害, 并且有能力采取必要的措施, 改变周围的环境或生活方式, 减少压力的来源;或者学会放松自己, 使压力尽可能地减低, 不至于造成健康问题。
7.创造性思维能力。是一个人在思考问题时能够抛开以往经验的束缚, 不因循守旧, 积极探索其他可能的途径和方式。创造性思维能力能在帮助人们解决问题时, 有更多的选择, 从而作出更好的决定。
8.判断性思维能力。与创造性思维能力相近, 这种能力可以帮助人们开阔思路, 用批判的眼光来分析已获得的信息和以往的经验, 从多个角度全面地考虑问题, 以便灵活地适用日常生活, 作出更加合理的决定。
9.决策能力。是一个人通过权衡不同的选择, 考虑每种选择所带来的后果, 从而作出正确决定的能力。
10.解决问题能力。解决问题的过程可以认为是一个人作出正确的决定, 并付诸实施的过程。它包括:认识自己所面临的主要问题, 寻找可以解决问题的方法, 分析各种方法的利弊, 从中选择最合适的方法, 制定计划, 来解决实际问题。
以上这些能力是一个人心理素质的重要表现, 当今竞争激烈的社会, 掌握这些技能可以帮助青少年正确认为自己、他人和周围环境, 调整自己的行为, 发挥个人潜能, 建立健康的生活方式, 以达到最佳的社会适应状态, 促进身心健康。
七、整合评价自己的健康状况, 关注健康问题
给自己的健康打分
评价自己 健康的含义是一种身体上、心理上和社会适应方面的良好状态。
的健康 注意力转移
状况 保持心理愉快的方法 合理宣泄法、自我安慰法
八、健康的生活方式及意义、选择健康的生活方式
生活方式 生活方式:指人们在日常生活中所遵循的各种行为习惯
对健康的 随着生活水平提高, 心理和行为因素对健康气着至关重要的作用
选择 影响
健康 酒精:损害心脏和血管, 使脑处于过度兴奋或麻痹状态,
的生 酒精、烟草 引起神经衰弱、智力减退
活方 对身体的影响 烟草:会造成神经系统损害, 记忆力和注意力降低, 诱发
式 呼吸系统疾病、肺癌
选择健康 从儿童和青少年时期开始, 从我做起, 从现在做起, 使自己
的生活方式 茁壮成长
营养配餐、坚持体育锻炼、按时作息、不吸烟、不喝酒、拒绝
毒品、积极参加集体活动
绿色开花植物的一生
一、种子植物:能够产生种子的植物
1.种子
①种子结构
种子由种皮和胚组成, 胚由胚根、胚轴、胚芽、子叶组成。种皮保护胚, 胚是种子植物的幼体。另外, 玉米种子中还有胚乳。
②种子成分
种子中子叶或胚乳储藏营养物质, 多为淀粉、遇碘液变蓝, 另外还有蛋白质等有机物、水分、无机盐。
菜豆种子和玉米种子的构造如图:
菜豆种子构造示意图
种皮
胚根
双子叶植物种子 胚 胚轴
胚芽
子叶(两片):贮存着营养物质
种皮
胚根
单子叶植物种子 胚 胚芽
胚轴
子叶(一片)
胚乳:贮存着营养物质
二、种子萌发
1.种子萌发的条件
自身条件:具有完整的种子结构和成活的胚, 度过休眠期。
环境条件:需要充足的空气、一定的水分、适宜的温度。
2.种子萌发的过程
①种子萌发的过程
吸胀:吸胀是种子萌发的最初阶段。吸水使营养物质从凝胶状态变成溶解状态, 这样有利于胚根、胚芽、胚轴对营养物质的吸收。同时, 种子吸胀以后, 种皮变软, 有利于呼吸作用的进行。
萌动:胚细胞获得营养后, 迅速分裂和生长, 胚增大到一定程度, 可顶破种皮伸出, 这就是种子的萌动。在通常情况下, 首先冲破种皮的是胚根。
发芽:当胚根、胚芽伸出种皮达到一定长度时, 就认为种子已经发芽。但在田间, 只有发芽的种子长成能独立生活的幼苗时, 整个发芽过程才算结束。种子发芽时, 胚根向下生长形成根, 胚芽向上生长, 伸出土面, 形成茎和叶, 从而形成了幼苗。
②种子萌发的类型(图解)
出土萌发(菜豆)
留土萌发(玉米)
③种子的发芽率
种子的发芽率=发芽的种子数/供检测的种子数×100%
3.探究种子萌发的环境条件
实验探究取证“种子的萌发需要适宜的温度、充足的空气和水分 ”, 可从以下几个方面进行探究, 观察实验结果, 分析假设是否成立:①具备适宜的温度, 充足的空气和水分时, 种子能萌发;②缺乏充足的水分时, 种子不萌发;③缺乏充足的空气时, 种子不萌发;④缺乏适宜的温度时, 种子不萌发。然后引导学生利用提供的材料器具, 设计实验方案。
方案一:
材料器具:绿豆(大豆)种子40粒, 有盖罐头瓶4个, 小勺1个, 餐巾纸(卫生纸)8张, 标签4张, 胶水、清水。
处理方式:取4个洁净的罐头瓶, 分别贴上写有1、2、3、4的标签, 并向每个瓶中放入2张餐巾纸, 并在餐巾纸上均匀地放上10粒种子, 然后依照下表中处理方式操作:
1号瓶
2号瓶
3号瓶
4号瓶
拧紧瓶盖
洒入少量的清水, 使餐巾纸湿润, 然后拧紧瓶盖
倒入较多的清水, 使种子淹没在水中, 然后拧紧瓶盖
洒入少量的清水, 使餐巾纸湿润, 然后拧紧瓶盖
置于室温环境中
置于室温环境中
置于室温环境中
放在低温处(如冰箱内)
三、根的结构与生长
1.根与根尖
根:包括根尖和根尖以上与茎相连的部分。
概念:从根的顶端到生有根毛的一端
根尖 组成:从根的顶端开始, 依次由根冠、分生区、伸出区和成熟区(长有根毛)4个部分组成, 如图表
根尖各部分的比较
各部分名称
位置
细胞特点
功能
根冠
根尖顶端
较大, 排列不够整齐
保护分生区
分生区
位于根冠上面, 被根冠包围
体积小、壁薄、核大、质浓、排列整齐、细胞进行分裂
细胞具有很强的分裂能力, 不断产生新细胞
伸长区
位于分生区上部
细胞逐渐停止分裂, 细胞内有一个大液泡, 细胞迅速伸长
细胞纵向伸长, 根伸长最快的地方, 能吸收水分和无机盐
成熟区
在伸长区的上部
表皮细胞的一部分向外突出形成根毛, 细胞内有一个大液泡, 细胞停止分裂, 内部细胞开始分化形成导管
吸收水分和无机盐的重要部位, 根毛增大吸收表面积
2.幼根的生长
幼根的生长是由于分生区(分生组织)细胞的分裂和伸长区细胞体积的增大。分生区细胞的分裂, 产生新的细胞, 向上补充伸长区的细胞, 向下补充根冠的细胞;伸长区细胞体积增大很多倍, 纵向伸长, 从而使幼根生长, 伸长区是根生长最快的地方。
3.根生长的特征
植物的根具有向地生长、向肥生长和向水生长特征, 分别与根的生长、吸收水分和无机盐有关。
四、芽的发育与枝条的形成
枝条是由芽发育而成的。芽的基本结构和发育结果如下:
需要说明的是, 植物的茎指主干和侧枝(即枝条)。植物的主干是由种子中的胚芽发育而成, 主干的芽发育成侧芽(即枝条), 如上图所示。侧枝的芽继续发育成新的侧枝, 最终形成植物的整个外形(如树冠)。
五、植株生长需要的营养物质
1.植物是由细胞构成的, 细胞的生活需要营养物质, 植株需要不断地补充营养物质——水、无机盐和有机物。
植物生活所需要的最多的无机盐是含氮、磷、钾的无机盐, 缺乏某种无机盐, 会得营养缺乏症, 如缺少含铁的无机盐, 果树得叶黄病;缺少含硼的无机盐, 油菜只会开花不结果实。因为每种无机盐在植物的生活中都有其重要的作用。
三大类无机盐在植物生活中的作用及缺乏时症状如下表:
三类无机盐
在植物生活中的作用
缺乏时症状
含氮无机盐
(如碳酸氢氨)
促进细胞的分裂和生长, 保持叶长得繁茂
植株生长瘦弱, 叶片发黄
含磷无机盐
(如过磷酸钙)
促进幼苗的发育和花的开放, 使果实、种子的成熟提早
叶片暗绿、发紫
含钾无机盐
(如氯化钾)
促进茎秆粗壮, 促进淀粉的形成
叶片边缘或尖端呈褐色
2.合理施肥
施肥时应当以农家肥料为主, 配合施用化学肥料。
植物生活需要各类无机盐, 但不同的植物对各类无机盐的需要量不同;同一种植物生长期不同, 对无机盐的需要量也不同, 因此施肥时必须考虑上述两种情况, 适时、适量地给植物施肥
六、开花和结果
1.花的结构(如图, 以桃花为例)
2.传粉和受精
①花粉从花药落到子房柱头上的过程, 叫传粉。
②通过传粉, 花粉落在了雌蕊的柱头上, 在雌蕊柱头分泌的黏液的刺激下萌发成花粉管, 花粉管中有2个精子, 花粉管传过花柱, 进入子房, 一直到达胚珠, 花粉管中的精子也随着花粉管进入胚珠内部。
③进入胚珠内部的精子与胚珠中的卵细胞结合, 形成受精卵, 这个过程叫受精。受精的场所是胚珠内部。受精后, 花瓣、雄蕊及柱头和花药都纷纷凋落, 唯独子房继续发育。
3.花的分类
①单性花、两性花
单性花指一朵花中只有雌蕊或雄蕊, 如黄瓜的花。
两性花指一朵花中既有雌蕊, 又有雄蕊, 如桃花。
②风媒花、虫媒花
风媒花指依靠风力传粉的花, 如玉米、水稻等的花, 其花小、轻、易吹散, 且柱头常有分叉、黏液, 适合风力传播。
虫媒花指依靠昆虫传粉的花, 如桃花、黄瓜花, 其花大、色彩鲜艳、芬芳, 易吸引昆虫。
能力模块突破
七、种子的休眠与寿命
1.①种子的休眠
植物种子在适宜的环境条件下一般不能立即萌发, 必须经过一段相对静止的阶段才能萌发的现象。
②种子休眠的原因包括以下三点:
第一, 种皮阻碍了种子对水分和空气的吸收;第二, 种子的后熟作用;第三, 由于某些抑制性物质的存在, 阻碍了种子萌发。
2.①种子的寿命
指种子在一定条件下保持生命力的最长期限。超过这个期限, 种子的生命力就丧失了, 也就失去了萌发的能力。不同植物种子寿命的长短是不一样的, 长的可达百年以上, 短的仅能存活几周。
②影响种子寿命的因素包括以下几点:
植物本身的遗传性, 种子的贮存条件, 植株的健康状况, 种子本身的成熟度, 种皮保护状态, 以及病虫害等。
八、种子的萌发、植株的生长、开花与结果知识归纳
1. 条件 环境条件:适宜的温度、一定的水分和充足的空气
种子 自身条件:胚是完整的且是活的, 有足够供胚发育的营养物质
的萌 过程:吸水 物质转运 胚根发育成根 胚轴发育根与茎的连接部分
发 胚芽发育成茎和叶
2. 幼根 分生区的细胞分裂增加细胞的数量
植 的生长 伸长区细胞体积的增大(是根生长最快的部位)
株 生长点:使芽轴不断伸长, 并产生新的叶原基和芽原基
的 芽轴:发育成茎
生 枝条是芽发育成的 叶原基:发育成幼叶
长 幼叶:发育成叶
芽原基:发育成侧芽
植株的生长需要营养物质:需要量最多的是含氮、磷、钾的无机盐
3. 花柄:连接茎和花
花 花托:着生花的各部分
的 花被 花萼:保护花的内部结构
结 花冠:保护花的内部结构, 艳丽的花冠招引昆虫
构 雄蕊 花丝:支持花药
开 花蕊 花药:内有花粉
花 柱头:接受花粉 花的主要部分
和 雌蕊 花柱:连接柱头和子房
结 子房:内有胚珠
果 传 概念:花粉从花药散落出来, 落到雌蕊柱头上的过程
粉 传粉 昆虫传粉
和 方式 风力传粉
受 人工辅助授粉
精 受精:精子与卵细胞结合的现象
受精 双受精:两个精子分别与极核和卵细胞融合的现象
过程:花粉落到柱头上 柱头受黏液的刺激萌发出花粉管
花粉管传过花柱 进入子房 到达胚珠 花粉管顶
端破裂释放出两个精子 分别与卵细胞和两个极核融合
花萼:凋落或存留
果实和 花冠:凋落
种子的 雄蕊:凋落
形成 柱头、花柱:凋落
雌蕊 子房壁 果皮
子房 珠被 种皮 果
胚珠 受精卵 胚 种子 实
受精极核 胚乳
绿色植物的生活需要水和无机盐
一、植物与水
1.绿色植物的生活需要水
绿色植物与其他生物一样, 生活需要水, 其原因是:
①水是植物体的重要组成成分。
②水分充足时植物才能保持直立的形态, 叶片才能舒张, 有利于光合作用。
③绿色植物进行光合作用制造有机物时需要水, 水是光合作用的原料。
④植物的生活需要无机盐, 土壤中的无机盐只有溶解在水中才能被根吸收, 根吸收的无机盐只有溶解在水中才能运输到茎、叶、花、果实和种子等各个器官。
⑤种子必须吸足水才能萌发成幼苗。
⑥生命活动是个很复杂的过程, 而它的每一个过程都必须在有水的情况下才能进行, 细胞中的含水量相对增多, 则代谢越旺盛, 可见植物体内的含水量与植物的生命活动密切相关。
从上面可得出下列结论:植物的生活与水息息相关, 没有水, 说明活动就将停止, 生命也就会终结。
2.水影响植物的分布
植物的生活离不开水, 因此水影响植物的分布。
沙漠、草原和森林的植物有所不同, 起重要作用的是水。
①长白山森林因为有充足的水分, 它的植物种类多, 有草本, 有灌木, 还有高大的乔木。
②锡林郭勒草原因为干旱、少水, 因此植物以草类为主, 很少有灌木, 根本没有高大的乔木, 因为高大的乔木需水多。
③沙漠干旱, 不下雨的地方(特干旱)没有植物的生长, 而有植物生长的地方则是有水的地方, 我们称之为“沙漠绿洲”。
又如苔藓植物, 只能生活在阴湿的环境里, 可见水对植物的分布是多么的重要。
二、水分进入植物体内的途径
1.水分被吸收的部位:根。
根是绿色植物吸收水分和无机盐的主要器官, 根尖的四个部分中, 伸长区和成熟区具有吸收作用, 其中成熟区是根吸收水和无机盐的主要部位, 成熟区有许多根毛, 根毛能增大吸收面积, 表现出了根毛的构造与根吸收功能相适应的特点。
2.水分的运输途径
①根吸水的条件:细胞液的浓度大于土壤溶液的浓度。
②运输途径:根吸收的水分 木质部导管 植物体各处
3.植物茎的结构
①导管:位于木质部中, 由许多长形、管状细胞组成的中空管道, 由下向上运输水和无机盐。
②筛管:位于韧皮部中, 由叶向植物体各处运输有机物(由上而下)。
③形成层:木质部和韧皮部之间, 能不断分裂地细胞。木本植物有形成层, 其茎可以逐年加粗;草等无形成层, 植物茎不可无限加粗。
三、绿色植物参与生物圈的水循环
1.蒸腾作用使水分大量散失
①蒸腾作用:使指水分以气体状态, 通过植物体的表面(主要是叶), 从体内散失到体外的过程。
②蒸腾作用的过程:
土壤中的水分 根毛 根部导管 茎 叶肉 气孔 大气。散失的水分约占整个植物吸收水分总量的99%以上。
③蒸腾作用的意义:
a.蒸腾作用是植物体吸收、运输水分的动力。
b.蒸腾作用促进植物体对无机盐的吸收、运输。
c.蒸腾作用降低了叶片的温度。
2.绿色植物参加了生物圈的水循环
没有绿色植物的参与, 生物圈的水循环将无法正常进行。
①蒸腾作用能够提高大气湿度, 增加降雨。
②一片森林就是一座绿色水库。
3.叶片的结构(如下图)
①表皮:表皮分上、下表皮(上表皮颜色较深, 下表皮颜色较浅, 因栅栏组织排列紧密且含叶绿体较多), 有由保卫细胞围成的气孔。一般情况下, 上表皮的气孔少于下表皮的气孔。
②叶肉:是叶片最主要的部分, 内含有丰富的叶绿体。
③叶脉:分布在叶肉组织中, 内有输导组织, 同茎中输导组织连通。
4.气孔的开放、闭合与作用
①气孔
a.组成:由一对半月形的保卫细胞围成的空腔。
b.气孔大小的控制:气孔的开闭由保卫细胞控制, 当保卫细胞吸收膨胀时, 气孔开放;当保卫细胞失水时, 气孔关闭。夜幕降临时, 叶的光合作用停止, 大多数气孔缩小或关闭(如下图)。
气孔的张开和闭合
②气孔的作用主要表现在两个方面
a.根吸收植物体内的水分主要通过气孔散失到大气中, 气孔的开放与闭合对蒸腾作用的强弱进行调节、控制, 从而控制植物体内水分的散失。气孔是植物散失水分的“门户”。
b.气孔是叶片与外界空气进行气体交换的“窗口”, 细胞内产生的二氧化碳排出和空气中的氧进入叶中都要通过气孔。
所以气孔与蒸腾作用、光合作用和呼吸作用都密切相关。
四、植物的生活需要无机盐
无论是细胞数量的增多, 还是细胞体积的增大, 都需要从外界不断地吸收营养物质的那个。植物生长的营养物质主要有水、无机盐、有机物等。根向下生长, 从土壤中吸收水和无机盐;茎向上生长, 并长出绿叶, 通过光合作用制造有机物。种庄稼、养花、养草都需要施肥, 化肥的作用主要是给植物的生长提供无机盐。植物的生长需要量最多的是含氮、含磷的和含钾的无机盐。如果缺少某种无机盐, 植物就不能正常生长, 会出现相应的症状。
三大类无机盐在植物生活中的作用及缺乏时症状如下表:
三类无机盐
在植物生活中的作用
缺乏时症状
含氮无机盐
(如碳酸氢氨)
促进细胞的分裂和生长, 保持叶长得繁茂
植株生长瘦弱, 叶片发黄, 严重时的叶脉呈淡棕色
含磷无机盐
(如过磷酸钙)
促进幼苗的发育和花的开放, 使果实、种子的成熟提早
植株特别矮小, 叶片暗绿、发紫
含钾无机盐
(如氯化钾)
促进茎秆粗壮, 促进淀粉的形成
茎杆软弱, 容易倒伏, 叶片边缘或尖端呈褐色, 并逐渐枯焦
五、植物与水知识归纳
水是植物体的重要组成成分
原因 水保持植物直立的姿态, 有利于进行光合作用
1.绿色植物的 无机盐只有溶解在水中, 才能被吸收和运输
生活需要水
水影响植物的分布:降雨量大的地方, 植物茂盛
吸水 根吸水的部位:主要是根尖成熟区
成熟区的特点:生有大量根毛, 增大根吸水的表面积
2.水分进入 途径:木质部的导管
植物体内 方向:自下而上
的途径 水分的运输 树皮:韧皮部中有筛管, 输导有机物
茎的 形成层:细胞能分裂(木本植物有此结构)
结构 木质部:有导管, 输导水分和无机盐
3. 表皮:起保护作用, 分布有气孔。气孔是植物蒸腾失水的“门户”和气体交
叶片 体交换的“窗口”
的结 叶肉:含有叶绿体, 能制造有机物
构 叶脉:伸展于叶肉细胞之间, 起支撑和运输作用
4.
蒸 概念:植物体内的水分通过叶片的气孔散发出去的过程
腾 带动植物体内水分和无机盐的吸收和向上运输
作 意义 降低植物体温度
用 提高大气湿度, 增加降雨, 促进生物圈水循环, 有效防止水土流失
绿色植物对生物圈有重大作用
一、绿色植物是生产者
生物圈内生活着多种多样的生物, 生物的生命活动都需要有机物和能量。绿色植物通过光合作用制造有机物并贮存了能量。这些有机物和能量不仅供给植物本身的需要, 而且是生物圈中其他生物和人类食物及能量的来源。人类普遍利用的能源, 如柴草、煤炭、石油、天然气等, 都是现在或过去的植物通过光合作用贮存的能量。
二、绿色植物在维持生物圈碳—氧平衡中的作用
生物的呼吸作用不断消耗氧, 向生物圈中排放二氧化碳。自然界中有机物在微生物分解过程中也不断地消耗氧, 排放二氧化碳。人类生活和生产中要消耗大量的燃料(如煤、石油、天然气等), 在燃烧过程中, 消耗大量的氧气, 排出大量的二氧化碳。
绿色植物在光合作用中制作的氧, 超过了自身呼吸作用对氧的需要, 其余的氧都以气体形式排放到大气中;绿色植物还通过光合作用, 不断消耗大气中的二氧化碳, 这样就维持了生物圈中二氧化碳和氧气的相对平衡, 简称碳—氧平衡。
三、绿色植物参与了生物圈的水循环
1.生物圈的水循环
2.绿色植物在水循环中的作用
(1)绿色植物的蒸腾作用能够提高大气湿度, 增加降雨。
(2)植物的茎叶承接着雨水, 能够大大减缓雨水对地面的冲刷。
(3)树林中的枯枝落叶能够吸纳大量雨水, 也使得雨水更多地渗入地下, 补充地下水。可以说, 一片森林就是一座绿色水库。
四、植被
概念:一个地区内生长的所有植物, 叫作这个地区的植被。
五、我国植被的主要类型和分布
植被类型
特征
分布
热带雨林
全年高温多雨, 植物种类丰富
台湾、海南、云南
常绿阔叶林
夏热冬寒, 植被以常绿阔叶为主
长江流域
落叶阔叶林
夏雨冬寒, 植物多为冬季完全落叶的阔叶树
华北、东北
针叶林
夏温冬寒, 植物主要为杉、松等针叶树
大兴安岭、阿尔泰山
草原
雨少温低, 植物多为适应半干旱气候的草本植物
松辽平原、内蒙古高原、黄土高原
荒漠
夏季雨少且空气干燥, 冷热变化大, 植物种类贫乏, 耐旱性强
西北部
六、我国植被现状
1.我国是一个少林的国家, 森林覆盖率仅16.55%, 远远低于全世界27%的平均水平;人均森林面积只有0.128公顷, 仅相当于世界人均水平的1/5。由此可见, 我国植被现状相当严峻。
2.由于人们长期以来对森林资源的利用不合理, 乱砍滥伐, 使森林生态系统呈现衰退的趋势, 即使在适宜植物生长的地方也出现了许多荒山。
3.由于过度放牧, 草场恢复功能退化, 草原沙漠化程度严重。我国是土地沙漠化比较严重的国家之一, 沙化的土地面积每年都在扩大。土地沙漠化已对农业生产和人类生活构成了严重威胁。
七、保护植被
森林、草原植被调节碳—氧平衡, 净化空气, 调节气候, 可称为地球的“肺”, 同时能保持水土, 防风固沙。因此, 我们要爱护植被, 保护植被。保护植被, 可从以下几点做起:
1.对森林和草原实行依法治理和科学化管理。我国于1984年和1985年相继颁布了《中华人民共和国森林法》和《中华人民共和国草原法》
2.开展广泛二持久的全民义务植树、种草活动, 设立专项资金, 国家护持绿化荒山、绿化沙漠的项目。
义务植树日:每年的3月12日。
3.建立自然保护区, 加强生态环境保护。
八、小结
植被:一个地区生长的所有植物
草原:半干旱气候, 草本植物
我国 荒漠:夏季炎热, 土壤贫瘠, 耐旱植物
植被 主要 热带雨林:高温多雨、高大常绿乔木
植物 常绿阔叶林:气候炎热、湿润、常绿阔叶林
类型 落叶阔叶林:四季分明, 夏季炎热多雨, 冬季寒冷
寒带针叶林:夏季温凉、冬季严寒, 针叶林为主
我国植被的 植被状况:森林为主, 覆盖率为16.55%
主要问题 破坏状况:乱砍乱伐, 形成荒山;过度放牧、草场退化、沙化
关心社会的发展、增强社会责任感、共同守护我们的家园
练习
一、填空题
1.(2012年滨州)图4是植物叶片的生理活动示意图, 图中①、②、③、④分别代表不同的物质, 箭头表示物质进出的方向, 请据图回答下列问题:
(1)光合作用是叶肉细胞的叶绿体中进行的。若此图表示植物在适宜光照下光合作用过程的示意图, 则②代表氧气。
(2)若此图表示植物在暗处时呼吸作用示意图, 则②代表二氧化碳, 可以使澄清石灰水变浑浊 。
(3)在蒸腾作用过程中, ②代表的物质通过叶表皮的气孔 扩散到外界空气中, 蒸腾作用可以促进植物体内的水分和无机盐 从根向上运输。
(4)根据叶片的结构和功能的特点, 可以判定叶所属的结构层次是器官 。
2.(2012年东营)2012年5月18日, 首届黄河三角洲湿地槐花节盛大开幕。位于黄河尾闾的孤岛镇万亩槐花盛开, 银白无暇, 绿浪浮动, 蜂蝶飞舞, 百里飘香。请分析回答下列问题:
(1)“风儿软软吹, 槐花串串开”, 从花的着生方式看, 槐花为花絮; “千树万树槐花开, 招引蜜蜂采蜜来”, 槐花属于虫媒花, 在结构上适于招引昆虫的特点为具有芬芳的花香和甜美的花蜜 。
(2)槐树的果实是狭长的荚果(图12), 内含多粒种子, 这是因为每朵槐花的子房里生有多个胚珠。
(3)槐花丛中, 成群结队的蜜蜂翩然飞舞, 繁忙的在花间采集花蜜。蜜蜂采蜜属于先天性行为。
(4)蜜蜂是完全变态发育的昆虫, 它的发育过程要经过卵、幼虫、蛹、成虫阶段。蜜蜂属于节肢动物, 节肢动物的主要特征为身体分部, 躯体、足和触角分节, 体表有外骨骼。
(5)槐花蜜水白透明、蜜质浓稠、清淡幽香, 富含维生素和氨基酸, 是蜂蜜中的上品。某同学想知道槐花蜜中是否含有维生素C, 请你帮助他完成实验设计:
①取甲、乙两支洁净的试管, 各注入2毫升高锰酸钾溶液。
②用滴管向甲试管中滴入稀释后的槐花蜜, 向乙试管中滴入等量清水, 边滴加边振荡, 注意观察试管中溶液颜色的变化。
③若甲试管中的溶液颜色褪去或比乙试管中溶液颜色变浅, 则说明槐花蜜中含有维生素C。
3.(2012年枣庄)某生物兴趣小组的同学为研究植物的生命活动, 设计了A、B、C三个实验装置, 实验在夏天某一清朗的上午进行。请据图分析回答:
(1)中午, 兴趣小组的同学看到有的塑料袋内壁上有一些小水珠, 这些小水珠主要来自植物的蒸腾作用;下午, 兴趣小组的同学打开袋口, 发现有的塑料袋内的气体可以使带火星的细木条复燃, 这些气体来自植物的光合作用;傍晚, 兴趣小组的同学再次给植物套上塑料袋, 扎进袋口, 第二天天一亮就打开袋口, 发现有的塑料袋内的气体可以使燃烧的火柴熄灭, 这些气体来自植物的呼吸作用。(本小题空均要求填写生理过程)
(2)若要探究绿色植物的蒸腾作用, A、B、C三个实验装置中最合理的是图A。叶是植物体进行蒸腾作用的主要器官, 若要证明该结论应选取的实验装置组合是图A与C。
(3)植物体蒸腾失水的“门户”是图D中的气孔, 该结构主要分布在叶片的下表皮(填“上”或“下”)。
4.(2012年淄博)请运用所学的生物学知识, 回答下列农业生产中的实际问题:
(1)大棚内栽种作物, 为了增产, 在增强光照的同时, 农民常向大棚内释放“气肥”。“气肥”主要是通过叶片的气孔进入植物体内, 可增强的光合作用。夜晚农民常把塑料大棚掀开一个小角, 使冷空气进入以降低室温, 其目的是降低温度, 作物的呼吸作用减弱, 从而减少有机物的分解。
(2)移栽植物时, 常在阴天或傍晚进行, 并剪去大量枝叶, 其目的是减弱植物的蒸腾作用, 提高植物的成活率。
(3)农田土壤板结或水淹时, 植物受害的原因是植物的呼吸作用受到抑制, 因而栽种植物时要及时疏松土壤和防涝排涝。
5.(2012年襄阳)在建议“四个襄阳”的进程中, 生态农业、特色农业成为我市新农村建设的一个亮点。老河口的梨、枣阳的桃, 南漳、保康的香菇、木耳……在不断为农民朋友创造经济效益的同时, 也成为我市一张张新的名片。根据所学的生物知识, 完成下列问题:
(1)某校学生小红在枣阳桃花节旅游桃园时, 入眼的满是浓绿浅绿、姹紫嫣红。人体的视觉是在(大脑皮层的)视觉中枢(填部位)形成的。
(2)在桃园中, 除了如织的游人外, 还有许多蜜蜂在花丛中飞舞, 它们在为桃花传粉。蜜蜂的体表被覆外骨骼, 以防止水分过度蒸发, 适应陆地生活。
(3)桃树叶片进行光合作用制造的有机物, 通过筛管输送到桃树的各个部位。
(4)大力发展果树种植, 还有良好的生态效应, 能够维持生物圈中的碳-氧平衡。为了降低“温室效应”, 我们应该提倡低能量、低消耗的生活方式。请列举一种“低碳”的生活方式:节水、节电、节约资源的做法(有道理均可得分)。
(5)小红在桃花节观花时突发奇想:如果给桃花授梨花花粉, 是否依然能结出果实呢?在老师的支持下, 她和同学们一起进行了探究, 步骤如下:
①在果园里选择20朵含苞待放的桃花, 将其平均分为A、B两组。
②将这些桃花的雄蕊(图中②和③)去掉, 并分别套上透气的袋子。
③分别采集一些桃花花粉和梨花花粉。
④将桃花花粉涂在A组花的柱头上, 将梨花花粉涂在B组花的柱头上。
请根据他们的设计完成下列问题:
(a)该实验的变量是花粉(或花粉的类型)。
(b)步骤③和④完成的是植物生殖中的传粉过程。
(c)传粉、受精之后, A组桃花的多数结构凋落, 惟有子房壁继续发育成果实, 其中子房里的⑥胚珠(填图中序号和名称)发育成种子;B组桃花则没有结果, 说明给桃花授梨花花粉不能结出果实。
6.(2012年黄冈)右图是绿色植物叶片的结构示意图, 根据图示回答下列问题:
(1)图中的1、3属于植物的保护组织。
(2)绿色植物生长所需要的有机物主要由图中2(填图中序号)细胞通过光合作用合成, 该生理过程所需的原料C02主要通过图中的5(填图中序号)进入叶片。
(3)北方地区早春播种常用塑料薄膜覆盖地面, 这样做的目的是为种子的萌发提供适宜的温度。
(4)在农业生产上, 既要充分利用单位面积上的光照, 又要避免叶片互相遮挡, 影响光合作用, 因此栽培作物时应该合理密植。
免疫和计划免疫
一、免疫的概念
免疫是机体的一种保护性反应, 是机体“识别”和“排除”抗原性异物(传染性的和非传染性的), 维持机体生理平衡和稳定的能力。免疫的传统概念是机体抵抗病原微生物的能力, 即传染性免疫。随着科学水平的发展, 免疫的概念逐渐扩大, 已发展到今天的对一切抗原性异物的免疫, 包括肿瘤免疫、移植免疫, 自身免疫、抗传染免疫等。
二、免疫的功能
免疫就有三项基本功能:一是免疫防护, 在正常情况下, 排除和消灭侵入机体的病原体微生物, 起抗传染免疫作用;在异常情况下, 反应过高, 可引起变态反应, 过低则出现免疫缺陷病。二是自身稳定, 正常情况下, 机体经常不断地清除损伤和衰老的自身细胞, 维持机体生理平衡;在异常情况下, 则导致自身免疫性疾病。三是免疫监视作用, 免疫细胞发现并处理(杀伤、消灭)体内经常出现的少量异常细胞;在异常条件下, 免疫监视作用功能失调, 导致肿瘤发生。因此, 免疫在正常情况下对机体有利, 在异常情况下对机体可能有害。
三、人体免疫的三道防线
1.第一道防线:
组成:皮肤、黏膜和呼吸道黏膜上的纤毛等。
功能:阻挡或杀死病原体, 清扫异物。
2.第二道防线:
组成:溶菌酶和吞噬细胞等。
功能:溶解吞噬和消灭病菌。
3.第三道防线:
组成:免疫器官和免疫细胞。
功能:产生抗体和清扫病原体。
四、免疫的种类
1.以免疫物质的功能可以把免疫分为非特异性免疫和特异性免疫。
①非特异性免疫——对一切病原体都起作用。它是人在进化过程逐渐形成的, 可通过遗传而来, 人人都有。它的作用是对多数病原体而不是某一种特定的病原体。人体的第一、二道防线就属于非特异性免疫。如皮肤黏膜的屏障作用, 淋巴结的滤过作用, 白细胞、巨噬细胞的吞噬作用, 溶菌酶的抗菌作用等。
②特异性免疫——对一种病原体起作用。它是在人出生后的生活过程中, 受病原体的作用而获得的一种免疫力, 具有特异性。人体的第三道防线就属于特异性免疫。特异性免疫分为自动免疫和被动免疫, 自动免疫包括自然的(患传染病或隐性感染后获得的免疫力)和人工的(接种疫苗、菌苗、类毒素等), 被动免疫也包括自然的(通过胎盘、哺乳传给婴儿)和人工的(注射抗毒素、抗菌血清等)。
2.以抗原进入机体的方式可以把免疫分为自然免疫和人工免疫。
①自然免疫:通过自然感染在机体里产生抗体, 如患过天花的人不再患天花了。
②人工免疫:通过人工接种, 用人工方法使机体产生抗体, 如打预防针可以预防某种疾病。
五、抗原与抗体
抗原是一类能刺激人体免疫系统产生抗体或致敏淋巴细胞(即免疫淋巴细胞), 并能与相应的抗体或致敏淋巴细胞特异性结合, 发生免疫应答的物质。对人体来说, 病原微生物、寄生虫、异种动物血清、异型红细胞、异体组织等都是抗原物质。
抗体是指受抗原的刺激以后产生的, 并能与抗原特异性结合而具有免疫功能的球蛋白, 现在叫免疫球蛋白, 简称Ig。
六、计划免疫
1.计划免疫
根据某些传染病的发生规律, 将各种安全有效的疫苗, 按照科学的免疫程序, 有计划地给儿童接种, 以到达预防、控制和消灭相应传染病的目的, 这种有计划地进行预防接种, 简称为计划免疫。例如, 刚出生的婴儿, 通过接种卡介苗, 可以预防结核病;出生三个月的婴儿, 通过接种百日破疫苗, 可以预防百日咳、白喉、破伤风这三种疾病。
2.预防接种
预防接种是重要的特异性免疫措施之一, 是针对传染病的易感人群的, 目的是利用人工制备的各种免疫制剂使个人和人群产生对传染病的特异性免疫。方法使接种菌苗、疫苗或血清等生物制剂。
用于自动免疫的有菌苗、疫苗和类毒素。菌苗是用活的或灭活的细菌制成的;疫苗是用杀死或减毒的病原体制成的;类毒素是将细菌的外毒素用甲醛处理, 使其失去毒性, 而仍然保持抗原性的制品。用于被动免疫的有免疫血清和免疫球蛋白, 能直接杀灭或控制病原体毒性。
七、免疫知识归纳
概念:对一切抗原性异物的免疫, 包括肿瘤免疫、移植免疫、自身免疫、抗传染
免疫
免疫保护:排除和消灭侵入机体的病原体微生物, 起抗传染病免疫作用
功能 自身稳定:机体经常不断消除损伤和衰老的自身细胞, 保护机体生理平衡
免疫监视:免疫细胞发现并处理体内经常出现的少量异常细胞
途径(免疫的 第一道:皮肤和黏膜阻挡病原体入侵, 分泌杀菌物质
免 三道防线) 第二道:体液中的杀菌物质、血液中的吞噬细胞
疫 第三道:胸腺、脾脏、淋巴结等免疫器官和淋巴细胞
知 非特异性免疫:如第一、二道防线各种屏障, 吞噬细胞, 溶菌酶
识 免疫 等对多种病原体都有防疫作用的免疫
归 的针 特异性免疫:自然感染或人工接种疫苗、菌苗、类毒素, 以及经
纳 对性 胎盘、哺乳、注射途径传给免疫物质, 只对某一特定病
分类 原体或异物具有防疫作用的免疫(对其他病原体无效)
抗原:能引起人体产生抗体的物质
抗体:人体在抗原刺激下产生的能抵抗病原体的特殊蛋白质
自然的:感染病原体的抗原刺激机体产生抗体(主动免疫), 通
获得 过胎盘、乳汁获得抗体(被动免疫)
过程 人工的:人工接种疫苗, 作为抗原刺激机体产生抗体(主动免疫)
注射类毒素, 抗病血清获得抗体(被动免疫)
抵抗抗原反应(免疫保护)过强, 产生对药物、食物过敏反应和器官
副作用 移植排斥反应
消除体内衰老、死亡、损伤细胞(自身稳定)异常, 对正常细胞发生
反应, 出现类风湿关节炎等疾病
识别、清除体内异常细胞(免疫监视)功能异常, 可能发生肿瘤
人是生物圈中的一员
一、人类的起源和进化
树栖 现代类人猿 古生物学(化石)分子生物学
森林古猿 证据 比较解剖学学(同源器官)
地面 人类(历程如下) 胚胎学(胚胎发育)
二、人类活动对生物圈影响的几个方面
1.农业耕作
农业是人类社会在远古时代就已开始的生产活动, 人类依靠农业的建立与发展从游牧生活改为定居的生活。
农业对生物圈的影响表现在:
①农业劳动产生了单一的农业群落或农业生态系统。
②农业输入的物质和能量在增加, 农业产生的环境污染也随之有所增加。
③农业生态系统取代原来的自然生态系统, 会产生物钟消失的危害。
2.森林的采伐
森林的不合理采伐对生物圈的影响表现在:
①森林结构破坏, 生态退化, 物钟减少。
②破坏了碳氧的平衡, 使空气中二氧化碳含量增加。
③由于根系破坏, 水土冲刷流失, 矿物质等营养物质大减, 土地将变为贫瘠的荒地。
3.渔猎
过度捕猎会导致鱼群后兽群体形缩小, 寿命缩短, 生育力降低, 甚至使捕猎的动物绝迹。
4.城市建设与工业化
随着农业的工业化和工业的发展, 农村人口减少, 城市人口增加, 城市面积也日益加大, 工厂的建立, 公路交通的发展都大量占用农业耕地和自然生态系统的土地, 以及矿石能源大量消耗等现象会造成生态平衡破坏、碳——氧平衡的破坏等一系列影响。
5.污染
生活废水、工业废水、废气、废渣的排放量超过了生态系统自我调节的能量, 造成污染, 污染包括以下几个方面:①水污染;②热污染;③空气污染;④农药污染。
6.生物入侵
生物入侵有两个全球效应:一是降低了地域性动植物区的独立性, 二是打破了维持全球生物多样性的地理隔离, 生物入侵对全球生物多样性构成了威胁。生物入侵的模式有:①自然入侵;②在人类辅助下入侵;③人类去除天然屏障后, 一些物钟因能自由穿越空间二引起的分布扩散;④物钟因人类运输货物而引起的意外入侵;⑤某些物钟从动物园或养殖场逃逸而引起的扩散;⑥人为地引入。可见, 绝大部分的生物入侵是直接或间接地由人类活动造成的。因此, 我们必须提高我国公民对生物入侵的认识并加强生态安全的意识。
三、探究环境污染对生物的不良影响
1.探究酸雨对生物的影响
①酸雨的危害:酸化土壤, 影响植物对养分的吸收;酸化水体, 影响水生生物的生长发育和人们的健康;酸雨危害植物的芽和叶, 严重时使植物成片死亡。
②酸雨的防治:通过净化装置, 减少煤、石油等燃料中污染物的排放, 并做好回收和利用这些污染物的工作。
2.探究废电池对生物的影响
控制废电池危害的根本措施是禁止生产和销售危害性大的电池, 特别是含汞或镉的电池, 大力开发无公害的环保型电池。
3.其他
重金属的危害与防治。
温室效应和臭氧层破坏、
能力模块突破
四、保护环境的重要性
保护环境是为了社会的可持续发展、为了自己和子孙后代的健康、为了人类与自然和谐共存, 我们每一个人都要行动起来, 积极保护生态环境, 保护我们共同的家园——地球。
五、森林在环境保护中的作用
森林在自然界中的作用日益为人们所注目。森林中有高大的乔木、众多的灌木和草本植物, 还栖息着各种各样的动物。对于森林资源的利用, 人们往往只注意到提供木料的一面, 其实它在改善环境方面的巨大效益, 要比提供木料的价值大很多。森林在环境保护中的作用主要有以下几个方面:
a.吸收二氧化碳, 释放氧气
b.吸收有毒气体和检测大气污染
c.驱菌和杀菌作用
d.阻滞粉尘的作用
e.消减噪音的作用
f.吸收反射性物质的作用
g.产生微风驱散大气污染的作用
h.美化环境和保护野生动物的作用
i.涵养水源和保护水土的作用
j.防风固沙的作用
k.调节气候的作用
六、沙尘暴
①沙尘暴多发和起源地区多在我国西北和华北地区。这些地区的生态在进一步恶化, 引起生态恶化的原因有:过度垦荒、放牧、挖药材、乱砍滥伐、降雨少, 使地表裸露易形成风沙。
②沙尘暴的危害:给当地人民的生命财产造成严重危害。如:狂风易刮倒树木、房屋、广告牌、电力线路和造成人员的伤亡及失踪;大风加剧了土地的沙化, 使沙丘迅速转移, 从而淹没其经过的农田、草地、村庄。浮扬的尘土以及其中的病菌, 使人患上眼病、呼吸道病, 从而影响肺部的气体交换, 不利于身体健康, 甚至影响植物光合作用和呼吸作用, 使农业产量下降, 给人们出行带来诸多不便。
③防治沙尘的措施:党中央决定, 加快西部大开发战略, 采取“退耕还林, 封山育林”等措施, 改善西部生态环境。总之, 减少风沙灾害, 只有加强植被保护, 大力开展植树造林, 绿化祖国, 还大自然一片蓝天。
七、保护环境的主要措施
保护环境从人类活动对环境的影响几个方面分析, 主要措施有以下几点:
①退耕还林还草, 建立生态农业。
②对工农业和生活中污染物排放进行综合治理, 减少各种污染。
③建设生态城市, 减轻城市化对生态环境的破坏作用。
④加强物种引入或入侵的监测, 避免物种引入或入侵对生态环境的破坏。
⑤控制人口增长和结构比例, 避免人类对生态掠夺式开发与利用的出现。
练习
1、(2016•菏泽)依据达尔文进化论的观点, 人类起源于( )
A.森林古猿 B.黑猩猩 C.大猩猩 D.古代类人猿
【考点】现代类人猿和人类的共同祖先是森林古猿.
【专题】归纳推理;生命的起源和生物进化.
【分析】达尔文, 英国生物学家, 进化论的奠基人.在《物种起源》一书中根据人和现代类人猿的相似之处, 提出了人类和现代类人猿的共同祖先是森林古猿.
【解答】解:达尔文是19世纪著名的进化论的建立者, 达尔文在1859年发表的《物种起源》一书中根据人和现代类人猿的相似之处, 如人和类人猿的骨骼在结构上差不多完全相同, 内脏结构也非常相似, 人和类人猿的胚胎在五个月以前几乎完全一样等等, 进而提出人类和类人猿的有共同的祖先是森林古猿.因此依据达尔文进化论的观点, 人类起源于森林古猿. 故选:A
2、(2016•岳阳)现代类人猿与人类的共同祖先是( )
A.黑猩猩 B.大猩猩 C.长臂猿 D.森林古猿
【考点】现代类人猿和人类的共同祖先是森林古猿.
【专题】热点问题;归纳推理;生命的起源和生物进化.
【分析】人类和类人猿的关系最近, 是近亲, 它们有共同的原始祖先是森林古猿.
【解答】解:在距今1200多万年前, 森林古猿广泛分布于非、亚、欧地区, 尤其是非洲的热带丛林, 森林古猿的一支是现代类人猿, 以树栖生活为主, 另一支却由于环境的改变慢慢的进化成了人类, 可见人类和类人猿的关系最近, 是近亲, 它们有共同的原始祖先是森林古猿. 故选:D
3、(2016•海南)现代类人猿和人类的共同祖先是( )
A.类人猿 B.长臂猿 C.北京猿人 D.森林古猿
【考点】现代类人猿和人类的共同祖先是森林古猿.
【专题】生命的起源和生物进化.
【分析】现代类人猿和人类的共同祖先是森林古猿.
【解答】解:在距今1200多万年前, 森林古猿广泛分布于非、亚、欧地区, 尤其是非洲的热带丛林, 森林古猿的一支是现代类人猿, 以树栖生活为主, 另一支却由于环境的改变慢慢的进化成了人类, 可见人类和类人猿的关系最近, 是近亲, 它们有共同的原始祖先是森林古猿.可见D正确. 故选:D
4、(2016•石家庄)现代类人猿和人类的共同祖先是( )
A.黑猩猩 B.直立人 C.森林古猿 D.长臂猿
【考点】现代类人猿和人类的共同祖先是森林古猿.
【专题】课本知识同类信息;归纳推理;生命的起源和生物进化.
【分析】现代类人猿和人类的共同祖先是森林古猿.
【解答】解:在距今1200多万年前, 森林古猿广泛分布于非、亚、欧地区, 尤其是非洲的热带丛林, 森林古猿的一支是现代类人猿, 以树栖生活为主, 另一支却由于环境的改变慢慢的进化成了人类, 可见人类和类人猿的关系最近, 是近亲, 它们有共同的原始祖先是森林古猿. 故选:C
5、(2016•广元)现代类人猿和人类的共同祖先是( )
A.森林古猿 B.北京人 C.东非人 D.长臂猿
【考点】现代类人猿和人类的共同祖先是森林古猿.
【专题】归纳推理;生物的分类.
【分析】人类和类人猿的关系最近, 是近亲, 它们有共同的原始祖先是森林古猿.常见的四种类人猿是黑猩猩、猩猩、大猩猩、长臂猿.
【解答】解:在距今1200多万年前, 森林古猿广泛分布于非、亚、欧地区, 尤其是非洲的热带丛林, 森林古猿的一支进化为现代类人猿, 以树栖生活为主;另一支却由于环境的改变慢慢的进化成了人类, 因此现代类人猿和人类的共同祖先是森林古猿. 故选:A
6、(2016•安庆)人类祖先与猿分界的重要标志是( )
A.脑容量增加 B.会使用工具 C.产生了语言 D.能直立行走
【考点】在人类发展和进化中的重大事件.
【分析】此题考查的知识点是人类进化中最有决定意义的阶段, 解答时可以从人类进化的过程、直立行走的意义方面来切入.
【解答】解:人类和现代类人猿的共同祖先是森林古猿, 现代类人猿包括:大猩猩、黑猩猩、长臂猿和猩猩.在人类发展和进化中的重大事件有:直立行走--制造和使用工具--大脑进一步发达--语言的产生.直立行走是进化发展的基础, 直立行走是人类脱离森林束缚, 开拓新家园的标志, 是使用工具制造工具的基础.恩格斯曾指出, 直立行走是从猿到人转变过程中“具有决定意义的一步”.古猿的直立行走造成了前后肢的分工, 直立行走使古人类能够将前肢解放出来, 使用工具.前肢所从事的活动越来越多, 上肢更加灵巧. 故选:D
7、(2016•东营)科学家确定南方古猿化石是最早的原始人类化石, 而不是最早的原始类人猿化石, 其重要依据是( )
A.骨骼与现代人相似 B.能够两足直立行走 C.脑容量比森林古猿发达 D.能够使用工具
【考点】在人类发展和进化中的重大事件.
【分析】南方古猿, 约600万年前, 现代公认的最早的人类祖先, 即人类的起源.最早出现在非洲大陆南部, 是最早的人科动物.
【解答】解:因为南方古猿能两足直立行走, 却不能制作工具.而区分人与猿的最重要的标志是能否两足直立行走, 最根本的区别是能否制造工具.其实不能制作工具, 并不是完全形成的人.但从生物学的角度来说, 南方古猿朝着人的方向进化, 所以归为动物界-脊索动物门-脊椎动物亚门-哺乳纲-灵长目中的人科.总的来说, 其主要依据是应是, 南方古猿能两足直立行走. 故选:B
8、(2016•石家庄)从古猿到人的进化过程, 按时间先后顺序, 各阶段的正确排序是( ) ①古猿从树栖生活转为地面生活 ②学会制造和使用工具 ③产生了语音 ④四肢行走转为双足直立行走.
A.①②③④ B.①③④② C.①③②④ D.①④②③
【考点】在人类发展和进化中的重大事件.
【专题】结合课本知识的信息;进化思想;生命的起源和生物进化.
【分析】在人类发展和进化中的重大事件有:直立行走--制造和使用工具--大脑进一步发达--语言的产生.
【解答】解:早期人类在使用天然工具的过程中, 逐渐学会了制造工具.随着制造工具的越来越复杂, 他们的大脑也变得越来越发达, 并在群体生活中产生了语言, 逐渐发展成现代的人类社会.工具的制造和使用促进了脑的发展, 增加了脑容量, 而脑的发展又提高了他们制造工具的能力;他们用火烤制食物, 从而改善了身体的营养, 有利于脑的发育, 大大增强了他们在自然界中生存能力;语言的产生, 使得相互之间能更好的交流与合作.因此, 按时间先后的顺序排列, 正确的是①古猿从树栖生活转为地面生活④四肢行走转为双足直立行走②学会制造和使用工具③产生了语音. 故选:D
9、(2016•昆明)从猿到人的进化过程中, 关键性的变化是( )
A.食量增加 B.直立行走 C.能够用火 D.面部表情丰富
【考点】在人类发展和进化中的重大事件.
【专题】热点问题;归纳推理;生命的起源和生物进化.
【分析】现代类人猿与人类的根本区别主要在于:(1)运动方式不同.类人猿主要是臂行;人类则是直立行走.(2)制造工具的能力不同.类人猿可以使用自然工具, 但是不会制造工具;人类可以制造并使用各种简单和复杂的工具.(3)脑发育的程度不同.类人猿脑的容量约为400mL, 没有语言文字能力;人脑的容量约为1200mL, 具有很强的思维能力和语言文字能力.
【解答】解:人类和类人猿都起源于森林古猿.最初的森林古猿是栖息在树上生活的.一些地区由于气候变化, 森林减少, 在树上生活的森林古猿被迫到地面上生活.经过漫长的年代逐渐进化为现代的人类.人类为了自身的生存, 在与环境斗争的过程中双手变得越来越灵巧, 大脑越来越发达, 逐渐产生了语言和意识, 并形成了社会.而一直生活在树上的森林古猿, 经过漫长的年代, 逐步形成现代的类人猿.所以, 两足直立行走是人类祖先与猿分界的重要标志.是关键性的变化. 故选:B
10、(2016•潍坊)在人类起源和进化过程中, 人、猿分界的重要标准是( )
A.直立行走 B.制造工具 C.学会用火 D.产生语言
【考点】在人类发展和进化中的重大事件.
【专题】热点问题;归纳推理;生命的起源和生物进化.
【分析】直立行走是进化发展的基础, 直立行走是人类脱离森里束缚的基础, 是使用工具制造工具的基础.直立行走是从猿到人转变过程中“具有决定意义的一步”.
【解答】解:从猿到人的进化过程中, 一代一代地向直立行走的方向发展, 直立行走是进化发展的基础, 直立行走是人类脱离森林束缚, 开拓新家园的标志, 是使用工具制造工具的基础.恩格斯曾指出, 直立行走是从猿到人转变过程中“具有决定意义的一步”, 直立行走使古人类能够将前肢解放出来, 得以使用工具, 前肢所从事的活动越来越多, 上肢和手更加灵巧, 直立行走是人猿分界的重要标准. 故选:A
11、(2016•贺州)人类起源于森林古猿, 从森林古猿到人的进化过程中, 最后发展的是( ) A.使用语言 B.直立行走 C.学会用火 D.制造工具
【考点】人类的起源和进化.
【专题】结合课本知识的信息;生命的起源和生物进化.
【分析】人类起源森林古猿, 在人类发展和进化中的重大事件有:直立行走--制造和使用工具--大脑进一步发达--语言的产生, 最关键的是直立行走, 分析解答.
【解答】解:人类和现代类人猿的共同祖先是森林古猿.在人类发展和进化中的重大事件有:直立行走--制造和使用工具--大脑进一步发达--语言的产生.人类具有动物的基本特征, 但是人和动物也有根本的区别, 如人类具有语言思想意识, 能制造工具, 进行创造性劳动.动物只能使用简单工具, 不能制造工具, 没有创造性劳动.从森林古猿到人的进化过程中, 最后发展的是使用语言. 故选:A.
12、(2016•湘潭)迄今为止, 地球仍是人类和其他生物的唯一家园, 我们应该倍加珍惜和爱护, 以下行为中不利于环境保护的是( )
A.植树造林, 退耕还林还草 B.绿色出行, 低碳生活 C.少用一次性筷子
D.大量砍伐森林, 促进经济发展
【考点】人类活动破坏生态环境造成的影响.
【分析】人类的存在是以自然为基础的, 人类的科学技术与社会发展必须建立在这个基础之上, 虽然人类拥有一定的力量来改变自然影响自然.但是却永远也无法背离自然规律, 和自然的基础.所以人类必须与自然和谐统一, “人类只有一个地球”, 要爱护我们的生存环境采取的措施有:①减少煤和石油的燃烧;②开发新燃料, 如汽车多采用乙醇汽油, 农村减少木柴的燃烧, 用生态农业, 采用沼气电灯, 沼气做饭;③植树造林, 绿化荒山;④提倡使用布袋购物;⑤绿色出行, 低碳生活;⑥少用一次性筷子等.
【解答】解:据分析可见:A、B、C都属于环境保护的措施, 而D大量砍伐森林容易使生物丧失栖息地, 破坏生态平衡. 故选:D
13、(2016•东营)寒来暑往, 春华秋实, 生物课的学习结束了.“生物圈是所有生物的共同家园, 人是生物圈中普通一员”的理念必将牢牢铭刻我们心中, 并践行在我们行动中.以下对此观点的理解, 错误的是( )
A.强调环境与经济的协调发展, 追求人与自然的和谐相处 B.生物圈是人类的繁荣家园, 也是所有生物生存的栖息地 C.人类社会应该高速发展, 但不能以耕地减少为代价 D.围海造田可以促进经济发展, 更能改善环境
【考点】人类活动破坏生态环境造成的影响.
【专题】生物与环境的关系专题.
【分析】生物圈为人类和其它生物提供了营养物质、阳光、空气、水、适宜的温度和一定的生存空间等生存的基本条件, 适合生物的生存, 生物圈是人类和其它生物生存的共同家园, 我们要好好保护它.生物圈是地球上的所有生物与其生存的环境形成的一个统一整体.
【解答】解:解:A、强调环境与经济的协调发展, 追求人与自然的和谐相处, 是保护生物圈, A正确;
B、生物圈是人类的繁荣家园, 也是所有生物的共同家园, 我们要爱护它, B正确; C、人类社会应该高速发展, 但不能以耕地减少为了代价, 是为了保护生物圈, C正确; D、围海造田可以促进经济发展, 更能改善环境, 是破坏了生物圈, D错误. 故选:D
14、(2016•绥化)下列哪项人类活动不会破坏生态环境( )
A.乱砍滥发 B.植树造林 C.乱捕滥杀 D.排放废气
【考点】人类活动破坏生态环境造成的影响.
【专题】生物与环境的关系专题.
【分析】人类活动对环境的影响日益突出, 已威胁到生物圈, 如人类的乱砍乱伐、过度放牧、乱捕乱杀等行为造成了严重的后果, 保护植被刻不容缓, 治理环境污染迫在眉睫.
【解答】解:乱砍滥伐、乱捕滥杀、工厂排放大量废气都是人类活动, 这些活动都对生态系
统带来一定的破坏, 所以这些行为都是破坏生态环境的, 与题意不符. 故选:B
15、(2016•盐城)下列属于有害垃圾的是( )
A.废灯管 B.碎玻璃 C.剩饭菜 D.废塑料
【考点】人类活动破坏生态环境造成的影响.
【专题】归纳推理;生物与环境的关系专题.
【分析】有毒有害垃圾是指存有对人体健康有害的重金属、有毒的物质或者对环境造成现实危害或者潜在危害的废弃物.包括电池、荧光灯管、灯泡、水银温度计、油漆桶、家电类、过期药品, 过期化妆品等.
【解答】解:A、废灯管不属于可回收垃圾.灯管随意乱扔, 会严重的污染环境, 都属于有害垃圾, A正确;
BCD、碎玻璃、剩饭菜、废塑料属于可回收垃圾, 但都不属于危险有害垃圾, BCD不正确. 故选:A
16、(2016•宜兴市)人作为生物圈中的一员, 与环境之间有着密切关系, 下列叙述不合理的是( )
A.人类破坏环境的行为最终威胁人类自身 B.环境改变与破坏能影响生物的多样性
C.生物多样性锐减的主要原因是大量排放污水
D.目前, 生物圈是所有生物唯一的家园, 人类应该保护它
【考点】人对生物圈的影响.
【专题】常规题型;归纳推理;生物与环境的关系专题.
【分析】威胁生物多样性的原因有:栖息地的丧失、人类的滥捕乱杀和外来物种的入侵.其中主要的是栖息地的丧失.
【解答】解:A、人口数量急剧增加, 人类集中活动的区域不断扩大, 人类对环境的改造幅度已经很大且地域扩张也很厉害, 导致环境变化太大, 所以说人类破坏环境的行为最终威胁人类自身, A合理;
B、环境污染使环境不再适应生物生存等使生物的栖息环境遭到破坏, 使生物的生活环境越来越少, 导致生物种类越来越少, B合理;
C、随着人类的发展, 生物多样性丧失的原因是多方面的.其中主要的是栖息地的丧失.C不合理;
D、目前, 生物圈是所有生物惟一的家园, 人类应该保护它. D合理. 故选:C
人体代谢废物的排出
一、人体废物的来源及排出途径
1.来源
人体内废物包括体内代谢废物和外来废物, 外来废物主要通过皮肤、呼吸道、消化道、肌肉注射、静脉输液等途径进入人体内。
3.排出途径
机体的排泄途径及其排泄物
排泄途径
排泄物
肾
水分、尿素、尿酸、肌酐、盐类、药物、毒物、色素等
肺
二氧化碳、水、挥发性药物等
皮肤
水、盐、少量尿素等
消化道
钙、镁、磷等无机盐, 胆色素、毒物等
唾液腺
碘、铅等
注意:人体内的代谢终产物如水、二氧化碳、无机盐和尿素等废物排出体外的过程叫做排泄。食物消化后的残渣排出体外的过程叫做排遗。
二、泌尿系统的组成和功能
功能:形成尿液
泌 基本单位 肾单位 肾小球、肾小囊、肾小管
尿 肾脏 特点:肾小球两端都是动脉血管, 为入球小动脉, 出球小动脉,
系 均流动脉血;在肾小球和肾小管外两次形成毛细血管。
统 输尿管:输送尿液
膀胱:暂时贮存尿液
尿道:排出尿液
三、尿的形成和排出
1.尿液的形成示意图
2.尿的形成和排出过程
尿 ①肾小球和肾小囊内壁的过滤作用:当血液流经肾小球时, 除血细
的 胞和大分子蛋白质外, 血浆中的一部分水、无机盐、葡萄糖和尿素
形 形 都可以经过肾小球过滤到肾小囊腔内形成原尿。
成 成 ②肾小管的重吸收作用:当原尿流经肾小管时, 其中对人体有用的
和 物质:大部分的水、部分无机盐和全部葡萄糖都被肾小管重吸收送
排 回血液, 剩下的废物:部分的水、部分无机盐和尿素形成尿液流向
出 输尿管。
肾脏 输尿管 膀胱 尿道 体外
排出 意义:①排出废物 ②调节体内水和无机盐的含量, 同时还维持组
织细胞的正常生理功能。
3.其成分的变化为:
肾小球 肾小管
血液 原尿 尿液
(血浆、血细胞) (部分水、无机盐、 (水、无机盐、尿素)
葡萄糖、尿素)
注意:①肾小球及两端流动的是动脉血, 而非静脉血或原尿。
②肾小球内的物质过滤到肾小囊中需经过两次细胞, 四次穿过细胞膜。
③肾静脉内流动的血液含氧量、代谢废物明显减少。
四、人粪尿的处理
人粪尿的价值:
1.人粪尿中除了大量水分外, 还含有一定数量的有机物, 这些有机物经某些生物的分解作用, 可以转化成含氮、含磷和含钾的多种无机盐。
2.人粪尿具有来源广、养分全、肥效持久的优点, 能够改良土壤且成本低。
沼气
3.人粪尿的无害化处理 高温堆肥
兴建生态公厕
五、血尿、蛋白尿和糖尿的区分
病名
病症
病变部位
病因
血尿
尿中有红细胞、白细胞、颜色呈鲜红色
肾小球
两肾的肾小球因炎症而通透性增强, 原来不能通过的血细胞, 可以滤过到原尿中, 形成血尿。
蛋白尿
尿中蛋白质含量过高
肾小球
过滤膜的滤过作用发生改变, 原来不能滤过的蛋白质被滤过, 造成尿中蛋白质含量过高(每日排出量超过150毫升), 形成蛋白尿
糖尿
尿中有葡萄糖
肾小管
肾小管炎症, 使重吸收作用减弱, 不能将葡萄糖全部吸收。胰岛分泌的胰岛素过少, 血液中的葡萄糖含量过高也会导致糖尿
六、泌尿系统与消化系统、呼吸系统、循环系统之间的关系
人体通过神经系统和内分泌系统调节生命活动
一、眼球的结构和视觉得形成
外 角膜:无色透明, 可以透过光线、富含神经末梢
眼 膜 巩膜:白色坚固, 保护眼球内部结构
球 虹膜:有色素, 中间有小孔, 叫瞳孔, 可调节进入眼的光量
壁 中膜 睫状体:内有平滑肌, 调节晶状体曲度
眼 脉络膜:含丰富的血管和色素细胞, 遮光形成暗室
球 内膜——视网膜:含有许多对光线敏感的细胞, 能感受光的刺激
内 房水:填充在角膜和晶状体之间的液体, 能折射光线
容 晶状体:透明, 有弹性, 曲度可调节, 像双凹透镜, 能折射光线
物 玻璃体:透明胶状物质
注意:与眼有关的附属结构:眼肌、眼睑、睫毛、结膜、泪器等(不属于眼球的结构)。
1.视觉得形成:物体的反射光线依次透过角膜、瞳孔、房水、晶状体、玻璃体 折射
成像于视网膜 冲动 视神经 传导 视觉中枢 形成视觉
眼球前后径过长 远处物像
2.近视:晶状体曲度过大 且不能恢复原状 视网膜的前方 近视(矫正:凹透镜)
眼球前后径过短 近处物像
3.远视:晶状体曲度过小 且不能恢复原状 视网膜的后方 远视(矫正:凸透镜)
防近视要注意“三要”和“四不看”。
三要:读写姿势要正确, 眼与书的距离在33厘米左右;看书、看电视或使用电脑1小时后要休息一下, 远眺几分钟;要定期检查视力, 认真做眼保健操。
四不看:不在直射强光下看书, 不在光线暗的地方看书, 不躺卧看书, 不走路看书。
二、耳的结构与听觉的形成
耳郭:收集声波
外耳 外耳道:是外界声波传入中耳的通道;耳毛和耵聍腺有保护作用
鼓膜:外界声波能使鼓膜产生振动
中耳 鼓室:内有听小骨和咽鼓管, 咽鼓管维持鼓膜两侧气压平衡, 保证鼓膜正常振动
耳 听小骨:将鼓膜振动传到耳蜗
耳蜗:内有听觉感受器, 能将振动转化成兴奋
内耳 前庭
半规管 内有维持身体平衡有关的感受器
振动 冲动 传导
听觉的形成:声波 外耳道 鼓膜 听小骨 耳蜗 听神经
听觉中枢 听觉
三、神经系统的组成
1. 大脑:包括左右两个大脑半球, 表面是大脑皮层, 约有140
中枢 亿个神经细胞, 具有感觉、运动、语音等多种神经
神经 脑 中枢
神经 系统 小脑:使运动协调准确, 维持身体平衡
系统的 脑干:有心跳、呼吸、血压等人体基本的生命活动中枢
组成 脊髓:有反射和传导(脑和躯干、内脏之间的联系通道)功能
周围神 脑神经:大部分分布到头部的感觉器官、皮肤、
经系统 肌肉等处 传导神经冲动
脊神经:分布在躯干、四肢的皮肤和肌肉里
2.神经系统的结构和功能单位——神经元
细胞体 神 产生兴奋和
结构 轴突 轴突 经 神经末梢(分支) 传导兴奋
突起 或长 + 鞘 纤 (能传导的兴奋
树突 的树突 维 一条神经(成束) 叫神经冲动)
四、神经调节的基本方式
概念:人或动物通过神经系统, 对外界或内部的各种刺激所发生的有规
律的反应。
感受器
传人神经
反射弧的组成 神经中枢 反射的基本结构
基本方式 传出神经
——反射 效应器
反射的 简单反射:生来就有的
类型 复杂反射:后天在大脑皮层的神经中枢的参与下形成的。人特
有的反射是与语言、文字有关的反射。
五、激素调节
内分泌腺的概念:腺体内无导管, 分泌物直接进入腺体内的毛细血管,
人体 并随着血液循环输送到全身各处。
主要 垂体:分泌生长激素等
内分 甲状腺:分泌甲状腺激素
激 泌腺 胰岛:分泌胰岛素等
素 性腺 卵巢:分泌雌性激素
调 睾丸:分泌雄性激素
节 生长激素:调节身体的生长发育, 幼年分泌不足引起侏儒症, 分泌过
多引起巨人症, 成年人分泌过多引起肢端肥大症。
几种 甲状腺激素:促进生长发育, 调节新陈代谢, 提高神经系统的兴奋性。
主要 幼年分泌少引起呆小症, 成年人分泌过多引起甲状腺功能 激素 亢进, 饮食缺碘引起引起地方性甲状腺肿。
胰岛素:调节糖在体内的吸收、利用和转化等。分泌少可能引起糖尿病,
分泌多低血糖。
激素调节与神经调节的关系:激素调节与神经调节共同协调生命活动, 且相互之间有一定的影响。
六、感觉形成规律
人的所有感觉均形成于大脑皮层, 也就是说相应的感受器接受刺激, 产生神经冲动, 通过传人神经传人大脑, 相应的神经中枢系统处理后形成感觉。所以, 视觉、嗅觉等均形成于大脑皮层, 而不是眼、鼻等器官(眼、鼻等器官在感觉中是对外界刺激产生神经冲动的感受器)。
七、条件反射与飞条件发射的区别
反射类型
形成时间
反射弧特点
刺激
神经联系
意义
举例
非条件
反射
生来就有的先天性反射
神经中枢在大脑皮层以下
事物本身
固定, 不会消失
适应不变的环境
吃酸梅分泌唾液
条件
反射
出生后, 在生活过程中, 逐渐形成的发射
由大脑皮层的神经中枢参与
事物的属性, 如酸梅的形态、颜色
暂时、可以消退
适应多变的环境
看见、谈起酸梅分泌唾液
八、人体激素调节与神经调节的关系
在神经系统的调节控制下, 激素通过血液循环参与调节人体的生命活动。概括地说, 人体的生命活动主要受神经系统的调节, 但也受激素调节的影响。例如, 当你突然发现眼前有蛇时, 你会感到心脏砰砰乱跳;当你的情绪激动时, 你的大脑皮层会特别兴奋, 并通过支配肾上腺的神经促使肾上腺分泌较多的肾上腺素等, 这些激素能促使心跳加快, 血压升高, 并且使皮肤因血管扩张而显得面红耳赤。
九、应激性与发射
1.区别:应激性是生物(动物、植物等)对刺激所发生的反应, 是生物的基本特征之一, 如茎的向光性、蛾的向光性, 草履虫能趋向有利刺激等都属于应激性。
反射是动物(或人)通过神经系统对外界或内部的各种刺激所发生的有规律的反应。
2.联系:反射必须要有神经系统, 而应激性不一定有神经系统。反射属于应激性, 有神经系统的动物的应激性就是发射, 反射是应激性中高级的反应方式。
生命的起源和生物的进化
一、原始大气
1.来源:原始地球上从火山中喷出的气体。
2.成分:水蒸气、氢气、氨、甲烷、二氧化碳、硫化氢等。
3.与现在大气成分的主要区别:没有氧气。
二、生命的起源
生命的起源, 目前大多赞同化学起源说, 推测大体有下列三个阶段。
1.原始大气在高温、紫外线以及雷电等自然条件的长期作用下, 形成许多简单的有机物, 如氨基酸等。
米勒实验模拟原始地球的条件, 合成了小分子有机物氨基酸。
①场所:原始大气。
②物质:原始大气中的气体(无机物)。
③能量:紫外线和闪电等。
④生成物:有机小分子物质。
2.有机小分子汇集到原始海洋中
①条件:地球温度逐渐下降。
②有机小分子物质汇集到原始海洋中:因为地球温度逐渐下降, 原始大气中的水蒸气凝结成雨降落到地面上, 这些有机物又随着雨水进入河流和湖泊, 最终汇集到原始海洋中。
3.形成原始生命
①场所:原始海洋。原始海洋是原始生命诞生的摇篮。
②条件:原始海洋像一盆稀薄的热汤, 其中含有有机物。
③形成过程:原始海洋的有机物, 不断地相互作用, 经过其漫长的岁月, 大约在地球形成以后的10亿年左右, 逐渐形成了原始生命。
关于地球上生命的起源问题, 目前还存在着其他不同的看法, 并且每种说法都有尚待证明的问题, 科学家们还在进行不断的探索。
三、生物进化的历程
1.研究生物进化的方法——比较法
概念:根据一定的标准, 把彼此有某种联系的事物加以对照, 确定它们的相同和不同之处, 通过对各个事物特征的比较, 可以把握事物之间的内在联系, 认识事物的本质, 这种研究的方法就是比较法, 在生物学的研究中常用到比较法。
比较法根据研究的目的可分为纵向比较和横向比较两种, 有时用其中的一种, 有时两种同时使用。
举例:
①细胞色素C是一种蛋白质, 科学家比较了一些生物的细胞色素C的氨基酸的差异, 发现人与黑猩猩的差异最小, 与马的差异则大一些, 而与果蝇、向日葵的差异则更大。因为蛋白质在基因的控制下合成, 基因是遗传物质, 控制生物的性状, 由此可以推测, 人与黑猩猩的性状表现差异最小, 而与果蝇、向日葵差异更大。根据上述比较, 得出的结论是:人与黑猩猩的亲缘关系最近, 与果蝇、向日葵的亲缘关系最远。
②始祖鸟是古代爬行动物进化成鸟类的中间过度类型。
通过比较发现, 始祖鸟的身体结构特点既和爬行动物有相同之处, 又与鸟类有相同之处, 由此推论始祖鸟是古代爬行动物进化成鸟类的中间过渡类型。
2.化石是生物进化非常重要的证据
化石:是生物的遗体、遗物或生活痕迹由于种种原因被埋藏在地层中, 经过若干万年的复杂变化形成的。
化石研究发现的事实是生物进化的重要证据。
科学家通过对化石的研究发现, 鱼类的化石在比较古老的地层中出现, 而两栖类、爬行类和哺乳动物则依次在越来越晚的地层中才出现。以上事实告诉我们, 生物的化石在地层中的出现有一定的顺序:越古老的地层, 成为化石的生物越简单、低等;距现今较近的地层, 成为化石的生物越复杂、高等。这就说明, 生物在地球上不是一次出现的, 而是经过漫长的年代逐步出现的, 化石在地层中出现的顺序, 只能用化石的观点才能解释。因此, 化石是证明生物进化的最重要证据。
3.生物进化的大致历程
生物进化的总体趋势:由简单到复杂, 由低等到高等, 由水生到陆生。
生物进化的过程中, 由新的生物种类产生, 也有一些生物种类灭绝, 如恐龙。各种生物在进化过程中形成了各自适应环境的形态结构和生活习性。
四、生物进化的原因
1.生物自身的原因
生物的后代发生不同的变异, 生物的变异有两种结果, 若生物的变异性状与生活环境适应, 此种变异的个体能生存下来;若生物的变异性状不能与生活环境相适应, 则这种变异的个体不能生存下去, 将会被淘汰。
2.自然选择
概念:自然界中的生物, 通过激烈的生存斗争, 适应者生存下来, 不适应者被淘汰, 这就是自然选择。达尔文用自然选择学说解释生物进化的原因, 其主要内容可概括如下四点:
①过度繁殖。地球上的生物普遍具有很强的繁殖能力, 能产生很多后代。
②生存斗争。自然界中生物赖以生存的生活条件(包括食物和生存空间等)是有一定的限度的。因此, 生物要生存下去, 就要进行生存斗争。
③遗传变异。遗传和变异是生物界中普遍存在的现象。出现有利变异的个体容易在生存斗争中获胜, 并将这些变异遗传下去, 出现不利变异的个体则容易淘汰。
④适者生存。生存斗争的结果是适应环境的生物(或个体)生存下来, 不适应环境的生物被淘汰, 这就是适者生存。
长颈鹿的形成:长颈鹿的进化示意图如下:
对进化示意图的解释:
(1)图表示古代的长颈鹿, 存在着变异, 有的颈长一些, 有的颈短一些, 颈长和颈短都可以遗传, 在食物丰富的环境中, 它们都能得到食物而生存下来, 即都有生存的机会。
(2)图表示由于环境的变化, 草没有了, 它们不得不吃树上得叶, 此时颈长的可吃到高处的树叶, 颈短的吃不到足够的树叶。由此可知, 在这种环境中, 颈长是有利变异, 颈短是不利变异。
(3)图表示缺草的环境对颈长和颈短的变异进行了选择, 颈长的变异类型因能吃到高处的树叶, 因此容易生存下去, 并且繁殖后代;颈短的变异个体吃不到足够的树叶, 最终被淘汰。通过与环境斗争(生存斗争),适者(颈长)生存、不适者(颈短)被淘汰, 这就是自然选择。通过遗传, 颈长的有利变异得到逐渐的积累和加强, 最终进化成现今生活在地球上的长颈鹿。因此, 我们现在看到的长颈鹿都是颈长的, 自然选择是通过生存斗争实现的。
能力模块突破
五、生物进化的过程
高温、紫外线、闪电等 相互作用
生物的起源:原始大气 简单有机物 原始生命 原始海洋
植物的进化历程:原始藻类 苔藓植物 蕨类植物 种子植物
动物的进化历程:原始单细胞动物 无脊椎动物 脊椎动物(鱼类) 两栖类 爬行类 鸟类
哺乳类
人类进化的历程:森林古猿 森林生活 类人猿
地下
生活 人类
生物进化的趋势:由简单到复杂, 由低等到高等, 由水生到陆生。
生物进化的证据:化石是研究生物进化的主要证据。
生物进化的原因:
过度繁殖 加剧
提供 (动力)
(内因) 选择材料 生存斗争 适者生存(进化结果)
遗传变异
自然选择(控制进化方向)
生物的生存依赖一定的环境
一、生物的基本特征及表现
1.生物的生活需要营养。生物的一生需要不断地从外界获得营养物质来维持生存, 植物从外界吸收水、无机盐、二氧化碳, 通过光合作用制造出自身所需要的营养物质;动物以植物或别的动物为食, 从中获得营养物质。
2.生物能够进行呼吸。绝大多数生物的呼吸表现为吸入氧气, 呼出二氧化碳(少数生物如厌氧菌的呼吸作用不需要氧气)。
3.生物能够排出体内产生的废物。生物在生活过程中, 体内会不断地产生多种废物, 并且能将这些废物排到体外。人和动物能排出体内产生的二氧化碳、尿酸、尿素等, 植物也能排出废物, 如树木通过落叶就能排出部分废物。
4.生物能对外界刺激作出反应。
生物能对来自环境中的各种刺激作出一定的反应。动植物都能对刺激作出反应, 只不过植物对外界刺激反应不灵敏。如含羞草, 它受到触碰时, 展开的叶会合拢。
5.生物都有生长、发育、繁殖的现象。
生物由小长大, 当长到一定的时候, 就能繁殖后代。
6.除病毒外, 生物体都是由细胞构成的。
细胞是生物共同的物质基础和结构基础。
7.生物都有遗传、变异的特征。
生活中种豆得豆是遗传现象, 但豆粒的大小、形状等不同是变异现象。
二、环境对生物的影响
环境中影响生物的生活和分布的因素叫生态因素。生态因素可以分为两大类:非生物因素和生物因素。
1.非生物因素对生物的影响
①光对植物的生理和分布起着决定性的作用, 如有喜阳性植物和喜阴性植物。光对动物的生活也有影响, 如光影响鼠妇的分布。
②温度是影响生物生存的重要因素。
温度不仅对植物的分布有重要影响, 而且也影响动物的形态和生活习性。
③水是影响生物生存的重要因素。
水影响生物的生长和分布, 如有水生生物和陆生生物。年降雨总量和雨季分布是限制陆生生物分布的重要因素。
④空气、土壤、气候也不同程度地影响生物的形态、生理和分布。
2.生物因素对生物的影响
自然界中一种生物的存在一般会对另一种生物的生活产生影响, 生物因素对生物的影响, 表现为生物之间存在各种关系。
① 同种生物之间存在:
种内互助:如蚂蚁、蜜蜂的分工合作。
种内斗争:动物之间为了争夺食物、配偶、栖息地而竞争。
② 不同种生物之间存在
共生关系:根瘤菌与豆科植物是共生关系, 二者互相依存。
竞争关系:水稻和杂草生活在一起时为争夺阳光、水分、空间而竞争。
寄生关系:菟丝子寄生在豆科植物上, 蛔虫、血吸虫寄生在其他动物体内。
捕食关系:草食动物兔以某些植物为食, 肉食动物狼以兔等为食。
三、生物对环境的适应
现在生存的每一种生物, 都有与其生活环境相适应的形态结构和生活方式。如鱼有鳃适应水中的生活, 鸟有翼适应空中飞行生活, 所以生物适应环境具有普遍性。
生物对环境的适应只是一定程度上的适宜, 并不是绝对的、完全的适应, 所以生物适应环境是相对的。如竹子大面积开花(会造成竹子死亡)使大熊猫的生存受到威胁
四、生物对生命活动能够不断地改变环境, 影响环境
生物通过自身的生命活动, 不断地从环境中获取营养物质, 同时又将代谢的产物排放到环境中去。如地球上的氧气主要是绿色植物在光合作用过程中产生的, 维持自然界氧气与二氧化碳的平衡十分重要。腐殖土能改良土壤是绿色植物与蚯蚓、微生物共同活动的结果。
五、科学探究
1、科学探究的方法包括:①提出问题 ②作出假设 ③制定并实施计划 ④得出结论 ⑤表达交流
2、科学探究常常需要进行对照实验。在对照实验中, 除了实验变量不同外, 其它因素都相同。
3、对照实验的设计原则是:一组对照实验中只能有一个变量, 且只能以所研究的条件为变量, 其它条件应相同。这样便于排除其他条件干扰试验。
六、小结
1生物圈中影响生物生活的环境因素如下:
非生物因素:阳光、温度、水、空气、土壤、湿度等
影响生物生活 同种生物之间的关系: 种内互助
的环境因素 种内斗争
生物因素 不同种生物之间的相互影响比较复杂, 存在着共生、竞争、
寄生和捕食关系。捕食关系是生物之间最普遍的一种关系。
2、生物与环境的关系
对生物与环境的关系, 我们要用辩证唯物主义观点看待问题。事物之间的影响是相互的, 也是统一的, 不能错误地理解为生物只是单纯的适应环境, 不能影响环境, 其相互关系如下:
适应
生物 环境
影响
练习
一、填空题
1、环境中影响生物生活的各种因素叫做 , 它又可分为 和 。前者主要包括 、 、 、 和 ;后者主要指 。
2、生物在生活过程中与环境的关系是生物既能 环境, 也能 环境。
3、 是人们获取科学知识、认识世界的重要途径。
二、选择题
1、对于草原植物来说, 哪种生态因素是生物因素( )
A、光 B、水 C、鹿 D、温度
2、温暖潮湿地区, 生物种类和数量一般比干旱地区要多, 影响的主要因素是( )
A、阳光 B、水和温度 C、空气 D、土壤
3、天气逐渐变冷了, 蛇要冬眠了, 影响的主要生态因素( )
A、阳光 B、水 C、温度 D、食物
4、海带在淡水里无法生存, 这说明( )
A、生物能适应一切环境
B、环境能适应一定的生物
C、生物不能影响环境
D、生物只能适应一定环境
5、“大树下面好乘凉”是因为植物的蒸腾作用能增加大气的湿度, 降低环境的温度。这说明( )
A、植物生长需要蒸腾作用 B、生物能适应环境
C、生物能影响环境 D、空气会影响植物的生存
6、在干燥多风的沙漠地区进行绿化, 选择的最理想植物是( )
A、根系发达、矮小丛生的灌木, 如骆驼刺
B、根系发达、树冠高大的乔木, 如杨树
C、根系浅小、地上部分较大的植物, 如仙人掌
D、根系浅小、生长快速的大叶植物, 如白菜
生物的遗传和变异
一、遗传和变异
1.遗传的概念:指亲子间的相似性。
2.变异的概念:指亲子间和子代个体间的差异。
3.生物的遗传和变异是通过生殖和发育实现的。
二、生物的性状
1.概念:指生物体的形态结构特征、生理特征和行为特征等。
2.相对性状
概念:同种生物同一性状的不同表现形式。
例如:人的A、B、O血型生理特征, 各种先天性行为, 番茄果实的红色或黄色, 家兔的黑色或白色等形态结构特征。
三、基因控制生物的性状
转基因技术:把一种生物的某个基因, 用生物技术的方法转入到另一个生物的细胞核中, 用这种方法培育出来的生物, 叫做转基因生物。培育出的转基因生物, 就有可能表现出转入基因所控制的性状。
转基因技术的原理告诉我们:生物的性状由基因控制, 亲代遗传给后代的不是性状, 而是基因, 子代因为得到亲代的基因(遗传信息)才表现出亲代的性状。
四、基因在亲子间的传递
1.染色体、DNA和基因之间的关系
染色体是细胞内的一些易被碱性染料染成深色的物质, 由DNA和蛋白质组成, 它是遗传物质的载体, 在生物体细胞中一般成对存在, 且同种生物细胞的形态和数目恒定。
DNA是遗传物质, 它是由脱氧核苷酸组成的长链, 在这条链上, 又存在着许许多多的基因, 一个基因只是DNA上的一个片段
基因是遗传的基本单位, 它控制着生物一个具体性状。因为染色体是成对存在的。所以, DNA也是成对存在的, 存在于DNA上的基因也是成对存在的。
图解如下:
基因 DNA 构成 位于
染色体 细胞核
蛋白质
2.生物体中的染色体数目
在生物的体细胞中, 染色体是成对存在的, 这两条成对的染色体, 一条来自于父方, 一条来自母方。在生物体形成生殖细胞的过程中, 染色体数目减半, 使产生的所有卵细胞和精子中的染色体数都只有体细胞的一半。这样, 精卵结合后, 受精卵又恢复了原来的体细胞染色体数目, 保证了生物遗传的稳定。
体细胞 生殖细胞 受精卵 新个体
2n n 2n 2n
(生物种类不同, 则n的数目不同)
五、基因的显性和隐性
1.基因在生殖过程中的传递图解
父方 精子A
受精卵Aa
母方 卵细胞a
2.基因的显性和隐性
①显性基因:控制显性性状的基因叫显性基因, 用大写字母表示。
②隐性基因:控制隐性性状的基因叫隐性基因, 用小写字母表示。
3.孟德尔的豌豆杂交实验
①相对性状有显性性状和隐性性状之分。如豌豆有高和矮, 高是显性性状, 矮是隐性性状。
②相对性状的遗传中, 表现隐性性状的, 其基因组成只有dd 一种(两个都是隐性基因), 表现为显性性状的, 其基因组成有DD或Dd(只要有个是显性基因)两种。
③基因组成是Dd的, 虽然d控制的性状不表现, 但d并没有受D的影响, 还会遗传下去
4.禁止近亲结婚
我国婚姻法规定:直系血亲和三代以内的旁系血亲之间禁止结婚。如:堂兄妹、表兄妹等, 就不能结婚。
禁止近亲结婚的原因:近亲有共同的祖先, 携带相同基因的比例大, 在一个家庭中携带某种隐性致病基因(如白化病基因)的机会比普通人之间也携带该种基因的机率高得多。当近亲结婚后, 两个隐性致病基因相遇的机会大大增加, 患遗传病的机会要高出许多。因此我国婚姻法规定禁止近亲结婚。
人类的遗传病目前已发现6000多种。常见的人类遗传病有:色盲, 即不能分辨各种颜色或某种颜色;白化病, 即与酶有关的先天性代谢缺陷, 若这种酶减少, 就引起色素的产生发生障碍, 进而出现白化病。
六、人的性别遗传
1.常染色体与性染色体
人体细胞中的染色体可以分为两类:一类是女性个体和男性个体相同的染色体, 叫常染色体;另一类是女性个体和男性个体不同的染色体, 叫性染色体。
2.男、女染色体的差别
从“男、女成对染色体排序图”上可以看出:人体1~22号染色体的形态差别不大,只有第23对染色体的形态差别较大.女性的第23对染色体的两条都比较大,而且形态差别不大,称为XX染色体;男性的第23号染色体,其中一条较大,称为X,另一条较小,称为Y,所以男性的性染色体为XY。
3.人的性别决定
自古以来, 人们认为i生男生女由女方决定。这种说法对不对呢?
其实, 人的性别主要由性染色体决定。女性产生的卵细胞只有一种, 即含X性染色体;而男性产生的精子有两种且所占比例相同, 分别含X性染色体和Y性染色体。当X性染色体的精子与卵细胞结合时, 生出的是女孩;当含Y性染色体的精子与卵细胞结合时生的是男孩。所以生男生女取决于精子的类型, 即取决于男方。
此外, 含X或Y性染色体的精子与卵细胞结合的机率相同, 因此生男生女机会均等, 如图所示:
七、生物的变异
1.变异
变异是生物界普遍存在的生命现象, 它是指亲代与子代间、子代个体间的差异性。在生物世界, 不同种类的生物千差万别, 同种生物之间也存在差异, 都是通过变异产生的。如:不同品种的菊花, 不同品种的玉米果穗, 红眼果蝇和白眼果蝇的头部等。
2.变异的分类
不遗传的变异:单纯由环境引起的变异, 如果没影响到遗传物质, 叫不遗传的变异, 是不能遗传给下一代的。
可遗传的变异:只有影响到遗传物质发生改变的变异才会遗传给下一代, 叫可遗传的变异, 只有可遗传的变异在育种中才有价值。
3.人类培育的新品种及应用遗传变异原理实例
高产奶牛——人工选择培育
高产抗倒伏小麦——杂交
太空椒——诱导基因突变等
八、基因控制生物的性状
基因 遗传:亲子间的相似性
控制 变异:亲子间或子代个体间的差异
生物 生物的性状:生物体所表现的形态结构、生理特征和行为方式, 如豌豆粒
的 的颜色, 人的血型, 大拇指向背弯曲
性状 相对性状:同一性状的不同表现形式, 如番茄果实的红色或黄色
基因控制生物性状:生物的性状不同都是由基因决定的
九、基因在亲子间的传递
染色体由DNA和蛋白质两种物质组成
基因 基因和 基因是DNA分子上具有特定遗传效应的一个片段
在亲 染色体 成对的基因分别位于成对染色体上或成对的DNA分子上, 不同种
子代 生物的染色体数量不同, 成对的保存稳定
间的 基因经精子或卵细胞传递:在形成精子或卵细胞时, 每对染色体都要减少一
传递 半, 各有一条进入精子或卵细胞, 位于染色体上的基因随着进入进入精子或
卵细胞, 这样受精卵中染色体数量保持不变, 同时基因重组决定生物的遗传
(生物的稳定)和变异(生物的多样)
十、基因的显性和隐性
基因 显性基因:用大写的英文字母来表示
基因的 种类 隐性基因:用小写的英文字母来表示
显性和 孟德尔的豌豆杂交实验
隐性 概念:由遗传物质发生变化而引起的疾病。
遗传病 禁止近亲结婚:血缘关系越近遗传基因越相近, 婚后所生子女
得遗传病得可能性越大。
十一、生物的变异
生 变异的 亲子间和子代个体间的差异
物 概念 包括:可遗传的变异和不遗传的变异
的 变异的 遗传物质不同
变 原因 环境条件影响
异 变异的 高产奶牛:人工选择基因变异
应用 高产抗倒伏小麦:基因重组(转基因生物技术)
太空椒:环境影响使基因产生变异
生物技术
一、细菌和真菌在自然界中的作用
大多数细菌和真菌营腐生生活, 是生态系统中的分解者。它们在自然界中进行腐生生活时, 将动植物遗体分解成二氧化碳、水和无机盐, 使之回归大自然, 又成为绿色植物制造有机物不可缺少的原料。可见, 细菌和真菌对于自然界中二氧化碳等物质的循环起着主要的促进作用。
二、细菌和真菌对动植物和人类的危害
细菌和真菌中某些营寄生生活的种类, 寄生在活的动植物和人体的体表或体内, 吸取营养物质, 成为病原体, 致使动植物和人患不同的疾病。
有些腐生细菌能使食品腐败变质;有些真菌如青霉、曲霉, 使食品、衣服等发霉变质、长毛腐烂等;还有一些曲霉如黄曲霉能产生黄曲霉素, 使人致癌。
大型真菌中的蘑菇, 有些种类本身含有毒素, 称毒蕈(毒蘑菇), 如毒蝇鹅膏、毒伞、花褶伞(“狗尿苔”)等, 误食了会引起中毒, 甚至死亡。
三、细菌、真菌与动植物的共生
共生是生物界中常见得生物现象, 它是指两种生物共同生活在一起, 相互依赖, 彼此有利的现象。有些细菌、真菌与动物或植物就存在着共生现象。它们彼此依赖, 提供相互有利的营养或生活条件, 较它单独生活时更有利于适应环境, 更具生命力。
四、细菌、真菌与食品制作
1.细菌与食品制作:营腐生生活的细菌, 许多在有氧或无氧条件下将有机物分解, 产生简单的有机物, 改善食物的营养结构或物理结构, 人们利用细菌的生命活动特点可以制作很多食品, 如利用乳酸菌制泡菜、酸奶和奶酪;利用醋酸杆菌制醋;而制味精则需棒状杆菌等。
2.真菌与食品制作:人们利用某些真菌能分解各种有机物的作用来加工生产各种食品、酿酒等, 如用酵母菌“发面”蒸馒头、制面包, 用曲霉酿酒、制酱油和各种酱类, 就是制豆腐乳也离不开曲霉。
五、细菌、真菌与食品的保存
1.食品的腐败:主要是细菌和真菌引起, 它们以食品为培养基, 从食品中获取有机物而大量生长繁殖, 致使食品中的营养价值降低或丧失, 导致食品腐败变质。同时, 食品也失去了原有的色、香、味。
2.保存食品的方法:食品保存的一个重要措施是防止细菌或真菌的繁殖和杀死细菌或真菌。常见的方法有:
①低温保存:这是最常见的一种食品保存方法。导致食品腐败的细菌或真菌, 绝大多数其生长繁殖的最适宜温度为20℃~40℃, 在10℃以下, 其繁殖速度大大减弱。一般地, 0℃~7℃为食品冷藏温度, 此时腐败菌的活动显著减弱。
②高温灭菌保存:食品经高温处理, 将其中的腐败菌杀死并将所含的酶破坏, 可达到较长时间保存食品的目的。如制作罐头食品, 生产鲜牛奶食品等。
③干燥保存:主要是将食品中的水分降至腐败菌生长繁殖所必须的含量以下, 从而抑制腐败菌的生长繁殖和代谢活动, 达到较长时间保存食品的目的。如干鱼、薯干的制备。
④隔离保存:主要是将食品置于缺氧环境中, 从而抑制食品中好氧腐败菌的呼吸, 达到保存目的。如牛奶的真空包装, 新鲜蔬菜用无缝塑料膜制成的帷幕包裹笼罩起来等。
⑤化学保存:是利用化学药剂控制食品中腐败菌的生长繁殖而达到食品保存目的, 如酱油、酱菜中使用一定剂量的防腐剂。
⑥腌(渍)制保存:利用食盐或糖减少食品中的水分, 从而抑制或杀死腐败菌, 达到食品保存的目的。如腌菜、腌肉等。
六、细菌、真菌与疾病防治
1.利用细菌或真菌制成疫苗预防传染病。
2.提取真菌产生的抗生素治疗疾病。
①抗生素指真菌、放线菌等产生的能杀死某些致病细菌的物质。
②抗生素主要杀灭相应的细菌, 治疗相应的疾病, 一般不能用于治疗病毒或真菌引起的疾病。抗生素对人体有副作用, 注意合理使用, 禁止滥用抗生素。
③利用的真菌、产生的抗生素及相应举例
青霉菌 青霉素 肺炎、脑膜炎、淋病等细菌性疾病
青霉菌 灰黄霉素 头癣、足癣、甲癣等真菌癣病
某些放线菌 灭瘟素 水稻多种病害
金色链丝菌 金霉素 对青霉素产生抗药性的细菌性感染
链霉菌 链霉素 结核病、鼠疫、百日咳、细菌性痢疾、泌尿感染等
3.转基因细菌大量生产治疗人类疾病的药物, 成本大大降低。
七、细菌与环境保护
生活污水、工业废水中含有大量有机物, 如有机酸、氨基酸等, 可以作为细菌的食物。厌氧菌(一些杆菌如甲烷菌)在无氧环境下分解有机物, 产生的甲烷可用于照明、取暖或发电;好氧菌在有氧环境下直接将有机物分解成二氧化碳和水等物质都能达到净化水的目的。污水处理厂中常用的生物活性污泥絮状物就是由多种微生物聚合而成的絮状团块, 主要是细菌, 可以高效地提高水质。
此外, 人类对细菌和真菌的利用还有其他方面, 如生物防治中以菌治虫等。
八、常见的危害人体及动植物的细菌和真菌
致病菌(病原菌)
危害
细菌
结核杆菌
使人和家禽患结核病
肺炎双球菌
使人患肺炎
链球菌
使人患扁桃体炎、猩红热、丹毒等多种疾病
软腐病细菌
使多种蔬菜患软腐病而腐烂
真菌
癣菌(属霉菌)
寄生于人体表, 导致人患甲癣、足癣、臂癣、臀癣等
隐匿柄锈菌
使小麦患小麦叶锈病
黑粉病
导致玉米患玉米瘤黑粉病(危害玉米穗)
稻梨孢菌
导致水稻稻瘟病
蚀脉镰孢菌
导致棉花枯萎病
九、细菌、真菌与食品制作的发酵原理
1.发酵:细菌和真菌(利用各自体内特殊的酶)分解有机物产生各种代谢产物的过程。如将有机物转化为葡萄糖、酒精或甲烷等。
日常生活中就是利用细菌或真菌发酵, 产生对人体有益或特殊口味的物质(当然, 有的物质对人体有害)。
2.传统发酵食品:饮品:啤酒、果酒(如葡萄糖)、白酒、米酒;食物:面包、馒头、奶酪、酸牛奶;调味品:酱、酱油、醋等。
3.传统发酵食品制作方法
发酵食品
制作流程
生物学原理
酸奶
容器消毒 配置鲜乳 接种乳酸菌(加入酸奶) 恒温培养
利用乳酸菌的无氧呼吸将牛奶中的营养物质转化为乳酸
米酒
容器消毒 蒸煮米饭 接种酒曲 恒温培养
利用酵母菌的无氧呼吸将米饭中的营养物质转化为酒精和其他营养物质
面酱
蒸制面饼 露置接种(米曲霉)
盐水拌和 晒制面酱
利用来自于空气中的米曲霉发酵, 将面粉中的淀粉转化为麦芽糖、葡萄糖, 将少量蛋白质转化氨基酸
黄酱
蒸熟大豆 拌曲制曲 盐水拌和
晒制黄酱
利用米曲霉对淀粉、蛋白质的发酵作用
豆鼓
浸泡大豆 蒸煮大豆 露置制曲
调料封坛
利用米曲霉、毛霉、黑根霉等进行发酵
面包
拌和酵母 恒温培养 烘烤加工
调味加工
利用酵母菌进行发酵
说明:①发酵必须满足相应微生物的生活条件, 如在有氧或无氧条件下进行, 否则, 不能得到所需的物质或口味纯正的食品。例如, 酵母菌(兼氧型菌)在有氧条件下把葡萄糖分解成二氧化碳和水, 无氧条件下把葡萄糖分解成酒精和二氧化碳(称为酒精发酵)。
②一般发酵是多种微生物共同作用, 如酿谷物类酒需要曲霉作糖化剂(将淀粉转化为葡萄糖), 酵母菌进行酒精发酵, 产生酒精。
③酵母菌、乳酸菌等是许多种类的单细胞生物的习惯总称。菌体内的催化反应酶不同, 适用方面及制取的物质自然不同。如酿酒与制馒头的酵母菌种类不同, 制酸奶与制酸菜的乳酸菌不同;各种品牌的啤酒和白酒(或酸奶), 就是因为不同的菌发酵产生的物质不同造成的不同品质。
生物与环境组成生态系统
生物圈是人类与其他生物的共同家园
一、生态系统
1.概念:在一定地域内, 生物与环境所形成的统一整体叫做生态系统。
2.生态系统的组成。生态系统一般包括下列四种成分:
⑴生产者。绿色植物能通过光合作用制造有机物, 为动物的生存提供食物。植物是生态系统中的主要生产者。
⑵消费者。动物自己不能制造有机食物, 都直接或间接地以植物为食, 因而是消费者。包括肉食性动物和草食性动物。
⑶分解者。细菌、真菌、蚯蚓等营腐生生活的生物能把动植物的尸体、排出物和残落物等含有的复杂有机物分解成简单的有机物归还到土壤中, 被称为生态系统的分解者。
生态系统中的生产者(指制造有机物的绿色植物)与社会上日程生活中的生产者(指制造出社会生活需要的物品的人)是两个不同形态中的概念, 不能混淆。
⑷生物成分外的非生物的物质和能量。包括空气、水分、矿物质、阳光、热能等。
3.食物链和食物网
食物链:生产者和消费者之间, 主要是吃和被吃的关系, 这样就形成了食物链。
表示方法:如草 鼠 蛇。从生产者(植物)指向消费者, 表示生态系统中生物成分生产者和消费者之间的捕食关系, 不包括非生物成分和分解者。分解者分解生物的遗体, 是生物与非生物的关系, 故分解者不写入食物链中。
食物网:在一个生态系统中, 往往有很多条食物链, 它们彼此交错连接而形成食物网。
生态系统中生物的种类越复杂, 食物链就越多, 生物彼此间的联系也就越复杂。
生态系统中物质和能量是沿着食物链和食物网流动的。
二、生态系统的自我调节能力和生态平衡
1.生态系统具有一定的自动调节能力
生态系统中动物的数量取决于这个生态系统中的植物数量(一般植物的数量最多, 草食动物其次, 肉食动物最少), 最终动植物的数量达到一定的平衡。如果雨量减少、气候干燥使植物数量减少, 就只能维持较少动物生存, 这时动物和植物之间的平衡就打破了。生态系统通过动物的死亡、出生和种群迁移加以调整, 直到这个生态系统中的动物和植物的数量达到新的平衡。可见, 生态系统具有自动调节能力。但这种自动调节能力是有限的, 当发生自然灾害、有毒物质排放或人为消灭某种生物等达到一定限度, 超过生态系统的自动调节能力时, 就会打破生态平衡, 导致生态危机。生态系统如同弹簧, 能承受一定压力, 也能恢复原来状态;若外来压力超过它的承受量, 就会受到破坏。
2.生态平衡
在生态系统中, 各种生物的数量和比例保持一定范围内的动态平衡现象, 称为生态平衡。
三、生物圈是最大的生态系统
每一个生态系统都与周围的其它生态系统相互关联, 这种关联表现在非生物因素、地域关系和生态系统各种生物之间等方方面面。
比方说非生物因素中的空气、水及水蒸气不分地域在各类生态系统中流动;各自生态系统中的生物的足迹也不受地域的限制, 往返在不同的生态系统中, 如鱼类的洄游, 鸟的迁徙。所以从某种意义上说, 地球是最大的生态系统, 即生物圈是最大的生态系统。
能力模块突破
四、生态系统的组成及特点
地域(某范围内) 捕食关系
生态系统 生产者——绿色植物 食物链
的组成 生物部分 消费者——动物 食物网 交错
分解者——细菌、真菌
生 非生物部分——阳光、空气、水、土壤等
态 生态系统具有一定的自动调节能力, 但是有限的。生态系统一般遵循一定的平衡
统 规律, 并且生态系统中物种越多、数量越大, 自然条件越好, 生态系统的自动调
系 节能力越强, 生态系统越稳定。物质和能量在生态系统中循环、传递, 而难降解
的有毒物质随物质循环到最高营养级消费者体内聚集(生物福集)。
在草、兔、鹰的食物链中各生物的营养级别分别为一、二、三营养级, 兔、鹰分
别为一、二级消费者(或初级消费者, 次级消费者)。
能量在传递过程中逐级递减, 传递效率约为10%~20%。
森林生态系统:动物种类繁多, 涵养水源, 防止水土流失,
自然 誉为“绿色水库”、“地球之肺”。
多种 生 草原生态系统:动植物种类少。
多样 系统 海洋生态系统:生物种类多, 但与陆生动物不同, 具备调节
的生态 气候的功能。地球的氧有70%来自海洋生态系统。
生物圈 系统 淡水生态系统:淡水生物
是最大 湿地生态系统:同森林生态系统一样, 具备调节生态环境的
的生态 功能, 被誉为“地球之肾”。
系统 人工 农田生态系统:以农作物为主, 受人的作用影响。
生态
系统 城市生态系统:特殊的人工生态系统, 主要生物是人类。
生物圈是一个统一的整体;多种多样的生态系统相互联系、统一, 形成最大的
生态系统——生物圈。
生物圈是生物生存的唯一家园, 保护生物圈, 人人有责
碳循环
能量流动
五、生物圈是最大的生态系统
1.概念
地球上所有的生物及其环境的总和叫生物圈。
2.生物圈的范围
如果以海平面为标准来划分, 生物圈向上可达到约10千米的高度, 向下可深入10千米左右的深度。这个厚度为20千米左右的圈层, 包括大气圈的底部、水圈的大部和岩石圈的表面。
空间范围
组成部分
生物种类
大气圈的底部
氮气、氧气和二氧化碳等多种气体
主要是能够飞翔的昆虫和鸟类, 还有细菌等微小生物
水圈的大部
海洋和江河胡泊等
水生生物(大多生活在距海平面150米以内的水层中)
岩石圈的表面
地球表层的固体部分, 其表面大多覆盖着土壤, 是一切陆地生物的“立足点”
一切陆生生物
细胞分裂、分化形成组织
一、细胞分裂和生长——新细胞的产生
细胞分裂指由一个细胞分为两个细胞的过程。
细胞分裂时, 细胞核先由一个分成两个;随后细胞质分为两份, 每份含有一个细胞核;最后, 在原来的细胞中央, 形成新的细胞膜(植物细胞还形成新的细胞壁)。这样, 一个细胞就分裂成为两个细胞。
细胞分裂中, 最重要的变化是细胞核中染色体的变化。一般在细胞分裂的过程中, 染色体复制加倍, 随着分裂的进行, 染色体分成完全相同的两份, 分别进入新细胞中。这样, 就保证了新细胞与原细胞所含的遗传物质相同, 同一生物的基本性状稳定。
细胞生长指新细胞从环境中吸收营养物质并转变成自身的物质, 体积增大的过程。细胞受吸收营养的限制, 不能无限长大。
二、细胞的分化和组织的形成
受精卵分裂产生的新细胞, 这些细胞的形态和功能彼此相似。随着细胞的增殖, 细胞数量的增多, 细胞的形态和功能逐渐出现差异, 最后形成了不同形态和不同功能的各种细胞。这种由一般到特殊, 由相同到相异的细胞变化过程, 叫细胞分化。
由形态相似、结构和功能相同的细胞联合在一起, 形成具有独立功能的细胞群, 这些细胞群就形成了一种组织, 即组织的形成。
用图示表示细胞的分化和组织的形成如右:
三、组织的概念:由许多形态相似, 结构、功能相同的细胞联合在一起而形成的细胞群
人体四种基本组织的分布、结构及功能如下表所示:
组织名称
分布
结构特点
主要作用
上皮组织
多分布在体表和体内各种管腔壁的表面
细胞排列紧密, 细胞间质少
保护、分泌等
结缔组织
分布广泛, 如骨组织、软骨组织、血液等
细胞间隙大, 细胞间质比较多
支持、连接、保护、营养等
肌肉组织
骨骼肌
躯干和四肢等处
肌纤维圆柱形, 有横纹
收缩引起骨骼运动
平滑肌
内脏和血管壁
肌纤维梭形, 无横纹
收缩引起胃、肠等内脏器官运动
心肌
心脏
肌纤维短圆柱形, 有横纹
能自动地有节律地收缩和舒张
神经组织
神经系统
由神经元和神经胶质两种细胞构成
神经细胞受刺激后能产生并传导兴奋
构成植物器官的主要组织的分布及功能如下表所示:
种类
分布
功能
分生组织
根尖的分生区, 茎尖的生长点, 茎内的形成层
有很强的分裂能力, 不断产生新细胞
保护组织
根、茎、叶的表皮等
保护内部柔嫩部分
营养组织
根、茎、叶、花、果实、种子等都有
储藏营养物质, 含叶绿体的营养组织还能进行光合作用
输导组织
根、茎、叶等处的导管和筛管
运输水、无机盐和有机物
机械组织
茎、叶脉、叶柄等
支持作用
练习
一、选择题
1.(2015呼和浩特)图一表示细胞发生的一系列变化过程, 图中过程A和过程B分别表示
A.细胞生长、细胞分化 B.细胞分裂、细胞分化 C.细胞分裂、细胞生长
D.细胞生长、细胞分裂
答案:B
2.(2015长沙)白血病患者移植正常的造血干细胞后, 产生了各种正常细胞, 这主要体现了
A.细胞分裂 B.细胞分化 C.细胞癌变 D.细胞死亡
答案:B
3.(2015桐城)对右图所示的细胞生命括动的叙述, 错误的是
A.①表示细胞分化过程, ②表示细胞分裂过程
B.①过程产生的细胞和原细胞含有相同的遗传物质
C.②过程产生的细胞, 形态结构功能发生改变
D.生物体通过①过程和②过程形成组织
答案:A
4.(2015垫江)1.在细胞分裂过程中, 最先分裂成两份的是
A.细胞质 B.细胞膜 C.细胞核 D.细胞壁
答案:C
5.(2015滨州)5造血干细胞移植是白血病等某些血液病患者治愈的唯一希望。人的造血干细胞产生血细胞的过程在生物学上称为
A细胞生长 B细胞分裂 C细胞衰老 D细胞分化
答案:D
6.(2015•株洲)如图展示青蛙的发育过程, 其中省略号包含以下哪些变化?( )
①细胞生长 ②细胞分裂 ③细胞分化 ④细胞衰老
A.②③ B.①② C.①②③ D.①②③④
答案:C
7.(2015•威海)洋葱根尖的一个细胞经过一次分裂, 结果是( )
A.形成两个细胞, 遗传物质减少一半
B.形成两个细胞, 遗传物质不变
C.形成一个细胞, 遗传物质减少一半
D.形成一个细胞, 遗传物质不变
答案B:
8.(2015衡阳)下图为植物细胞分裂过程中不同时期的图像, 按发生分裂的先后顺序, 正确的是
A. a→b→c→d B.a→c→d→b C.a.→d→b→c D.d→a→b→c
答案:B
9.(2015广州)植物细胞分裂的顺序是
①细胞质分成两份,每份各含有一个细胞核 ②细胞核由一个分成两个 ③在细胞质中央形成新的细胞膜和新的细胞壁
A.①②③ B.②①③ C.③①② D.②③①
答案:B
10.(2015•怀化)细胞分裂过程中, 细胞内变化最明显的是( )
A. 细胞壁 B. 细胞核 C. 细胞质 D. 细胞膜
答案:B
11.(2015揭阳)如图所示, 人的造血干细胞产生血细胞的过程在生物学上称为( )
A.细胞分裂 B.细胞分化 C.细胞生长 D.细胞变形
12.下列关于细胞分裂和分化的叙述中, 错误的是( )
A.生物体的生长发育与细胞的生长、分裂和分化密切相关
B.分化会导致相同的细胞在形态、结构和功能上出现差异
C.细胞分裂所形成的新细胞的遗传物质与原细胞是一样的
D.细胞分裂过程中染色体不经复制就均等分配到子细胞中
13.(2015宜昌)3.骨髓移植是治疗白血病的最佳方法, 因为健康人的骨髓中有大量的造血干细胞, 可不断产生新的血细胞(如右图), 这一过程称为细胞的
A.生长 B.分化 C.分裂 D.分类
14.(2015宜昌)土壤中的水分被植物的根吸收后, 要通过下图哪一种组织向上运输?
A B C D
15.(2015•青岛)成人身体的细胞约有1014个、200多种.下列叙述正确的是( )
A.细胞的形态、结构不同, 但功能基本相同
B.人体细胞的不断分裂和生长形成了不同的组织
C.这是细胞的生长、分裂和分化的结果
D.200多种细胞构成人体5种不同的组织
16.(2015•锦州)水稻根尖分生区的一个细胞内含有12对染色体, 经过细胞分裂后形成了两个新细胞, 每个新细胞的染色体数目以及水稻种子的胚芽细胞中染色体数目分别是( )
A. 12条, 12条 B. 24条, 12对 C. 12条, 12对 D. 24条, 12条
17.((2015•锦州)胃的蠕动功能促进胃液与食物的混合, 与此功能有关的主要组织是( )
A. 上皮组织 B. 肌肉组织 C. 神经组织 D. 结缔组织
18.(2015•齐齐哈尔)生物体之所以由小长大, 是由于( )
A. 细胞的分裂 B. 细胞的生长
C. 细胞的生长、分裂和分化 D. 细胞体积增大
19.(2015日照)人体有200余种细胞, 细胞的结构与功能相适应, 组成神经组织的细胞是
答案:A
20.(2015日照)右图表示某植物体内两种细胞的形成过程, ①②③表示不同的细胞生理活动。下列叙述错误的是
A.①②表示细胞的生长和分裂 B.③表示细胞的分化
C.③过程染色体数目发生改变 D.①②过程中染色体数目不变
答案:C
21.(2015日照)用光学显微镜观察洋葱鳞片叶细胞分裂, ①②③④表示四个不同阶段的细胞。下列有关叙错误的是
A.观察染色体使用的染色剂是碘液
B.细胞分裂时染色体变化最明显
C.染色体是由DNA和蛋白质组成
D.观察染色体最适宜的细胞是③
答案:D
细菌、真菌和病毒
一、菌落
概念:一个细菌或真菌在一定的培养基上繁殖后形成肉眼可见的集合体称为菌落。
各种细菌或真菌在一定的培养条件下形成的菌落具有一定的特征, 包括菌落的大小、形状(如圆形、不规则、假根状)、颜色、光泽(如金属光泽、闪光、不闪光)、粘稠度、透明度、表面状态(如光滑、粗糙)及边缘情况(如边缘形状及边缘是否整齐)等。菌落特征对菌种的识别和鉴定有重要的意义。不同菌种形成的菌落表现形态(即菌落特征)各不相同, 同一菌种在不同的培养基上菌落特征也有变化, 但同一菌种在同一培养基上形成的菌落一般表现形态是相同的。
二、细菌与真菌的菌落特征
项目
细菌菌落
真菌菌落
大小
较小
比细菌菌落大几倍到几十倍
形态
表面光滑粘稠或粗糙干燥
呈绒毛状、絮状或蜘蛛网状
颜色
无色或白色
有红、褐、绿、黑、黄等不同颜色
三、细菌和真菌的培养
1.制作培养基
培养皿中适于细菌和真菌生长的物质叫培养基。
制作培养基的物质根据培养的菌种不同选择含有营养的物质, 通常用琼脂与牛肉汁或土壤的浸出液、牛奶等含有有机物的物质混合而成。注意:琼脂经煮沸冷却胶化成为固态物质, 起固着菌落的作用, 不是细菌或真菌生存的营养物质;土壤浸出液或牛奶才是为细菌或真菌提供丰富有机物的物质、。
在培养基上培养细菌或真菌的目的是便于观察和控制。
2.高温灭菌
将配置好得培养基倒入培养皿或其他特殊的容器内, 进行高温灭菌, 冷却后即可使用。注意:高温灭菌的目的是杀灭培养基上原有细菌或真菌或芽孢, 避免杂菌影响实验;冷却后再使用是避免高温影响接种的细菌或真菌的生活。
3.冷却接种
将少量细菌或真菌放在培养基上的过程叫接种。接种需要避免接入杂菌, 常进行无菌化操作。
4.隔离培养
通常把接种后的培养皿放在保持恒温的培养箱中, 也可以放在室内温暖的地方进行隔离培养, 让接入菌种形成菌落。
四、细菌和真菌的分布
细菌和真菌的种类多, 分布广, 一定程度上可以认为在各种自然条件中均有它们的踪迹。无论是土壤、水域、空气中还是动物、植物、人体内外都有大量细菌和真菌生存。在某些异常环境, 如寒冷、终年积雪的极地和雪山, 温度高达90℃以上的温泉中, 甚至温度高达200~300℃的深海底火山口附近, 科学家们也发现了它们的踪迹。即细菌和真菌是生物圈中广泛分布的生物。
五、细菌和真菌的生存条件
细菌和真菌的生存需要一定的条件, 根据具体情况, 可作如下归纳:
基本生存条件:水分、适宜的温度, 大多数还需要有机物
生 特殊生存条件:除上述共同的生存条件之外, 某些细菌和真菌还需要某些特定
存 的生存条件, 如制酸奶的乳酸菌生存在无氧环境中(属于厌氧
条 菌), 在有氧条件下生命活动会受到抑制;醋酸杆菌必须生活在
件 有氧条件下(属于好氧菌);真菌中的酵母菌在有氧或无氧条件
下都能生存(兼氧型菌)
六、细菌
1.形态:细菌都是形体十分微小的单细胞个体, 只有在高倍显微镜或电子显微镜下才能观察到细菌的形态。细菌的形态因种类不同而不同, 其基本形态有球状、杆状、螺旋状, 分别被称为球菌、杆菌、螺旋菌。虽然有些细菌相互连接成球团或长链, 但每个细菌都是独立生活的。
2.结构:细菌是单细胞个体, 其细胞由细胞壁、细胞膜、细胞质等部分构成, 但没有成形的细胞核, 只有DNA集中的拟核区, 这是细菌的基本结构, 是所有细菌都具有的。另外有些细菌除这些基本结构外, 还有一些特殊结构, 例如有些细胞细胞壁外有荚膜, 有些细菌生有鞭毛, 有些细菌在一定生活周期和一定条件下形成芽孢等。如下图:
①荚膜是某些细菌细胞壁外面覆有的一层质地均匀、胶状的粘液层, 相对稳定地附于细胞壁外, 荚膜的厚度因细菌的种类不同而不同。除掉荚膜对细菌生活基本上没有影响, 但荚膜能抗吞噬和抗干燥, 对细菌具有一定的保护作用。
②鞭毛是某些细菌从细胞膜上一个基点生出的穿过细胞壁和黏液层的细长丝状物, 其长度可以是菌体长度的几倍, 从外观上看, 在细菌表面上着生, 纤细而呈波浪形弯曲, 细菌依靠它的摆动而游动, 是细菌的运动“器官”。
③芽孢是某些细菌在其生活史的某一阶段, 抵抗恶劣条件形成的圆形或椭圆形休眠体, 不属于生殖细胞, 又称内生孢子或休眠孢子。芽孢的孢壁比较厚, 折光性强, 不易着色, 要用专门的染色方法才能观察到芽孢。
3.细菌的营养方式
细菌因没有叶绿体, 不能进行光合作用, 大多数只能以现成的有机物为食, 所以营养方式为异养。极少数细菌能通过化学原理氧化无机物或类似植物的光合作用利用光能, 营自养生活。
归纳如下:
腐生(依靠分解动植物的遗体进行生活, 如枯叶杆菌引起食物
细 异养 腐败)
菌 (大多数) 寄生(从活的动植物体内吸收营养, 如痢疾杆菌寄生在人的肠道
的 内, 引起细菌性痢疾)
营
养 自养 化能合成(化能合成细菌如硫细菌利用氧化火山口的硫化物的
方 (少数) 能量为自己制造有机物)
式 光能合成(光能合成细菌利用体内的光合色素——细菌叶绿素
用光能制造有机物, 与植物的光合作用相似)
4.细菌的生殖方式
细菌的生殖方式为最简单的分裂生殖(简称裂殖), 这是一种不经过两性生殖细胞的相互融合, 由母体直接分裂为两个子体的生殖方式。对细菌来说就是一个细菌分裂成两个细菌。
①细菌进行分裂生殖时要受到环境的限制, 如环境温度过低或过高, 有机物减少时, 细菌的生殖速度会明显降低, 甚至不能正常生殖。
②分裂生殖是无性繁殖, 是所有细菌的生殖方式。
七、真菌
真菌的种类繁多, 形态、大小也各异。有的为单细胞, 形体微小, 只有在显微镜下才能观察到, 如酵母菌;有的为多细胞, 个体较大, 如蘑菇;还有借助放大镜就能观察清楚的多细胞个体, 如霉菌(青霉、曲霉等)。习惯上将真菌分为酵母菌、霉菌和大型真菌(如蘑菇)。
1.酵母菌
①形态:酵母菌是单细胞真核生物, 基本形态有卵形、圆形或圆柱形, 有的呈瓶形、三角形、弯曲形、柠檬形等。
②结构:酵母菌细胞具有细胞壁、细胞膜、细胞质和细胞核, 细胞质里有一个大的液泡。如图:
③营养方式:酵母菌不含叶绿素, 营腐生生活, 它在有氧和无氧条件下都能生活。
a:有氧时, 酵母菌能把葡萄糖(C6H12O6)彻底分解成二氧化碳(CO2)和水(H2O), 并释放出较多的能量, 供生命活动利用。
b:无氧时, 酵母菌把葡萄糖分解成二氧化碳(CO2)和酒精(C₂H₅OH), 并释放出较少的能量, 供生命活动利用。
④生殖方式:
a.出芽生殖:当环境条件适合时, 成熟的酵母菌向外生出突起, 称为芽体, 芽体逐渐长大, 最后从母体中脱落, 成为一个新的酵母菌。酵母菌进行出芽生殖时, 生出的芽体, 实际上是一个细胞, 它没有萌发过程, 既不是孢子, 也不是绿色开花植物的芽。出芽生殖是酵母菌的主要生殖方式。
b.孢子生殖:当环境不利于生存时, 一个酵母菌细胞会产生几个孢子(通常为4个), 在适宜条件下每个孢子都能发育成一个新个体。
2.青霉和曲霉
①形态:青霉和曲霉的菌体由许多细胞连接起来的菌丝构成, 其菌丝有横隔, 都是多细胞个体。青霉和曲霉的菌丝, 有的在营养物质表面上生长, 叫直立菌丝, 有的蔓延到营养物质的内部, 叫营养菌丝。青霉直立菌丝顶端长有扫帚状结构, 该结构的每两个分枝上生有成串的孢子。成熟的孢子呈青绿色, 使青霉呈现青色。曲霉的直立菌丝的顶端膨大成球状, 表面呈放射状地生有成串的孢子, 孢子随曲霉的不同而呈黄色、橙红色或黑色。因此, 青霉和曲霉所呈现的颜色不同, 都是孢子颜色造成的, 它们的菌丝一般不含色素, 是无色的。
青霉 曲霉
② 结构:青霉和曲霉的每个细胞都是具有细胞壁、细胞膜、细胞质和细胞核, 属真核生物。
③营养方式:青霉和曲霉的细胞内不含叶绿素, 依靠营养菌丝从营养物质中吸收有机物, 进行腐生生活。
④生殖方式:青霉和曲霉的直立菌丝顶端能够产生孢子, 依靠孢子进行孢子生殖。
3.蘑菇
①形态:蘑菇有地上部分和地下部分之分, 地上部分如同一把张开的伞, 由菌盖和菌柄组成, 成为子实体, 地下部分是交错伸展的纤细菌丝。
②结构:蘑菇是多细胞大型真菌, 其细胞由细胞壁、细胞膜、细胞质、细胞核等构成。
③营养方式:蘑菇细菌不含叶绿素, 依靠地下菌丝从土壤中吸收水分和有机物进行腐生生活。
④生殖方式:为孢子生殖。蘑菇的菌盖下面生有许多放射排列的菌褶, 其上生有很多孢子, 孢子成熟后散落下来, 遇到适宜的环境就萌发成菌丝, 当水分充足和菌丝里积聚了大量养料时就生出子实体。
八、真菌内的比较
项目
真菌
酵母菌
霉菌
蘑菇
不同点
形态
微小
较大
大型
结构
有一个大液泡, 单细胞生物
无大液泡, 菌丝连接, 多细胞生物
生殖方式
主要出芽生殖, 环境恶劣时孢子生殖
孢子生殖
相同点
结构
细胞壁、细胞膜、细胞质、细胞核
营养方式
腐生
另外, 酵母菌的出芽生殖不同于分裂生殖。分裂生殖相当于细胞分裂, 平分为两份, 而出芽是芽体逐渐长大、脱落、发育成一个新个体, 也不同于植物芽和孢子。
九、明确真菌与细菌、植物、动物特征上的异同点
项目
真菌
细菌
植物
动物
不同点
形态
比较小
微小
一般较大
一般较大
结构
成形核, 无叶绿体, 除酵母外, 一般是多细胞生物
不成形核, 单细胞生物
成形核, 有叶绿体, 多细胞生物
成形核, 无叶绿体, 多细胞生物
营养方式
异养
大多异样
自养
异养
生殖方式
孢子, 主要为无性繁殖
裂殖, 无性繁殖
种子或孢子, 主要有性繁殖
受精卵, 主要有性繁殖
相同点
具有细胞膜、细胞质等结构
十、病毒
1.病毒是一种没有细胞结构的特殊的微小生物, 它的个体比细菌更小, 必须用电子显微镜才能观察。病毒的结构简单, 由蛋白质外壳和内部遗传物质组成。
2.病毒不能独立生活, 只能寄生在活细胞里, 靠自己的遗传物质中的遗传信息, 利用细胞内的物质, 制造出新的病毒, 这就是它的繁殖。新生成的病毒又可以感染其他活细胞。病毒要是离开了活细胞, 通常会变成结晶体。一有机会侵入活细胞, 生命活动就会重新开始。
3.病毒的形态多种多样, 有肝形、球形、蝌蚪形。
根据它们寄生的细胞不同, 可以将病毒分为三大类。
动物病毒:如流感病毒
病毒的分类 植物病毒:如烟草花叶病毒
细菌病毒(又叫噬菌体):如大肠杆菌噬菌体
4.病毒与人类的关系包括有益或有害的两方面。
病毒的种类很多, 在生物圈中的分布十分广泛, 又是营寄生生活, 给人类饲养动物、栽培植物带来了极大的危害。但是人类在与有害病毒斗争的过程中, 设法利用病毒为人类造福。例如:疫苗是经过人工处理的减毒病毒。人们利用病毒可以杀死许多害虫。在基因工程中, 科学家能够让某些病毒携带动植物或微生物的某些基因, 进入正常细胞, 来达到转基因或基因治疗的目的。
注:A烟草花叶病毒, B腺病毒, C大肠杆菌噬菌体, ①蛋白质, ②遗传物质
用药和急救
一、安全用药
安全用药是指根据病情需要, 在选择药物的品种、剂量和服用时间等方面恰到好处, 充分发挥药物的最佳效果, 尽量避免药物对人体产生不良反应或危害。
药物可以分为处方药和非处方药。
1.处方药是必须凭医师处方即可购买, 并按医嘱服用的药物, 简称Rx。
2.非处方药是不需要凭医师处方即可购买, 按所附说明服用的药物, 简称OTC。非处方药适于消费者容易自我诊断、自我治疗的小伤小病。
无论处方药还是非处方药, 在使用之前, 都应该仔细阅读使用说明, 了解药物的主要成分, 适应症(功能与主治)、用法和用量、药品规格、注意事项、生产日期和有效期, 以确保安全用药。
3.家庭小药箱。
配备家庭小药箱, 是根据家庭成员的健康需要。小药箱中应有常用药和特殊药物。
常用药物, 一般有感冒冲剂、阿司匹灵、黄连素、红药水、碘酒、纱布、胶布等。
特殊药物, 家庭成员不常用或不用的, 但周围人群中用得较多的药物。
二、急救
掌握急救知识, 可以帮助解决生活中遇到的一些危急情况或意外伤害。
1.“120”紧急呼叫
当遇到某人突然晕倒或溺水等情况, 要尽快拨打“120”急救电话, 寻求紧急救助, 以挽救患者的生命。有些城市的急救电话除了“120”之外还有“110”、“112”或“999”等, 这些电话是联网的, 所以拨通任何一个即可。拨打电话呼叫要告诉对方患者的住址和病状。
2.常见意外伤害的急救措施
①人工呼吸
当有人因煤气中毒、溺水、触电等意外事故而突然停止呼吸, 这时应立即用人工呼吸的方法进行急救, 最常用的人工呼吸是口对口吹气法, 这种方法最为有效和简便易行, 具体做法和步骤是:
a.尽可能把被救者放在空气新鲜、温度适宜的场所。
b.使被救者的呼吸道畅通:首先要解开衣领, 使病人仰卧, 头后仰, 腰带放松;其次清除病人口鼻内的异物和污物, 将口敞开, 盖上纱布。
c.救护者深吸一口气, 对准被救者的口, 用手捏住被救者的鼻孔, 进行吹气。吹气停止后, 救护者的嘴离开, 并立即松开捏鼻的手。每分钟吹气的次数要与平时的呼吸频率一样, 每分钟15次~20次。
d.观察反应。气吹入后, 如被救者胸腔略有隆起, 则为成功;如无反应, 则应该检查被救者的呼吸道是否畅通, 或者吹气是否得当等。进行人工呼吸, 有时需要半小时, 甚至数小时以上才有效果, 因此一定要耐心、坚持、要尽最大的努力来挽救生命。
②胸外心脏挤压
有人因意外事故心脏停止跳动, 应做人工胸外心脏挤压。具体方法是:
a.使病人仰卧、头后仰, 将病人的上衣脱去, 腰带放松。
b.按人工呼吸的具体步骤准备好。
c.挤压心脏。挤压时, 救护者需站在病人的左侧, 双手叠放在一起, 有节奏(按每分钟心跳的次数), 带有冲击性地用力向下挤压病人的胸骨下端, 使其下陷3cm ~ 4cm, 然后放松。
d.每做一次人工呼吸需要4次~5次心脏挤压, 即每分钟70次 ~80次, 与人的心率接近。如此反复做。
e.观察反应。当病人出现自主呼吸, 颈动脉有搏动, 并且脸色逐渐转为红润时, 则证明抢救有效。
③出血和止血
a.出血
出血分为两种:外出血和内出血。内出血是体内器官出血, 包括胸部和腹部出血, 必须去医院诊断治疗。外出血是指体表出血, 应及时处理, 否则会因流血过多影响健康。
外出血分为三种情况:毛细血管出血、动脉出血、静脉出血。
毛细血管出血:一般血液呈红色, 从伤口渗出或像水珠一样流出, 出血速度较慢, 血流出量较少, 血液可以在伤口处自行凝固。
静脉出血:静脉出血时, 血液呈暗红色, 连续不断从伤口流出, 出血速度比毛细血管出血速度快。
动脉出血:动脉出血时, 血液呈鲜红色, 从伤口喷出或随心跳节律一股一股涌出。血流速度快, 血量多。若不及时止血, 伤者会因失血过多而死亡。
b.止血
毛细血管出血的止血方法:将伤口洗净消炎, 然后贴上创口贴或在伤口处熬上药, 用纱布绷带加压止血即可。
大动脉、静脉出血的止血方法:除及时拨打“120”急救电话外, 还要立即做止血处理, 用手指、止血带或绷带用力压迫受伤动脉的近心端, 或静脉伤口的远心端进行止血。
④触电
急救方法:首先迅速断绝电源, 然后就地急救。断电源时应关闭电源开关、拉闸、拨去插座。如果电线落在触电者身上时, 应尽快找干燥木棒、竹竿、扁担、塑料棒、磁棍、皮带或绳子等不导电的东西, 将电线拨开。不能直接用手拉接触者, 也不能用导电的铁器、金属、湿布等接触带电物品。对心跳、呼吸暂时停止的人, 必须现场马上进行口对口人工呼吸及胸外心脏挤压, 进行抢救。
⑤溺水
急救方法:将溺水者搭救上岸后, 立即撬开牙齿, 清除口腔和鼻腔内杂物。使其俯卧位, 腹垫高呈头低位, 以利于呼吸和排出积水。然后使其仰卧, 尽快施行人工呼吸和体外心脏挤压, 及时呼叫救护车。如溺水者仅有意识丧失, 可掐人中、内关、涌泉、足三里等穴位。
⑥煤气中毒
急救方法:发现煤气中毒病人后, 要立即把病人搬到室外空气流畅的地方, 使病人马上能吸入新鲜空气。但要注意保温。症状轻不昏迷的, 可以喝热浓茶, 大多数小时即好转。原有煤气的屋子要开门窗通风换气后再入内。病人神志不清甚至低迷的, 应及时备车急送医院抢救。护送中要尽可能清除病人口中的呕吐物及痰液, 有活动假牙要取出, 将病人的头偏一侧, 以免呕吐物阻塞呼吸道。病人呼吸不匀或微弱, 可行口对口人工呼吸, 呼吸、心跳都已停止, 应立即先做人工呼吸和胸外心脏挤压, 不能放松抢救。在运送医院途中, 仍应坚持抢救。
能力模块突破
三、用药的几个误区
1.认为用药“越多越好”
人们生了病总希望早日恢复健康, 会多用药物, 提高治疗效果, 这是正常的心理要求。但多种药物联用时, 要根据病情需要合理应用。要了解相关药物之间的相互作用和药物不良反应, 这样才能做到用药合理、安全和有效, 才能早日康复。
2.认为用药“越新越好”
3.认为用药“越贵越好”
有些人认为用药药费越贵越好。殊不知药物疗效并不以其价格的高低为衡量标准, 主要是对症下药。滥用贵药不一定好, 真正的好药应该具备安全高效、价格低廉、使用方便这三个基本条件。
4.认为“服药时间无所谓”
由于用药的目的不同, 药物的吸收和排泄又各有差异, 服药的时间也就不同。一定的药物, 必须按照一定的时间服用, 才能收到理想的效果。
四、急救时要注意的问题
施救者急救应注意以下问题:
1.必须勇敢、镇定、灵活、有随机应变的能力, 熟悉急救方法, 动作敏捷。
2.要有辨别伤病情况的能力, 如流血、呼吸停止等。
3.让伤病者采取适当的姿势。
4.不必要时不要移动伤病者, 但是在危险区则应该立即移至安全区。
5.昏迷及失去知觉的伤病者, 不可给其吃、喝任何东西。
6.注意让伤病者保温, 防止休克。
7.注意急救处理的优先顺序是:
①大出血;②呼吸停止;③休克;④胸部创伤;⑤头伤并神志不清及严重烧、烫伤。
8.对伤病者要给予精神安慰, 消除伤病者的恐惧心理。
9.尽快将伤病者送往医院。
10.将所了解伤病者的情况提供给医生。
植物的类群
一、藻类植物
1.生活环境
大多生活在水中, 如衣藻、水绵生活在淡水中;海绵、紫菜生活在海水中。但也有少数蕨类植物生活在陆地的阴暗处。
2.结构
植株没有根、茎、叶的分化(即没有吸收水分和无机盐的专用结构)。大多数藻类植物是单细胞结构, 如衣藻;少数藻类植物是多细胞结构, 如水绵。
因此, 藻类植物可以进行如下分类。
③ 根据结构分类(如右图)
单细胞藻类:衣藻等
多细胞藻类:水绵等
衣藻和水绵的区别如下表所示。
衣藻
水绵
类别
单细胞绿藻
多细胞绿藻
形态
卵形
丝形
叶绿体
杯状
带状(螺旋形排列)
鞭毛、眼点
有
无
生活方式
能运动, 可自由生活
漂浮于水中
②根据生活环境分类
淡水藻类:衣藻、水绵等, 多表现为绿色。
海洋藻类:紫菜、海带等, 有些种类因含有其他色素而变现为其他颜色。
3.营养方式
藻类植物全身每一个细胞都可以从环境中吸收水分和无机盐, 并能进行光合作用。
4.生殖方式
藻类植物每一个细胞都能参与生殖形成孢子(一种生殖细胞, 但不是种子), 孢子在合适条件下发育成新的藻类植物个体。
5.藻类植物在生物圈和在人类生活中的作用
①地球表面面积大, 湖海较多, 海岸线长, 藻类植物种类繁多。据报道, 海洋面积为3.62×10⁸平方公里, 估计每年每平方公里的藻类能产生375吨的有机碳, 释放出大量氧气, 占空气中氧气总量的95%。
②在我国藻类是很普通的食品。藻类营养价值很高, 含有大量碳水化合物、蛋白质、脂肪、各种维生素和有机碘等。据中国医学院营养系报道:每100克干海带含糖57克, 粗蛋白8.2克;每100克干紫菜含蛋白质24.5克, 糖31克。另外, 一些海藻还含有丰富的碘盐和维生素C、D、E、K等。
③ 藻类在农业上的应用。藻类可作肥料, 生活在河流、胡泊等淡水环境中的藻类大量
死亡后, 沉积水底, 形成有机淤泥, 农民利用它作为肥料, 同时利用有固氮作用的蓝藻固氮, 可提高土壤肥力。据报道:在自然水体中, 每平方米水面藻类固氮量达0.04~0.29克。稻田区的蓝藻固氮量, 每亩高达1.7~6.7千克。
④ 类在医药上的应用。褐藻含有丰富的碘, 可治疗和预防甲状腺肿;琼脂在医学上常
用于各种微生物的固体培养基中;从海藻中提取低聚褐藻酸钠纯品配制成“代血浆”, 对于失血性休克、烧伤、烫伤等是良好的扩溶剂。
⑤藻类在工业上的应用。藻类是许多工业产品的原料, 已广泛应用在染料、皮革、纺织、建筑、食品等工业上。
⑥藻类与渔业的发展。藻类植物与水中的经济动物, 特别是鱼类的关系非常密切。在各种水域中生长的藻类植物, 都是水中经济动物直接或间接的饵料。当然, 藻类植物在一定环境条件下, 会对养殖业的发展产生危害, 造成鱼类的死亡。例如, 在夏季, 有些藻类大量繁殖使水体发生“水华”现象, 藻类死亡, 腐烂分解, 使水中氧气含量下降, 导致鱼的生存受到威胁。有些蓝藻能分泌一些毒素, 使家禽、家畜中毒。
二、苔藓植物
1.生活环境
大都生活在阴湿的陆地环境中。
2.结构
植株十分矮小, 为小型多细胞植物, 有茎和叶, 根非常简单, 称为假根, 只起固着植物的作用, 没有输导组织, 不能吸收水分和无机盐, 叶只由一层细胞构成。
3.营养方式
细胞中有叶绿体, 都能进行光合作用, 依靠叶从阴湿的空气中吸收水分和无机盐。
4.生殖方式
苔藓植物与藻类植物一样都靠孢子生殖。
5.苔藓植物在生物圈和在人类生活中的作用
①苔藓植物生活于沙漠、荒漠、冻原地带及裸露的石面或变裂的岩层上。在生长过程中, 能不断地分泌酸性物质, 溶解岩面, 本身死亡后残骸堆积与岩面, 年长日久, 为其他高等植物创造了良好的生活条件, 是植物界拓荒者之一。
②苔藓植物一般都有很强的吸水能力, 尤其是在密集丛生时, 其吸水量可高达植
物体干重的15~20倍, 在防止水土流失上起着重要作用。
③藓植物在湖边、沼泽中大片生长时, 逐年生长、衰老、死亡、腐朽并堆积, 会使
湖泊、沼泽演替为森林。
④测空气污染程度的指示物。苔藓植物的叶只有一层细胞, 二氧化硫等有毒物质可以
从背、腹两面侵入细胞, 因此对二氧化硫十分敏感, 在污染严重的城市和工厂附近很难生存, 利用苔藓植物的这个特点, 把它当作检测空气污染程度的指示植物。
⑤ 苔藓植物有些种类具有药用价值。
⑥ 苔藓植物因茎、叶具有很强的吸水、保水能力, 在园艺上用于包装运输新鲜禾苗或
作为播种后的覆盖物, 以及盆景制造的底物等。
⑦ 农业生产中用作肥料。
三、蕨类植物
1.生活环境
森林和山野的阴湿环境
2.结构
植物体由根、茎、叶构成, 且根、茎、叶中有专门的输导组织, 所以植株比苔藓植物高大得多。根是真正的根, 能吸收水分和无机盐。茎多像根, 称为根状茎。
3.营养方式
叶细胞中有叶绿体, 能进行光合作用, 制造有机物。根具有固定作用和吸收作用, 依靠根从土壤中吸收水分和无机盐。
4.繁殖
依靠孢子繁殖后代。
蕨类植物叶片下表面的褐色隆起里, 含有大量孢子(一种生殖细胞)。孢子成熟以后, 从表面散发出来, 落在温暖潮湿的地方, 就会萌发和生长。藻类、苔藓、蕨类植物都是不结种子的植物, 靠孢子繁殖后代, 统称为孢子植物。
5.蕨类植物在生物圈和在人类生活中的作用
①与煤的形成有关。古代蕨类植物的遗体埋藏在地下, 在一定温度、压力作用下, 经过漫长的变化, 形成了煤。
② 在工业、农业生产中的应用。在工业生产上, 有些蕨类植物可以作为火箭发射时点火的燃料;在农业生产上, 蕨类植物可增加土壤的含氮量, 提高土壤肥力, 也可以作为牲畜的优良饲料。蕨类植物能反应土壤、气候情况, 是造林指示植物。
③在生活中的应用。蕨类植物可以食用, 还可以作为燃料, 以及作为药用植物等。
④观赏价值。如卷柏、桫椤等形态优美, 全年常绿, 是良好的观赏植物, 人们常在庭院、温室中栽培。
四、种子植物:能够产生种子的植物
1.种子
①种子结构
种子由种皮和胚组成, 胚由胚根、胚轴、胚芽、子叶组成。种皮保护胚, 胚是种子植物的幼体。另外, 玉米种子中还有胚乳。
②种子成分
种子中子叶或胚乳储藏营养物质, 多为淀粉、遇碘液变蓝, 另外还有蛋白质等有机物、水分、无机盐。
菜豆种子和玉米种子的构造如图:
菜豆种子构造示意图
2.裸子植物和被子植物
①裸子植物:种子外面没有果皮, 裸露, 所以叫裸子植物。
例如:松是裸子植物, 松球果不是果实, 松球果鳞片基部着生的种子是裸露的。常见的裸子植物有松(油松、雪松)、柏(侧柏)、杉(云杉、水杉)、银杏、苏铁。
②被子植物:种子被包在果实之中。
例如:大豆的1个豆荚就是1个果实, 豆荚外面的壳是果皮, 里面的每个“豆粒”都是都是1粒种子。水稻的1粒谷子就是1个果实, 外面的谷壳就是果皮, 里面的米是1粒种子, 且种皮与果皮紧贴在一起, 难以区分种皮。种子中的胚得到了果皮和种皮的双重保护。
③被子植物比裸子植物更加适应陆地生活, 在生物圈中的分别更加广泛, 种类更多。原因如下:
a.种子的发育过程中, 果实可以保护种子免受昆虫叮咬以及其他不利因素的危害。
b.果实常有一些适于传播的特点, 可以使被子植物更加适应陆地生活, 在生物圈中分布更加广泛, 种类更多。
五、藻类植物、苔藓植物、蕨类植物和种子植物的比较
代表植物
生活环境
形态结构
繁殖方式
与人类的关系
孢子植物
蕨类植物
衣藻、
水绵
大多在水中, 少数在陆地阴湿处
单细胞或者多细胞, 无根、茎、叶的分化, 无输导组织
孢子生殖
释放氧气, 做鱼饵, 制碘酒、褐藻胶、琼脂等
苔藓植物
墙藓、
地钱
潮湿的陆地
植株矮小, 有茎、叶的分化, 但没有真正的根, 无输导组织
孢子生殖
空气污染指示植物
蕨类植物
卷柏、
铁线蕨
潮湿的陆地
有输导组织, 具有真正的根、茎、叶。可以长得很高大
孢子生殖
成煤, 药用、食用、做绿肥和饲料(满江红)
种子植物
裸子植物
松、
银杏
陆地
同上, 但结构更复杂。具有根、茎、叶、种子四种器官
用种子繁殖
木材、防风、保水、食用等
被子植物
玉米、水稻、花生
各种水陆环境
有根、茎、叶、花、果实、种子六大器官
用种子繁殖
与人类关系十分密切
特别提醒
①从藻类植物到被子植物, 它们在生活环境上逐渐由水生向陆生发展, 从形态结构上逐渐由简单到复杂, 从进化上看由低等到高等。
②一般用孢子繁殖后代是无性繁殖, 但并不是说孢子植物不进行有性生殖。
③裸子植物和被子植物虽然都是种子植物, 但二者的组成器官略有不同。
六、单子叶植物种子与双子叶植物种子的比较
比较内容
双子叶植物(花生种子)
单子叶植物(玉米种子)
不同点
子叶数
2片
1片
胚乳
大多数没有胚乳
绝大多数有胚乳
营养物质储藏部位
子叶
胚乳
子叶功能
储藏营养物质
讲胚乳内的有机物转运给胚芽、胚轴、胚根
相同点
都有胚和种皮
绿色植物的光合作用和呼吸作用
一、绿色植物通过光合作用制造有机物
生物圈中的生产者——绿色植物, 是一个巨大的生产有机物的天然“工厂”。制造有机物的生理作用是光合作用。
1.光合作用
①概念:绿色植物通过叶绿体, 利用光能, 把二氧化碳和水转化成储存能量的有机物(如淀粉), 并且释放氧气的过程。
②原料:水和二氧化碳
水由根从土壤中吸收, 二氧化碳由叶片通过气孔从空气中获得。
③条件:光是绿色植物进行光合作用的必要条件, 没有光, 植物无法进行光合作用。
④场所:叶绿体, 主要存在于叶片的叶肉细胞中, 因此叶片是绿色植物制造有机物的主要器官。
⑤产物:有机物和氧气
⑥光合作用的实质。
光
二氧化碳 + 水 有机物 + 氧气
叶绿体 (储存着能量)
物质转变:将含碳的无机物转变成含碳的有机物(如淀粉)。
能量转变:将光能转变成储藏在有机物(如淀粉)中的化学能(生物质能)。
2.实验:绿叶在光下制造有机物
①暗处理:把盆栽的天竺葵放在黑暗处以昼夜的目的是:将叶片中的淀粉运走耗尽。
②叶片遮光:对一片叶的处理及目的:把一片叶的叶片的一部分进行遮罩, 即让这部分叶片无光照, 而另一部分不遮罩, 有光照。把盆栽的天竺葵置于阳光下, 进行遮罩的叶片的实验是对照实验, 即无光和有光形成对照。
③脱色:去掉叶片中的叶绿素。
方法:把叶片放入酒精中隔水加热。
隔水加热的原因:酒精有挥发性, 直接加热酒精容易燃烧起火, 隔水加热可以避免失火;另在加热过程中, 酒精逐渐溶解叶绿素, 叶片呈黄色。
④检验植物是否进行了光合作用的方法:向已脱色处理的叶片上滴加碘液(棕色液体), 变蓝的部位表示叶片进行光合作用合成了淀粉, 因为淀粉遇碘变蓝。
预期结果:没有遮罩的叶片部分变蓝, 遮罩的叶片部分不变蓝, 呈棕色(碘液的颜色)。
实验结果:与预期结果一样。
⑤结论:光合作用制造了有机物。
绿色植物制造的有机物除供自己利用外, 还通过食物链, 进入其他生物体内, 参与构建其他生物体并提供生命活动所需的能量。
3.演示实验:光合作用产生氧气。
实验:如图
现象:金鱼藻表面冒出气泡, 待收集到大半试管气体时, 将带火星的木条伸到试管内, 木条复燃。
结论:金鱼藻在光下产生氧气;植物光合作用不仅制造有机物, 还产生氧气。
实验评价:设置对照实验, 探究光合作用需要光。
4.探究:二氧化碳是光合作用必需的原料吗?
假设:①光合作用需要二氧化碳。
②光合作用不需要二氧化碳。
实验过程:如图
现象:甲装置中叶片脱色后, 遇碘液不变色;
乙装置中叶叶片脱色后, 遇碘变蓝。
结论:二氧化碳是光合作用的必须原料。
二、绿色植物对有机物的利用
1.有机物用来构建植物体
①从细胞角度看, 植物细胞体内除了水和少量无机盐外, 主要是有机物。细胞壁的主要成分是纤维素(一种糖类), 细胞膜的主要成分是蛋白质和脂类, 细胞核中的遗传物质是DNA, 均为有机物。
②从器官角度看, 种子的成分大部分是有机物, 茎和根中也含有大量的有机物。
2.有机物为植物的生命活动提供能量
①植物生命活动所需要的能量来自细胞内的有机物。
②呼吸作用
概念:在植物体内, 将有机物进行分解, 释放能量供生命活动的需要, 这个过程就是呼吸作用。呼吸作用是生物所具有的另一项重要的生理过程。
原料:有机物和氧气
条件:活细胞, 在有光和无光的条件下都进行, 一旦停止, 生命就终结。
场所:主要在细胞的线粒体内进行, 不同的细胞内, 线粒体的数目不同, 线粒体较多的细胞中, 呼吸作用旺盛。
产物:二氧化碳和水, 并释放出有机物中储存的能量, 释放的能量用于生命活动。
③呼吸作用的实质
线粒体
有机物 + 氧 二氧化碳 + 水 + 能量
其他生物细胞内, 有机物分解提供能量的方式与绿色植物一样, 都通过细胞进行呼吸。
因此:呼吸作用是生物的共同特征。
三、光合作用与生物圈的碳—氧平衡
绿色植物在光合作用中消耗大量的二氧化碳, 制造氧气, 所制造的氧气量大大超过自身呼吸作用对氧的需要量, 大量的氧以气体的形式排放到大气中, 这样就维持了生物圈中二氧化碳和氧气的相对平衡, 简称碳—氧平衡。
四、光合作用在农业生产上的应用
农业生产上, 要保证农作物有效地进行光合作用的条件, 特别是光的作用。
农业上常采取的措施有间接套种和合理密植。间接套种可以充分利用空间, 创造最大的经济效益, 如在葡萄架下中喜阴的经济作物, 瓜、果、菜套种。合理密植可以防止植物间距过稀或过密。过稀, 会因为没有充分利用单位面积上的光而造成对太阳光能量的浪费;过密, 植株叶片互相遮挡, 被遮挡的叶片不仅不能有效地进行光合作用生产有机物, 而且还因为进行呼吸作用而消耗有机物。另外, 在温室大棚内, 可适当控制温度和提高二氧化碳浓度, 提高光合作用效率, 以提高农作物的产量。
五、光合作用与呼吸作用的比较
光合作用
呼吸作用
区别
部位
含有叶绿体的细胞
所有的活细胞, 主要在线粒体中
条件
光
有光无光均可
原料
二氧化碳、水
有机物、氧
产物
有机物、氧
二氧化碳、水
能量转变
制造有机物, 储存能量
分解有机物, 释放能量
联系
1.光合作用为呼吸作用提供物质基础
2.呼吸作用产生的二氧化碳, 可被光合作用利用, 产生的能量维持所有生命活动(包括光合作用)
注意:
1.光合作用与呼吸作用是相互依存的关系, 不是完全相反或对立的关系。
2.呼吸作用还包括无氧呼吸(也消耗有机物, 产生能量维持生命活动)。
六、影响光合作用、呼吸作用和蒸腾作用的外界因素
1.影响光合作用的外界因素
①光照强度。光照增强, 光合作用随之加强。但光照增强到一定程度后, 光合作用不在加强。夏季中午, 由于气孔关闭, 影响二氧化碳的进入, 光合作用反而下降。因而中午光照最强的时候, 并不是光合作用活动最强的时候。
②二氧化碳浓度。二氧化碳是光合作用的原料, 其浓度影响光合作用的强度。温室种植蔬菜可适当提高大棚内二氧化碳的浓度以提高产量。
③温度。植物在10~35℃正常进行光合作用, 其中25~30℃最适宜, 35℃以上开始下降, 甚至停止。
2.影响呼吸作用的外界因素
温度、水分、氧气和二氧化碳浓度是影响呼吸作用的主要因素。
①温度。温度对呼吸作用强弱影响最大。温度升高, 呼吸作用加强;温度过高, 呼吸作用强度减弱。
②水分。植物含水量增加, 呼吸作用加强。
③氧气。一定范围内随氧气浓度的增加, 呼吸作用显著加强。
④二氧化碳。二氧化碳浓度大, 抑制呼吸作用。在贮藏蔬菜、水果、粮食时用低温、干燥、充加二氧化碳等措施可以延长贮藏时间。
3.影响蒸腾作用的外界因素
①光照。较强的光照提高了空气温度也叶面温度, 使叶内水分气化过程加速, 蒸腾作用加强。
②湿度。较大的湿度使水分气化速度减慢, 蒸腾作用减弱。
初中生物知识点归纳汇总: 这是一份初中生物知识点归纳汇总,共23页。学案主要包含了,调查我们身边的生物,输血与血量,空中飞行的动物等内容,欢迎下载使用。
初中生物知识点汇总: 这是一份初中生物知识点汇总,共58页。学案主要包含了生物与非生物的主要区别,生物的基本特征,科学探究的基本方法和过程,细胞的基本结构和功能,细胞中有机物和无机物的主要区别,细胞内的能量转换器,细胞分裂的概念,细胞分化与分裂的区别和联系等内容,欢迎下载使用。
2024年中考生物一轮复习知识点汇总(苏教版): 这是一份2024年中考生物一轮复习知识点汇总(苏教版),共53页。学案主要包含了,通常包括提出问题,等内容,欢迎下载使用。

