初中人教版9.1 压强当堂达标检测题
展开第九章综合检测题
(时间:45分钟 满分:100分)
一、选择题(每小题3分,共30分)
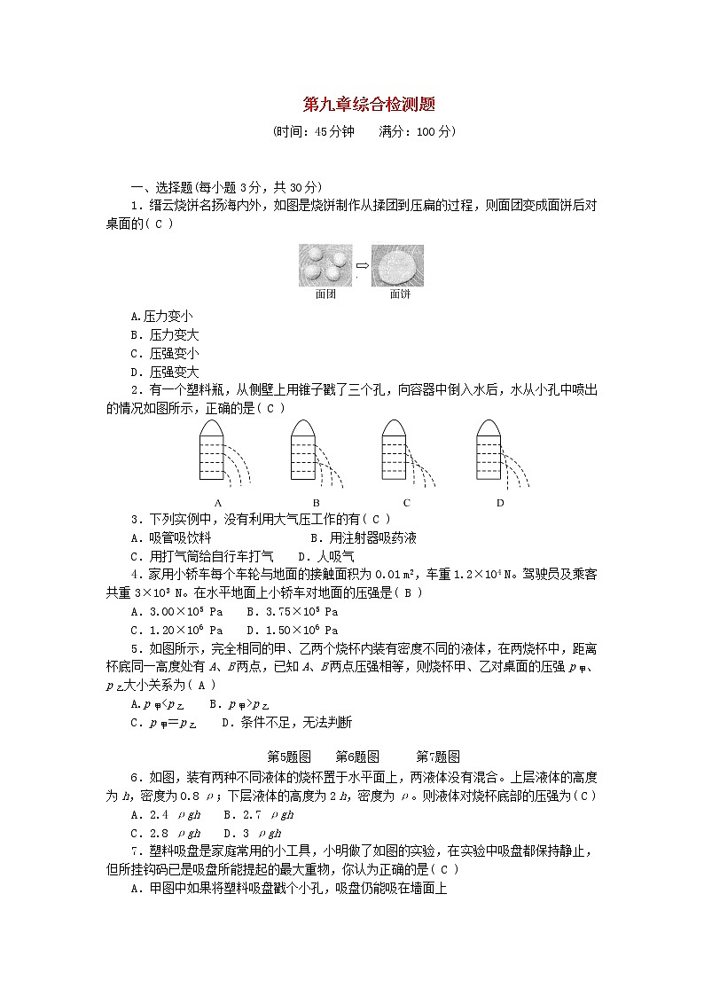
1.缙云烧饼名扬海内外,如图是烧饼制作从揉团到压扁的过程,则面团变成面饼后对桌面的( C )
A.压力变小
B.压力变大
C.压强变小
D.压强变大
2.有一个塑料瓶,从侧壁上用锥子戳了三个孔,向容器中倒入水后,水从小孔中喷出的情况如图所示,正确的是( C )
3.下列实例中,没有利用大气压工作的有( C )
A.吸管吸饮料 B.用注射器吸药液
C.用打气筒给自行车打气 D.人吸气
4.家用小轿车每个车轮与地面的接触面积为0.01 m2,车重1.2×104 N。驾驶员及乘客共重3×103 N。在水平地面上小轿车对地面的压强是( B )
A.3.00×105 Pa B.3.75×105 Pa
C.1.20×106 Pa D.1.50×106 Pa
5.如图所示,完全相同的甲、乙两个烧杯内装有密度不同的液体,在两烧杯中,距离杯底同一高度处有A、B两点,已知A、B两点压强相等,则烧杯甲、乙对桌面的压强p甲、p乙大小关系为( A )
A.p甲<p乙 B.p甲>p乙
C.p甲=p乙 D.条件不足,无法判断
6.如图,装有两种不同液体的烧杯置于水平面上,两液体没有混合。上层液体的高度为h,密度为0.8 ρ;下层液体的高度为2 h,密度为ρ。则液体对烧杯底部的压强为( C )
A.2.4 ρgh B.2.7 ρgh
C.2.8 ρgh D.3 ρgh
7.塑料吸盘是家庭常用的小工具,小明做了如图的实验,在实验中吸盘都保持静止,但所挂钩码已是吸盘所能提起的最大重物,你认为正确的是( C )
A.甲图中如果将塑料吸盘戳个小孔,吸盘仍能吸在墙面上
B.甲图中大气对吸盘的压力等于钩码的重力
C.利用乙图的实验可以粗略测量大气压强的值
D.利用乙图的实验在海拔更高的地区仍能提起该重物
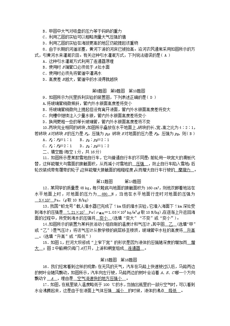
8.由于长期的河道淤塞,黄河下游的河床已被抬高。沿河农民通常采用如图所示的方式,引黄河水来灌溉农田。有关这种引水灌溉方式,下列说法错误的是( A )
A.这种引水灌溉方式利用了连通器原理
B.使用时B端管口必须低于A处水面
C.使用时必须先将管道中灌满水
D.高度差H越大,管道中的水流得就越快
9.如图所示为托里拆利实验的装置图,下列表述正确的是( D )
A.将玻璃管稍微倾斜,管内外水银面高度差将变小
B.将玻璃管稍微向上提起但没有离开液面,管内外水银面高度差将变大
C.向槽中继续注入少量水银,管内外水银面高度差将变小
D.换用更粗一些的等长玻璃管,管内外水银面高度差将不变
10.两块完全相同的砖块,如图所示叠放在水平地面上,砖块的长、宽、高之比为4∶2∶1,若砖块A对砖块B的压力是FA,压强为pA;砖块B对地面的压力是FB,压强为pB,则( B )
A.FA∶FB=1∶1 B.pA∶pB=2∶1
C.FA∶FB=2∶1 D.pA∶pB=1∶2
二、填空题(每空1分,共16分)
11.如图所示是某款雪地自行车,它与普通自行车的不同是:前轮用一块宽大的滑板代替,这样能增大与雪面的接触面积,从而减小对雪地的__压强__,防止自行车陷入雪地;后轮改装成带有履带的轮子,这样能增大接触面的粗糙程度,从而增大自行车行驶的__摩擦力__。
12.某同学的质量是48 kg,每只鞋底与地面的接触面积为160 cm2,则他双脚着地站在水平地面上时,对地面的压力为__480__N,当他在水平地面行走时对地面的压强为__3×104__Pa。(g取10 N/kg)
13.我国“蛟龙号”载人潜水器已完成了7 km级的潜水实验,它潜入海面下7 km深处受到海水的压强是__7.21×107__Pa(ρ海水=1.03×103 kg/m3,g取10 N/kg),在逐渐上升返回海面的过程中,所受到海水的压强将__变小__(选填“变大”“不变”或“变小”)。
14.如图所示的装置为某科技活动小组自制的温度计和气压计,其中图__乙__(选填“甲”或“乙”)是气压计;将该气压计从教学楼的底层移至楼顶,玻璃管中水柱的高度将__升高__。(选填“升高”或“降低”)
15.如图1,拦河大坝修成“上窄下宽”的形状是因为液体的压强随深度的增加而__增大__;图2中船闸仅阀门A打开,上游和闸室组成__连通器__。
16.我们经常看到这样的现象:在无风的天气,汽车在马路上快速驶过以后,马路两边的树叶会随风飘动,如图所示,汽车向左行驶,马路两边的树叶会沿着A、B、C哪一个方向飘动?__A__,理由是__空气流速快的地方压强小__。
17.如图,在瓶里装入温度略低于100 ℃的水,当抽出瓶里的一部分空气时,可以看到水会沸腾起来,这是由于在液面上气体压强__减小__的时候,液体的沸点__降低__。
18.如图是a、b两种不同物质质量和体积的关系图象,则a、b两种物质密度之比为__2∶1__,如果用质量相等的上述两种物质分别制成甲、乙两个底面积不同、高度相同的实心圆柱体,并将它们放置在水平地面上,则甲、乙两圆柱体对水平地面的压强之比为__2∶1__。
三、实验探究题(共32分)
19.(8分)如图所示,小明同学利用A、B两物体、砝码、泡沫等器材探究“压力的作用效果与什么因素有关”的实验。
(1)实验中小明是通过观察__泡沫的凹陷程度__来比较压力作用效果的,这种方法叫转换法。
(2)比较甲、乙两图所示实验,能够得到的结论是:压力作用效果与__压力大小__有关。
(3)若要探究“压力的作用效果与受力面积大小的关系”,应通过比较图__甲、丙__所示实验。
(4)小明同学实验时将物体B沿竖直方向切成大小不同的两块,如图丁所示。他发现它们对泡沫的压力作用效果相同,由此他得出的结论是:压力作用效果与受力面积无关。你认为他在探究过程中存在的问题是__没有控制压力大小不变__。
20.(12分)在探究液体压强的实验中,进行了如图所示的操作。
(1)实验中,探究液体压强的工具是__U形管压强计__。
(2)由丙、丁两图实验进行对比,得出液体压强与盛液体的容器形状__无关__(选填“有关”或“无关”)。
(3)甲、乙两图是探究液体压强与__深度__的关系,结论是__液体内部压强随着深度的增加而增大__。
(4)要探究液体压强与密度的关系,应选用__乙、丙__两图进行对比。
(5)图乙中,固定金属盒的橡皮膜在水中的深度,使金属盒处于各个方位时,两玻璃管中液面高度差不变,说明了在液体内部同一深度处,液体向各个方向的压强大小__相等__。
21.(12分)如图所示,小玮想估测大气压的大小,她设计的实验方案如下:
A.记录此瞬间弹簧测力计的示数F,这就是大气对吸盘的压力。
B.将蘸水的塑料挂衣钩的吸盘放在光滑玻璃板上,用力挤压吸盘。
C.用弹簧测力计钩着挂钩缓慢向上拉,直到吸盘脱离玻璃板面。
D.量出吸盘与玻璃板接触面的直径,计算出吸盘与玻璃板的接触面积S。
E.根据p=,计算出大气压的大小p。
(1)小玮由于疏忽,将前三项的顺序写颠倒了,正确的顺序是__BCA__。
(2)实验中小玮将蘸水的吸盘放在光滑玻璃板上,用力挤压吸盘的目的是__尽量将吸盘内的空气排干净__。
(3)如果实验中小玮所用的弹簧测力计的量程是0~5 N,吸盘与玻璃板的接触面积是10 cm2,她__不能__(选填“能”或“不能”)测出大气压的大小。(设大气压约为1.0×105 Pa)
(4)要测出大气压的大小,你认为实验中所选吸盘的面积应尽量__小一些__(选填“大一些”或“小一些”)。
四、综合应用题(共22分)
22.(10分)2019年,我国航天事业取得了世界瞩目的又一项成就——“玉兔二号”月球车成功登陆月球背面。图示为科技馆展厅内“玉兔二号”月球车的模型,质量为36 kg。
(1)模型车静止在水平地面上时,它对地面的压力为多少牛?(g取10 N/kg)
(2)若车轮与地面的总接触面积为400 cm2,则车对地面的压强为多少帕?
解:(1)它对地面的压力F=G=mg=36 kg×10 N/kg=360 N
(2)车对地面的压强p===9×103 Pa
23.(12分)将一未装满水密闭的矿泉水瓶,先正立放置在水平桌面上,再倒立放置,如图所示,瓶盖的面积是8 cm2,瓶底的面积是28 cm2,瓶重和厚度忽略不计(g取10 N/kg)。求:
(1)倒立放置时瓶盖所受水的压力和压强。
(2)倒立放置时矿泉水瓶对桌面的压强。
解:(1)倒立放置时瓶盖所受水的压强p=ρgh倒立=1.0×103 kg/m3×10 N/kg×0.13 m=1300 Pa,由p=可得,倒立放置时瓶盖所受水的压力F=pS瓶盖=1300 Pa×8×10-4 m2=1.04 N
(2)由左图可知,矿泉水瓶内水的体积V=S瓶底h正立=28 cm2×10 cm=280 cm3,由ρ=可得,水的质量m水=ρV=1.0 g/cm3×280 cm3=280 g=0.28 kg,瓶重与厚度忽略不计,则倒立放置时矿泉水瓶对桌面的压力F′=G水=m水g=0.28 kg×10 N/kg=2.8 N,倒立放置时矿泉水瓶对桌面的压强p′===3500 Pa
初中物理人教版八年级下册第九章 压强综合与测试练习: 这是一份初中物理人教版八年级下册第九章 压强综合与测试练习,共7页。
初中人教版第九章 压强综合与测试达标测试: 这是一份初中人教版第九章 压强综合与测试达标测试,共9页。试卷主要包含了单选题,多选题,填空题,实验题,计算题等内容,欢迎下载使用。
物理八年级下册9.1 压强巩固练习: 这是一份物理八年级下册9.1 压强巩固练习,共6页。

