2019年普通高等学校招生全国统一考试(课标全国卷Ⅲ) 理综化学
展开
这是一份2019年普通高等学校招生全国统一考试(课标全国卷Ⅲ) 理综化学,共18页。试卷主要包含了选择题,非选择题,沸点分别高于甲苯的熔点等内容,欢迎下载使用。
理综化学
可能用到的相对原子质量:H 1 C 12 N 14 O 16 Mg 24 P 31 S 32 Mn 55 Fe 56
一、选择题:本题共7小题,每小题6分,共42分。在每小题给出的四个选项中,只有一项是符合题目要求的。
7.化学与生活密切相关。下列叙述错误的是( )
A.高纯硅可用于制作光感电池B.铝合金大量用于高铁建设
C.活性炭具有除异味和杀菌作用D.碘酒可用于皮肤外用消毒
8.下列化合物的分子中,所有原子可能共平面的是( )
A.甲苯B.乙烷C.丙炔D.1,3-丁二烯
9.X、Y、Z均为短周期主族元素,它们原子的最外层电子数之和为10。X与Z同族,Y最外层电子数等于X次外层电子数,且Y原子半径大于Z。下列叙述正确的是( )
A.熔点:X的氧化物比Y的氧化物高B.热稳定性:X的氢化物大于Z的氢化物
C.X与Z可形成离子化合物ZXD.Y的单质与Z的单质均能溶于浓硝酸
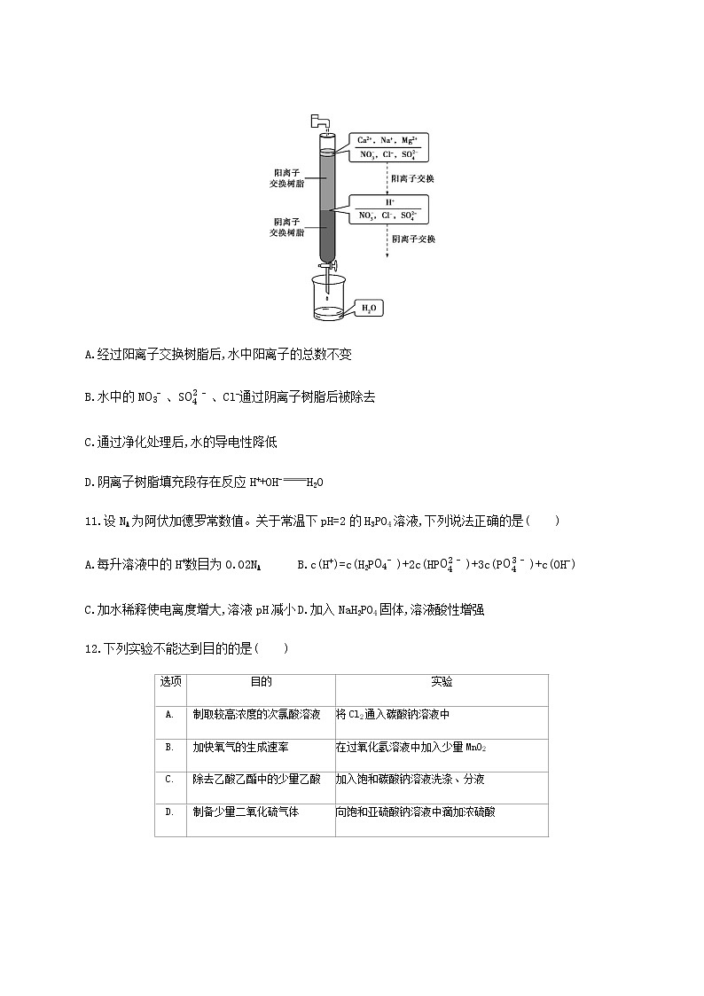
10.离子交换法净化水过程如图所示。下列说法中错误的是( )
A.经过阳离子交换树脂后,水中阳离子的总数不变
B.水中的NO3-、SO42-、Cl-通过阴离子树脂后被除去
C.通过净化处理后,水的导电性降低
D.阴离子树脂填充段存在反应H++OH-H2O
11.设NA为阿伏加德罗常数值。关于常温下pH=2的H3PO4溶液,下列说法正确的是( )
A.每升溶液中的H+数目为0.02NAB.c(H+)=c(H2PO4-)+2c(HPO42-)+3c(PO43-)+c(OH-)
C.加水稀释使电离度增大,溶液pH减小D.加入NaH2PO4固体,溶液酸性增强
12.下列实验不能达到目的的是( )
13.为提升电池循环效率和稳定性,科学家近期利用三维多孔海绵状Zn(3D-Zn)可以高效沉积ZnO的特点,设计了采用强碱性电解质的3D-Zn—NiOOH二次电池,结构如下图所示。电池反应为Zn(s)+2NiOOH(s)+H2O(l)ZnO(s)+2Ni(OH)2(s)。
下列说法错误的是( )
A.三维多孔海绵状Zn具有较高的表面积,所沉积的ZnO分散度高
B.充电时阳极反应为Ni(OH)2(s)+OH-(aq)-e-NiOOH(s)+H2O(l)
C.放电时负极反应为Zn(s)+2OH-(aq)-2e-ZnO(s)+H2O(l)
D.放电过程中OH-通过隔膜从负极区移向正极区
三、非选择题:共58分。第26~28题为必考题,每个试题考生都必须作答。第35~36 题为选考题,考生根据要求作答。
(一)必考题:共43分。
26.(14分)高纯硫酸锰作为合成镍钴锰三元正极材料的原料,工业上可由天然二氧化锰粉与硫化锰矿(还含Fe、Al、Mg、Zn、Ni、Si等元素)制备,工艺如下图所示。回答下列问题:
相关金属离子[c0(Mn+)=0.1 ml·L-1]形成氢氧化物沉淀的pH范围如下:
(1)“滤渣1”含有S和 ;写出“溶浸”中二氧化锰与硫化锰反应的化学方程式 。
(2)“氧化”中添加适量的MnO2的作用是 。
(3)“调pH”除铁和铝,溶液的pH范围应调节为 ~6之间。
(4)“除杂1”的目的是除去Zn2+和Ni2+,“滤渣3”的主要成分是 。
(5)“除杂2”的目的是生成MgF2沉淀除去Mg2+。若溶液酸度过高,Mg2+沉淀不完全,原因是 。
(6)写出“沉锰”的离子方程式 。
(7)层状镍钴锰三元材料可作为锂离子电池正极材料,其化学式为LiNixCyMnzO2,其中Ni、C、Mn的化合价分别为+2、+3、+4。当x=y=13时,z= 。
27.(14分)乙酰水杨酸(阿司匹林)是目前常用药物之一。实验室通过水杨酸进行乙酰化制备阿司匹林的一种方法如下:
+(CH3CO)2O醋酸酐+CH3COOH
实验过程:在100 mL锥形瓶中加入水杨酸6.9 g及醋酸酐10 mL,充分摇动使固体完全溶解。缓慢滴加 0.5 mL浓硫酸后加热,维持瓶内温度在70 ℃左右,充分反应。稍冷后进行如下操作。
①在不断搅拌下将反应后的混合物倒入100 mL冷水中,析出固体,过滤。
②所得结晶粗品加入50 mL饱和碳酸氢钠溶液,溶解、过滤。
③滤液用浓盐酸酸化后冷却、过滤得固体。
④固体经纯化得白色的乙酰水杨酸晶体5.4 g。
回答下列问题:
(1)该合成反应中应采用 加热。(填标号)
A.热水浴B.酒精灯C.煤气灯D.电炉
(2)下列玻璃仪器中,①中需使用的有 (填标号),不需使用的有 (填名称)。
(3)①中需使用冷水,目的是 。
(4)②中饱和碳酸氢钠的作用是 ,以便过滤除去难溶杂质。
(5)④采用的纯化方法为 。
(6)本实验的产率是 %。
28.(15分)近年来,随着聚酯工业的快速发展,氯气的需求量和氯化氢的产出量也随之迅速增长。因此,将氯化氢转化为氯气的技术成为科学研究的热点。回答下列问题:
(1)Deacn发明的直接氧化法为:4HCl(g)+O2(g)2Cl2(g)+2H2O(g)。下图为刚性容器中,进料浓度比c(HCl)∶c(O2)分别等于1∶1、4∶1、7∶1时HCl平衡转化率随温度变化的关系:
可知反应平衡常数K(300 ℃) K(400 ℃)(填“大于”或“小于”)。设HCl初始浓度为c0,根据进料浓度比c(HCl)∶c(O2)=1∶1的数据计算K(400 ℃)= (列出计算式)。按化学计量比进料可以保持反应物高转化率,同时降低产物分离的能耗。进料浓度比c(HCl)∶c(O2)过低、过高的不利影响分别是 。
(2)Deacn直接氧化法可按下列催化过程进行:
CuCl2(s)CuCl(s)+12Cl2(g) ΔH1=83 kJ·ml-1
CuCl(s)+12O2(g)CuO(s)+12Cl2(g) ΔH2=-20 kJ·ml-1
CuO(s)+2HCl(g)CuCl2(s)+H2O(g) ΔH3=-121 kJ·ml-1
则4HCl(g)+O2(g)2Cl2(g)+2H2O(g)的ΔH= kJ·ml-1。
(3)在一定温度的条件下,进一步提高HCl的转化率的方法是 。(写出2种)
(4)在传统的电解氯化氢回收氯气技术的基础上,科学家最近采用碳基电极材料设计了一种新的工艺方案,主要包括电化学过程和化学过程,如下图所示:
负极区发生的反应有 (写反应方程式)。电路中转移1 ml电子,需消耗氧气 L(标准状况)。
(二)选考题:共15分。请考生从2道化学题中任选一题作答。如果多做,则按所做的第一题计分。
35.[化学——选修3:物质结构与性质](15分)磷酸亚铁锂(LiFePO4)可用作锂离子电池正极材料,具有热稳定性好、循环性能优良、安全性高等特点,文献报道可采用FeCl3、NH4H2PO4、LiCl和苯胺等作为原料制备。回答下列问题:
(1)在周期表中,与Li的化学性质最相似的邻族元素是 ,该元素基态原子核外M层电子的自旋状态 (填“相同”或“相反”)。
(2)FeCl3中的化学键具有明显的共价性,蒸气状态下以双聚分子存在的FeCl3的结构式为 ,其中Fe的配位数为 。
(3)苯胺()的晶体类型是 。苯胺与甲苯()的相对分子质量相近,但苯胺的熔点(-5.9 ℃)、沸点(184.4 ℃)分别高于甲苯的熔点(-95.0 ℃)、沸点(110.6 ℃),原因是 。
(4)NH4H2PO4中,电负性最高的元素是 ;P的 杂化轨道与O的2p轨道形成 键。
(5)NH4H2PO4和LiFePO4属于简单磷酸盐,而直链的多磷酸盐则是一种复杂磷酸盐,如:焦磷酸钠、三磷酸钠等。焦磷酸根离子、三磷酸根离子如下图所示:
这类磷酸根离子的化学式可用通式表示为 (用n代表P原子数)。
36.[化学——选修5:有机化学基础](15分)氧化白藜芦醇W具有抗病毒等作用。下面是利用Heck反应合成W的一种方法:
回答下列问题:
(1)A的化学名称为 。
(2)中的官能团名称是 。
(3)反应③的类型为 ,W的分子式为 。
(4)不同条件对反应④产率的影响见下表:
上述实验探究了 和 对反应产率的影响。此外,还可以进一步探究 等对反应产率的影响。
(5)X为D的同分异构体,写出满足如下条件的X的结构简式 。
①含有苯环;②有三种不同化学环境的氢,个数比为6∶2∶1;③1 ml的X与足量金属Na反应可生成 2 g H2。
(6)利用Heck反应,由苯和溴乙烷为原料制备,写出合成路线 。(无机试剂任选)
2019年普通高等学校招生全国统一考试(课标全国卷Ⅲ)
答案速查
7.C 本题涉及常见元素在生活中的应用,考查了学生接受、吸收、整合化学信息的能力,认识化学知识对满足人民日益增长的生活需要具有重要作用,体现了科学态度与社会责任的学科核心素养。
高纯硅是良好的半导体材料,A项正确;铝合金强度高、塑性好、耐腐蚀,B项正确;活性炭具有吸附作用,不能杀菌,C项错误;碘的酒精溶液可以杀菌消毒,D项正确。
解题关键 熟悉元素化合物知识在日常生活中的应用。
8.D 本题涉及有机物分子中原子共面知识,通过对分子模型的认知,考查了分析和解决问题的能力,对物质的组成、结构的分析,体现了证据推理与模型认知的学科核心素养。
在有机物分子中,因CH4为正四面体结构,在分子结构中若有—CH3、、存在,则所有的原子不可能共面,A、B、C项错误;平面M1和平面M2共用一个碳碳单键,所有的原子可能共面,D项正确。
命题指导 熟悉常见简单有机小分子CH4、CH2 CH2、、的结构。
9.B 本题涉及元素周期律的直接应用与判断,通过元素周期表和元素周期律知识的综合应用,考查了分析和解决化学问题的能力,从原子、分子水平认识物质的组成和性质,体现了宏观辨识与微观探析的学科核心素养。
由题意可推知,X、Y、Z分别为C、Mg、Si。A项,CO2是分子晶体,MgO是离子晶体,错误;B项,C的非金属性比Si强,则C的氢化物的热稳定性大于Si的氢化物,正确;C项,SiC是共价化合物,错误;D项,Si单质不能溶于浓硝酸,错误。
思路分析 由Y的最外层电子数等于X的次外层电子数可知X为第二周期元素,Y最外层电子数为2,X、Y、Z的最外层电子数之和为10,所以X、Z的最外层电子数之和为8,由X、Z同族可推知X、Z分别为C和Si,Y原子半径大于Z,则Y为Mg元素。
10.A 本题涉及离子交换树脂净化水的知识,通过离子交换原理的应用,考查了学生接受、吸收、整合化学信息的能力,科学实践活动的创造和应用,体现了科学探究与创新意识的学科核心素养。
由图可知,经过阳离子交换树脂,Ca2+、Na+、Mg2+被H+替换,由电荷守恒可知阳离子数目增多,A项错误;再经阴离子交换树脂得到纯净水,则NO3-、Cl-、SO42-被OH-替换,H+与OH-结合生成水:H++OH- H2O,水的导电能力减弱,B、C、D项正确。
知识拓展 离子交换树脂可有效地滤去水中Cl-、Ca2+、Mg2+等离子,降低水质的硬度。
11.B 本题涉及弱电解质的电离平衡及其影响因素,通过阿伏加德罗常数的应用,考查了学生分析和解决问题的能力,对H3PO4溶液中存在的电离平衡的分析,体现了变化观念与平衡思想的学科核心素养。
A项,由常温下溶液的pH=2可知c(H+)=10-2 ml/L,则每升溶液中H+数目为0.01NA,错误;B项,依据电荷守恒可知正确;C项,加水稀释,溶液中的c(H+)减小,pH增大,错误;D项,由于H3PO4 H++H2PO4-,增加H2PO4-浓度,电离平衡逆向移动,c(H+)减小,酸性减弱,错误。
易错警示 A选项常温下pH=2的溶液中c(H+)=10-2 ml/L易误当作0.02 ml/L;C选项易误认为弱电解质的电离度增大,平衡正向移动,c(H+)增大。
12.A 本题涉及常见物质的制备方法及除杂知识,通过物质制备的原理,考查了化学实验与探究能力;依据探究目的设计实验,体现了科学探究与创新意识的学科核心素养。
A项,Cl2+2Na2CO3+H2O 2NaHCO3+NaCl+NaClO,故将Cl2通入Na2CO3溶液中不能制备较高浓度的HClO溶液,错误;B项,MnO2作催化剂可以加快H2O2的分解速率,正确;C项,乙酸和Na2CO3溶液可以反应,乙酸乙酯在饱和Na2CO3溶液中的溶解度较低,溶液分层,正确;D项,根据强酸制弱酸原理可知正确。
知识拓展 制取高浓度次氯酸的方法是:往氯水中加入CaCO3粉末。因为氯水中存在Cl2+H2O HCl+HClO,CaCO3与HCl反应而不能与HClO反应。
13.D 本题涉及二次电池知识,以新型三维多孔海绵状Zn的信息为切入点,考查了学生接受、吸收、整合化学信息的能力,运用电化学原理解决实际问题,体现了变化观念与平衡思想的学科核心素养。
A项,依题干信息可知正确;B项,充电时阳极发生氧化反应,正确;C项,放电时Zn作负极失去电子,发生氧化反应,正确;D项,放电时,OH-由正极区向负极区迁移。
解题关键 掌握原电池和电解池的反应原理及二次电池知识,同时注意从题干中获取关键信息。
26.答案 (1)SiO2(不溶性硅酸盐)
MnO2+MnS+2H2SO4 2MnSO4+S+2H2O
(2)将Fe2+氧化为Fe3+
(3)4.7
(4)NiS和ZnS
(5)F-与H+结合形成弱电解质HF,MgF2 Mg2++2F-平衡向右移动
(6)Mn2++2HCO3- MnCO3↓+CO2↑+H2O
(7)13
解析 本题涉及元素化合物知识的综合应用,通过工艺流程形式给出信息,考查分析和解决化学工艺流程问题的能力,根据题给信息书写相应的化学方程式和离子方程式,体现了证据推理与模型认知的学科核心素养。
(1)由题干信息可知,滤渣有生成的S和不与H2SO4反应的SiO2(或写不溶性硅酸盐);依据氧化还原反应原理可知,MnO2作氧化剂,MnS作还原剂,由此可写出化学方程式。
(2)Fe溶于H2SO4中得到Fe2+,为了去除方便,需将Fe2+氧化为Fe3+。
(3)由相关金属离子形成氢氧化物沉淀的pH范围可知除铁和铝时溶液pH范围应调节为4.7~6之间。
(4)NiS和ZnS是难溶于水的硫化物。
(5)MgF2(s) Mg2+(aq)+2F-(aq),若增大H+浓度,F-与H+会结合成弱电解质HF而使沉淀溶解平衡正向移动,导致溶液中Mg2+沉淀不完全。
(6)由于HCO3- H++CO32-,CO32-与Mn2+可形成MnCO3沉淀,使HCO3-电离平衡正向移动,H+浓度增大,H+与HCO3-反应生成H2O和CO2,所以离子方程式为Mn2++2HCO3- MnCO3↓+CO2↑+H2O。
(7)根据化合物中各元素正、负化合价的代数和为0,可知+1+(+2)×x+(+3)×y+(+4)×z+(-2)×2=0,将x=y=13代入计算,可得z=13。
易错警示 (5)易忽略H+与F-会形成弱电解质破坏沉淀溶解平衡;(6)易错写为Mn2++HCO3- MnCO3↓+H+,忽略MnCO3可溶于酸中。
27.答案 (1)A
(2)BD 分液漏斗、容量瓶
(3)充分析出乙酰水杨酸固体(结晶)
(4)生成可溶的乙酰水杨酸钠
(5)重结晶
(6)60
解析 本题涉及的考点有常用化学仪器的识别和使用,化学实验基本操作,物质分离、提纯的方法和判断,有机物的制备等。通过常用药物阿司匹林的制备与提纯,考查学生的化学实验探究能力,体现了科学探究与创新意识的学科核心素养。
(1)该合成反应需维持瓶内温度在70 ℃左右,采用热水浴加热最合适。
(2)①中在不断搅拌下将反应后的混合物倒入冷水中,应在烧杯中进行并用玻璃棒搅拌;过滤用到的玻璃仪器有漏斗、烧杯、玻璃棒,不需使用分液漏斗和容量瓶。
(3)温度降低,乙酰水杨酸晶体的溶解度减小,故①中使用冷水的目的是充分析出乙酰水杨酸固体。
(4)①中过滤得到乙酰水杨酸粗品,②中加入饱和NaHCO3溶液,乙酰水杨酸可以与饱和NaHCO3溶液反应,生成可溶的乙酰水杨酸钠,便于过滤除去难溶杂质。
(5)纯化乙酰水杨酸固体的方法为重结晶。
(6)结合已知数据,判断出醋酸酐过量,利用水杨酸质量计算出乙酰水杨酸的理论产量为9.0 g,故本实验的产率为5.4 g9.0 g×100%=60%。
知识拓展 水浴加热的特点:①受热均匀;②加热温度易于控制;③加热温度不超过100 ℃。
28.答案 (1)大于 (0.42)2×(0.42)2(1-0.84)4×(1-0.21)c0
O2和Cl2分离能耗较高、HCl转化率较低
(2)-116
(3)增加反应体系压强、及时除去产物
(4)Fe3++e- Fe2+,4Fe2++O2+4H+ 4Fe3++2H2O 5.6
解析 本题涉及的考点有化学平衡常数的计算及影响因素、外界条件对转化率的影响、利用盖斯定律计算ΔH、电极方程式的书写、氧化还原反应中的相关计算。考查学生对图像的理解,获取有关知识并进行加工、吸收的能力和运用相关知识分析、解决简单化学问题的能力。体现了化学变化有一定限度,是可以调控的,体现了变化观念与平衡思想的学科核心素养。
(1)由题图可知,温度升高,HCl平衡转化率降低,即平衡逆向移动,则该可逆反应的正反应是放热反应,故K(300 ℃)>K(400 ℃);随着进料浓度比c(HCl)∶c(O2)逐渐增大,HCl平衡转化率逐渐降低,所以图中三条曲线由上到下分别对应的进料浓度比c(HCl)∶c(O2)为1∶1、4∶1、7∶1,400 ℃、c(HCl)∶c(O2)=1∶1时,HCl的平衡转化率为84%。设HCl初始浓度为c0(O2初始浓度也为c0),则平衡时HCl、O2、Cl2、H2O(g)的浓度分别为(1-0.84)c0、(1-0.21)c0、0.42c0、0.42c0,则K(400 ℃)=(0.42c0)2×(0.42c0)2(1-0.84)4×c04×(1-0.21)c0=(0.42)2×(0.42)2(1-0.84)4×(1-0.21)c0。进料浓度比c(HCl)∶c(O2)过低,导致平衡时气体中混有大量O2,增大分离能耗;进料浓度比c(HCl)∶c(O2)过高,会导致平衡时HCl转化率较低。
(2)将题给反应过程依次记为①、②、③,则根据盖斯定律,由③×2+②×2+①×2可得到4HCl(g)+O2(g) 2Cl2(g)+2H2O(g) ΔH=2ΔH3+2ΔH2+2ΔH1=-116 kJ·ml-1。(3)温度一定的条件下,提高某种反应物的转化率的方法有适当提高另一种反应物的浓度、及时分离产物、改变体系压强等,而该反应是一个气体分子数减小的反应,故应增大压强使平衡正向移动。
(4)负极区发生的是得电子的还原反应,故负极区的反应有Fe3++e- Fe2+、4Fe2++O2+4H+ 4Fe3++2H2O;根据得失电子守恒得出关系式:
Fe3+~e-~Fe2+~14O2
1 ml0.25 ml
n(O2)=0.25 ml,标准状况下体积为5.6 L。
规律总结 对于放热反应,温度越高平衡常数K值越小;反之,对于吸热反应,温度越高平衡常数K值越大。
方法技巧 提高某种反应物转化率的方法
①改变温度(吸热反应升温,放热反应降温);
②改变压强;
③增大另一种反应物的浓度;
④及时分离气态产物。
35.答案 (1)Mg 相反
(2) 4
(3)分子晶体 苯胺分子之间存在氢键
(4)O sp3 σ
(5)(PnO3n+1)(n+2)-
解析 本题涉及知识点有对角线规则、核外电子排布、配位键、分子结构与性质等,通过能正确复述、再现、辨认相关基础知识,考查了接收、整合化学信息的能力,体现了宏观辨识与微观探析的学科核心素养。
(1)根据对角线规则,Li与Mg的化学性质最相似。基态时Mg原子的两个M层电子处于3s轨道上,且自旋方向相反。
(2)双聚FeCl3分子中两分子FeCl3以配位键形式结合在一起,结构式为,Fe的配位数为4。
(3)中只含有共价键,根据其熔、沸点数据可知,苯胺的晶体类型为分子晶体。苯胺分子间存在氢键,导致其熔、沸点高于甲苯。
(4)根据NH4H2PO4中所含元素在周期表中的位置关系和电负性规律可知,氧元素电负性最高。NH4H2PO4中磷原子的价层电子对数为4,故为sp3杂化,P的sp3杂化轨道与O的2p轨道形成σ键。
(5)磷酸根离子为PO43-,焦磷酸根离子为P2O74-,三磷酸根离子为P3O105-。结合图示可知,每增加1个P原子,O原子数增加3,离子所带负电荷数增加1,故可推出离子通式为(PnO3n+1)(n+2)-。
36.答案 (1)间苯二酚(1,3-苯二酚)
(2)羧基、碳碳双键
(3)取代反应 C14H12O4
(4)不同碱 不同溶剂 不同催化剂(或温度等)
(5)
(6)
解析 本题涉及的考点有有机官能团的识别、有机物的命名、同分异构体的书写、有机合成路线的设计等。通过对流程图和表格的分析,考查了接收、整合化学信息的能力。以氧化白藜芦醇W的合成为载体,体现了证据推理与模型认知这一学科核心素养。同时体现化学在社会发展、科技进步、生产生活中的价值。
(1)A中两个酚羟基处于间位,所以A的名称为间二苯酚或1,3-苯二酚。
(2)丙烯酸中含有两种官能团:碳碳双键和羧基。
(3)反应③,D中两个甲基被两个氢原子取代。
(4)题表6组实验中,碱与溶剂均为变量,探究了不同碱和不同溶剂对反应产率的影响。另外催化剂具有选择性,不同的催化剂也可能对反应产率有影响,还可以进一步探究催化剂对反应产率的影响。
(5)由条件②可知X分子中应含有两个甲基且结构高度对称;由条件③可知X分子中应含有两个酚羟基。
(6)结合题中W的合成方法可知,要合成,需合成和;结合A→B,由合成;结合原料和CH3CH2Br,利用取代反应与消去反应合成,据此写出合成路线。
选项
目的
实验
A.
制取较高浓度的次氯酸溶液
将Cl2通入碳酸钠溶液中
B.
加快氧气的生成速率
在过氧化氢溶液中加入少量MnO2
C.
除去乙酸乙酯中的少量乙酸
加入饱和碳酸钠溶液洗涤、分液
D.
制备少量二氧化硫气体
向饱和亚硫酸钠溶液中滴加浓硫酸
金属离子
Mn2+
Fe2+
Fe3+
Al3+
Mg2+
Zn2+
Ni2+
开始沉淀的pH
8.1
6.3
1.5
3.4
8.9
6.2
6.9
沉淀完全的pH
10.1
8.3
2.8
4.7
10.9
8.2
8.9
水杨酸
醋酸酐
乙酰水杨酸
熔点/℃
157~159
-72~-74
135~138
相对密度/(g·cm-3)
1.44
1.10
1.35
相对分子质量
138
102
180
实验
碱
溶剂
催化剂
产率/%
1
KOH
DMF
Pd(OAc)2
22.3
2
K2CO3
DMF
Pd(OAc)2
10.5
3
Et3N
DMF
Pd(OAc)2
12.4
4
六氢吡啶
DMF
Pd(OAc)2
31.2
5
六氢吡啶
DMA
Pd(OAc)2
38.6
6
六氢吡啶
NMP
Pd(OAc)2
24.5
7
8
9
10
11
12
13
C
D
B
A
B
A
D
相关试卷
这是一份2016年普通高等学校招生全国统一考试 (课标全国卷Ⅱ) 理综化学,共15页。试卷主要包含了选择题,非选择题等内容,欢迎下载使用。
这是一份2015年普通高等学校招生全国统一考试(课标全国卷Ⅰ) 理综化学,共14页。试卷主要包含了NA为阿伏加德罗常数的值,1ml氧气转移的电子数为0,浓度均为0,7×10-7等内容,欢迎下载使用。
这是一份2016年普通高等学校招生全国统一考试 (课标全国卷Ⅲ) 理综化学,共16页。试卷主要包含了5 V 51 Fe 56,下列说法错误的是,下列有关实验的操作正确的是,4 L等内容,欢迎下载使用。

