初中物理人教版九年级全册第十四章 内能的利用第1节 热机优秀课后复习题
展开1.如图所示的实验或机器均改变了物体的内能,其中与另外三个改变内能方法不同的是( )
A.观察水的沸腾
B.空气推动塞子时,内能减少
C.空气被压缩时内能增大
D.内燃机压缩冲程
【答案】A
【解析】改变内能的两种方法:做功和热传递.选项A是通过热传递的方式改变内能,改变了水的温度;选项B、C、D是通过做功的方式改变内能,A符合题意.
2.我国自主生产的“吉利金刚”小轿车,发动机正常怠速为1200转/分钟,怠速指汽车不前进时发动机的转速.则对于怠速说法正确的是
A.发动机1秒钟完成20个工作循环
B.发动机1分钟完成吸气冲程1200次
C.发动机1秒钟完成做功冲程10次
D.发动机1秒钟共完成80个冲程
【答案】C
【解析】发动机飞轮转速是;表示每秒飞轮转动20圈,完成10个工作循环,做功10次,完成40个冲程,故AD错误C正确;发动机每秒完成10个工作循环,发1分钟完成600个工作循环,即完成的吸气冲程为600次,故B错误.故选C.
3.一种用于轻型低速飞机的活塞式航空发动机,它有多个气缸,气缸工作时经历进气、压缩、膨胀、排气四个过程,在这四个过程中,能为飞机提供动力的是
A.进气 B.压缩 C.膨胀 D.排气
【答案】C
【解析】内燃机工作时,提供动力的冲程是做功冲程,即气缸工作时经历进气、压缩、膨胀、排气四个过程中的膨胀过程,能为飞机提供动力。故ABD不符合题意,C符合题意。
4.2020年5月5日18时,在中国文昌航天发射场,长征五号B运载火箭点火升空,成功将新一代载人飞船实验船送入预定轨道。如图所示,试验船在随火箭加速升空过程中( )
A.火箭的惯性变大
B.火箭的动能和势能都增大
C.火箭将机械能转化为化学能
D.火箭主要用液态氢做燃料,主要是因为氢的比热容大
【答案】B
【解析】A.惯性使物体的一种属性,它的大小只和物体的质量大小有关;加速升空过程中,由于其质量不变,惯性不变,故A不符合题意;B.火箭加速升空过程中,速度和高度都增大,动能和势能都增大,机械能增大,故B符合题意;C.火箭是热机的一种,工作时,燃料的化学能转化为燃气的内能,高温高压的燃气推动火箭升空,燃气的内能转化成火箭的机械能,故C不符合题意;D.火箭选用液态氢做燃料,主要是因为液态氢具有较大的热值,故D不符合题意。故选B。
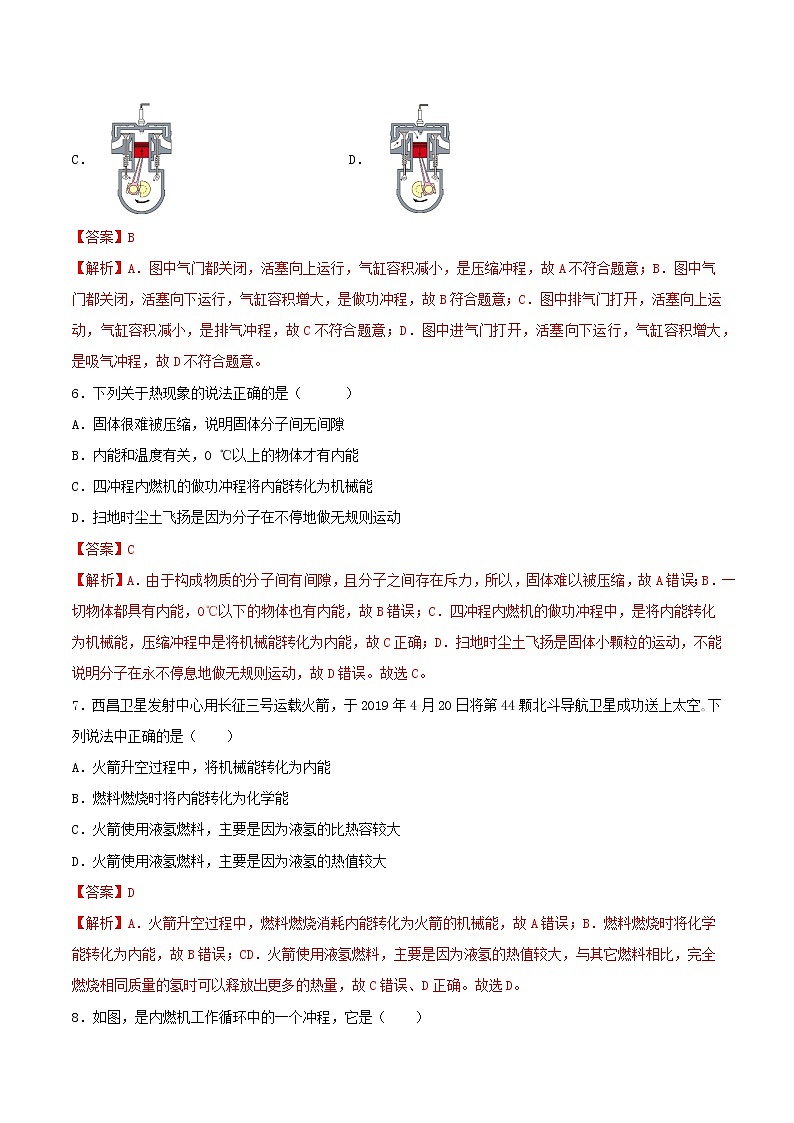
5.下图是汽油机一个工作循环的四个冲程,对外做功的冲程是
A. B.
C. D.
【答案】B
【解析】A.图中气门都关闭,活塞向上运行,气缸容积减小,是压缩冲程,故A不符合题意;B.图中气门都关闭,活塞向下运行,气缸容积增大,是做功冲程,故B符合题意;C.图中排气门打开,活塞向上运动,气缸容积减小,是排气冲程,故C不符合题意;D.图中进气门打开,活塞向下运行,气缸容积增大,是吸气冲程,故D不符合题意。
6.下列关于热现象的说法正确的是( )
A.固体很难被压缩,说明固体分子间无间隙
B.内能和温度有关,0 ℃以上的物体才有内能
C.四冲程内燃机的做功冲程将内能转化为机械能
D.扫地时尘土飞扬是因为分子在不停地做无规则运动
【答案】C
【解析】A.由于构成物质的分子间有间隙,且分子之间存在斥力,所以,固体难以被压缩,故A错误;B.一切物体都具有内能,0℃以下的物体也有内能,故B错误;C.四冲程内燃机的做功冲程中,是将内能转化为机械能,压缩冲程中是将机械能转化为内能,故C正确;D.扫地时尘土飞扬是固体小颗粒的运动,不能说明分子在永不停息地做无规则运动,故D错误。故选C。
7.西昌卫星发射中心用长征三号运载火箭,于2019年4月20日将第44颗北斗导航卫星成功送上太空。下列说法中正确的是( )
A.火箭升空过程中,将机械能转化为内能
B.燃料燃烧时将内能转化为化学能
C.火箭使用液氢燃料,主要是因为液氢的比热容较大
D.火箭使用液氢燃料,主要是因为液氢的热值较大
【答案】D
【解析】A.火箭升空过程中,燃料燃烧消耗内能转化为火箭的机械能,故A错误;B.燃料燃烧时将化学能转化为内能,故B错误;CD.火箭使用液氢燃料,主要是因为液氢的热值较大,与其它燃料相比,完全燃烧相同质量的氢时可以释放出更多的热量,故C错误、D正确。故选D。
8.如图,是内燃机工作循环中的一个冲程,它是( )
A.做功冲程,将内能转化成机械能
B.做功冲程,将机械能转化成内能
C.压缩冲程,将机械能转化成内能
D.压缩冲程,将内能转化成机械能
【答案】A
【解析】由图可知,进气门排气门关闭,活塞向下运动,火花塞被点燃,说明该冲程是做功冲程,将内能转化为机械能,故BCD不符合题意,A符合题意,故选A。
9.汽油机的一个工作循环分为四个冲程,每个冲程都伴随着能量的转移或转化,其中主要将内能转化为机械能的冲程是
A.吸气冲程 B.压缩冲程 C.做功冲程 D.排气冲程
【答案】C
【解析】在汽油机一个工作循环的四个冲程中,做功冲程是对外做功的过程,实际也是内能转化为机械能的过程.故选C.
10.汽车已经成为现代生活中不可缺少的一部分,现代汽车多数采用四缸汽油发动机,每个气缸都进行四冲程循环。如图所示是汽油机工作的四个冲程示意图,其中表示做功冲程的是( )
A. B.
C. D.
【答案】C
【解析】A.进气门开启,活塞下行,燃料和空气的混合物进入汽缸,是吸气冲程,故A不符合题意;B.两气门都关闭,活塞上行,汽缸容积变小,是压缩冲程,故B不符合题意;C.两气门都关闭,活塞下行,汽缸容积变大,火花塞喷出电火花,是做功冲程,故C符合题意;D.排气门开启,活塞上行,废气被排出汽缸,是排气冲程,故D不符合题意。故选C。
11.如图所示为内燃机四冲程工作示意图,下列说法正确的是( )
A.一个工作循环的正确顺序是:甲乙丙丁
B.乙图冲程能获得动力
C.丁图冲程有明显机械能转化为内能的过程
D.丙图冲程存在化学能转化为内能的过程
【答案】C
【解析】甲图中两个气阀都关闭,火花塞点火,活塞下运动,是做功冲程,此冲程将内能转化为机械能;乙图中进气门打开,活塞向下运行,气缸容积增大,是吸气冲程;丙图中排气门打开,活塞向上运动,气缸容积减小,是排气冲程;丁图中两个气阀都关闭,活塞向上运动,所以为压缩冲程,是机械能转化为内能;A.四个冲程的正确顺序是乙丁甲丙,故A错误;B.乙图为吸气冲程,内燃机在做功冲程能获得动力,故B错误;C.丁图为压缩冲程,在该冲程中将机械能转化为内能,故C正确;D.丙图为排气冲程,而在做功冲程存在化学能转化为内能的过程,故D错误。故选C。
12.如图所示是演示点火爆炸的实验装置.按动电火花发生器的按钮,点燃盒内酒精,盒盖被打出去,在汽油机工作的四个冲程中,与此能量转化相同的冲程示意图是( )
A.A B.B C.C D.D
【答案】D
【解析】按动电火花发生器的按钮,点燃盒内酒精,盒盖被打出去,将内能转化为机械能,汽油机四冲程中只有做功冲程才是内能转化为机械能。故选D。
13.2019年春节期间热映的《流浪地球》被誉为开启了中国科幻电影元年。这部电影讲述了 多年以后太阳急速衰老膨胀,无法再给地球提供能量,人类为了拯救地球而点燃木星周围的可燃气体,逃离太阳系的故事。其中“点燃木星”将地球推开相当于内燃机的
A.吸气冲程 B.压缩冲程 C.做功冲程 D.排气冲程
【答案】C
【解析】“点燃木星”将地球推开,将内能转化为机械能,相当于内燃机的做功冲程。A.吸气冲程,无能量转化;B.压缩冲程,机械能转化为内能;C.做功冲程,内能转化为机械能;D.排气冲程,无能量转化。
14.关于下列四幅图,下列说法中不正确的是( )
A.甲装置在持续加热一段时间后,塞子飞出的过程中,瓶内气体内能减少
B.乙装置从打气到瓶塞跳出之前,瓶内气体和打气筒内能改变方式相同
C.丙图显示的是汽油机的做功冲程,在这个工作过程中内能不断增大
D.丁图中火箭加速上升阶段,搭载的卫星的机械能增大
【答案】C
【解析】A.甲装置在持续加热一段时间后,塞子飞出的过程中,瓶内气体内能转化为机械能,内能减少,故A正确,A不符合题意;B.乙装置从打气到瓶塞跳出之前,瓶内气体和打气筒都是通过做功的方式改变内能,故B正确,B不符合题意;C.丙图两气门都关闭,活塞下行,汽缸容积变大,是做功冲程,做功冲程将内能转化为机械能,内能不断减小,故C错误,C符合题意;D.丁图中火箭加速上升阶段,搭载的卫星速度与高度增大,动能与重力势能增大,即机械能增大,故D正确,D不符合题意。故选C。
15.对于图中所示的四幅图,下列说法中正确的是( )
A.甲图中软木塞飞出时,管内水蒸气的内能增加
B.乙图中两个压紧的铅块能吊起钩码,主要是因为分子间存在引力
C.丙图中活塞向上运动是内燃机的做功冲程
D.丁图中小朋友下滑时,内能转化为机械能
【答案】B
【解析】A.甲图中水蒸气对软木塞做功,软木塞飞出时,管内水蒸气的内能减少,故A错误;B.乙图中两个压紧的铅块能吊起钩码,主要是因为分子间存在引力,故B正确;C.丙图中活塞向上运动时,进气门关闭,排气门打开,是内燃机的排气冲程,故C错误;D.丁图中小朋友下滑时,机械能转化为内能,故D错误.故选B.
16.如图所的四个情景,下列说法中错误的是
A.甲图中厚玻璃筒内的空气补压缩时,空气的内能减小
B.乙图中两个铅块紧压在一起后能吊住重物,说明分子间存在引力
C.丙图中红墨水在热水中扩散得快,说明温度越高分子无规则运动越剧烈
D.丁图中进气门和排气门均关闭且活塞向下运动,这是内燃机的做功冲程
【答案】A
【解析】A.图中厚玻璃筒内的空气被压缩时,活塞对筒内空气做功,筒内空气的内能变大,故选项A说法错误,符合题意;B.图中两个压紧的铅块能吊起钩码,是由于分子间存在引力,故选项B说法正确,不符合题意;C.红墨水在热水中扩散的比冷水中快,说明温度越高,分子无规则运动越剧烈;故选项C说法正确,不符合题意;D.根据“进气门和排气门均关闭且活塞向下运动”的特点,可以判断这个冲程是做功冲程,故选项D说法正确,不符合题意。
17.一台单缸四冲程汽油机,飞轮转速是1800r/min,每个做功冲程可做功1000J,下列说法中正确的是( )
A.该图是汽油机的做功冲程,分子运动速度减慢
B.该汽油机每分钟可完成1800个工作循环
C.该汽油机的功率为1.5×104W
D.除做功冲程外,其余三个冲程飞轮都是由于惯性继续转动
【答案】ACD
【解析】A.如图两个气门关闭,活塞向下运动,此冲程为做功冲程,汽油的内能转化成活塞的机械能,温度降低,分子的运动速度减慢,A正确;B.汽油机每个工作循环做一次功,对应四个冲程,曲轴转两转,因此该汽油机每分钟可完成900个工作循环,B错误;C.该汽油机每分钟做900次功,做功为功率为,C正确;D.做功冲程,内能转化为机械能,带动飞轮转动,其余三个冲程飞轮都是由于惯性继续转动,D正确。故选ACD。
人教版九年级全册第1节 热机当堂达标检测题: 这是一份人教版九年级全册第1节 热机当堂达标检测题,共11页。试卷主要包含了1 热机》同步练习,下列选项中,称为热机的是,如图是街边师傅在嘣爆米花的情景等内容,欢迎下载使用。
初中物理人教版九年级全册第1节 热机练习题: 这是一份初中物理人教版九年级全册第1节 热机练习题,共7页。试卷主要包含了选择题,填空题,实验探究题,解答题等内容,欢迎下载使用。
2020-2021学年第十四章 内能的利用第1节 热机精练: 这是一份2020-2021学年第十四章 内能的利用第1节 热机精练,共5页。试卷主要包含了下列关于内燃机的说法正确的是,下列关于汽油机的说法正确的是等内容,欢迎下载使用。

