所属成套资源:2021中考英语复习资料汇总
- 2021中考英语必须掌握的54组音近、形更近单词汇总 学案 学案 9 次下载
- 2021中考英语满分作文(11个热点话题,20篇优秀范文) 学案 19 次下载
- 2021中考英语所有重点必背短语汇总 学案 学案 16 次下载
- 2021中考英语核心词汇汇总 学案 学案 15 次下载
- 2021中考英语考点梳理+易错点拨 情态动词 学案 学案 9 次下载
2021中考英语连词超全考点梳理
展开这是一份2021中考英语连词超全考点梳理,共21页。学案主要包含了2019 • 江西省,2019 • 北京市,2019 • 安徽省,2019 • 天津市,2018•贵州黔南,2019 • 安徽省等内容,欢迎下载使用。
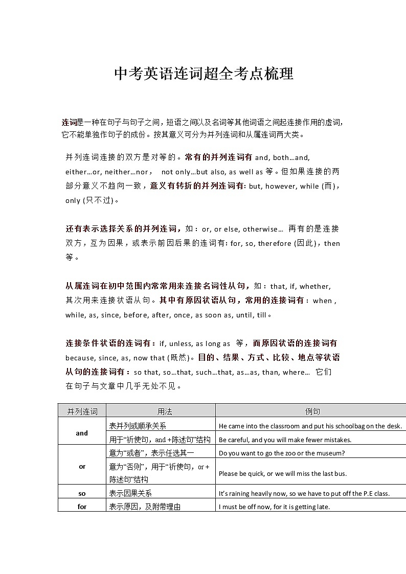
中考英语连词超全考点梳理
连词是一种在句子与句子之间,短语之间以及名词等其他词语之间起连接作用的虚词,它不能单独作句子的成份。按其意义可分为并列连词和从属连词两大类。
并列连词连接的双方是对等的。常有的并列连词有and, both…and, either…or, neither…nor, not only…but also, as well as等。但如果连接的两部分意义不趋向一致,意义有转折的并列连词有:but, however, while (而),only (只不过)。
还有表示选择关系的并列连词,如:or, or else, otherwise… 再有的是连接双方,互为因果,或表示前因后果的连词有:for, so, therefore (因此),then等。
从属连词在初中范围内常常用来连接名词性从句,如:that, if, whether, 其次用来连接状语从句。其中有原因状语从句,常用的连接词有:when , while, as, since, before, after, once, as soon as, until, till。
连接条件状语的连词有:if, unless, as long as 等,而原因状语的连接词有because, since, as, now that (既然)。目的、结果、方式、比较、地点等状语从句的连接词有:so that, so…that, such…that, as…as, than, where… 它们在句子与文章中几乎无处不见。
并列连词 | 用法 | 例句 |
and | 表并列或顺承关系 | He came into the classroom and put his schoolbag on the desk. |
用于“祈使句,and +陈述句”结构 | Be careful, and you will make fewer mistakes. | |
or | 意为“或者”,表示任选其一 | Do you want to go the zoo or the museum? |
意为“否则”,用于“祈使句,or +陈述句”结构 | Please be quick, or we will miss the last bus. | |
so | 表示因果关系 | It’s raining heavily now, so we have to put off the P.E class. |
for | 表示原因,及附带理由 | I must be off now, for it is getting late. |
并列连词短语
连词短语 | 意义用法 | 例句 |
neither--nor- | 既不--也不,谓语动词的数遵循“就近原则” | Neither he nor his children like fish. |
either--or-- | 或者--或者--,谓语动词的数遵循“就近原则” | Either you or he is wrong. |
both--and-- | 两者都,谓语动词用复数形式 | Both she and I are good at English. |
not only-- but also | 不但--而且-,谓语动词的数遵循“就近原则” | Not only you but also he wants to buy the book. |
1. 引导时间状语从句的从属连词
从属连词 | 用法 | 例句 |
when 当--时候 | 引导的从句中,谓语动词可以是短暂性动词也可以是延续性动词 | It was raining when he came out of the office. |
while 当--时候 | 引导的从句中,谓语动词必须是延续性动词,且常用进行时 | Don't make any noise while others are reading in the library. |
before 在--之前 | “在……之前”,从句的动作通常发生在主句动作之后 | She reached the train station before he called her yesterday. |
after 在---之后 | “在……之后”,从句的动作通常发生在主句动作之前 | He turned off the light and went to bed after he cleaned the room. |
until
| 常用在“not...until...”结构中,表示“直到……才……” | Nancy didn't appear until it was ten o'clock last night. |
as 一边--一边 | 表示一件事情在发生,另一件事情也在同时发生 | The students took notes as they listened to the radio in English class. |
as soon as 一 --就-- | 表示从句的动作一发生,主句的动作就随之发生 | I'll write a letter to you as soon as I get to America. |
since 自从 | 从句常用一般过去时,主句用现在完成时 | The girl who can speak English smoothly has lived in London since she was five years old. |
once 一旦 | 表示从句动作一发生,主句的动作就随之发生 | Once they find people in trouble, they are eager to help them without payment. |
2.引导条件状语从句的从属连词
连词 | 用法 | 例句 |
if 如果 | 主句用一般现在时,主句通常用一般将来时,即主将从现,但有时用主情从现或主祈从现。 | 1.If he has time tomorrow, he will come to the meeting. 2.None can succeed if he doesn’t work hard. |
unless 除非,如果不 | 主句用一般现在时,主句通常用一般将来时,即主将从现,但有时用主情从现或主祈从现。。 unless可转化成if--not 结构。 | 1. He won’t finish the work unless he works hard. 2. If it doesn’t rain, go for a picnic. |
as long as 只要 | 主句用一般现在时,主句通常用一般将来时,即主将从现。 | You can take any book as long as you like. |
3.引导让步状语从句的从属连词
连词 | 意义 | 例句 |
because | 表示造成某种情况的直接原因,语气最强,常用来回答由why引导的问句,其从句的位置通常在主句的后面。 | He has to leave because it is too late. 因为太晚了,他不得不走。 |
since | since语气比as稍强,不表示直接的或根本的原因,而是一种已知的或非常显然的理由,since引导的从句通常位于主句之前。 | Since everyone is here, let’s start. 既然大家到齐了,我们就出发吧! |
as | as是从属连词,表示原因时,语气最弱,所说的原因比较明显或是已知的事实,它引导的从句一般位于主句之前。 | We all like her as she is kind. 我们都喜欢她,因为她善良。 |
5.引导方式状语从句的从属连词
连词 | 意义 | 例句 |
as | 按照--方式 | She always does as her father tells her. |
as if | 似乎,好像 | He walked around as if he was looking for something. |
6.引导结果状语从句的从属连词
连词 | 意义 | 用法及例句 |
so --that | 如此--以至于 | so 后跟形容词副词原形。(so--that--结构常与too--to 结构转化)。 She was so tired that she couldn’t go any farther
|
such --that | such后跟名词或名词性词组。 It’s such a fine day that many people go to the park for fun. |
7.引导结果状语从句的从属连词
连词 | 意义 | 用法 |
so that | 以便于,为了 | They sped up so that they could get there on time. |
in order that | 为了 |
02
中考考点梳理
2、引导状语从句的从属连词
1).引导时间状语从句的从属连词主要有when,while,as,after,before,until/till,since,as soon as等。
2).引导地点状语从句的从属连词主要有where,wherever等
3).引导原因状语从句的从属连词主要有because,since,as等。
4).引导条件状语从句的从属连词有if,unless,as long as等。
5).引导目的状语从句的主要连词有in order that/so that。
6).引导让步状语从句的从属连词主要有although,though,even if/even though。
7).引导结果状语从句的从属连词主要有so...that,such..that,so(that)...
8).引导比较状语从句的从属连词有than,as。
9).引导方式状语从句的从属连词主要有as,as if/as though等。
3、重点总结(主谓一致现象)
1)就近原则:There be句型; Neither...nor...; Either...or...;Not only...but also...。
2)就前原则:with,along with, together with, as well as, besides,like, without, except(but), including,but, rather than, in addition to, apart from...
03
典例分类
1.【2019 • 湖北省孝感市】—What’s the secret of success, Dr. Know?
—More time and effort, __________ you’ll make it someday.
A. yet B. or C. and D. but
【答案】C
【解析】句意:——成功的秘诀是什么,Know博士?——再多花些时间和精力,总有一天你会成功的。考查固定结构。yet还;or否则;and和;but但是。本题是固定句型"祈使句,+ and/or +陈述句"结构,当前后分句为承接关系时用and,关系相反时用or;相当于if条件句,陈述句需用一般将来时。
2.【2019 • 江苏省苏州市】Love your parents __________ they are alive. Don’t wait until it is too late.
A. while B. though C. because D. unless
【答案】A
【解析】考查连词辨析。句意:爱你的父母,趁他们还活着。不要等到为时已晚。while当……的时候,表时间;though尽管,表让步;because因为,表原因;unless除非,表条件。
3.【2019 • 山西省】You can’t decide whether or not you like something until you try it, __________ it’s important to try something new.
A. but B. or C. so
【答案】C
【解析】句意:你不能决定你是否喜欢一些事情直到你尝试它,所以尝试一些新的事情很重要。but但是,表示转折;or或者;否则;so因此,所以。根据句意可知,空后这句话表示前面那句话导致的结果,故应选C。
4.【2019 • 山东省临沂市】A break between classes is a good time for students to play sports and talk with their classmates. So it __________ helps with students’ health, __________ improves their social skills.
A. either; or B. neither; nor C. not only; but also
【答案】C
【解析】句意:课间休息是学生进行体育活动和与同学交谈的好时机,因此,它不仅有助于学生的健康,而且提高了他们的社交技能。either…or或者……或者……;neither….nor既不……也不……;not only…but also不仅……而且……;根据句意,课间休息对学生的健康和社交技能都有帮助,故这里表示"不仅而且",故选C。
5.【2019 • 江西省】The film seems interesting __________ we all want to see it.
A. and B. but C. unless D. if
【答案】A
【解析】句意:这个电影好像有趣,我们都想看它。根据and和,表示递进;but但是, unless除非,if是否,如果;根据The film seems interesting和we all want to see it之间是递进关系;故选A。
6.【2019 • 山东省滨州市】Emily, you are playing video games again! Study hard, __________ you will fail in the coming exam.
A. then B. so C. and D. or
【答案】D
【解析】句意:艾米丽,你又在玩电子游戏了!努力学习吧,否则你在接下来的考试中会不及格的。考查连词辨析。then然后,表顺承;so所以,表结果;and和,表并列;or否则,表条件。本句是"祈使句+or+陈述句"固定句型,表示在以祈使句为条件下的相反假设,意为"否则,要不然"。根据句意结构和语境,可知选D。
7.【2019 • 北京市】This cap is nice, __________ it doesn’t look good on me.
A. for B. so C. but D. or
【答案】C
【解析】句意:这个帽子很漂亮,但是戴在我头上看起来不好看。for为了,因为;so因此;but但是;or或者,否则。根据句意,空前…is nice,空后是doesn’t look nice,前后是转折的关系,故应选C。
8.【2019 • 安徽省】A better future is the goal of the Chinese people, __________ it’s also the common interest of the world.
A. so B. and C. or D. but
【答案】B
【解析】句意:一个更加美好的未来是中国人民的目标,也是全世界的共同利益。so因此,所以;and和,而且;or或者,否则;but但是。空前the goal of the Chinese people和空后the common interest of the world是并列关系,故应选B。
9.【2019 • 天津市】She was tired, __________ she continued her work.
A. so B. until C. but D. that
【答案】A
【解析】句意:她很累,但是她继续她的工作。so 因此,表示因果;until 直到……,引导时间状语;but但是,表示转折;that引导从句,在句子中没有实在意义。根据句子的意思,能判断出是转折,所以用but。故选C。
10.【2019 • 黑龙江省哈尔滨市】—Which sport do you prefer, volleyball __________ basketball?
—I prefer volleyball.
A. or B. and C. but
【答案】A
【解析】考查并列连词的用法 。结合答语可推知,空格处表示选择关系,故用or。
11.【2019 • 江苏省南京市】" Put on your coat, __________ you will catch a cold! "This is what my mum often says to me.
A. and B. but C. or D. so
【答案】C
【解析】and和,并且,but但是,or或者,否则,so所以;结合句意"‘穿上外套,否则你会感冒的!’这就是我妈妈经常对我说的话"可知,要填"否则",其它选项句意不通。
12.【2019 • 湖北省宜昌市】—It’s a pity that __________ my teachers __________
parents allow me to swim alone.—After all you are too young, safety first.
A. either...or B. neither… norC. both...and D. not only...but also
【答案】B
【解析】考查不定代词辨析。句意:——很遗憾,我的老师和父母都不允许我独自游泳。——毕竟你还太小,安全第一。A. 要么……要么……,表示二者择其一;B. 既不……也不,表示两者都不;C. ……和……(两者)都;D. 不仅……而且。根据回答After all you are too young, safety first.可知老师和父母都不允许我独自游泳,故选B。
13.【2019 • 湖南省长沙市】Keep trying, __________ you might surprisingly find hidden abilities within you.
A. but B. and C. or
【答案】B
【解析】句意:继续努力,你可能会惊讶地发现你内心隐藏的能力。A. but但是,表示转折关系;B. and和,而且,表示顺承关系;C. or或者,表示选择关系。and可以和祈使句或名词词组连用表示条件,题干也可以理解为"如果你继续努力,你可能会惊讶地发现你内心隐藏的能力"。故选B。
14.【2019 • 湖南省湘西州】—We should work hard. We’ll never give up. __________ China dream can come true.—I think so. Let’s try our best.
A. But B. And C. Or
【答案】B
【解析】句意:——我们应该努力学习。我们将永不放弃。这样中国梦可以实现。——我也这样认为。让我们尽我们最大的努力。A表示但是,B表示和,C表示或者. 根据题干可知我们应该努力学习,我们就将永不放弃,这样中国梦可以实现,句子前后是并列关系,则应用and。故选B。
15.【2019 • 湖南省岳阳市】The toys are really old, __________ I still want to keep them
.A. or B. and C. but
【答案】C
【解析】A表示或者、否则,B表示和,C表示但是。根据题干可知这些玩具真得很旧,但是我仍然想要保留它们,句子前后是转折关系。故选C。
04
易混易错点拨
1.【2019 • 四川省内江市】Cathy is afraid of the dog. She will run away _______she sees it.
A. ever sinceB. althoughC. as soon asD. so that
【答案】C
【解析】考查连词的用法。句意:凯西害怕狗,她一看到狗就跑了。A. ever since自从;B. although虽然、尽管;C. as soon as一……就……;D. so that以便;所以。根据Cathy is afraid of the dog. 凯西害怕狗,可推知是她一看到狗就跑开了,结合选项可知C选项符合题意,故答案选C。
2.【2018•贵州黔南】Jack has learned more about teamwork(团队合作) ________ he joined the soccer team.
A. untilB. sinceC. whileD. though
【答案】B
【解析】考查连词。句意:自从杰克加入足球队以来,他更多地学会了团结合作。until直到;since自从…以来;while当…的时候;though虽然。根据前半句用的现在完成时可知用since,故选B.
3.【2019 • 江苏省无锡市】—The local food may taste a bit strange.
—Well, __________we are here, why not give it a try?
A. thoughB. unlessC. sinceD. because
【答案】C
【解析】句意:— —当地的食物可能有点奇怪。 — —既然我们在这里,为什么不尝尝呢?A. though尽管;B. unless除非;C. since既然;D. because因为。because语气最强,表示直接原因,可用于回答 why 提出的问题、引导表语从句、用于强调句等。since所表示的原因是人们已知的,即对已知事实提供理由,而不是表示直接原因。本题的why not give it a try? 为什么不尝尝呢?是因为当地的食物有点奇怪(间接原因)。而不是因为在当地,所以应该用since表达的间接原因。而不用because(直接原因)来引导。故选C。
4.【2019 • 安徽省】Our business won’t improve __________ we offer better service to our customers.
A. becauseB. unlessC. afterD. since
【答案】B
【解析】句意:除非我们为顾客提供更好的服务,否则我们的生意就不会好转。because因为,引导原因状语从句;unless除非,引导条件状语从句;after在……之后,引导时间状语从句;since自从,引导时间状语从句。根据主句Our business won’t improve以及从句中offer better service可知,从句中也应表示否定的意思,unless相当于if…not,"如果不",符合句意,故选B。
5. 【2019 • 江苏省南通市】I still keep taking exercise every day I am busy with so many subjects.
A. until B. unless C. because D. though
【答案】D
【解析】句意:尽管我忙于许多科目,但我仍然每天都在锻炼。根据下文I am busy with so many subjects.可知这里是though引导的让步状语从句。根据题意,故选D。
6. 【2019 • 四川省内江市】Cathy is afraid of the dog. She will run away _______she sees it.
A. ever since B. although C. as soon as D. so that
【答案】C
【解析】句意:凯西害怕狗,她一看到狗就跑了。考查连词辨析。根据Cathy is afraid of the dog. 凯西害怕狗,可推知是她一看到狗就跑开了,结合选项可知C选项符合题意,故答案选C。
7. 【2019 • 江苏省无锡市】—The local food may taste a bit strange.
—Well, __________we are here, why not give it a try?
A. though B. unless C. since D. because
【答案】C
【解析】句意:— —当地的食物可能有点奇怪。— —既然我们在这里,为什么不尝尝呢?A. though尽管;B. unless除非;C. since既然;D. because因为。because语气最强,表示直接原因,可用于回答 why 提出的问题、引导表语从句、用于强调句等。since所表示的原因是人们已知的,即对已知事实提供理由,而不是表示直接原因。本题的why not give it a try? 为什么不尝尝呢?是因为当地的食物有点奇怪(间接原因)。而不是因为在当地,所以应该用since表达的间接原因。而不用because(直接原因)来引导。故选C。
8. 【2019 • 江苏省镇江市】—Is your WeChat account (账户) safe?
—Yes, even my father can’t use it __________ I tell him the password.
A. when B. unless C. while D. if
【答案】B
【解析】句意:——你的微信账号安全吗?——是的,如果我不告诉他密码甚至我的爸爸都不能使用它。when当……时候;unless除非,如果不;while当……时候;if如果。根据句意my father can’t use it…可知,这里应表示"不告诉他密码",故应选B。
9. 【2019 • 云南省昆明市】________ we continue to kill elephants for their ivory, we humans will lose them in the end.
A. If B. Before C. Until D. Although
【答案】A
【解析】句意:如果我们继续为了象牙猎杀大象,那么我们人类将会最终失去它们。A表示如果,B表示在……之前,C表示直到,D表示虽然、即使。根据题干可知如果我们继续为了象牙猎杀大象,那么我们人类终将会失去它们,句子前后是条件关系。故选A。
10. 【2019 • 青海省中考】The environment will be much worse __________ everyone has a sense of protecting it.
A. unless B. if C. so that
【答案】A
【解析】句意:除非每个人有保护环境的意识,否则环境将会更糟糕。A表示除非,B表示如果,C表示为了。根据题干可知除非每个人有保护环境的意识,否则环境将会更糟糕,本句是unless引导的条件状语从句。故选A。
11. 【2019 • 内蒙古呼和浩特市】— Did you call Michael back? —I didn’t need to, ________ I’ll see him tomorrow.
A. Unless B. because C. when D. though
【答案】B
【解析】句意:——你给迈克尔回电话了吗?——我没有必要。因为我明天会见到他。结合选项,A.除非;B. 因为;C. 当……时;D. 虽然,选项B符合题意。故选B。
12. 【2019 • 辽宁省本溪市】—Ling Ling, you’ll feel sleepy tomorrow __________ you go to bed early.
—OK, Mom. I’ll go to bed at once.
A. if B. unless C. though D. because
【答案】B
【解析】A表示如果,B表示除非,C表示虽然、即使,D表示因为. 根据题干中可知妈妈告诉玲玲除非她早点睡觉,否则明天会瞌睡的,此处应用unless。故选B。
相关学案
这是一份2022年九年级中考英语语法知识梳理 - - 连词学案,共16页。学案主要包含了习题速递,答案点拨,语法专练 体验中考,答案速递等内容,欢迎下载使用。
这是一份考点04 连词-备战中考英语考点一遍过,共13页。
这是一份中考英语-连词-用法详解,共3页。学案主要包含了复习时需要注意的要点,例题选讲等内容,欢迎下载使用。

