2017年浙江省杭州市中考化学试卷(解析版)
展开一、选择题(本大题共5分,每小题3分,每小题只有一个选项符合题意)
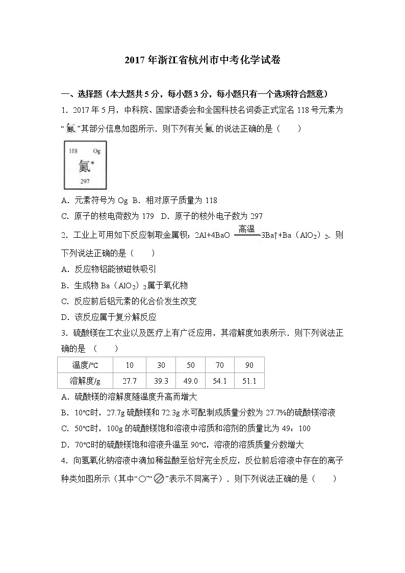
1.2017年5月,中科院、国家语委会和全国科技名词委正式定名118号元素为“”其部分信息如图所示.则下列有关的说法正确的是( )
A.元素符号为OgB.相对原子质量为118
C.原子的核电荷数为179D.原子的核外电子数为297
2.工业上可用如下反应制取金属钡:2Al+4BaO 3Ba↑+Ba(AlO2)2.则下列说法正确的是( )
A.反应物铝能被磁铁吸引
B.生成物Ba(AlO2)2属于氧化物
C.反应前后铝元素的化合价发生改变
D.该反应属于复分解反应
3.硫酸镁在工农业以及医疗上有广泛应用,其溶解度如表所示.则下列说法正确的是 ( )
A.硫酸镁的溶解度随温度升高而增大
B.10℃时,27.7g硫酸镁和72.3g水可配制成质量分数为27.7%的硫酸镁溶液
C.50℃时,100g的硫酸镁饱和溶液中溶质和溶剂的质量比为49:100
D.70℃时的硫酸镁饱和溶液升温至90℃,溶液的溶质质量分数增大
4.向氢氧化钠溶液中滴加稀盐酸至恰好完全反应,反位前后溶液中存在的离子种类如图所示(其中“〇”“”表示不同离子).则下列说法正确的是( )
A.〇表示氯离子
B.表示钠离子
C.可用适量硝酸银溶液和足量稀硝酸进行检测
D.此反应的实质是和〇结合生成水分子
5.在试管放入一根镁条(已除去氧化膜),往其中加入硝酸银溶液至浸没镁条,现察到如下现象:
①镁条表面迅速覆盖一层疏松的固体物质,经检验发现生成的固体物质中有单质银;
②镁条表面有明显的气泡现象,经检验发现气泡中有氢气;
对于上述实验现象的分析错误的是( )
A.镁能从硝酸银溶液中置换出银
B.镁跟硝酸银溶液反应会生成氢气
C.镁投入硝酸银溶液中只发生2AgNO3+Mg═Mg(NO3)2+2Ag
D.根据该实验可判断镁比银化学活动性强
二、填空题
6.测定BaCl2•xH2O中结晶水数目的过程如图所示:
(1)写出此过程中生成沉淀的化学方程式 .
(2)在灼烧过程中,如果空气不充足和温度过高,会有部分沉淀物转化为BaS,这会使x的测定结果
(选填“偏低”、“偏高”或“不变“).
7.小金通过图示装置验证CO2能与NaOH发生化学反应.推注射器活塞向充满CO2的集气瓶中注入过量 20%的NaOH溶液,振荡集气瓶后打开止水夹.
(1)打开止水夹后观察到的现象是 .
(2)反应后将集气瓶中混合物过滤,所得溶液中除CaCl2外,还存在的溶质有 .
8.小金进行如图所示实验来验证质量守恒定律.在实验中用电子天平和量筒准确测量出表中m1、m2、m3、m4和V.(实验中操作正确.O2的密度为ρg/cm3)
(1)装置中试管口略向下倾斜的原因是 .
(2)根椐质量守恒定律,m1、m2、m3、m4和V之间应存在的等量关系为 .
(3)每次实验结束后,小金在拆卸装置时总能闻到刺激性气味.他将加热后剩余固体中的 MnO2分离并测量其质量.发现总小于加热前MnO2的质量,查阅资料后发现,一般认为加热KC1O3,和MnO2混合物的反应过程如下:
第1步:2MnO2+2KC1O32KMnO4+Cl2↑+O2↑;(其中Cl2有刺激性气味)
第 2 步 2KMnO4K2MnO4+MnO2+O2↑:
第3 步:K2MnO4+Cl22KCl+MnO2+O2↑.
写出加热后剩余固体中MnO2质量小于加热前MnO2质量的原因 .
9.小金利用图示装置进行甲、乙对比实验,探究温度对CO和Fe2O3反应的影响(固定装置略).
(1)从实验安全角度考虑,图示装置还应采取的改进措施是 .
(2)完全反应后,两组的生成物均为黑色粉未(纯净物),分别用两组生成物进行以下实验:
①甲组的黑色粉末与稀盐酸反应的化学方程式是 .
②小金查阅资料后发现Fe3O4在常温下不与稀盐酸、CuSO4溶液反应,故猜想乙组的生成物为Fe3O4.他又发现m2恰好为 g,这可成为支持上述猜想的新证据.
(3)甲、乙两组实验说明温度对CO和Fe2O3反应影响,且均体现出CO的 (填写化学性质).
三、计算题
10.在海底和冻土层存在着储量巨大的“天然气水合物“,具有良好开发和应用前景.有科学家开采得到一种大然气水合物样品,取95.6克 样品放置在一密闭容器内,该样品迅速转化为甲烷气体(CH4)和水,将甲烷气体分离并完全燃烧,得到35.2 克二氧化碳.求该天然气水合物样品中甲烷的质量分数.(精确到0.1%)
2017年浙江省杭州市中考化学试卷
参考答案与试题解析
一、选择题(本大题共5分,每小题3分,每小题只有一个选项符合题意)
1.2017年5月,中科院、国家语委会和全国科技名词委正式定名118号元素为“”其部分信息如图所示.则下列有关的说法正确的是( )
A.元素符号为OgB.相对原子质量为118
C.原子的核电荷数为179D.原子的核外电子数为297
【考点】C5:元素周期表的特点及其应用.
【分析】根据图中元素周期表可以获得的信息:左上角的数字表示原子序数;字母表示该元素的元素符号;中间的汉字表示元素名称;汉字下面的数字表示相对原子质量,进行分析解答即可.
【解答】解:A.由元素周期表的信息可知,该元素的元素符号为Og,故正确;
B.由元素周期表的信息可知,该元素的相对原子质量为297,故错误;
C.由元素周期表的信息可知,该元素的原子序数为118,原子序数=核电荷数=质子数,所以该原子的核电荷数为118,故错误;
D.在原子中,原子序数=核电荷数=质子数=核外电子数,所以该原子的原子核外电子数为118,故错误.
故选A.
2.工业上可用如下反应制取金属钡:2Al+4BaO 3Ba↑+Ba(AlO2)2.则下列说法正确的是( )
A.反应物铝能被磁铁吸引
B.生成物Ba(AlO2)2属于氧化物
C.反应前后铝元素的化合价发生改变
D.该反应属于复分解反应
【考点】8D:常见金属的冶炼方法;81:常见金属的特性及其应用;A3:从组成上识别氧化物;D6:有关元素化合价的计算;FA:反应类型的判定.
【分析】A、根据磁铁能吸引铁、铬等金属,进行分析判断.
B、氧化物是只含有两种元素且其中一种元素是氧元素的化合物.
C、根据单质中元素的化合价为0、在化合物中正负化合价代数和为零,进行分析判断.
D、复分解反应是两种化合物相互交换成分生成两种新的化合物的反应.
【解答】解:A、磁铁能吸引铁、铬等金属,铝不能被磁铁吸引,故选项说法错误.
B、生成物Ba(AlO2)2是由钡、铝、氧三种元素组成的化合物,不属于氧化物,故选项说法错误.
C、单质中元素的化合价为0,Al属于单质,故铝元素的化合价为0;Ba(AlO2)2中铝元素的化合价不为0,反应前后铝元素的化合价发生改变,故选项说法正确.
D、该反应的反应物中铝是单质,生成物是钡是单质,该反应是一种单质和一种化合物反应生成另一种单质和另一种化合物的反应,属于置换反应,不属于复分解反应,故选项说法错误.
故选:C.
3.硫酸镁在工农业以及医疗上有广泛应用,其溶解度如表所示.则下列说法正确的是 ( )
A.硫酸镁的溶解度随温度升高而增大
B.10℃时,27.7g硫酸镁和72.3g水可配制成质量分数为27.7%的硫酸镁溶液
C.50℃时,100g的硫酸镁饱和溶液中溶质和溶剂的质量比为49:100
D.70℃时的硫酸镁饱和溶液升温至90℃,溶液的溶质质量分数增大
【考点】7M:固体溶解度的影响因素;7T:溶质的质量分数、溶解性和溶解度的关系.
【分析】A、根据硫酸镁在不同温度下的溶解度,进行分析判断.
B、根据10℃时,硫酸镁的溶解度为27.7g,进行分析判断.
C、根据50℃时,硫酸镁的溶解度为49.0g,进行分析判断.
D、根据饱和溶液中溶质质量分数=×100%,进行分析判断.
【解答】解:A、由硫酸镁在不同温度下的溶解度数据,可以看出10℃~70℃时,硫酸镁的溶解度随温度升高而增大,大于70℃时,硫酸镁的溶解度随温度升高而减小,故选项说法错误.
B、10℃时,硫酸镁的溶解度为27.7g,10℃时,100g水中最多溶解27.7g硫酸镁固体,10℃时,72.3g水最多能溶解的硫酸镁的质量小于27.7g,则形成溶液的溶质质量分数小于27.7%,故选项说法错误.
C、50℃时,硫酸镁的溶解度为49.0g,50℃时,100g水中最多溶解49.0g硫酸镁固体,该温度下硫酸镁饱和溶液中溶质和溶剂的质量比为49.0g:100g=49:100,故选项说法正确.
D、70℃时的硫酸镁饱和溶液升温至90℃,硫酸镁的溶解度减小,饱和溶液中溶质质量分数=×100%,则溶液的溶质质量分数减小,故选项说法错误.
故选:C.
4.向氢氧化钠溶液中滴加稀盐酸至恰好完全反应,反位前后溶液中存在的离子种类如图所示(其中“〇”“”表示不同离子).则下列说法正确的是( )
A.〇表示氯离子
B.表示钠离子
C.可用适量硝酸银溶液和足量稀硝酸进行检测
D.此反应的实质是和〇结合生成水分子
【考点】97:中和反应及其应用.
【分析】根据题意,向氢氧化钠溶液中滴加稀盐酸至恰好完全反应,氢氧化钠与稀盐酸反应生成氯化钠和水,反应的实质是氢离子结合氢氧根离子生成水分子,进行分析解答.
【解答】解:根据题意,“〇”“”表示不同离子.
A、向氢氧化钠溶液中滴加稀盐酸至恰好完全反应,反应的实质是氢离子结合氢氧根离子生成水分子,反应后氢离子消失,则〇表示氢离子,故选项说法错误.
B、向氢氧化钠溶液中滴加稀盐酸至恰好完全反应,反应的实质是氢离子结合氢氧根离子生成水分子,反应后氢氧根离子消失,则表示氢氧根离子,故选项说法错误.
C、向氢氧化钠溶液中滴加稀盐酸至恰好完全反应,氢氧化钠溶液中含有钠离子和氢氧根离子,表示的是钠离子,不能用适量硝酸银溶液和足量稀硝酸进行检测,故选项说法错误.
D、中和反应的实质是氢离子结合氢氧根离子生成水分子,此反应的实质是和〇结合生成水分子,故选项说法正确.
故选:D.
5.在试管放入一根镁条(已除去氧化膜),往其中加入硝酸银溶液至浸没镁条,现察到如下现象:
①镁条表面迅速覆盖一层疏松的固体物质,经检验发现生成的固体物质中有单质银;
②镁条表面有明显的气泡现象,经检验发现气泡中有氢气;
对于上述实验现象的分析错误的是( )
A.镁能从硝酸银溶液中置换出银
B.镁跟硝酸银溶液反应会生成氢气
C.镁投入硝酸银溶液中只发生2AgNO3+Mg═Mg(NO3)2+2Ag
D.根据该实验可判断镁比银化学活动性强
【考点】85:金属的化学性质.
【分析】根据镁条和硝酸银溶液反应后,镁条表面迅速生成单质银,镁条表面也会生成氢气进行分析.
【解答】解:镁条和硝酸银溶液反应后,镁条表面迅速生成单质银,镁条表面也会生成氢气,所以
A、通过分析可知,镁能从硝酸银溶液中置换出银,故A正确;
B、镁也能跟硝酸银溶液反应会生成氢气,故B正确;
C、通过分析可知,镁既会置换出硝酸银中的银,也能和硝酸银溶液反应生成氢气,故C错误;
D、排在前面的金属可以将排在后面的金属从其盐溶液中置换出来,所以根据该实验可判断镁比银化学活动性强,故D正确.
故选:C.
二、填空题
6.测定BaCl2•xH2O中结晶水数目的过程如图所示:
(1)写出此过程中生成沉淀的化学方程式 BaCl2+H2SO4═BaSO4↓+2HCl .
(2)在灼烧过程中,如果空气不充足和温度过高,会有部分沉淀物转化为BaS,这会使x的测定结果
偏高 (选填“偏低”、“偏高”或“不变“).
【考点】9H:盐的化学性质.
【分析】氯化钡和稀硫酸反应生成硫酸钡沉淀和盐酸;
在灼烧过程中,如果空气不充足和温度过高,会有部分沉淀物转化为BaS,从而导致硫酸钡的质量偏小.
【解答】解:(1)过程中氯化钡和稀硫酸反应生成硫酸钡沉淀和盐酸,生成沉淀的化学方程式为:BaCl2+H2SO4═BaSO4↓+2HCl.
故填:BaCl2+H2SO4═BaSO4↓+2HCl.
(2)在灼烧过程中,如果空气不充足和温度过高,会有部分沉淀物转化为BaS,会有部分沉淀物转化为BaS,导致硫酸钡的质量偏小,从而导致氯化钡质量偏小,这会使x的测定结果偏高.
故填:偏高.
7.小金通过图示装置验证CO2能与NaOH发生化学反应.推注射器活塞向充满CO2的集气瓶中注入过量 20%的NaOH溶液,振荡集气瓶后打开止水夹.
(1)打开止水夹后观察到的现象是 氯化钙溶液流入左边集气瓶中,并且溶液变浑浊 .
(2)反应后将集气瓶中混合物过滤,所得溶液中除CaCl2外,还存在的溶质有 NaOH和NaCl .
【考点】95:碱的化学性质.
【分析】氢氧化钠和二氧化碳反应生成碳酸钠和水,碳酸钠和氯化钙反应生成碳酸钙沉淀和氯化钠.
【解答】解:(1)推注射器活塞向充满CO2的集气瓶中注入过量 20%的NaOH溶液,二氧化碳和氢氧化钠反应生成碳酸钠和水,导致左边集气瓶中的气压减小,打开止水夹后,氯化钙溶液流入左边集气瓶中,氯化钙和碳酸钠反应生成碳酸钙沉淀和氯化钠,因此观察到的现象是:氯化钙溶液流入左边集气瓶中,并且溶液变浑浊.
故填:氯化钙溶液流入左边集气瓶中,并且溶液变浑浊.
(2)反应后将集气瓶中混合物过滤,所得溶液中除CaCl2外,还存在的溶质有过量的氢氧化钠和反应生成的氯化钠.
故填:NaOH和NaCl.
8.小金进行如图所示实验来验证质量守恒定律.在实验中用电子天平和量筒准确测量出表中m1、m2、m3、m4和V.(实验中操作正确.O2的密度为ρg/cm3)
(1)装置中试管口略向下倾斜的原因是 防止水蒸气冷凝回流到试管底部引起试管炸裂 .
(2)根椐质量守恒定律,m1、m2、m3、m4和V之间应存在的等量关系为 m1+m2+m3=m4+Vρg/cm3 .
(3)每次实验结束后,小金在拆卸装置时总能闻到刺激性气味.他将加热后剩余固体中的 MnO2分离并测量其质量.发现总小于加热前MnO2的质量,查阅资料后发现,一般认为加热KC1O3,和MnO2混合物的反应过程如下:
第1步:2MnO2+2KC1O32KMnO4+Cl2↑+O2↑;(其中Cl2有刺激性气味)
第 2 步 2KMnO4K2MnO4+MnO2+O2↑:
第3 步:K2MnO4+Cl22KCl+MnO2+O2↑.
写出加热后剩余固体中MnO2质量小于加热前MnO2质量的原因 少量的氯气随着氧气排出,使得反应③没有发生完全 .
【考点】G1:质量守恒定律及其应用.
【分析】(1)根据试管加热的注意事项来分析;
(2)根据质量守恒定律来分析解答;
(3)根据反应的过程来分析解答.
【解答】解:(1)给试管中的固体加热时试管口略向下倾斜的原因是:防止冷凝水倒流到热的试管底部而使试管破裂;故答案为:防止水蒸气冷凝回流到试管底部引起试管炸裂;
(2)在化学反应前后,物质的总质量不变,在此反应中二氧化锰是催化剂,质量不变,氯酸钾在二氧化锰的催化作用下分解为氯化钾和氧气,则m1+m2+m3=m4+Vρg/cm3;故填:m1+m2+m3=m4+Vρg/cm3;
(3)在反应中少量的氯气随着氧气排出,使得反应③没有发生完全,所以导致剩余固体中二氧化锰的质量小于加热前二氧化锰的质量;故填:少量的氯气随着氧气排出,使得反应③没有发生完全.
9.小金利用图示装置进行甲、乙对比实验,探究温度对CO和Fe2O3反应的影响(固定装置略).
(1)从实验安全角度考虑,图示装置还应采取的改进措施是 在导管后扎气球 .
(2)完全反应后,两组的生成物均为黑色粉未(纯净物),分别用两组生成物进行以下实验:
①甲组的黑色粉末与稀盐酸反应的化学方程式是 Fe+2HCl═FeCl2+H2↑ .
②小金查阅资料后发现Fe3O4在常温下不与稀盐酸、CuSO4溶液反应,故猜想乙组的生成物为Fe3O4.他又发现m2恰好为 4.64 g,这可成为支持上述猜想的新证据.
(3)甲、乙两组实验说明温度对CO和Fe2O3反应影响,且均体现出CO的 还原性 (填写化学性质).
【考点】2C:实验探究物质变化的条件和影响物质变化的因素;8A:一氧化碳还原氧化铁;G5:书写化学方程式、.
【分析】(1)根据一氧化碳是有毒的气体,需要进行尾气处理,据此解答;
(2)①根据铁能被磁铁吸附,能与盐酸反应的性质分析回答;
②根据乙组生成物与酸反应的现象分析成分,根据化学式计算,验证分析推断;
(3)根据实验的结果分析结论.
【解答】解:
(1)一氧化碳是有毒的气体,排放到空气中会污染空气,利用一氧化碳的可燃性采用点燃的方法处理一氧化碳或在导管后扎气球收集一氧化碳,可以防止污染空气;
(2)①在甲中,黑色粉末全部能被磁铁吸引,能全部与盐酸反应有气泡,加入足量CuSO4溶液,有红色物质生成可知,甲组的固体产物是Fe,产生气泡的化学方程式为:Fe+2HCl═FeCl2+H2↑.
②一氧化碳和氧化铁反应的固体产物为黑色,可能是铁粉、四氧化三铁或二者的混合物,在乙组中,生成物能被磁铁吸引,取黑色粉末加入盐酸,乙组观察到黑色固体溶解,无气泡,取黑色粉末,加入足量CuSO4溶液,无明显现象,说明没有铁粉的产生,说明生成物是四氧化三铁,m2=4.8g××100%=4.64g;
(3)甲、乙两组实验说明温度对CO和Fe2O3反应影响,且均体现出CO的还原性.
故答案为;
(1)在导管后扎气球;
(2)①Fe+2HCl═FeCl2+H2↑;②4.64;
(3)还原性
三、计算题
10.在海底和冻土层存在着储量巨大的“天然气水合物“,具有良好开发和应用前景.有科学家开采得到一种大然气水合物样品,取95.6克 样品放置在一密闭容器内,该样品迅速转化为甲烷气体(CH4)和水,将甲烷气体分离并完全燃烧,得到35.2 克二氧化碳.求该天然气水合物样品中甲烷的质量分数.(精确到0.1%)
【考点】G6:根据化学反应方程式的计算.
【分析】根据生成的二氧化碳的质量和对应的化学方程式求算参加反应的甲烷的质量,进而求算其质量分数(或者根据碳元素守恒直接求算甲烷质量也可以)
【解答】解:设生成35.2g二氧化碳需要的甲烷的质量为x
CH4+2O2CO2+2H2O
16 44
x 35.2g
=
x=12.8g
该天然气水合物样品中甲烷的质量分数为:×100%≈13.4%
答:该天然气水合物样品中甲烷的质量分数约为13.4%
温度/℃
10
30
50
70
90
溶解度/g
27.7
39.3
49.0
54.1
51.1
实验序号
1
2
…
m1(MnO2)/g
m2(KClO3)/g
m3(试管)/g
m4(试管+加热后剩余固体)/g
量筒内收集气体的体积V/cm3
步骤
操作
甲组现象
乙组现象
1
称量黑色粉末质量/g
m1
m2
2
取黑色粉末,用磁铁吸引
能被吸引
能被吸引
3
取黑色粉未,加入稀盐酸
全部溶解,有大量气泡
无明显现象
4
取黑色粉末,加入足量CuSO4溶液
有红色物质生成
无明显现象
温度/℃
10
30
50
70
90
溶解度/g
27.7
39.3
49.0
54.1
51.1
实验序号
1
2
…
m1(MnO2)/g
m2(KClO3)/g
m3(试管)/g
m4(试管+加热后剩余固体)/g
量筒内收集气体的体积V/cm3
步骤
操作
甲组现象
乙组现象
1
称量黑色粉末质量/g
m1
m2
2
取黑色粉末,用磁铁吸引
能被吸引
能被吸引
3
取黑色粉未,加入稀盐酸
全部溶解,有大量气泡
无明显现象
4
取黑色粉末,加入足量CuSO4溶液
有红色物质生成
无明显现象
初中化学中考复习 2020年浙江省杭州市中考化学试卷(解析版): 这是一份初中化学中考复习 2020年浙江省杭州市中考化学试卷(解析版),共15页。试卷主要包含了选择题,填空题,实验探究题,解答题等内容,欢迎下载使用。
2022年浙江省杭州市中考化学模拟试卷(三)(含解析): 这是一份2022年浙江省杭州市中考化学模拟试卷(三)(含解析),共14页。试卷主要包含了单选题,简答题,探究题,计算题等内容,欢迎下载使用。
2021年浙江省杭州市中考化学试题(原卷+解析): 这是一份2021年浙江省杭州市中考化学试题(原卷+解析),文件包含2021年浙江省杭州市中考化学试题原卷版doc、2021年浙江省杭州市中考化学试题解析版doc等2份试卷配套教学资源,其中试卷共14页, 欢迎下载使用。

