- 商务星球版地理七年级下册复杂多样的自然环境(精选练习) 试卷 12 次下载
- 商务星球版地理七年级下册第06章单元总结 试卷 试卷 12 次下载
- 商务星球版地理七年级下册东南亚(第1课时)同步课件 课件 19 次下载
- 商务星球版地理七年级下册东南亚(第2课时)同步课件 课件 18 次下载
- 商务星球版地理七年级下册东南亚(精选练习 试卷 14 次下载
商务星球版七年级下册第六章 我们所在的大洲---亚洲综合与测试精品单元测试同步达标检测题
展开学校:___________姓名:___________班级:__________
【满分:100分 时间:35分钟】
一、选择题(本大题共20小题,每小题3分,共60分)
1.(2019·莆田第二十五中学初一期中)世界上跨纬度最广的大洲是
A.亚洲B.非洲C.南美洲D.南极洲
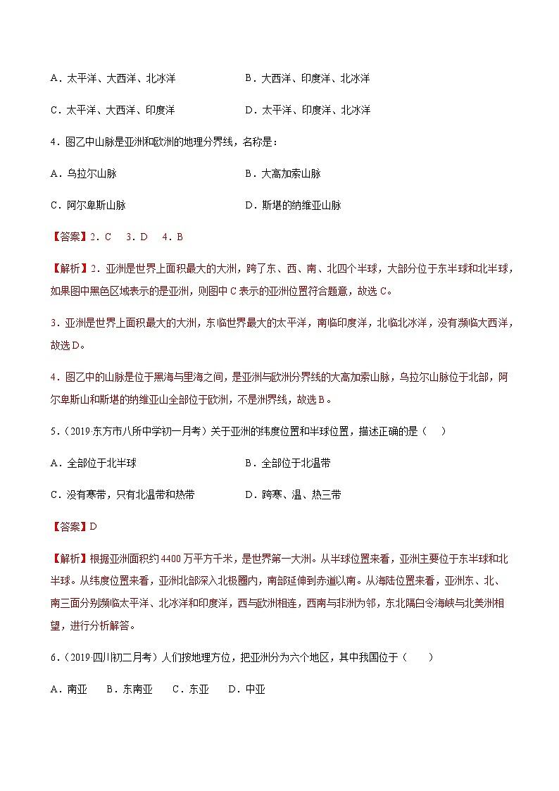
(2019·九江市同文中学初一期中)读亚洲略图甲及亚洲局部图乙,完成下列各题:
2.若选项中黑色区域代表亚洲,能表示亚洲地理位置的是:
A.B.C.D.
3.亚洲濒临的大洋有:
A.太平洋、大西洋、北冰洋B.大西洋、印度洋、北冰洋
C.太平洋、大西洋、印度洋D.太平洋、印度洋、北冰洋
4.图乙中山脉是亚洲和欧洲的地理分界线,名称是:
A.乌拉尔山脉B.大高加索山脉
C.阿尔卑斯山脉D.斯堪的纳维亚山脉
5.(2019·东方市八所中学初一月考)关于亚洲的纬度位置和半球位置,描述正确的是( )
A.全部位于北半球B.全部位于北温带
C.没有寒带,只有北温带和热带D.跨寒、温、热三带
6.(2019·四川初二月考)人们按地理方位,把亚洲分为六个地区,其中我国位于( )
A.南亚 B.东南亚 C.东亚 D.中亚
7.(2019·山西初一期中)关于亚洲的叙述,正确的是( )
A.亚洲地跨南温带、热带、北温带三个温度带。
B.亚洲所跨经度全部在东经范围内。
C.亚洲所跨纬度全部在北纬。
D.亚洲既有极昼极夜现象,也有阳光直射现象。
8.(2019·民勤县第六中学初一期末)世界第一大洲是( )
A.亚洲B.非洲C.北美洲D.欧洲
9.(2018·重庆初一期中)读东、西半球图,下列有关亚洲的叙述,错误的是( )
A.东临太平洋,南临印度洋
B.主要位于东半球和北半球
C.地跨热带、北温带和北寒带
D.是世界上跨经度最广、东西距离最长的大洲
10.(2017·西藏拉萨北京中学初一期末)下列能正确描述亚洲是世界第一大洲的是( )
①跨纬度最广 ②跨经度最广 ③面积最大 ④东西距离最长.
A.①②③B.②③④C.①③④D.①②④
11.(2017·黑龙江中考真题)阿拉伯半岛位于亚洲的( )
A.东亚B.南亚C.西亚D.中亚
12.(2019·四川中考真题)下面关于亚洲的说法,正确的是( )
①亚洲北、东、南三面分别濒临北冰洋、大西洋、印度洋 ②亚洲西面以白令海峡与欧洲为界 ③是世界上面积最大的洲 ④是世界上跨纬度最广,东西距离最长的洲
A.①②B.②③C.③④D.①④
13.(2015·湖北中考真题)下列关于亚洲的叙述,错误的是( )
A.地势中部高,四周低
B.大部分河流呈放射状流向周边的海洋
C.最高的高原是青藏高原
D.分布最广的气候类型是温带季风气候
14.(2012·四川中考真题)下列关于亚洲的叙述,错误的是( )
A.亚洲气候类型复杂多样B.亚洲是世界上人口自然增长率最高的大洲
C.亚洲面积广大,是世界第一大洲D.亚洲地形复杂多样,以高原、山地为主
15.(2016·四川中考真题)亚洲是世界第一大洲,主要依据是( )
①跨纬度最广 ②面积最大 ③周围被大面积海洋包围 ④东西距离最长 ⑤绝大部分位于南半球、东半球.
A.①②③B.③④⑤C.①②④D.②③⑤
16.(2014·湖北中考真题)下图为亚洲三个人类文明发祥地,这三个地区的共同特征是( )
A.都位于湿润地区B.都位于热带地区
C.都位于干旱、半干旱地区D.都位于河流中、下游地区
17.(2019·霍林郭勒市第五中学初二月考)亚洲分布范围最广的气候类型是 ( )
A.热带季风气候B.温带季风气候C.温带大陆性气候D.热带雨林气候
(2019·黑龙江初三)读亚洲轮席图,回答下列小题。
18.关于亚洲,下列说法正确的是( )
A.亚洲大部分位于热带地区B.亚洲没有被赤道穿过
C.亚洲西临大西洋D.亚洲跨纬度最广
19.去年暑假期间,小明到亚洲的ABCD四个不同的地方旅游。回校后他描述了四个地方的所见所闻。你对他如下的描述,认为最不可信是的( )
A.我登上了A处世界最高的高原—青藏高原
B.我游览了B处人口居世界第二位的国家—印度
C.我去了C处看到了注入太平洋的湄公河
D.我到了D处体验了热带雨林气候的特点
20.(2019·湖南中考模拟)亚洲的地势特点是
A.西部高,中间低B.东部高,西部低
C.中部高,四周低D.中部低,四周高
二、综合题 (本大题共3大题,共40分)
21.(2019·湖南中考模拟)仔细观察亚洲范围示意图,回答下列问题: (每空1分,共12分)
(1)请你描述一下亚洲的地理位置:
从东西半球看,大部分位于________半球;从南北半球看,大部分位于________半球;从地球五带的划分看,大部分地处________带;从海陆位置看,西与A________洲接壤,西南以C________运河与B________洲为界;东临E________洋,南临F________洋,北临G________洋。
(2)根据已学过的地理知识,说出3个亚洲的世界之最。
例:珠穆朗玛峰是世界最高峰。
22.(2019·黑龙江中考模拟)读亚洲图,回答问题。(每空2分,共12分)
(1)亚洲的河流多发源于中部的高原和山地,呈放射状流向周边的海洋,主要原因是______
(2)A是_________半岛,是世界最大的半岛。
(3)B是_________,是世界最深和蓄水量最大的淡水湖。
(4)C是洲际分界线_________运河。
(5)D处以_________气候为主。
(6)E处人口分布稀疏,主要原因是_________
23.(2019·黑龙江中考模拟)读亚洲图,回答问题。(每空2分,共16分)
(1)亚洲的河流多发源于中部的高原和山地,呈放射状流向周边的海洋,主要原因是________。
(2)A是________半岛,是世界最大的半岛。
(3)B是________湖,是世界最深和蓄水量最大的淡水湖。
(4)C是洲际分界线________运河。
(5)D是________平原,是亚洲最大的平原。
(6)E处以________气候为主。
(7)F处人口分布________(填“稠密”或“稀疏”),主要原因是________
商务星球版七年级下册地理,期中测试题: 这是一份商务星球版七年级下册地理,期中测试题,共6页。试卷主要包含了有关亚洲的叙述,错误的是,亚洲的气候特点是,代表马来群岛的气候图是,欧洲的地形主要是,东南亚主要的热带经济作物是等内容,欢迎下载使用。
初中地理商务星球版七年级下册第一节 日本优秀课后作业题: 这是一份初中地理商务星球版七年级下册第一节 日本优秀课后作业题,文件包含81日本精选练习原卷版doc、81日本精选练习解析版doc等2份试卷配套教学资源,其中试卷共13页, 欢迎下载使用。
初中地理商务星球版七年级下册第八章 不同发展类型的国家第五节 巴西精品复习练习题: 这是一份初中地理商务星球版七年级下册第八章 不同发展类型的国家第五节 巴西精品复习练习题,文件包含85巴西精选练习原卷版doc、85巴西精选练习解析版doc等2份试卷配套教学资源,其中试卷共13页, 欢迎下载使用。

