地理第二节 产业转移──以东亚为例教案
展开导入新课
师
通过上课时的讨论学习,同学们已经看到,20世纪80年代开始,日本产业大规模向国外转移,并引起世界经济地理界的关注。它受到了国家政策、市场、劳动力等因素的综合作用。现实证明,吸引产业转移是一些较落后国家迅速推进工业化,进而促进社会发展的一条有效途径。
今天我们从日本的经济情况分析,来了解产业转移给区域经济带来的影响。
师
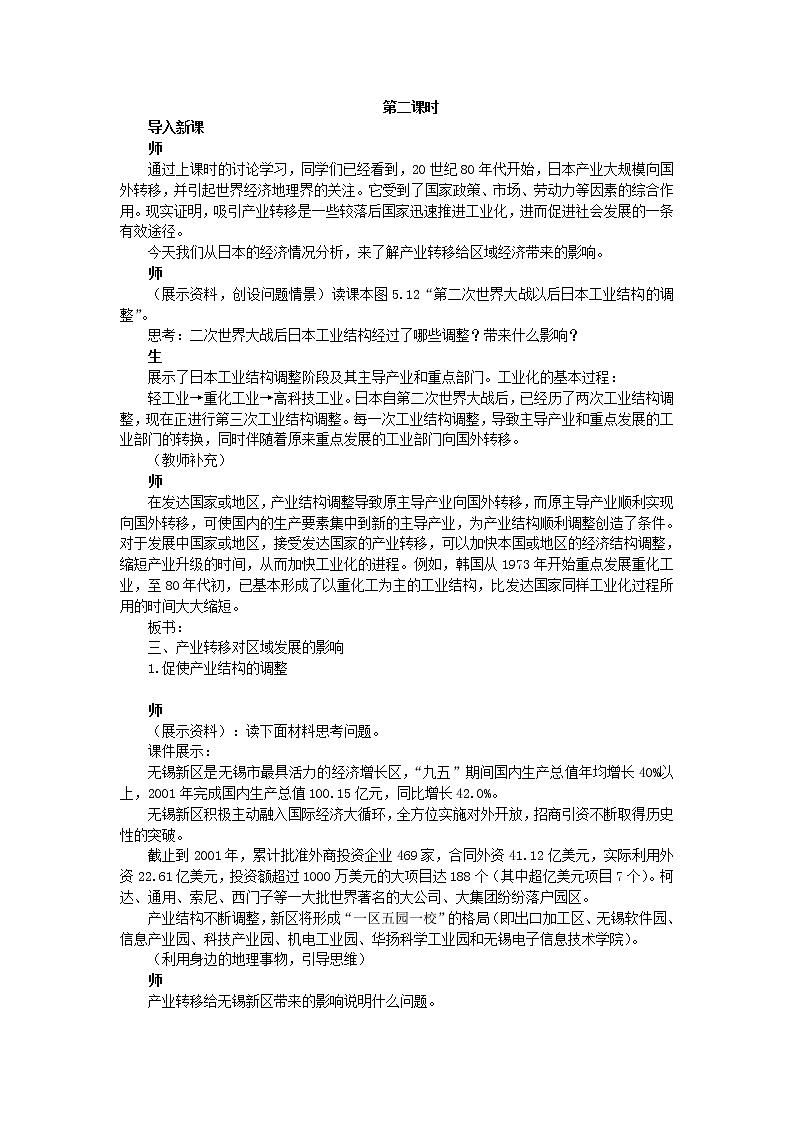
(展示资料,创设问题情景)读课本图5.12“第二次世界大战以后日本工业结构的调整”。
思考:二次世界大战后日本工业结构经过了哪些调整?带来什么影响?
生
展示了日本工业结构调整阶段及其主导产业和重点部门。工业化的基本过程:
轻工业→重化工业→高科技工业。日本自第二次世界大战后,已经历了两次工业结构调整,现在正进行第三次工业结构调整。每一次工业结构调整,导致主导产业和重点发展的工业部门的转换,同时伴随着原来重点发展的工业部门向国外转移。
(教师补充)
师
在发达国家或地区,产业结构调整导致原主导产业向国外转移,而原主导产业顺利实现向国外转移,可使国内的生产要素集中到新的主导产业,为产业结构顺利调整创造了条件。对于发展中国家或地区,接受发达国家的产业转移,可以加快本国或地区的经济结构调整,缩短产业升级的时间,从而加快工业化的进程。例如,韩国从1973年开始重点发展重化工业,至80年代初,已基本形成了以重化工为主的工业结构,比发达国家同样工业化过程所用的时间大大缩短。
板书:
三、产业转移对区域发展的影响
1.促使产业结构的调整
师
(展示资料):读下面材料思考问题。
课件展示:
无锡新区是无锡市最具活力的经济增长区,“九五”期间国内生产总值年均增长40%以上,2001年完成国内生产总值100.15亿元,同比增长42.0%。
无锡新区积极主动融入国际经济大循环,全方位实施对外开放,招商引资不断取得历史性的突破。
截止到2001年,累计批准外商投资企业469家,合同外资41.12亿美元,实际利用外资22.61亿美元,投资额超过1000万美元的大项目达188个(其中超亿美元项目7个)。柯达、通用、索尼、西门子等一大批世界著名的大公司、大集团纷纷落户园区。
产业结构不断调整,新区将形成“一区五园一校”的格局(即出口加工区、无锡软件园、信息产业园、科技产业园、机电工业园、华扬科学工业园和无锡电子信息技术学院)。
(利用身边的地理事物,引导思维)
师
产业转移给无锡新区带来的影响说明什么问题。
生
促使无锡产业结构不断调整,经济持续发展。
师
国际产业转移使各国或地区可以根据自己的优势条件发展相应的产业,从而促使了国际产业分工和合作,推动了区域经济的一体化。
板书:
2.促使区域产业分工与合作
师
(创设问题情景,引导探究合作。展示:课本图5.13“产业典型产品周期示意”、图5.14“产品生产环节的价值链”)请同学们回答课本P99思考题。
(学生讨论,提出观点,合作交流,相互融合)
生
1.经济水平处于第一至第四级的国家或地区,依次应重点发展处于开发期、增长期、成熟期和衰退期的产业。从东亚来看,按此规律,依次是日本—韩国及我国的香港、台湾地区—我国大陆—朝鲜、蒙古。
2.加工环节的附加值很低,即利润很低,但一般耗用的劳动量较大。
3.因此,发展中国家或地区接受产业转移时,要注意将研究、开发一起引进。韩国的政策就是避免总跟在发达国家的后面。所以产业发展特别迅速。
师
刚才的讨论我们应该发现,产业转移形成的产业国际分工和合作,在促进发展中国家或地区工业化的同时,对发展中国家往往是不利的。发达国家总是把处于成熟期、衰退期的产业和低附加值的生产环节向外转移,而把技术含量高、具有良好发展的产业和高附加值的生产环节留在国内,以保持自己的技术优势并获取高额利润。发展中国家在接受产业转移时就要注意这一点,最好能引进处于研发期、增长期的产业以及高附加值的生产环节。
由此看到,产业转移无论对于转移国还是转移对象国都是机遇。但任何事物都有两面性,产业转移也是挑战。
现在请阅读课本P100第一段以及下面资料内容。说明产业转移给地理环境带来了哪些影响。
美矿业公司污染环境案印尼开审
美国纽蒙特矿业公司以及其在印尼的分公司被指控污染环境的案件8月5日在印尼开审。
纽蒙特—米纳哈萨—拉亚公司及其总裁被控蓄意或疏忽在印尼东部的北苏拉威西省海湾倾倒有毒废料。
板书:
3.改变了区域地理环境
生
工业生产落实在一定的空间,就形成了一定的地理景观。产业转移对于转移地和转移对象地来说,都是改变了区域的地理环境。但是,对于一些具有污染尤其是严重污染的产业转移,这类产业转移伴随着环境污染的转移,甚至是为了转移污染而转移产业。发展中国家或地区在接受这类产业转移后,往往会长久的受到污染问题的困扰。所以发展中国家在接受发达国家重化工业转移的同时,应充分估计其对环境的负面影响,加强对废弃物的控制和综合治理。
师
日本将重化工业向国外转移,也就是把环境污染向国外转移。在日本国内,环境污染状况得到改善,为信息产业和高科技产业的发展创造了比较理想的环境条件。
产业转移同时也包含着就业机会的转移,因此对调整就业的空间分布具有重要作用。
板书:
4.改变劳动力就业的空间分布
教师展示:课本图5.15“日本失业率的提高”
师
请同学们读教材图5.15和阅读材料后对日本等国大量向国外转移产业,国内的就业机会就减少常引起失业人口增加等问题谈谈自己的想法。
课件展示:
日本“产业空洞化”的误区
近期以来,日本媒体频频提及“产业空洞化”。一家权威杂志刊出特集,标题为“恐怖的空洞化”。一些人认为,由于日本企业大举移师海外,减少了国内投资和就业机会,从而加剧了经济不景气。
产业空洞化,又称空心化,是指一国工业部门大量向国外转移并在国外完成全部生产过程,同时国内工业部门减少,形成“外实中虚”的局面。
日本产业向外转移是从80年代中后期开始的。1985年西方发达国家签订“广场协议”,日元从此大幅升值,日本形成了庞大的金融资本。日元升值使日本国内生产成本提高,职工工资水平跃居世界第一。大批民间资本涌向海外,在海外设厂或收购当地企业。针对这一现象,日本国内舆论惊呼出现“产业空洞化”,担忧日本资金和技术外流。结果,大多数资本依然留在国内,投资在证券和不动产方面,导致泡沫经济不断膨胀。
近年来担忧空洞化的思潮再次流行。泡沫经济破灭以后,日本持续了10年的不景气。最近出现了进一步衰退的迹象。许多人感到不安的是,日本企业加速向海外转移,将导致日本就业状况恶化,本土产业和技术领域出现空洞。日本经济结构审议会估算说,如果任由这种倾向发展下去,日本的经常项目盈余将大幅度减少,2006~2010年期间,本来可望达到3%左右的日本经济增长率将停留在0.5%的水平,失业率将达到5%以上。
日本部分媒体大肆炒作“空洞化”的议论有两个原因。
一是转移视线。当前日本经济的实质是结构问题。日本在高技术领域和技术集约型产品方面竞争力落后于欧美;在传统工业和劳动密集型产品方面竞争不过新兴工业国家和地区。20世纪80年代后期本是进行结构性变革的大好时机,但日本政策失误,没有取得多少进展。如今日本虽然拥有世界第一的外汇储备和贸易盈余,却不知往何处去。把经济困境归罪于空洞化,将减轻民众对政府的指责。
二是用心不良。与“空洞化”同时常常见诸报端的另一个词汇是“中国威胁”。一些媒体在报道中日贸易状况时,故意夸大日本企业对华投资和中国产品对日出口的实情。给人一个印象是“日本大量对华投资,结果中国产品威胁了日本经济增长”。实际上中国对日出口增加的同时,日本对中国出口也在大幅增加。只是因为对美国和亚洲其他地区出口减少太多,日本贸易盈余去年上半年出现大幅减少。另据日本贸易振兴会发表的投资白皮书,日本对中国的直接投资从1996年起连年下跌,直到2000年出现增长,但投资总额不到10亿美元,不及中国吸收外资总额的1/40。多年来,日本对外投资的主要地区不是中国,也不是东南亚,而是欧美。1999年日本对外直接投资的80%在欧美地区。然而这些在日本报刊上鲜见报道。
向海外转移生产是任何发达经济体的必由之路。随着经济全球化和投资自由化,资本和资源必然在全球范围内寻求最佳配置。日本对中国和亚洲地区转移的多是传统工业和劳动密集型产业,这对劳动力成本高昂的日本有益无害。许多日本企业因此获得新生。
美国制造企业的海外生产比例达30%多,几乎是日本的两倍,却没有人担忧产业的空洞化。这是因为美国自身不断进行产业技术改造和创新,同时开放市场吸纳海外的优势产品,形成了良性循环。而日本一方面要求外国开放市场,自己却在市场开放上设置重重壁垒;一方面要求外国加大对日投资,自己却犹豫不决。专家指出,日本应当适应经济全球化的潮流,加快进行产业重组,将国内的夕阳产业转移海外,大力开拓朝阳产业。这才是日本产业的出路。
日本是亚洲的工业大国,产业转移给日本带来了深远的影响,但在转移过程中也有许多困难需要克服。当然,对于像我国这样的发展中国家,劳动力丰富,大量吸收国际产业转移有助于缓解就业压力,所以如何在产业转移中求生存是目前我国研究的重大课题。
生略。
课堂小结
综合四方面的影响来看,产业转移对转移国(地区)和转移对象国(地区)的影响都存在利弊两面。产业转移的前途是光明的,但道路是曲折的。我们要抓住机遇,经济才能蓬勃发展。
高中地理人教版 (2019)选择性必修2 区域发展第三节 产业转移教学设计及反思: 这是一份高中地理人教版 (2019)选择性必修2 区域发展第三节 产业转移教学设计及反思,共5页。教案主要包含了教学目标,教学重难点,教学过程,板书设计等内容,欢迎下载使用。
高中地理人教版 (新课标)必修3第二节 产业转移──以东亚为例教案设计: 这是一份高中地理人教版 (新课标)必修3第二节 产业转移──以东亚为例教案设计,共5页。
地理必修3第五章 区域联系与区域协调发展第二节 产业转移──以东亚为例教案: 这是一份地理必修3第五章 区域联系与区域协调发展第二节 产业转移──以东亚为例教案,共6页。教案主要包含了知识迁移等内容,欢迎下载使用。

