二《对称》单元检测卷1(含答案)青岛版(六三制)三年级数学下册
展开第二单元检测卷
(时间:60分钟 分数: )
一、下面哪些图形是轴对称图形?(14分)
轴对称图形有( )。
二、按照下面的做法折一折,剪一剪。展开后像什么?标出对称轴。(8分)
三、下面哪些图形是轴对称图形?在里画“√”。(6分)
四、找一找,哪些字是对称的?(14分)
五、画出下面图形的对称轴。(18分)
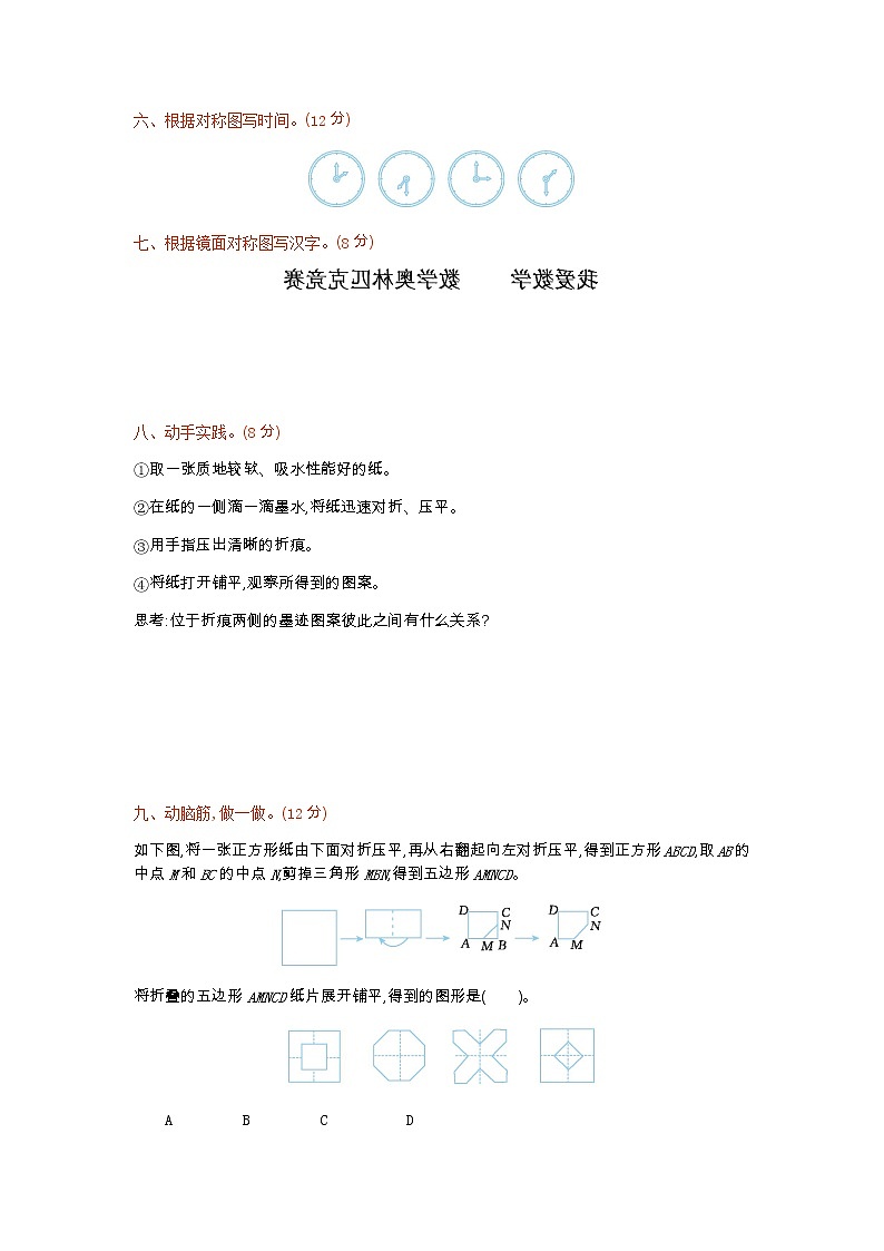
六、根据对称图写时间。(12分)
七、根据镜面对称图写汉字。(8分)
八、动手实践。(8分)
①取一张质地较软、吸水性能好的纸。
②在纸的一侧滴一滴墨水,将纸迅速对折、压平。
③用手指压出清晰的折痕。
④将纸打开铺平,观察所得到的图案。
思考:位于折痕两侧的墨迹图案彼此之间有什么关系?
九、动脑筋,做一做。(12分)
如下图,将一张正方形纸由下面对折压平,再从右翻起向左对折压平,得到正方形ABCD,取AB的中点M和BC的中点N,剪掉三角形MBN,得到五边形AMNCD。
将折叠的五边形AMNCD纸片展开铺平,得到的图形是( )。
A B C D
第二单元检测卷
一、(2)(3)(4)(6)(7)
二、做法和标对称轴略 松树 蝴蝶
三、√ √ √ √
四、
五、略
六、10时 4时30分 9时 10时30分
七、数学奥林匹克竞赛 我爱数学
八、位于折痕两侧的墨迹图案彼此之间关于折痕对称。
九、D

