鲁教版必修三第三节 经济发达地区的可持续发展——以珠江三角洲地当堂达标检测题
展开
第三节 经济发达地区的可持续发展——以珠江三角洲地区为例
课程标准
以某经济发达区域为例,分析该区域工业化和城市化的推进过程,以及在此过程中产生的主要问题,了解解决这些问题的对策措施。
学习目标
1.了解珠江三角洲地区经济快速发展的区位优势,理解工业化、城市化对经济发展的推动作用。2.了解和掌握珠江三角洲地区经济发展过程中出现的主要问题及相应的对策,总结经济发达地区可持续发展的措施。
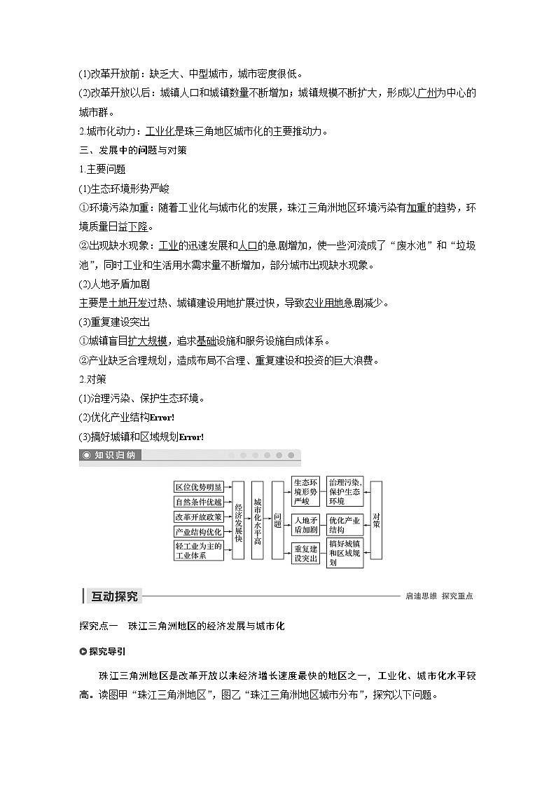
一、经济发展快
1.优势条件
区位优势明显
毗邻港澳,与东南亚相邻
自然条件优越
平原广阔
热量丰富,降水丰沛
河流纵横交错
社会经济条件
人口稠密,城市密集,经济、文化发达
侨乡众多
政策优惠
2.经济发展的成就
(1)成为我国经济增长最快、最富生机活力的地区之一。
(2)是我国重要的轻工业基地、外贸出口基地和极为重要的经济区。
3.产业结构
(1)产业结构不断优化
(2)工业体系:以轻工业为主,重化工业较为发达。
(3)经济特征:以外贸为导向,发展外向型经济,与国际市场接轨。
思考 珠江三角洲地区经济发展的主要限制性因素有哪些?
答案 ①矿产资源和能源缺乏;②位于我国南方沿海,北部有南岭阻挡,经济腹地较小。
二、城市化水平高
1.城市化进程
(1)改革开放前:缺乏大、中型城市,城市密度很低。
(2)改革开放以后:城镇人口和城镇数量不断增加;城镇规模不断扩大,形成以广州为中心的城市群。
2.城市化动力:工业化是珠三角地区城市化的主要推动力。
三、发展中的问题与对策
1.主要问题
(1)生态环境形势严峻
①环境污染加重:随着工业化与城市化的发展,珠江三角洲地区环境污染有加重的趋势,环境质量日益下降。
②出现缺水现象:工业的迅速发展和人口的急剧增加,使一些河流成了“废水池”和“垃圾池”,同时工业和生活用水需求量不断增加,部分城市出现缺水现象。
(2)人地矛盾加剧
主要是土地开发过热、城镇建设用地扩展过快,导致农业用地急剧减少。
(3)重复建设突出
①城镇盲目扩大规模,追求基础设施和服务设施自成体系。
②产业缺乏合理规划,造成布局不合理、重复建设和投资的巨大浪费。
2.对策
(1)治理污染、保护生态环境。
(2)优化产业结构
(3)搞好城镇和区域规划
探究点一 珠江三角洲地区的经济发展与城市化
珠江三角洲地区是改革开放以来经济增长速度最快的地区之一,工业化、城市化水平较高。读图甲“珠江三角洲地区”,图乙“珠江三角洲地区城市分布”,探究以下问题。
1.简述珠江三角洲地区的位置及范围。
答案 珠江三角洲地区位于南海的北缘、广东省的东南部,包括广州、深圳、珠海、佛山、江门、东莞、中山等市全部和惠州、肇庆两市的部分县、市。广义上来讲,“珠三角”还包括香港和澳门,而实际上,粤、港、澳早已形成了密不可分、相互推动的发展关系。
2.从图甲中可看出哪些是影响珠江三角洲地区发展的优越条件?
答案 优越的地理位置,毗邻港澳,靠近东南亚;水陆交通便利,京广线、京九线经过本区。
3.读图乙查找人口在100万~400万的城市和人口在400万以上的城市。
答案 深圳、佛山、肇庆、江门、清远。 广州。
4.珠江三角洲地区城市的分布有什么特点?为什么?
答案 主要分布于珠江下游,珠江口周围,毗邻港澳的区域。因为这些区域地形平坦,土壤肥沃,靠近水源,适合城市的建设;毗邻港澳,有较好的区位优势;国家政策支持,深圳、珠海为经济特区,广州为政治中心和沿海开放城市。
5.珠江三角洲地区城市化水平比较高,其主要推动力是什么?
答案 工业化。
1.珠江三角洲经济发展条件分析
珠江三角洲经济发展的优势条件通常从地理位置、自然条件和社会经济条件三个方面分析,具体如下:
(1)地理位置:位于广东省东南部,毗邻港澳,与东南亚相邻。
(2)自然条件
(3)社会经济条件
条件
优势
人口与城市
人口稠密,城市密集
历史因素
资本主义经济萌芽早,是近代工业的发源地,历史经济基础比较好,在此影响下人们的思想观念比较开放
国家改革
开放政策
1986年,珠江三角洲地区成为沿海经济开放区,得以接受海外先进的技术、大量资金和先进的经营管理方式,成为我国经济增长最快、最富生机活力的地区之一
交通
沿海地区,水陆交通便利
对外联系
对外联系便利,信息来源广、传播快
技术
便于借鉴国外先进的管理经验,技术先进
著名侨乡
利于招商引资
国际条件
20世纪70年代以后,发达国家和地区的产业结构调整为工业化提供了契机
2.珠江三角洲地区的城市化进程
改革开放以前
改革开放以后
城市化
进程
城市化速度慢,水平低
城市化速度快,水平高。城镇人口和城镇数量不断增加
城镇规模小
城镇规模不断扩大
城市密度小
形成了以广州为中心,包括深圳、中山、珠海等大中城市在内的城市群
原因
经济发展缓慢
经济发展快速
3.工业化对城市化的推动作用
4.我国区域城市化的五种模式
(1)温州模式:小商品经营—个体私营企业建立—工业化—城市化。
(2)珠江三角洲模式:对外开放—外资企业建立—工业化—城市化。
(3)苏南模式:大城市扩散—乡镇企业发展—工业化—城市化。
(4)东北模式:森林、矿产资源开发—国有大中型企业建立—工业化—城市化。
(5)云南德宏模式:沿边开放—边贸发展—城市化。
珠江三角洲地区位于广东省东南部,珠江下游,毗邻港澳,与东南亚相邻。包括广州、深圳、珠海、佛山、江门、东莞、中山、惠州、肇庆等市。广义的珠江三角洲还包括香港和澳门。据此回答1~2题。
1.下列叙述中,属于珠江三角洲地区良好地理位置条件的是( )
A.平原广阔,热量丰富,降水丰沛
B.毗邻港澳,靠近东南亚
C.有许多优惠的政策
D.劳动力丰富,地价低廉
2.珠江三角洲地区优先于其他地区吸引外资的特定国内背景是( )
A.良好的区位条件
B.全国最大的侨乡之一
C.国家的对外开放政策
D.发达国家和地区的产业结构调整
答案 1.B 2.C
解析 第1题,珠江三角洲地区良好的地理位置条件表现为位于我国南部沿海,毗邻港澳,靠近东南亚。第2题,改革开放以后,我国将珠江三角洲地区作为对外开放的前沿,并给予许多优惠政策,使珠江三角洲地区优先于其他地区吸引外资。
探究点二 珠江三角洲地区发展中的问题与对策
珠江三角洲地区的“民工荒”问题近年来日渐突出。据估计该地区目前缺工30万人,并引发了恶性竞争,同类工厂之间“挖墙脚”现象流行。“民工荒”敲响了珠江三角洲地区经济发展的警钟。回答下列问题。
1.“民工荒”的出现反映了珠江三角洲地区目前面临的什么问题?
答案 劳动力短缺。
2.珠江三角洲地区在发展中还存在哪些问题?
答案 生态环境形势严峻、人地矛盾加剧、重复建设突出等。
珠江三角洲地区发展中的问题、表现、原因与对策
问题
表现
原因
对策
生态
环境
形势
严峻
污水、废气、垃圾、噪声、酸雨等环境问题突出
工业和生活排放大量污染物
治理污染、保护生态环境;改造、淘汰污染大的企业,发展高新技术产业
环境质量日益下降
污染治理和环境管理滞后
缺水
用水增多,水源受到污染
人地
矛盾
加剧
农业用地急剧减少,人均耕地减少
土地开发过热,城镇建设用地扩展过快;盲目建设“开发区”“工业城”
搞好城镇规划;控制城镇规模;根据资源、环境的承载力,尤其是根据土地和水资源的承载力规划发展目标
重复
建设
突出
产业布局不合理;重复建设;资金严重浪费
片面追求自身发展,自成体系;盲目扩大规模;竞争多于合作
搞好区域规划;促进城市群的整体协调发展;合理布局城镇;建立可持续的空间协调发展模式
20世纪80年代,珠江三角洲地区的工业基础比较薄弱,只有纺织、食品、建材等工业。如今珠江三角洲地区是我国主要的工业基地和城市密集区之一,高新技术产业逐渐取代劳动密集型产业成为珠江三角洲地区的主导产业。据此完成3~4题。
3.珠江三角洲地区在工业化过程中面临的主要问题是( )
A.城市化速度太快 B.重工业比重太高
C.水源严重缺乏 D.产业升级困难
4.为减轻珠江三角洲地区的城市化带来的环境污染问题,能源比重应减少的是( )
A.核电 B.水电 C.天然气 D.煤电
答案 3.D 4.D
解析 第3题,目前,珠三角地区因土地、劳动力成本上升,政策优势丧失,加之资源能源短缺等,出现了产业结构升级困难等问题。第4题,煤电会加重大气污染,因此珠三角地区能源比重应减少的是煤电。
图表特征:产业转移示意图主要是反映产业转移方向、目的地和分布的一种图示,该图示往往以区域图为载体,或以统计图形式呈现,综合考查影响产业转移的因素、产业转移的影响和区域地理特征等。
下图示意制鞋业在两个地区的转移。回答(1)~(2)题。
(1)描述制鞋业在M、N两地之间的转移情况。
(2)分别简述制鞋业转移对M地区和N地区地理环境的影响。
(1)描述制鞋业在M、N两地之间的转移情况。
(2)分别简述制鞋业转移对M地区和N地区地理环境的影响。
从图中找出产业的迁出区和迁入区。看图可知,从1998~2012年,M地区是制鞋生产企业的迁出区,N地区是制鞋生产企业的迁入区。
1.分析产业转移的原因。
(1)成本因素:从劳动力价格、土地价格、能源和资源价格等方面分析。
(2)市场因素:一般是本国或本地区市场饱和,需要开拓新市场。
(3)环境因素:一般是转移高污染、高能耗产业。
2.掌握产业转移的一般规律。
(1)地区:一般从经济较发达地区向欠发达地区转移。
(2)部门:一般是先向外转移劳动密集型和资源密集型产业,然后,再向外转出知识密集型产业。
3.产业转移对区域的影响要从有利和不利两个方面回答。
(1)M地区制鞋业把生产企业都转移到N地区,在M地区只保留研发中心。
(2)对M地区地理环境的影响:环境污染减轻,环境质量改善。对N地区地理环境的影响:加重了环境污染,环境质量恶化;工业化发展,地理景观人文化增强(增加了大量的厂房、道路等人文景观)。
读“我国服装产业转移示意图”,完成(1)~(3)题。
(1)新疆、四川吸引服装产业移入的突出优势区位条件分别是( )
A.市场、产业基础 B.原料、劳动力
C.交通位置、技术 D.政策支持、资金
(2)服装产业的大量转移,对四川省的主要影响是( )
A.跨省人口流动减少,省内人口流动增加
B.提高产品附加值,加快产业结构升级
C.加快城市化进程,成为西部制造业基地
D.产业升级困难,生态环境压力增大
(3)未来,我国服装产业( )
A.在西部地区的服装加工企业布局将更加分散
B.专业化生产将突出,规模效应将减弱
C.东部和中西部之间生产分工将更加明确
D.研发设计和销售基地向西部转移
答案 (1)B (2)A (3)C
解析 第(1)题,新疆是我国主要的优质棉产区,服装生产原料丰富;四川人口数量丰富,劳动力资源丰富且廉价,故答案选B项。第(2)题,四川是我国内陆地区人口大省,劳动力丰富,是东部地区民工的主要输出地,服装产业的转入将使流向东部地区的人口减少,同时省内人口由农村向城市的流动增加;服装产业的转入将优化四川的产业结构,缓解人地矛盾,但不可能使其因此成为西部制造业基地和提高产品的附加值;服装业转出有利于东部地区的产业结构升级。故答案选A项。第(3)题,未来,东部和中西部地区服装生产分工明确,东部主要为研发、销售基地,中西部则为加工生产基地,多集聚布局,各企业间的专业化分工更突出,规模效应将增强。答案选C项。
下图为“珠江三角洲产业的升级示意图”。读图回答1~2题。
1.影响珠江三角洲地区轻纺工业发展的主要区位因素是( )
A.接近棉花产地 B.接近能源基地
C.先进的技术水平 D.丰富的廉价劳动力
2.以下不属于促使珠江三角洲地区进行产业升级原因的是( )
A.新能源矿产基地的开发
B.劳动力成本优势的逐步丧失
C.全国对外改革开放范围的扩大
D.发达国家和地区新一轮产业结构的调整
答案 1.D 2.A
解析 第1题,轻纺工业为劳动密集型产业,其主导因素为廉价的劳动力。第2题,珠三角地区经济发达,劳动力成本迅速上升,其劳动密集型产业失去竞争优势。发达国家和地区新一轮的产业结构调整,促使当地落后产业转移。
读“珠三角与周边地区区域合作示意图”,结合所学知识,完成3~4题。
3.关于图中箭头代表的含义,表述正确的是( )
A.实线箭头代表资源和能源
B.实线箭头代表技术和资金
C.虚线箭头代表资源和技术
D.虚线箭头代表能源和资金
4.珠三角石化企业向粤西转移带来的影响可能是( )
A.大量公司总部向粤西地区转移
B.不利于珠三角地区的产业升级
C.减轻珠三角地区的环境压力
D.大量廉价劳动力向珠三角地区转移
答案 3.B 4.C
解析 第3题,一般从发达地区转移到欠发达地区的是资金和技术,从欠发达地区转移到发达地区的是资源和劳动力。第4题,石化工业会产生严重的大气污染和水污染,珠三角石化企业向粤西转移,会减轻对珠三角的环境污染,减轻珠三角地区的环境压力。
5.读“珠三角地区产业结构变化和工业总产值增长图”和“珠三角工业结构变化图”,回答下列问题。
(1)从图1中可以看出珠三角地区三大产业结构的总体变化情况为__________________
________________________________________________________________________。
(2)图2说明1985~2000年珠江三角洲地区的工业结构发生的变化是_______________
________________________________________________________________________。
(3)在珠江三角洲产业升级的过程中,部分劳动密集型企业开始向粤东、粤西和粤北转移。这对迁入地区产生的影响不包括( )
A.加快产业的经济结构调整,缩短产业升级时间
B.增加就业机会
C.加快工业化和城市化的进程,促进经济的发展
D.缓解迁入地的环境污染
(4)改革开放以来,珠江三角洲工业得到迅猛发展,城市化水平也得到迅速提高,这说明一个区域的________化会对________化产生巨大的推动作用。
答案 (1)第一产业比重下降,第二产业比重相对稳定,第三产业比重上升 (2)工业结构由以轻纺工业为主转变为以高新技术产业为主 (3)D (4)工业 城市
解析 第(1)题,据图分析可知,珠三角地区三大产业结构的总体变化情况是第一产业比重下降,第二产业比重相对稳定,第三产业比重上升。第(2)题,据图分析可知,轻纺工业比重下降,高新技术产业比重上升。第(3)题,产业转移会加重迁入地区的环境污染。第(4)题,据材料分析可知,珠江三角洲工业得到迅猛发展,城市化水平也得到迅速提高,表明工业化是城市化进程的推动力。
“双转移”(下图)是广东省创造性提出的产业转移和劳动力转移的统称。具体是指珠江三角洲劳动密集型产业向东西两翼、粤北山区转移(图中箭头①);而东西两翼、粤北山区的劳动力,一方面向当地二、三产业转移(图中箭头③),另一方面向发达的珠江三角洲地区转移(图中箭头②)。读图并结合相关知识回答1~2题。
1.目前,珠江三角洲地区劳动密集型产业大量向外转移,主要原因是珠江三角洲地区( )
A.劳动力成本下降 B.高素质劳动力数量不足
C.对外交通条件改善 D.产业结构优化的需要
2.珠江三角洲地区劳动密集型产业在向外转移过程中,遇到的阻力主要是( )
A.转入地产业发展的配套设施不全
B.转出地的产业集聚效应较弱
C.转入地的环境污染严重
D.转出地的产业协作能力较强
答案 1.D 2.A
解析 第1题,目前,珠江三角洲地区劳动密集型产业大量向外转移,主要原因是珠江三角洲地区注重调整产业结构,积极发展第三产业,不断优化产业结构。第2题,产业转移过程中,可能会遇到转入地产业发展的配套设施不全等阻力。
读“工业化与城市化关系曲线图”,回答3~4题。
3.图示时间段后期,推动城市化的直接动力主要是( )
A.农业 B.工业
C.第三产业 D.采矿业
4.目前,郑州市不少工业企业厂址选择在郊区,最重要的原因是( )
A.市区道路网密度较小
B.郊区环境优美
C.市区劳动力短缺
D.郊区地价较低
答案 3.C 4.D
解析 第3题,城市化的动力主要是社会经济的发展,具体是第二产业和第三产业推动城市化,图中显示,后期工业化的比率不断下降,说明此时工业化不是推动城市化的主要动力,直接推动城市化的是第三产业,所以选C。第4题,郑州市不少工业企业厂址选择在郊区,主要是考虑经济效益和环境效益,工业企业选择在郊区是因为郊区的地价较低,所以选D。
工作在北京,居住在天津。近年来,由于城际就业、居住等条件的差异,越来越多的上班族和生意人在京津城际高铁上演绎着“双城记”,他们每日、每周、每月地奔波在这条线路上,书写着属于自己的人生故事。据此回答5~7题。
5.工作在北京的主要原因是( )
A.北京就业机会多,人均收入高
B.在北京工作体面,声誉好
C.北京劳动力指向型工业发达
D.北京社会福利制度更完善
6.居住在天津的主要原因是天津( )
A.环境质量较北京好
B.气候条件较北京优越
C.商品房房价(租)较北京低
D.交通位置较北京优越
7.越来越多的人能够演绎“双城记”主要得益于( )
A.政策的支持 B.交通条件的改善
C.人口的老龄化 D.逆城市化
答案 5.A 6.C 7.B
解析 第5题,北京的就业机会明显多于天津,人均工资水平高于天津,故上班族多选择在北京工作。第6题,天津商品房房价(租)较北京低,获得部分在京工作人员的青睐。第7题,工作在北京,居住在天津,主要得益于两地之间有京津高速公路、高速铁路等便利的交通条件。
改革开放以后,珠江三角洲地区迅速推进工业化,同时加快了城市化的进程。下图为“珠江三角洲地区工业总产值增长图”。读图回答8~9题。
8.珠江三角洲工业化进程中的阶段Ⅰ、Ⅱ两个发展阶段的主导产业分别是( )
A.原料密集型产业、动力密集型产业
B.劳动密集型产业、市场密集型产业
C.劳动密集型产业、高新技术产业
D.高新技术产业、劳动密集型产业
9.以下属于阶段Ⅰ工业发展特点的是( )
A.建立了大批日用消费品加工工厂
B.外商的投资规模相对较大
C.工业附加值增长较快
D.成为我国最大的电子信息产业基地
答案 8.C 9.A
解析 第8题,改革开放初期,由于经济基础薄弱,故主导产业为廉价劳动力指向型工业,90年代后,该地区进行了产业升级,劳动力密集型产业向广东边远地区转移,而当地发展高新技术产业。第9题,阶段Ⅰ由于当地的产业基础薄弱,以劳动力密集型产业为主导,建立了大批日用消费品加工工厂,A对。外商的投资规模较小,B错。工业附加值较小,C错。成为我国最大的电子信息产业基地是90年代后Ⅱ阶段的产业发展特点,D错。
工业化水平指工业产值占GDP的比重。读“某区域工业化与城市化进程示意图”,回答10~11题。
10.该区域工业化对城市化的推动作用,最明显的阶段是( )
A.第一阶段 B.第二阶段
C.第三阶段 D.第二、三阶段
11.由示意图可推测,第三阶段( )
A.劳动密集型产业发达
B.人口过度密集
C.现代服务业等产业发达
D.工业过度密集
答案 10.B 11.C
解析 第10题,工业化推动城市化进程,城市化促进工业化发展,两者相互联系,该区域工业化对城市化的推动作用,最明显的阶段是第二阶段。第11题,从图中可以看出,第三阶段城市化水平提升,工业化水平下降,由示意图可推测,第三阶段现代服务业等产业发达。
(2018·全国文综Ⅱ)1994年,我国M公司(服装企业)在浙江温州成立,发展过程如下图所示。据此完成12~14题。
12.1996年,M公司关闭自有生产厂,主要是为了( )
A.提高附加值 B.降低人工成本
C.缩小规模 D.加强合作
13.M公司依次将研发中心和总部迁入上海,主要是因为上海( )
A.基础设施好 B.交通便利
C.销售市场大 D.信息通达
14.从发展过程看,M公司一直致力于( )
A.打造自主品牌 B.扩大生产规模
C.产品款式多样 D.增强国际影响
答案 12.A 13.D 14.A
解析 第12题,读图可知,该公司不断减少生产厂,研发中心和总部逐步向上海迁移,说明M公司将重心放到了自主设计方面,关闭自有生产厂能够提高产品附加值,故A项正确。第13题,研发中心和总部需要及时获取市场信息,与温州相比,上海经济发达,信息通达,便于企业掌握市场信息,故D项正确。第14题,结合M公司的发展历程,公司在1996年关闭自有生产厂、开设专卖店,随后将总部和研发中心搬迁到信息通达的上海市,所以M公司一直致力于打造自主品牌,故A项正确。M公司1996年关闭了自有生产厂,没有扩大生产规模,B项错误;材料没有产品款式的信息,C项错误;M公司2008年销售网络覆盖全国,其市场并不在国外,D项错误。
15.读“珠江三角洲经济区示意图”和相关材料,分析回答下列问题。
“泛珠三角”简称“9+2”。“9”指广东、福建、江西、湖南、四川、贵州、云南、广西和海南,“2”指香港和澳门。
(1)20世纪80年代以来,珠江三角洲经济区工业化迅速提高的主要原因是什么?
(2)造成珠江三角洲经济区能源紧张的主要原因有哪些?
(3)“泛珠三角”合作模式的创立,可以有效促进区域的联系与协调发展。随着珠江三角洲经济区产业结构的不断升级,可以向其他地区转移的产业有哪些?
答案 (1)国家改革开放的优惠政策;位于东南沿海,毗邻香港、澳门,靠近东南亚,区位优势明显;著名的侨乡,便于引进资金和先进的技术;恰逢发达国家和地区的产业转移。
(2)人口众多,工业发达,能源需求量大,但能源不丰富。
(3)劳动密集型产业和高耗能、高污染的产业。
解析 (1)珠江三角洲经济区工业化迅速提高的原因主要从政策、地理位置优势、产业转移的机遇等方面分析。(2)珠江三角洲地区能源资源分布较少,工业发达,对能源的需求量较大;人口众多,人类的生产生活等对能源的消耗量大。(3)随着珠江三角洲经济区产业结构的不断升级,高耗能、高污染的产业和劳动密集型产业将转移到其他地区。
16.作为经济大省的江苏,城市化和工业化的进程都比较迅速。结合材料,完成下列问题。
材料一 江苏省城镇人口比重变化图。
材料二 江苏不同地区城镇人口比重(%)构成比较。
2000年
2005年
苏南地区
59.6
67.0
苏中地区
37.7
46.3
苏北地区
31.2
39.5
(1)结合图,分析江苏省城市化进程的主要特点。
(2)结合表,描述江苏不同地区城市化水平的差异,并分析造成该差异的因素包括哪些方面。
(3)江苏省工业化、城市化进程中面临资源、环境的双重约束,请分析说明原因。
答案 (1)城市化水平不断提高;20世纪末城市化速度加快。
(2)差异:苏南、苏中、苏北存在着明显的区域差异,自苏南向苏北逐渐降低。影响因素:地理位置、交通状况、经济基础、科教水平等。
(3)①水资源问题:由于污染严重,存在水质性缺水现象;②能源问题:常规能源短缺,能源需求量大,能源供需不平衡;③土地资源问题:人口稠密,人均土地资源少,且工业化与城市化导致耕地大量减少;④环境污染严重:工业“三废”的排放量大,治理投入跟不上。
解析 第(1)题,根据图中信息,可得出江苏省城市化进程的特点。第(2)题,根据表中数据,可得出江苏省城市化的空间差异。造成该差异的原因要从它们所处的不同地理位置及社会经济发展状况等方面进行分析。第(3)题,江苏省位于东部沿海地区,经济较发达且发展迅速,人口稠密。经济发展中存在能源短缺、水资源污染、土地资源减少等问题。
考点题点细目表
考点
题点
题目序号
区域经济可持续发展
区域工业可持续发展
1~16
鲁教版必修三第四单元 区域综合开发与可持续发展综合与测试同步训练题: 这是一份鲁教版必修三第四单元 区域综合开发与可持续发展综合与测试同步训练题,共2页。
地理单元活动 探究区域开发与整治课后复习题: 这是一份地理单元活动 探究区域开发与整治课后复习题,共12页。
高中地理鲁教版必修三第二节 农业与区域可持续发展——以东北地区为例综合训练题: 这是一份高中地理鲁教版必修三第二节 农业与区域可持续发展——以东北地区为例综合训练题,共18页。

