高中人教版 (新课标)第二章 地球上的大气第二节 气压带和风带达标测试
展开第二节 气压带和风带综合检测(A卷)
考点 | 题号 |
气压带和风带的形成与分布 | 1、3、12(1)(2)(3)、13(1) |
海陆分布对气压带和风带的影响 | 4、13(2)(3) |
气压带和风带对气候的影响 | 2、5、6、10、11、12(4)、13(4) |
气候资料的判读 | 7、8、9 |
一、选择题(每小题4分,共44分)
读图,回答1~2题。
1.图中字母D代表的气压带或风带为( )
A.副热带高气压带 B.中纬西风带
C.副极地低气压带 D.东北信风带
答案 B
解析 根据纬度可知,图中字母D代表中纬西风带。
2.某地常年受A、B的交替控制,该地所属的气候类型为( )
A.热带雨林气候 B.地中海气候
C.热带季风气候 D.热带草原气候
答案 D
解析 根据纬度可知,A代表赤道低气压带,B代表信风带。受赤道低气压带和信风带交替控制的地区,形成热带草原气候。
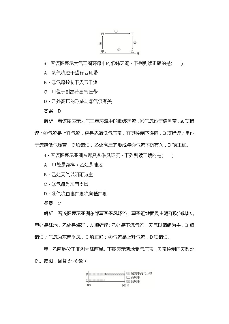
下图为大气运动示意图,M线代表地球表面。读图,回答3~4题。
3.若该图表示大气三圈环流中的低纬环流,下列判读正确的是( )
A.③气流位于盛行西风带
B.④气流控制下天气干燥
C.甲位于副热带高气压带
D.乙处高压的形成与②气流有关
答案 D
解析 若该图表示大气三圈环流中的低纬环流,③气流位于信风带,A项错误;④气流是上升气流,应是赤道低气压带,在其控制下多雨,B项错误;甲位于赤道低气压带,C项错误;乙处高压的形成与②气流下沉有关,D项正确。
4.若该图表示亚洲东部夏季季风环流,下列判读正确的是( )
A.甲处是海洋,乙处是陆地
B.乙处天气以阴雨为主
C.③气流为东南季风
D.④气流由高纬度流向低纬度
答案 C
解析 若该图表示亚洲东部夏季季风环流,夏季近地面风由海洋吹向陆地,甲处是陆地,乙处是海洋,A项错误;乙处是下沉气流,天气以晴朗为主,B项错误;气流为东南季风,C项正确;④气流是上升气流,D项错误。
甲、乙两地位于非洲大陆西岸。下图表示两地受气压带、风带控制的天数比例。读图,回答5~6题。
5.甲、乙两地气候可能是( )
A.甲—地中海气候 B.乙—温带海洋性气候
C.甲—热带沙漠气候 D.乙—热带草原气候
答案 C
解析 读图可知,甲地受副热带高气压带和信风带控制,形成热带沙漠气候;乙地受副热带高气压带和西风带交替控制,形成地中海气候。
6.与乙地相比,甲地( )
A.纬度较高 B.1月均温较低
C.位置偏南 D.年降水量较少
答案 D
解析 结合上题判断,甲地属于热带沙漠气候,乙地属于地中海气候。与乙地相比,甲地纬度较低,A项错误;甲、乙两地半球位置无法判断,若甲、乙均在南半球,则甲地1月均温较高,甲地位置偏北,故B、C两项错误;甲地年降水量较少,D项正确。
读某地多年平均的气候资料,回答7~9题。
月份 | 1 | 2 | 3 | 4 | 5 | 6 |
气温/℃ | 20.0 | 19.3 | 17.1 | 13.7 | 10.6 | 8.2 |
降水量/mm | 2 | 2 | 5 | 14 | 62 | 62 |
|
|
|
|
|
|
|
月份 | 7 | 8 | 9 | 10 | 11 | 12 |
气温/℃ | 8.0 | 9.1 | 11.5 | 14.5 | 16.6 | 19.0 |
降水量/mm | 74 | 57 | 29 | 14 | 6 | 4 |
7.该地的气候属于( )
A.北半球的地中海气候
B.南半球的地中海气候
C.北半球的亚热带季风气候
D.南半球的亚热带季风气候
答案 B
解析 读表可知,该地1月气温高,7月气温低,故该地位于南半球。该地夏季炎热干燥,冬季温和多雨,属于地中海气候。
8.影响该地降水季节分配特征的主要因素是( )
A.大气环流 B.地面状况
C.距海远近 D.洋流性质
答案 A
解析 据上题分析可知,该地属于地中海气候。夏季受副热带高气压带控制,炎热干燥;冬季受西风带控制,温和多雨,故A项正确。
9.该地可能位于( )
A.南美洲的太平洋沿岸
B.北美洲的大西洋沿岸
C.澳大利亚的太平洋沿岸
D.非洲的地中海沿岸
答案 A
解析 据上题分析可知,该地位于南半球,应分布在30°S~40°S大陆西岸,A项正确。
读图,回答10~11题。
10.N所在区域的气候类型及其成因( )
A.热带沙漠气候 海陆热力性质的差异
B.热带季风气候 气压带和风带的季节移动
C.热带草原气候 信风的影响
D.热带草原气候 气压带和风带的季节移动
答案 D
解析 读图可知,N所在区域位于澳大利亚西北部,气候类型是热带草原气候,其形成与气压带和风带的季节移动有关。北半球的东北信风随太阳直射点南移越过赤道,偏转成的西北季风,带来湿润水汽,形成雨季。
11.M所在区域的气候类型是( )
A.热带沙漠气候 B.热带季风气候
C.热带草原气候 D.热带雨林气候
答案 D
解析 M所在区域位于澳大利亚东北部,位于山地迎风坡,多地形雨,沿岸暖流增温增湿作用明显,气候类型是热带雨林气候。
二、综合题(共56分)
12.读某半球近地面风带分布图,回答下列问题。(28分)
(1)该图为________半球气压带风带分布图,试说明判断理由。(4分)
(2)判断图中A、B、C、D代表的气压带或风带的名称,并说明气压带气流运动方向和风带的风向。(16分)
(3)解释A气压带或风带的成因。(4分)
(4)说明受C、D气压带或风带影响下的气候特征。(4分)
答案 (1)南 图中风向左偏。
(2)A为赤道低气压带,盛行上升气流;B为信风带,盛行东南风;C为副热带高气压带,盛行下沉气流;D为西风带,盛行西北风。
(3)地处赤道地区,终年高温,盛行上升气流,形成赤道低气压带。
(4)C炎热干燥,D温和湿润。
解析 第(1)题,读图,根据风向的偏转方向可判断为南半球。第(2)题,根据纬度位置可判断气压带和风带的名称、气压带气流运动方向和风带的风向。第(3)题,A地位于赤道地区,终年高温,形成赤道低气压带。第(4)题,C为副热带高气压带,炎热干燥;D为西风带,温和湿润。
13.读亚洲某月季风图,回答下列问题。(28分)
(1)此时是北半球的________季,亚欧大陆上形成____________________(大气活动中心名称),它割断了__________________(气压带名称),使其只能保留在海洋上。(6分)
(2)此时,B处盛行________季风,试分析该季风的成因。(8分)
(3)半年后,A处盛行________季风,试分析该季风的成因。(8分)
(4)说明B处的气候类型及气候特征。(6分)
答案 (1)夏 亚洲低压或者印度低压 副热带高气压带
(2)西南 北半球夏季时,气压带和风带北移,南半球的东南信风越过赤道进入北半球,受地转偏向力的影响右偏,并受亚洲低压的吸引,形成西南季风。
(3)西北 冬季时,亚欧大陆内陆地区气温低,形成高压;太平洋气温高,形成低压;风由高压吹向低压,并受地转偏向力和摩擦力影响,亚洲东部形成西北季风。
(4)热带季风气候。全年高温,分旱雨两季。
解析 第(1)题,读图可知,亚洲东部为东南风,亚洲南部为西南风,风由海洋吹向陆地,故此时为北半球的夏季。夏季,亚欧大陆形成亚洲低压,切断副热带高气压带。第(2)题,图中B地位于南亚地区,夏季吹西南季风,成因是气压带风带的季节移动,夏季南半球的东南信风越过赤道,在地转偏转力作用下向右偏转形成西南季风。第(3)题,图中A地位于东亚地区,半年后为冬季,东亚吹西北风,成因是海陆热力性质差异。第(4)题,B地位于印度半岛,该地属于热带季风气候,气候特征是全年高温,分旱雨两季。
2019-2020版地理人教必修一同步刷题首先卷(A卷 B卷):阶段水平检测(第一、二章): 这是一份高中地理本册综合达标测试,共17页。
2019-2020版地理人教必修一同步刷题首先卷(A卷 B卷):阶段水平检测(第三~五章): 这是一份高中地理本册综合一课一练,共18页。
地理必修1第四章 地表形态的塑造综合与测试习题: 这是一份地理必修1第四章 地表形态的塑造综合与测试习题,共16页。

