中图版 (2019)第二节 地理信息技术的应用课后复习题
展开eq \a\vs4\al(A)级—学业水平考试达标练
1.下列说法中,不正确的是( )
A.遥感感知事物时不直接接触地物
B.遥感是遥感信息接收与应用的过程
C.遥感获取的信息是电磁波信息
D.遥感对地面不反射或辐射电磁波的物体无法感知
解析:选D 地面上所有物体都反射和辐射电磁波,没有不反射和辐射电磁波的物体,所以遥感探测的应用范围很广,应用价值很大,所以选D。
2.通过地图、遥感图像、野外考察等获得数据的程序是( )
A.数据处理 B.数据采集
C.数据分析D.信息输出
解析:选B 获得数据的过程是数据采集。
3.2018年6月5日,我国风云二号气象卫星H星在西昌(102°E,28°N)卫星发射中心用长征三号甲运载火箭成功发射。该卫星无法完成的任务是( )
A.观测洪涝受灾范围
B.对陆地表面进行研究,进而调查环境灾害诱因
C.提供天气预报服务
D.可以收集地壳变形的数据
解析:选D 我国风云二号气象卫星H星主要是气象监测服务,全球导航卫星系统可以收集地壳变形的数据。故选D。
某科技公司研发了无桩借还车的运营模式。人们通过智能手机就能快速租用和归还单车。如图示意北京某用户在一天中不同时段查询到的同一区域单车分布情况。读图,完成4~5题。
4.图中所示的手机功能主要运用的地理信息技术是( )
A.GIS B.RS和GNSS
C.RS和GISD.GNSS和GIS
5.共享单车推广使用的影响主要是( )
A.使城市交通设施更加完善
B.使城市空气质量恶化
C.使城市公交客运流量增加
D.使城区交通压力增大
解析:4.D 5.A 第4题,用手机确定地理位置,主要依靠GNSS;将获得的单车分布数据进行统计分析,应该使用GIS。第5题,共享单车的推广使用会使城市交通设施更加完善;减少了私家车的使用,使城市空气质量有所提高;能缓解交通拥堵状况,减轻城市的交通压力;使用共享单车出行多为短途,公交客流量可能会相对减少。
地理信息系统中,不同类型的地理空间信息储存在不同的图层上,叠加不同的图层可以分析不同要素间的相互关系。据此回答6~7题。
6.洪水前的某湖泊图层与洪灾期的图层相叠加,可以( )
A.分析洪水灾害的成因 B.预测洪灾结束时间
C.了解洪水淹没范围D.计算洪灾损失
7.在发生地震灾害时,利用地理信息系统可以进行( )
A.预测地震灾害发生的时间 B.了解灾情状况
C.分析地震危害D.计算灾害损失额
解析:6.C 7.B 洪灾期湖泊面积大于洪水前湖泊面积,因此可了解洪水的淹没范围。在发生地震灾害时,利用地理信息系统可以了解受灾情况。
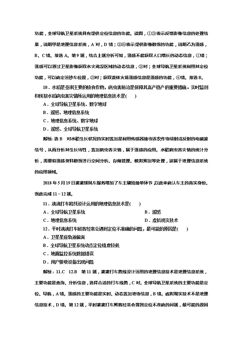
右图为遥感、全球导航卫星系统、地理信息系统的相互关系示意图。读图,完成8~9题。
8.如果①③表示反馈影像信息处理结果,②⑥表示提供影像数据的功能,④⑤表示提供定位信息功能。关于甲、乙、丙的说法正确的是( )
A.甲是地理信息系统 B.乙是地理信息系统
C.丙是遥感D.甲是全球导航卫星系统
9.有关地理信息技术运用的叙述,正确的是( )
①遥感可以获取人口增长的动态信息 ②遥感可以获取水灾淹没区域的动态信息
③全球导航卫星系统可以确定运钞车位置 ④地理信息系统可以获取森林火场遥感信息
A.①② B.②③
C.③④D.①④
解析:8.A 9.B 第8题,地理信息系统具有处理信息结果的作用,遥感具有提供影像的功能,全球导航卫星系统具有提供定位信息的功能。读图,①③表示反馈影像信息的处理结果,说明甲是地理信息系统,A对,D错;②⑥表示提供影像数据的功能,说明乙为遥感,B、C错。故选A。第9题,结合上题分析可知,遥感不能获取人口增长的动态信息,①错;遥感可以通过卫星影像获取水灾淹没区域的动态信息,②对;全球导航卫星系统利用其定位功能,可以确定运钞车位置,③对;获取森林火场遥感信息是遥感的功能,④错。故选B。
10.水稻是亚洲主要的粮食作物,病虫害防治是保障其高产稳产的重要措施。实时监测和预报水稻病虫害灾情所运用的地理信息技术是( )
A.全球导航卫星系统、数字地球
B.遥感、地理信息系统
C.地理信息系统、数字地球
D.遥感、全球导航卫星系统
解析:选B 对水稻生长状况的实时监测是利用传感器接收该农作物辐射或反射的电磁波信号,从而分析其生长特性,监测病虫害灾情,属于遥感的应用。水稻病虫害灾情的统计分析,需要将遥感资料数据进行空间分析、存储管理、模拟预测等处理,这属于地理信息系统的应用领域。
2018年5月19日滴滴顺风车服务增加了车主刷脸接单环节,以此来确认车主的真实身份。据此完成11~12题。
11.滴滴打车路线设计运用的地理信息技术是( )
A.全球导航卫星系统 B.遥感
C.地理信息系统D.虚拟现实技术
12.平时滴滴打车顾客经常会遇到定位不准确的问题,最可能的原因是( )
A.卫星星座轨道偏离
B.全球导航卫星系统动态定位精度较低
C.地面监控系统数据错误
D.用户接收设备出现问题
解析:11.C 12.B 第11题,滴滴打车路线设计运用的地理信息技术是地理信息系统,主要功能是查询、分析信息,选择合适的打车线路,C对。全球导航卫星系统的主要功能是定位、导航,A错。遥感的主要功能是实时、动态监测地物信息,B错。虚拟现实技术不是地理信息技术,D错。第12题,平时滴滴打车顾客经常会遇到定位不准确的问题,最可能的原因是全球导航卫星系统动态定位精度较低,B对。卫星星座是预设好的,不会偏离,A错。地面监控系统数据来自定位卫星,C错。用户接收设备出现问题与定位不准确无关,D错。
13.读遥感工作原理示意图,完成下列问题。
(1)从A图中可以看出,此遥感所利用的运载工具是________,这种运载工具采用的是________的方式对地面物体进行感知和识别。这种方式的遥感,对地面的分辨率较________(高或低)。
(2)在B图中,传感器接收的是___________________________________________。
解析:本题考查遥感的运载工具和判断遥感分辨率的高低。遥感主要是通过接收电磁波来获取信息,任何物体都反射、辐射不同的电磁波,遥感就是依靠这一特点来识别物体的。
答案:(1)飞机 航空摄影 高
(2)地面反射或辐射的电磁波信息
eq \a\vs4\al(B)级—选考应试能力标准练
1.下图是我国某次沙尘暴示意图,监测沙尘暴所使用的地理信息技术是( )
A.遥感 B.地理信息系统
C.全球导航卫星系统D.气象预报
解析:选A 对沙尘暴进行监控并及时预警,最佳的选择应是遥感技术。
2018年12月27日,北斗导航卫星系统服务范围扩展为全球,北斗系统正式迈入全球时代。读北斗导航卫星系统工作原理示意图,回答2~3题。
2.下列属于北斗导航卫星系统组成部分的是( )
①北斗导航卫星 ②信号接收设备 ③地面控制站
④车载移动电话
A.①②③ B.①③④
C.①②④ D.②③④
3.下列事件中,不需要利用北斗导航卫星系统的是( )
A.港口、码头的船舶调度
B.前往利比亚撤侨包机航向的确定
C.四川凉山森林大火扑救方案的制定
D.山洪地质灾害救灾时救援物资的投放
解析:2.A 3.C 第2题,导航卫星系统由卫星星座(空间部分)、地面监控系统(地面控制部分)和信号接收系统(用户部分)组成。第3题,四川凉山森林大火扑救方案的制定需要利用遥感和地理信息系统,而不需要利用北斗导航卫星系统。
4.阅读下面的材料,回答相关问题。
材料 不同物体和物体的不同状态具有不同的电磁特性。卫星传感器探测地表物体对电磁波的反射和物体自身辐射的电磁波,然后按照一定的规律把电磁辐射转换成图像,经过处理,提取物体信息,完成远距离识别物体和物体的状态,这就是遥感工作的基本原理。据此原理,森林管理部门就建立了森林火灾实时监测预报系统,全天候对森林遥感信息进行监控。如出现火情,就能对火灾面积、蔓延情况进行动态分析,以做出相应的防灾措施。遥感技术同样对病虫害、水旱灾害等有不同的分辨功能。
(1)据以上文字材料,设计出用遥感对洪水监测的方案。
方案A:________________________________________________________________;
方案B:__________________________________________________________________。
(2)结合材料分析,地理信息系统在森林火灾发生前、在灾害发生过程中、在成灾后的主要作用分别是什么?
(3)地理信息系统在监测森林火灾时能够(双选)( )
A.分析火灾发生的原因 B.监测火灾的动态
C.为灭火提供预案依据D.控制火灾的发生
解析:第(1)题,遥感可以快速、大范围、准确地获取长江水文信息,进而可以建立长江流域监测预报预警系统,并能综合相关资料提出预报。第(2)题,地理信息系统可以集成与防灾减灾有关的多种数据和模型库,与遥感技术结合可以在灾害发生前、发生中、发生后给出不同的支持。第(3)题,地理信息系统对森林火灾主要起监测作用,至于火灾的成因,控制火灾的发生,必须由其他技术手段、工程手段来完成。
答案:(1)建立长江流域监测预报预警系统,获得长江水文遥感影像资料 对长江水文异常情况进行分析,提出预报 (2)森林火灾发生前:圈定危险区,并对危险程度做出评价,指导防灾活动。灾害发生过程中:对灾情实况监测,指导抗灾活动。成灾后:对灾害损失做出快速评价,指导救灾活动 (3)BC
地理必修 第一册第二节 自然灾害的防避练习题: 这是一份地理必修 第一册第二节 自然灾害的防避练习题,共6页。试卷主要包含了减灾目标的实现有赖于,减灾防灾工作的主要原则是,上述材料说明,抢救溺水者的步骤是,被洪水围困时,正确的做法是等内容,欢迎下载使用。
中图版 (2019)必修 第一册第一单元 宇宙中的地球本单元综合与测试练习: 这是一份中图版 (2019)必修 第一册第一单元 宇宙中的地球本单元综合与测试练习,共6页。试卷主要包含了下列属于天体的是,图中天体 M 可能是,图中箭头显示了行星公转具有,位于地球公转轨道两侧的行星是,关于金星的叙述,正确的是等内容,欢迎下载使用。
高中地理中图版 (2019)必修 第一册第七节 植被与自然地理环境的关系精练: 这是一份高中地理中图版 (2019)必修 第一册第七节 植被与自然地理环境的关系精练,共5页。试卷主要包含了以下属于人工植被的是,图中所示的植被类型是,常绿阔叶林主要分布区的热量带为,该漫画反映植被适应的环境特征是等内容,欢迎下载使用。

