(必修)中外历史纲要(下)第2课 古代世界的奴隶制帝国学案设计
展开第2课 古代世界的帝国与文明的交流(学案)
一、课程标准
认识古代各大帝国的区域性影响和不同文明之间的早期联系
二、知识梳理
(一)古代文明的扩展
(二)古代世界的帝国
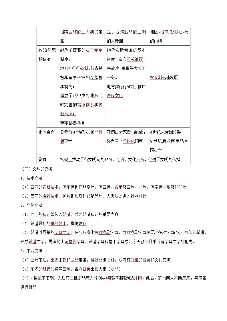
(三)文明的交流
1、技术交流
(1)西亚的农耕技术,向东传到伊朗高原;向西传入希腊及西欧、北欧;向南传入埃及和非洲
(2)西亚的冶铁技术,扩散到埃及和希腊等地,人类从此进入铁器时代
2、文化交流
(1)西亚的神话曾传入希腊,成为希腊神话的重要内容
(2)希腊最初的雕刻艺术,模仿埃及
(3)希腊腓尼基的字母文字,在东方演化为阿拉马字母,由阿拉马字母发展出多种字母;它向西传入希腊,形成希腊文字,再演化出阿拉伯字母。希腊字母和拉丁字母成为今天欧洲几乎所有字母文字的祖先。
3、中西交流
(1)公元前后,秦汉王朝和罗马帝国,通过丝绸之路,双方有间接的经贸和文化交流
(2)东汉的班超为经营西域,曾派甘英出使大秦(罗马)
(3)2世纪中前期,先后有三批罗马商人分别从海路和陆路到达洛阳,此后,罗马商人不断东来,与中国进行贸易
三、课堂小结
四、随堂练习
一、选择题
1.“人口的增加使希腊半岛的资源变得紧张。为了缓解人口压力,希腊人开始在地中海的其他地区建立殖民地。从公元前8世纪中期到前6世纪晚期,他们在地中海和黑海沿岸建立了400个殖民地。”上述状况的影响是( )
A.希腊逐渐成为一个疆域辽阔的帝国
B.促进了希腊文明的传播
C.推动了希腊精耕细作的农耕经济的发展
D.为波斯帝国的兴起创造了条件
解析:B 希腊人在地中海和黑海沿岸建立的殖民地仍然是城邦的形式,希腊的城邦大都工商业发达,海外贸易繁盛。在对外关系上,希腊城邦长期与波斯帝国对峙。这些海外殖民地基本上是希腊本土城邦的翻版,促进了希腊文明的传播,B项正确。
2.“它是世界史上第一个地跨亚非欧三洲的帝国,它的统治疆域控制了当时世界最为发达的地区,它的扩张扩大了农耕文明区”。“它”是( )
A.波斯帝国B.亚历山大帝国
C.罗马帝国D.奥斯曼帝国
解析:A 选项中的四个帝国都是地跨亚非欧的国家,兴起于伊朗高原的波斯帝国是第一个地跨亚非欧三洲的帝国,A项正确。
3.有人评价亚历山大说:“他政治上是波斯的,文化上则是希腊的”,这一评价说明亚历山大帝国的统治( )
A.融合了东西方文明
B.割裂了波斯文明和希腊文明
C.不利于东西方文明的融合
D.在政治上具有专制性
解析:A 亚历山大帝国继承了波斯帝国的基本制度,实行君主专制;在文化上,大力推广希腊文化,有利于东西方文明的交流与融合,A项正确。
4.“帝国初年,地中海已成了帝国的内海,地中海各地之间的交通畅通无阻。海上航路、内陆河道、陆上通道和古老商道都成了内外贸易的动脉,商旅往来,络绎不绝。”材料中的“帝国”是( )
A.亚历山大帝国B.罗马帝国
C.波斯帝国D.亚述帝国
解析:B 亚历山大帝国、罗马帝国、波斯帝国都是地跨欧亚非,但是,将地中海变为内海的只有罗马帝国,B项正确。
5.腓尼基字母在东方演化出 ,由此发展出古代西亚、埃及以及印度等地的多种字母。( )
A.希腊字母B.拉丁字母
C.阿拉马字母D.希伯来字母
解析:C 腓尼基字母向东传播演化出阿拉马字母,向西传播演化出希腊字母和拉丁字母,C项正确。
二、非选择题
6.阅读下列材料,回答问题:
材料一 公元前334年至公元前1世纪被称为希腊化时期,希腊化时期处于边缘地区的周边落后民族迅速崛起,建立了地跨欧亚非三大洲的帝国,原有的先进文明日渐衰落;文化交往从单向性发展为双向性,文化交融是军事征服的后果。
——杨俊明《古代帝国与东西方文明的交流传播》
材料二 文明必须通过交融才能发展,没有交融就没有文明。冲突也是交融的一种形式,而且是很重要的形式,许多交融正是在冲突的形式中完成的。
——钱乘旦《文明的冲突与交融》
(1)材料一中“希腊化”的本质含义是什么?与哪一历史事件密切相关?
(2)根据材料一、二分析地跨欧亚非三大洲帝国的形成对文明交流的影响。
答案:(1)含义:希腊文化的传播。事件:亚历山大帝国的建立。
(2)影响:帝国建立过程中,军事征伐促进了亚非欧不同文明的接触,有利于文明之间的交融。帝国建立后,帝国境内各文明、各民族在相对和平的环境下交融更加频繁。文明
类型
农耕文明
海洋文明
古埃及
古巴比伦
亚述帝国
希腊
扩张
因素
农耕文明区比较发达的社会分工;相对较高的劳动生产率;复杂的社会组织和管理系统,使其具备了稳步扩大范围和影响的潜能
航海技术和武器先进,组织能力、山多地少
扩展区域
主要向叙利亚、巴勒斯坦扩展,鼎盛时曾达到两河流域
首次实现两河流域的统一,势力曾伸展到地中海东岸
统一两河流域和
小亚细亚的一部分,一度征服埃及,建立了历史上空前的大帝国
在地中海和黑海周边的广大地区建立众多城邦国家
扩张
方式
武力征服
移民和殖民
扩张
影响
古代文明各自的扩展,使不同文明区相互连接起来,是大帝国兴起的重要条件
波斯帝国
马其顿帝国
罗马帝国
崛起
公元前6世纪
公元前4世纪末
公元1—2世纪
征服
扩张
兴起于伊朗高原,征服包括两河流域、埃及、小亚细亚和巴尔干半岛北部在内的广大地区,建立起地跨亚非欧三大洲的帝国
灭亡了波斯帝国,继承了其领土。进一步向东扩张,征服了印度河流域,继波斯之后再次建立了地跨亚非欧三洲的大帝国
原是意大利中部的一个蕞尔小邦。先后征服了从西班牙到两河流域的整个地中海周边地区,地中海成为罗马的内海
政治与思想统治
继承了西亚的君主专制制度;
地方实行行省制,行省总督和军事长官相互监督和制约;
建立了从中央到地方比较完善的官僚体系和税收系统;
宣布君权神授
继承波斯帝国的基本制度,宣布君权神授,将政治、军事等大权于一身。
地方实行行省制,推广希腊文化
奴隶制迅速发展
走向衰亡
公元前4世纪末,被马其顿灭亡
亚历山大死后,帝国分裂为三个希腊化国家
4世纪末帝国分裂
5世纪后期西罗马帝国灭亡
影响
客观上推动了各文明间的政治、经济、文化交流,促进了文明的传播
高中历史人教统编版(必修)中外历史纲要(下)第一单元 古代文明的产生与发展第2课 古代世界的帝国与文明的交流导学案: 这是一份高中历史人教统编版(必修)中外历史纲要(下)第一单元 古代文明的产生与发展第2课 古代世界的帝国与文明的交流导学案,共10页。学案主要包含了古代文明的拓展,古代世界的帝国,文明的交流等内容,欢迎下载使用。
高中历史人教统编版(必修)中外历史纲要(下)第2课 古代世界的奴隶制帝国学案及答案: 这是一份高中历史人教统编版(必修)中外历史纲要(下)第2课 古代世界的奴隶制帝国学案及答案,共10页。
人教统编版(必修)中外历史纲要(下)第2课 古代世界的奴隶制帝国导学案及答案: 这是一份人教统编版(必修)中外历史纲要(下)第2课 古代世界的奴隶制帝国导学案及答案,共6页。学案主要包含了素养探究,史论阐释等内容,欢迎下载使用。

