【生物】安徽省六安中学2019-2020学年高二下学期期末考试试题
展开安徽省六安中学2019-2020学年高二下学期期末考试试题
考试时间:90分钟 分值:100分
一、选择题(每题2分,共25题)
1、如图表示人体内的细胞与外界环境之间进行物质交换的过程。下列叙述正确的是( )
A、①~③分别代表血液、淋巴和组织液,它们共同构成人体内环境
B、正常情况下,①~③的成分保持不变
C、①中渗透压过高时,下丘脑某些细胞分泌活动增强
D、神经递质和DNA解旋酶可以存在于③中
2、人体内环境相对稳定是健康的保障。下列因内环境成分发生明显变化而引起的病症是( )
A、白化病 B、镰刀型贫血症
C、痛风引起的踝关节肿痛 D、21-三体综合征
3、细胞与细胞之间可以通过信号物质进行信息传递(如下图所示)。下列说法错误的是( )
A、若信号物质是雌性激素,只能与特定的受体结合,则雌性激素只能作用于特定的靶细胞
B、若信号物质是神经递质,当其作用于突触后膜后一定使突触后膜兴奋
C、信号物质的受体分布于细胞膜上,体现了细胞膜参与细胞间信息交流的作用
D、若信号物质是甲状腺激素,则靶细胞可能是肌肉细胞、垂体和下丘脑的细胞等
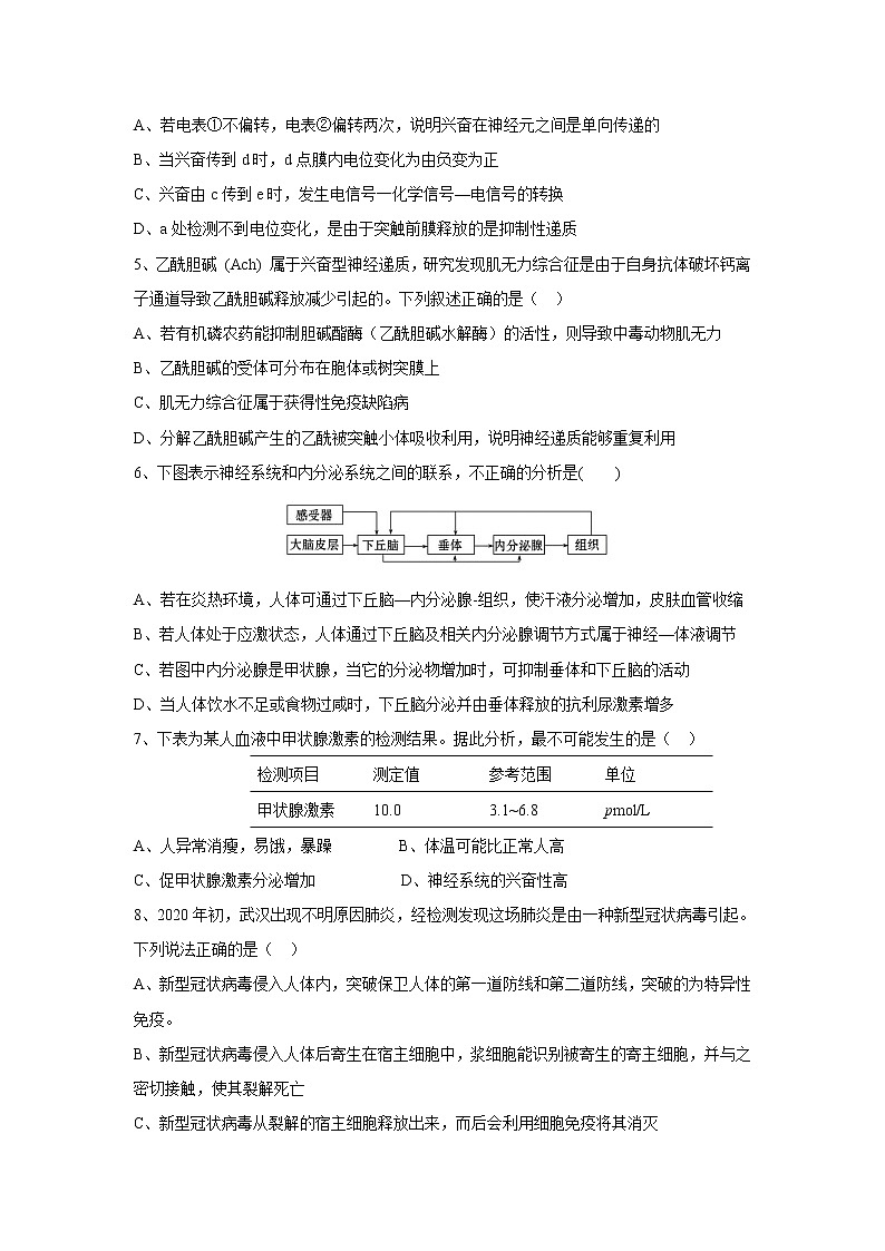
4、下图是反射弧的局部结构示意图,刺激c点,检测各位点电位变化。下列说法错误的是( )
A、若电表①不偏转,电表②偏转两次,说明兴奋在神经元之间是单向传递的
B、当兴奋传到d时,d点膜内电位变化为由负变为正
C、兴奋由c传到e时,发生电信号一化学信号—电信号的转换
D、a处检测不到电位变化,是由于突触前膜释放的是抑制性递质
5、乙酰胆碱 (Ach) 属于兴奋型神经递质,研究发现肌无力综合征是由于自身抗体破坏钙离子通道导致乙酰胆碱释放减少引起的。下列叙述正确的是( )
A、若有机磷农药能抑制胆碱酯酶(乙酰胆碱水解酶)的活性,则导致中毒动物肌无力
B、乙酰胆碱的受体可分布在胞体或树突膜上
C、肌无力综合征属于获得性免疫缺陷病
D、分解乙酰胆碱产生的乙酰被突触小体吸收利用,说明神经递质能够重复利用
6、下图表示神经系统和内分泌系统之间的联系,不正确的分析是( )
A、若在炎热环境,人体可通过下丘脑—内分泌腺-组织,使汗液分泌增加,皮肤血管收缩
B、若人体处于应激状态,人体通过下丘脑及相关内分泌腺调节方式属于神经—体液调节
C、若图中内分泌腺是甲状腺,当它的分泌物增加时,可抑制垂体和下丘脑的活动
D、当人体饮水不足或食物过咸时,下丘脑分泌并由垂体释放的抗利尿激素增多
7、下表为某人血液中甲状腺激素的检测结果。据此分析,最不可能发生的是( )
检测项目 | 测定值 | 参考范围 | 单位 |
甲状腺激素 | 10.0 | 3.1~6.8 | pmol/L |
A、人异常消瘦,易饿,暴躁 B、体温可能比正常人高
C、促甲状腺激素分泌增加 D、神经系统的兴奋性高
8、2020年初,武汉出现不明原因肺炎,经检测发现这场肺炎是由一种新型冠状病毒引起。下列说法正确的是( )
A、新型冠状病毒侵入人体内,突破保卫人体的第一道防线和第二道防线,突破的为特异性免疫。
B、新型冠状病毒侵入人体后寄生在宿主细胞中,浆细胞能识别被寄生的寄主细胞,并与之密切接触,使其裂解死亡
C、新型冠状病毒从裂解的宿主细胞释放出来,而后会利用细胞免疫将其消灭
D、当同种抗原第二次入侵人体时,记忆细胞会迅速增殖分化形成浆细胞和效应T细胞,进而产生更快更强的免疫效应。
9、下图甲是某种特异性免疫的大致过程,图乙是初次免疫和二次免疫的相关情况变化曲线。下列叙述正确的是( )
A、图甲表示的是细胞免疫过程
B、图乙中的二次免疫反应特点主要与图甲中的细胞④增殖分化产生记忆细胞有关
C、如果图甲中的细胞②全部失去,则图甲表示的免疫方式全部丧失
D、研发该细菌的疫苗时应提取相应抗体用于成分研究,做出相应疫苗
10、下列有关植物激素调节的叙述,错误的是 ( )
A、单侧光照射燕麦胚芽鞘可使生长素分布发生变化
B、生长素过高会促进乙烯的合成,抑制植物生长发育
C、使同种植物的扦插枝条产生相同生根效果的2,4—D浓度可能不同
D、在太空失重状态下植物激素不能进行极性运输.根失去了向地生长的特性
11、植物体内还有一些天然物质也在调节着生长发育过程.如油菜素甾醇(甾体类化合物)。油菜素甾醇是一种能促进植物细胞伸长和细胞分裂的高活性物质,该物质对维持植物顶端优势、促进种子萌发及果实发育等方面都有重要作用。下列叙述不正确的是( )
A、油菜素甾醇与生长素具有协同作用
B、多种植物细胞具有识别油菜素甾醉的特异性受体
C、油菜素甾醇作用特点不具有两重性
D、油菜素甾醇等植物激素通过调节基因组的表达影响生命活动
12、甲图为燕麦胚芽鞘尖端所做的处理,那么一段时间后,乙图中①②③在图示位置时,其生长情况依次是( )
A、向右弯曲 向右弯曲 向右弯曲
B、向左弯曲 向右弯曲 向右弯曲
C、向右弯曲 向右弯曲 向左弯曲
D、向右弯曲 直立生长 向左弯曲
13、如图所示,如果茎a侧生长素浓度在B点以下范围内,则对b侧生长素浓度范围的描述较为准确的是( )
A、在OA段 B、在B'D'段 C、在OB段 D、在BD段
14、下列有关植物激素研究的叙述,不正确的是 ( )
A、图1中生长素(IAA)和赤霉素(GA)同时存在对茎切段有增效作用
B、图2中生长素对不同植物的影响有差异,一定浓度的生长素类似物可作为小麦田中的双子叶杂草除草剂
C、图3中幼根a侧生长素浓度若在曲线C点,则b侧生长素浓度在F点
D、图4中侧芽b和顶芽a所含生长素的浓度依次为D和A(或B)
15、下列关于“探索生长素类似物促进插条生根的最适浓度”的探究过程的注意事项的说法正确的是( )
A、在正式实验前先做一个预实验,目的是为正式实验摸索条件
B、实验无所谓枝条的上下端,可以颠倒
C、所用每个枝条不要残留枝条带的芽,防止自身内源植物激素影响
D、此探究活动中不存在对照实验
16、对4株具有顶端优势的植株分别进行下列四种处理,有一株侧芽长成枝条,请指出是哪种处理( )
A、去顶后在断口上放上富含生长素的琼脂小块
B、去顶后在断口上放一空白琼脂小块
C、不去顶,在顶芽尖端竖插入一云母片
D、不去顶,在侧芽涂以高浓度的生长素
17、下列有关植物激素调节的叙述,不正确的是( )
A、可利用适宜浓度的赤霉素促进细胞伸长,使植物增高
B、细胞分裂素可以延长蔬菜的贮藏时间,保鲜作用
C、乙烯有催熟果实和延迟叶片衰老的作用
D、脱落酸与赤霉素具有拮抗作用,抑制种子发芽
18、下列关于调查方法的选择,描述正确的是( )
A、一般植物可以用样方法调查种群密度
B、用标志重捕法调查亚洲鲤鱼的丰富度
C、利用黑光灯发出的物理信息可调查避光性昆虫的种群密度
D、生物的种群密度不会随着季节的变化而发生变化
19、如下图所示为自然环境中生物种群数量变化曲线,下列有关叙述错误的( )
A、为了可持续发展,最好在池塘中的某种鱼种群密度b点之后捕捞
B、a到b点种群增长速率减小,c点时种群增长速率最大
C、阻止蝗虫数量增长应在害虫数量达到b点前进行
D、预测种群数量变化的主要依据来源于种群的年龄组成
20、根据森林层次和各层枝叶茂盛度来预测鸟类多样性是有可能的,对于鸟类生活,下列植被的哪一项比物种组成更为重要( )
A、面积大小 B、分层结构 C、是否落叶 D、阔叶与针叶
21、如图为生态系统中碳循环的模式图。下列叙述正确的是( )
A、①代表生产者,②③为捕食关系
B、在食物链中占有碳元素最多的营养级可能是③
C、碳元素在①、②、③、④间以含碳有机物的形式传递
D、④为①提供能量和相关物质用于生长发育和繁殖
22、下图为某人工鱼塘食物网及其能量传递示意图(图中数字为能量数值,单位是J·m-2·a-1)。下列叙述正确的是( )
A、该食物网中最高营养级为第四营养级
B、鲈鱼从上一营养级获取的同化量可以为自身生长发育繁殖提供所需能量
C、太阳鱼呼吸作用消耗的能量为1357 J·m-2·a-1
D、该食物网中的能量在不同营养级之间循环流动
23、下列关于湿地生态系统的叙述,错误的是( )
A、湿地生态系统,具有调节水流量和控制洪水等生态功能,属于间接功能
B、与湖泊生态系统相比,稻田生态系统的抵抗力稳定性较低
C、已固定在有机物中的碳元素的传递途径为:无机环境→生物群落
D、因人为因素的干扰,越来越多的湿地生态系统遭到破坏无法恢复,说明生态系统自我调节能力有限
24、中国传统文化中有很多对生态系统的总结,下列有关说法错误的是( )
A、“地虽瘠薄,常加粪灰,皆可化为良田”,如通过施用农家肥改良农田,能体现图1中d成分在物质循环中的作用
B、“维莠骄骄”描述了农田中狗尾草生长的现象,杂草与农作物之间的关系为图2中的①
C、“数罟不入洿池,鱼鳌不可胜食也“描述了不用密网捕捞,有利于种群年龄组成形成图3中的Ⅱ类型
D、“去其螟螣,及其蟊贼,无害我田穉”描述了农业生产中防治虫害,可利用图2中的④来防治害虫
25、海水稻是在海边滩涂等盐碱地生长的特殊水稻。海稻米硒含量比普通大米高7.2 倍,因而呈胭脂红色。下列叙述正确的是( )
A、 经过长期进化海水稻能够正常生活在海水中
B、盐碱度是影响海水稻种群密度的重要环境因素之一
C、 海稻米富含硒说明海水稻的光合作用的能力高于普通水稻
D.、种植海水稻后海边滩涂发生的演替属于初生演替
二、非选择题(共4题,50分)
26、(12分)、稳态是人体进行正常生命活动的必要条件,当机体处于不同的外界环境或生理状态时,体内的一些组织、器官、系统的功能也会发生相应的改变,但是人体并不会因此而失去稳态。其中下丘脑发挥重要作用。请据下图示回答下列问题:
(1)图中下丘脑参与的生理调节方式有 ,在遇到危险的情况时,人常常会出现瞳孔放大、手心出汗等紧张现象。这是因为在此时甲状腺激素分泌量增加的同时__________________(填字母)的分泌量也增加,二者共同促进机体的新陈代谢,表现为___________作用。
(2)糖尿病患者有两种类型,I型糖尿病为无法产生相应激素,II型糖尿病为相应激素所作用受体受损。如果图中 细胞受损,会使人患I型糖尿病。
(3)下丘脑除参与图示调节过程外,还能分泌 ,由甲释放到血液中,调节人体内水的平衡。
(4)当人处于悲伤、紧张等感知刺激下,易受病毒感染,这一作用机理是神经系统分泌的神经递质作用于免疫系统,使人体免疫能力下降,说明各种调节方式都依靠各种细胞产生_________联系的。
27、(14分)植物在机械损伤或受到病虫侵害时,会表达一种防御蛋白——蛋白P。为研究一种新的植物激素茉莉酸对蛋白P基因表达的影响,科研人员用番茄植株进行实验。
(1)茉莉酸是在植物生命活动中传递__________,有显著调节作用的微量有机物。
(2)茉莉酸具有抑制植物生长、萌发、促进衰老等生理作用,与_______具有协同作用
(3)科研人员设计了下图所示装置,将番茄叶片C1和J1置于封口的玻璃瓶中,其内分别放置含清水或含茉莉酸(具有挥发性)的海绵,叶片M紧贴在玻璃瓶的封口外。4小时后,测定各叶片中蛋白P的mRNA量,结果如下表。
①本实验中,C1叶片的结果排除了__________的影响。
②本实验中,M叶片的结果说明,J2叶片蛋白P的mRNA量变化不是由________引起的。
(4)其他研究结果表明,模拟叶片机械损伤可以诱导蛋白P的表达和脱落酸(ABA)含量增加,科研人员推测,叶片受到机械损伤后内源茉莉酸增加,诱导ABA合成增加,ABA进而促进蛋白P的表达。为验证上述推测,需要在上述已知事实的基础上,进一步补充下列实验中的步骤,(从以下选项选择)以完善证据链。
a. 给叶片单独施加ABA,检测 含量
b. 机械损伤叶片后,检测损伤叶片的 含量
c. 给叶片单独施加茉莉酸,检测 含量
①茉莉酸 ②蛋白P ③ABA
28、(14分)因含N、P元素的污染物大量流入,我国某大型水库曾连续爆发“水华”。为防治“水华”,在控制上游污染源的同时,研究人员依据生态学原理尝试在水库中投放以藻类和浮游动物为食的鲢鱼和鳙鱼,对该水库生态系统进行修复,取得了明显效果。
(1)在该水库生态系统组成中,引起“水华”的藻类属于_________。水库中各种生物共同构成______________。
(2)根据题目中的食物网,鲢、鳙处于_________营养级:为保证鲢、鳙的成活率,应适量捕杀鲢、鳙的______________。
(3)藻类吸收利用水体中的N、P元素,浮游动物以藻类为食,银鱼主要以浮游动物为食,由图可知,将鲢、鳙鱼苗以一定比例投放到该水库后,造成银鱼生物积累量__________,引起该变化的原因是______。
(4)鲢鱼和鳙鱼是人们日常食用的鱼类。为继续将投放鲢、鳙的方法综合应用,在保持良好水质的同时增加渔业产量,以实现生态效益和经济效益的双赢,请提出一条具体措施________________。
29、(10分)近年来,化肥对农业生产的负面影响及对环境的污染日益引起人们的关注。由于固氮菌能固定大气中的氮气,提高土壤的氮含量,因而分离得到自生固氮菌(不与植物形成共生体)用以对土壤进行接种已成为一个新的研究方向。下表是微生物培养时常用的两种培养基,回答下列问题:
(1)分离固氮菌选用___(填“甲”或“乙”)培养基。从土壤深度看,选______(填“表层”或“深层”)的土壤容易得到自生固氮菌的菌种。
(2)接种前, 、目的是检验培养基灭菌是否合格
(3)接好种的培养皿要在皿底处写明实验内容、接种人和日期。培养34天后可在培养基中观察菌落的__________,初步判断是否为自生固氮菌。
(4)某特定染液能使自生固氮菌着色,挑取黏液,用该染液染色后制成涂片,制成的涂片观察固氮菌的形态特征。筛选到的菌落需进一步分离纯化,纯化自生固氮菌的培养接种方法最常用的两种是___________。
参考答案
一、选择题
1、C 2、C 3、B 4、D 5、B 6、A 7、C 8、D 9、B 10、D
11、C 12、C 13、D 14、C 15、A 16、B 17、C 18、A 19、B 20、B
21、D 22、B 23、C 24、B 25、B
二、非选择题
26、(12分)(1)神经—体液调节 D 协同
(2)丙(或胰岛细胞)
(3)抗利尿激素
(4)信号分子
27、(14分)(1)信息
(2)脱落酸
(3)①玻璃瓶封口、海绵以及叶片自身因素对实验结果(写出一点即可)
②茉莉酸直接扩散到玻璃瓶外
(4)② ① ③
28、(14分)(1)生产者 (生物)群落
(2)第二、三营养级 捕食者/天敌
(3)明显下降 鲢、鳙与银鱼在食物上存在竞争关系(强调竞争即可)
(4)定期适度捕捞鲢、鳙;控制人类活动(工业、农业、旅游等)对该水库生态环境的负面影响(合理即可)
29、(10分)(1)乙 表层
(2)将灭过菌的培养基放在37℃的恒温箱中培养24h
(3)形态、颜色、大小
(4) 稀释涂布平板法、平板划线法

