还剩16页未读,
继续阅读
【生物】黑龙江省哈尔滨师范大学附属中学2019-2020学年高二下学期期末考试试题
展开
黑龙江省哈尔滨师范大学附属中学2019-2020学年
高二下学期期末考试试题
一、选择题(在每题给出的四个选项中,只有一项是最符合题目要求的。1至50题每小题1分,共50分)
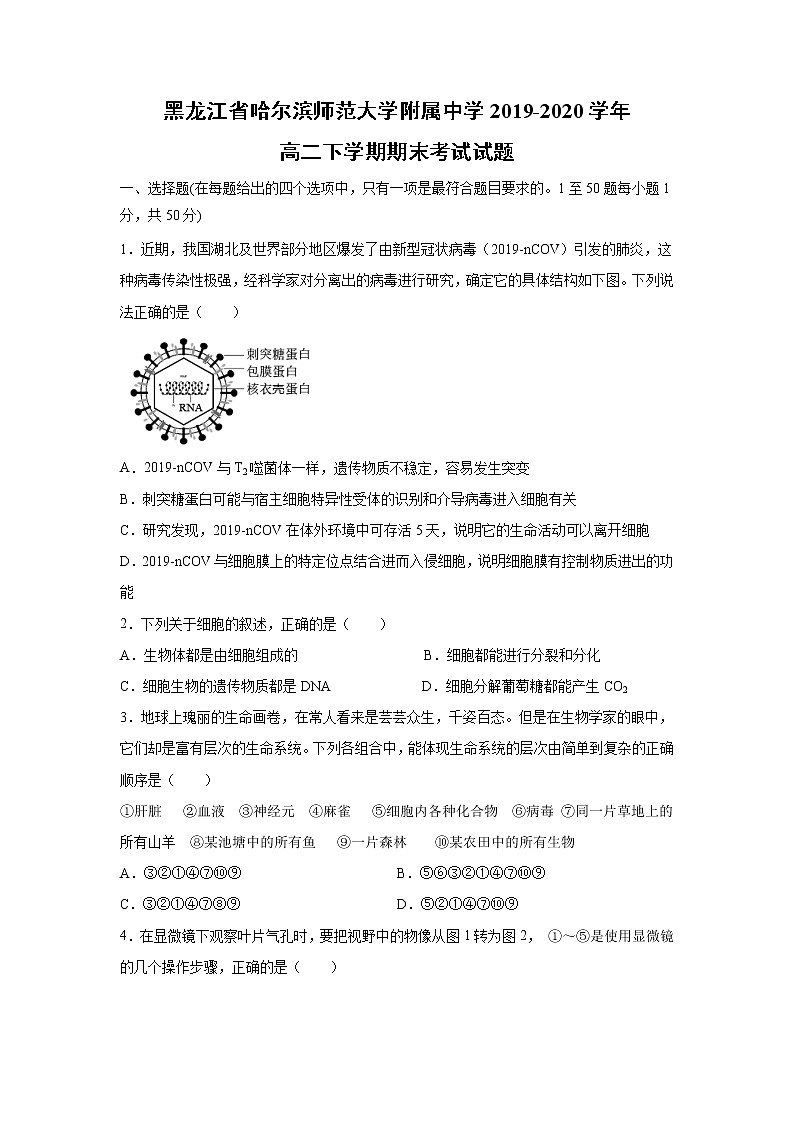
1.近期,我国湖北及世界部分地区爆发了由新型冠状病毒(2019-nCOV)引发的肺炎,这种病毒传染性极强,经科学家对分离出的病毒进行研究,确定它的具体结构如下图。下列说法正确的是( )
A.2019-nCOV与T2噬菌体一样,遗传物质不稳定,容易发生突变
B.刺突糖蛋白可能与宿主细胞特异性受体的识别和介导病毒进入细胞有关
C.研究发现,2019-nCOV在体外环境中可存活5天,说明它的生命活动可以离开细胞
D.2019-nCOV与细胞膜上的特定位点结合进而入侵细胞,说明细胞膜有控制物质进出的功能
2.下列关于细胞的叙述,正确的是( )
A.生物体都是由细胞组成的 B.细胞都能进行分裂和分化
C.细胞生物的遗传物质都是DNA D.细胞分解葡萄糖都能产生CO2
3.地球上瑰丽的生命画卷,在常人看来是芸芸众生,千姿百态。但是在生物学家的眼中,它们却是富有层次的生命系统。下列各组合中,能体现生命系统的层次由简单到复杂的正确顺序是( )
①肝脏 ②血液 ③神经元 ④麻雀 ⑤细胞内各种化合物 ⑥病毒 ⑦同一片草地上的所有山羊 ⑧某池塘中的所有鱼 ⑨一片森林 ⑩某农田中的所有生物
A.③②①④⑦⑩⑨ B.⑤⑥③②①④⑦⑩⑨
C.③②①④⑦⑧⑨ D.⑤②①④⑦⑩⑨
4.在显微镜下观察叶片气孔时,要把视野中的物像从图1转为图2, ①~⑤是使用显微镜的几个操作步骤,正确的是( )
①转动粗准焦螺旋 ②调节光圈 ③转动细准焦螺旋 ④转动转换器 ⑤移动装片
A.①→②→③→④ B.⑤→④→②→③
C.②→①→⑤→④ D.④→⑤→③→②
5.下列关于细胞组成、结构和功能的叙述中,正确的是( )
A.细胞之间的信息交流均依赖于细胞膜上的特异性受体
B.甘油是极性分子,所以不能以自由扩散的方式通过细胞膜
C.颤藻细胞的生物膜系统有利于其有序完成各项生理功能
D.内质网既参与物质合成又参与物质运输
6.关于T2噬菌体、蓝藻、浆细胞的描述错误的是( )
A.它们的遗传物质中含氮碱基种类相同
B.均以核糖体作为蛋白质合成的“机器”
C.它们的生命活动都需要细胞结构
D.它们的增殖周期会因为生活环境的改善而缩短
7.下列实验都需要使用光学显微镜进行观察,有关实验现象描述合理的是( )
实验标号
实验名称
观察到的实验现象
①
观察植物细胞的质壁分离和复原
镜检1:几乎整个紫色洋葱鳞片叶外表皮细胞呈紫色;
镜检2:不同细胞质壁分离的位置、程度并不一致
②
观察多种多样的细胞
菠菜叶表皮细胞由细胞壁、细胞膜、细胞质和细胞核组成;人口腔上皮细胞具有细胞核和核糖体
③
观察细胞的有丝分裂
洋葱根尖伸长区细胞长,液泡大;分生区细胞呈正方形,多数细胞中呈紫色的染色体形态清晰
④
探究酵母菌种群数量的动态变化
酵母细胞呈球形或椭圆形,细胞核、液泡和线粒体的形态、数目清晰可见
A.实验① B.实验② C.实验③ D.实验④
8.下列关于细胞结构与功能相适应的叙述,错误的是( )
A.蓝藻细胞含有叶绿体利于其进行光合作用
B.浆细胞含有丰富的内质网和高尔基体利于其分泌抗体
C.线粒体内膜是有氧呼吸第三阶段的场所,其蛋白质含量较外膜高
D.神经元轴突末梢形成多个突触小体,有利于与多个神经元间建立联系
9.下列有关细胞的分子组成的叙述,正确的是( )
A.脂肪、糖原、淀粉、纤维素等是细胞内重要的储能物质
B.细胞膜的主要成分是蛋白质、脂质,此外还有少量糖类
C.休眠种子与萌发种子相比,结合水与自由水的比值更小
D.血钙过高引起抽搐,说明无机盐有维持机体正常的生命活动的作用
10.洋葱是实验中常用的生物材料,下列与洋葱有关的实验叙述中正确的是( )
A.在提取和分离洋葱叶绿体色素实验中,用层析液提取色素
B.洋葱鳞片叶内表皮细胞可以用来观察质壁分离与复原现象
C.洋葱根部捣碎后的提取液遇双缩脲试剂显红黄色
D.光学显微镜持续观察某解离后的洋葱根尖细胞,可见染色体移向两极
11.下列关于构成生物体的化学元素和化合物的叙述中,正确的是( )
A.蛋白质结构多样性取决于氨基酸的种类、数量、排列顺序和空间结构
B.青蛙和玉米细胞中的化学元素在种类和含量上基本相同
C.Mg是植物体中各色素分子必不可少的组成元素
D.C、H、O、N是组成生物体的基本元素,其中C是最基本元素
12.湖南医学专家曾家修教授首创了纯天然可吸收胶原蛋白手术缝合线,下列有关说法正确的是( )
A.胶原蛋白的元素组成与胆固醇相同
B.胶原蛋白可被人体细胞吸收利用
C.胶原蛋白的合成过程需要线粒体参与
D.变性后的胶原蛋白与双缩脲试剂混合后水浴加热呈紫色
13.下列关于氨基酸和蛋白质的叙述,错误的是 ( )
A.酪氨酸几乎不溶于水,而精氨酸易溶于水,这种差异是由R基的不同引起的
B.甲硫氨酸的R基是—CH2—CH2—S—CH3,则它的分子式是C5H11O2NS
C.n个氨基酸共有m个氨基(m>n),则这些氨基酸缩合成的一条肽链中的氨基数为m﹣n
D.甜味肽的分子式为C13H1605N2,则甜味肽一定是一种二肽
14.一条由39个氨基酸形成的环状多肽,其中有4个谷氨酸(R基为一CH2一CH2一COOH),则该多肽( )
A.可能没有游离氨基 B.有38个肽键
C.至少有5个游离羧基 D.至多有36种氨基酸
15.元素和化合物是组成细胞的物质基础,下列叙述错误的是( )
A.核糖体、ATP和染色体中含有的五碳糖不都是核糖
B.细胞内的无机盐主要以离子形式存在,具有维持细胞酸碱平衡的功能
C.蛋白质和DNA具有多样性的共同原因是都具有不同的空间结构
D.细胞中的微量元素如Fe、Mn、Zn、Cu等含量虽然很少,但功能上不可缺少
16.下列关于生物大分子的叙述不正确的是( )
A.生物大分子都是以碳链为骨架构成的
B.生物大分子均由其各自的基本单位缩(聚)合而成
C.核酸的多样性是由碱基的数量、排列顺序决定的
D.蛋白质功能的多样性决定了其结构的多样性
17.下列有关组成生物体的分子说法,正确的是( )
A.细胞膜上的蛋白质都是物质跨膜运输的载体
B.干旱土壤中的种子因缺氧而难以萌发
C.饮食中长期摄入过多胆固醇会造成血管堵塞
D.由纤维素构成的植物细胞壁具有选择透过性
18.如图为细胞中的膜结构,相关叙述正确的是( )
A.①所示物质中含有镁元素
B.图中结构为叶绿体的内膜
C.图中ATP的能量来自物质氧化分解
D.②和③物质的元素组成一定相同
19.下列关于构成生物体的元素和化合物的叙述,错误的是( )
A.RNA和ATP中都含有腺嘌呤核苷
B.胆固醇是构成动物细胞膜的重要成分之一
C.蔗糖可为植物细胞中的蛋白质合成提供碳源
D.碳是构成活细胞的最基本元素,也是含量最多的元素
20.同位素可用于追踪物质的运行和变化规律,下列这些同位素示踪实验中结果描述正确的是( )
A.给马铃薯提供14CO2,则其块茎细胞在缺氧状态有可能出现14C2H5OH
B.给洋葱根尖细胞提供含3H-尿嘧啶核糖核苷酸,只能在分生区细胞中检测到放射性
C.利用15N标记某丙氨酸,附着在内质网上的核糖体将出现放射性,而游离的核糖体无放射性
D.小白鼠吸入18O2,则在其尿液中可以检测到H218O,呼出的CO2也可能含有18O
21.用适当方法分离出某动物细胞的三种细胞器,测定其中三种有机物的含量,如图所示。 以下说法错误的是( )
A.细胞器甲一定含有 DNA 和 RNA
B.细胞器乙可能与分泌蛋白的加工或分泌有关
C.乳酸菌与此细胞共有的细胞器只有丙
D.甲、乙、丙三种细胞器中的蛋白质均为核基因表达产物
22.下列有关细胞膜结构和功能的叙述,正确的是( )
A.构成细胞膜的蛋白质分子均匀地分布在膜的两侧
B.向细胞内注射物质后,细胞膜上会留下一个空洞
C.细胞膜内部是亲水的,因此水分子可以通过细胞膜
D.细胞膜的选择透过性与载体蛋白空间结构的多样性有关
23.将取自同一洋葱鳞片叶的外表皮细胞分别置于质量分数为5%蔗糖溶液和5%NaNO3溶液中,液泡体积与初始液泡体积之比随时间的变化曲线如下图所示。下列分析正确的是( )
A. ab段细胞体积与原生质体体积的变化相等
B.b点时,细胞开始吸收NaNO3溶液中的离子
C.c点时细胞液泡体积达到最大并不变,可能是受细胞壁限制所致
D.d点时将洋葱鳞片叶外表皮细胞置于清水中一定能发生质壁分离复原
24.细胞膜是指包围细胞质的一层薄膜,它是由蛋白质、脂质、多糖等分子有序排列组成的动态薄层结构。为研究细胞膜的结构和功能,科学家做了许多科学实验,下列叙述错误的是( )
A.在观察DNA和RNA在细胞中分布的实验中,盐酸可改变细胞膜的通透性
B.在等渗溶液中,动物细胞不表现吸水或失水现象,但一直有水分子进出
C.植物细胞的原生质层包括细胞膜、液泡膜以及两层膜之间的细胞质
D.当外界溶液浓度小于植物细胞液浓度时,植物细胞一定正在发生吸水
25.如图实验装置,U型管A、B侧分别装入20 mL质量分数为5%的麦芽糖溶液和蔗糖溶液。一段时间后,在A、B两侧加入等量且适量的蔗糖酶溶液,观察两侧液面的 变化。下列有关实验分析不正确的是( )
A.加入蔗糖酶前,两侧液面等高
B.加入蔗糖酶前,半透膜无水分子通过
C.加入蔗糖酶后,最终A侧液面下降,B侧液面上升
D.该实验可验证酶的专一性
26.用相同的培养液培养水稻和番茄,一段时间后,测定培养液中各种离子的浓度,结果如图所示。下列与离子吸收有关的叙述,错误的是( )
A.同种植物对不同离子的吸收速率不同
B.水稻吸收水分的速率大于吸收Mg2+、Ca2+的速率
C.番茄吸收大量的SiO44-,而水稻几乎不吸收SiO44-
D.植物对离子的吸收速率在一定范围内随O2浓度增大而增大
27.下列对酶及其在代谢中作用的描述合理的一项是( )
A.用盐析沉淀的方法获取的酶和高温处理后的酶都可以恢复活性
B.酶主要在细胞质中合成且能在胞内和胞外起作用
C.植物光合作用的酶都是由细胞核中的基因控制合成的
D.线粒体内膜上的酶大大加快了细胞呼吸中CO2的产生速度
28.在1、3、5号试管中分别加入2mL蒸馏水,2、4、6号试管中分别加入2mL发芽的小麦种子匀浆样液,然后在1-4号试管中适量滴加斐林试剂,5、6号试管中合理滴加双缩脲试剂,摇匀。预期观察到的实验现象是( )
A.1、3号试管内都呈蓝色,5号试管无色
B.3组实验中甲组和乙组的实验结果相同
C.4号试管内呈砖红色,其余试管内都呈蓝色
D.4号试管内呈砖红色,6号试管内呈紫色
29.关于ATP分子的说法正确的是( )
A.细胞内的吸能反应一般与ATP合成的反应相联系
B.ATP与ADP相互转化速率会随细胞代谢强度变化而改变
C.ATP分子是由一分子腺苷一分子核糖和三分子磷酸连接而成
D.若某物质进出细胞时消耗ATP ,则该物质进出细胞的方式一定是主动运输
30.蛋白质合成过程中,除ATP外,还需要GTP提供能量,如图为GTP的结构简式,下列分析不合理的是( )
A.GTP和ATP的结构类似 B.GTP有三个高能磷酸键
C.GTP可分解为GDP和Pi D.GTP也可作为直接能源
31.某兴趣小组的同学用图装置进行探究酵母菌呼吸作用方式的实验,下列相关操作错误的是( )
A.将盛有澄清石灰水的试剂瓶与管口2连通
B.探究有氧条件下酵母菌呼吸方式时打开阀a
C.经管口3取样检测酒精和CO2的产生情况
D.实验开始前要对整个装置进行气密性检查
32.酸碱物质在生物实验中有着广泛的应用。下列有关实验中表述正确的是( )
A.斐林试剂中NaOH为CuSO4与还原糖的反应创造碱性条件
B.浓硫酸为重铬酸钾与酒精的显色反应创造酸性环境条件
C.双缩脲试剂中的CuSO4应先与NaOH反应后,才能用于蛋白质的鉴定
D.盐酸水解口腔上皮细胞可改变膜的通透性,加速甲基绿进入细胞将线粒体染色
33.下列有关生物学实验及研究的叙述正确的是( )
①盐酸在“低温诱导染色体数目变化”和“观察植物细胞有丝分裂”中的作用相同
②经健那绿染液处理,可以使活细胞中的线粒体呈蓝绿色
③用溴麝香草酚蓝水溶液能鉴定乳酸菌细胞呼吸的产物
④探索淀粉酶对淀粉和蔗糖作用的专一性时,可用碘液替代斐林试剂进行鉴定
⑤孟德尔的豌豆杂交实验中将母本去雄的目的是防止自花传粉
⑥以人的成熟红细胞为观察材料可以诊断镰刀型细胞贫血症
⑦紫色洋葱鳞片叶外表皮可用作观察DNA和RNA在细胞中分布的实验材料
⑧调查血友病的遗传方式,可在学校内对同学进行随机抽样调查
⑨最好用淀粉酶催化淀粉的实验探究pH对酶活性的影响
A. 两项 B.三项
C.四项 D.五项
34.下图是某小组探究酵母菌细胞呼吸类型的实验装置示意图,已知NaOH溶液可以吸收二氧化碳。实验开始时关闭两装置的活塞,下列选项中根据红色液滴的移动方向能判断酵母菌同时进行有氧呼吸和无氧呼吸的是( )
A. 装置1的红色液滴左移,装置2的红色液滴右移
B.装置1的红色液滴右移,装置2的红色液滴右移
C.装置1的红色液滴左移,装置2的红色液滴左移
D.装置1的红色液滴右移,装置2的红色液滴左移
35.研究表明线粒体内膜两侧存在H+浓度差。如图表示H+经ATP合成酶转移至线粒体基质同时驱动ATP合成的过程。下列叙述正确的是( )
A.ATP合成酶中具有H+通道,H+的运输动力是浓度差
B.该过程发生在有氧呼吸的第三阶段,伴随着水的分解
C.图示H+的运输方式与葡萄糖进入红细胞的运输方式不同
D.线粒体内、外膜功能不同的原因是磷脂分子排布方式不同
36.下图是细胞代谢过程中某些物质的变化过程示意图,下列叙述正确的是( )
A. 在乳酸菌细胞中,能进行过程①②④
B.过程①④都需要O2的参与才能正常进行
C.真核细胞中催化过程①②③的酶均位于细胞质基质中
D.过程⑤必须在叶绿体中完成
37.下列不能产生[H]的场所是( )
A.乳酸菌的细胞质基质 B.水稻叶肉细胞的叶绿体基质
C.酵母菌的细胞质基质 D.人体心肌细胞的线粒体基质
38.骨骼肌线粒体Ca2+-ATP酶能催化ATP水解,并将细胞质基质中的Ca2+转运到线粒体基质中。中等强度运动后,Ca2+-ATP酶活性显著下降。以下推测正确的是( )
A.Ca2+-ATP酶催化ATP水解可以为Ca2+主动运输提供能量
B.线粒体基质中Ca2+的含量在中等强度运动后保持不变
C.骨骼肌细胞生命活动所需要的能量全部来自于线粒体
D.骨骼肌的酸痛是细胞无氧呼吸导致丙酮酸积累的结果
39.新型冠状病毒肺炎重症患者会出现低氧血症,此时患者细胞内葡萄糖氧化分解的产物有( )
①酒精 ②乳酸 ③CO2 ④H2O ⑤ATP
A.①③⑤ B.②③⑤ C.①③④⑤ D.②③④⑤
40.下列关于有氧呼吸与无氧呼吸相同点的叙述,不正确的是( )
A.都有从葡萄糖分解成丙酮酸的过程 B.都有有机物的氧化分解
C.都有能量的转移和ATP的生成 D.都有H2O和CO2产生
41.将玉米种子置于25℃、黑暗、水分适宜的条件下萌发,每天定时取相同数暈的萌发种子,一半直接烘干称重,另一半切取胚乳烘干称重,计算每粒的平均干重,结果如图所示。若只考虑种子萌发所需的营养物质来源于胚乳,下列叙述错误的是( )
A.萌发过程中胚乳组织中的淀粉被水解成葡萄糖,再通过呼吸作用为种子萌发提供能量
B.萌发过程中在72〜96小时之间种子的呼吸速率最大
C.萌发过程中胚乳的部分营养物质转化成幼苗的组成物质,其最大转化速率为22mg•粒-1·d-1
D.若自120小时后给予适宜的光照,则萌发种子的干重将继续减少
42.下图甲为实验测得的小麦、大豆、花生干种子中三类有机物的含量比例,图乙为花生种子在萌发过程中糖类和脂肪含量的变化曲线,图丙为大豆种子萌发过程中CO2释放速率和O2吸收速率的变化曲线。下列有关叙述正确的是( )
A.图甲中同等质量的干种子中,所含N最多的是大豆
B.三种种子萌发时有机物的种类和含量均减少
C.图乙中花生种子萌发时,脂肪转变为可溶性糖,说明可溶性糖是种子生命活动的直接能源物质
D.图丙12 h~24 h期间种子主要进行无氧呼吸,且在无氧呼吸的第一、二阶段均释放少量能量以合成ATP
43.如图是在“提取和分离叶绿体中的色素”实验中得到的四条色素带,若将其置于暗室中,并用红光照射,色素带较暗的是( )
A.①④ B.①② C.③④ D.②④
44.下图是绿色植物叶肉细胞中光合作用与有氧呼吸过程及其关系的图解,其中A~D表示相关过程,a~e表示有关物质,据图分析错误的是( )
A.图中A过程表示光合作用的光反应过程,发生在叶绿体类囊体薄膜上
B.图中D过程表示有氧呼吸的第一阶段,发生在细胞质基质
C.图中a、b、c分别表示的物质依次是H2O、O2、CO2
D.图中能产生[H]、ATP的过程为A过程
45.为证实叶绿体有放氧功能,可利用含有水绵与好氧细菌的临时装片进行实验,装片需要给予一定的条件,这些条件是( )
A.光照、有空气、临时装片中无NaHCO3稀溶液
B.光照、无空气、临时装片中有NaHCO3稀溶液
C.黑暗、有空气、临时装片中无NaHCO3稀溶液
D.黑暗、无空气、临时装片中有NaHCO3稀溶液
46.以测定植物在黑暗中CO2的释放量和光照下CO2的吸收量为指标,研究温度对绿色植物光合作用与呼吸作用的影响,结果记录如表所示。下列有关分析中正确的是( )
组别
一
二
三
四
五
温度(℃)
15
20
25
30
35
黑暗中CO2的释放量(mg/h)
1.0
1.5
1.8
3.0
3.2
光照下CO2的吸收量(mg/h)
2.5
3.3
3.8
3.4
3.2
A.该植物在25℃条件下,光合作用制造的有机物最多
B.在35℃条件下,该植物实际光合作用速率与呼吸作用速率相等
C.在15℃条件下,该植物的净光合作用速率为1.5mg/h
D.光照相同时间,35℃时光合作用制造的有机物总量与30℃时相等
47.下图表示叶绿体中色素吸收光能的情况。据图分析,以下说法中正确的是( )
①在晚间用大约550 nm波长的绿光照射行道树,目的是通过植物光合作用以增加夜间空气中的氧气浓度
②在通过纸层析法分离出来的色素带上,胡萝卜素的印记在最上面
③土壤中缺乏镁时,420 nm~470 nm波长的光的利用量显著减少
④由550 nm波长的光转为670 nm波长的光后,叶绿体中C3的量减少
⑤叶绿素a对420nm、670nm波长的光的转化率较高
A.②④⑤ B.①③④ C.②③④⑤ D.①②④
48.下列为有关环境因素对植物光合作用影响的关系图,有关描述错误的是( )
A.图1中,若光照强度适当增强,可使a点左移,b点右移
B.图2中,若CO2浓度适当增大,也可使a点左移,b点右移
C.图3中,与b点相比,a点时叶绿体中C3含量相对较多
D.图4中,当温度高于25°C时,光合作用制造的有机物的量开始减少
49.对硝化细菌的叙述正确的是( )
①含有核糖体不含叶绿体
②含有 DNA 和 RNA,且 DNA 位于染色体上
③因为它是需氧型生物,所以含有线粒体
④遗传不遵循基因的分离定律和自由组合定律
⑤在遗传中会发生基因突变
⑥不能进行光合作用,属于异养生物
A.②③④⑥ B.①④⑤ C.①②③⑤ D.①②④⑤
50.下列有关呼吸作用和光合作用的叙述,分析不合理的是( )
A.图一中O2浓度为A时,CO2的释放量是O2的吸收量的2倍
B.图一中C点之后CO2的释放量等于O2的吸收量
C.图二中乙品种比甲品种呼吸速率低,且更适于生长在弱光环境中
D.图二中G点时甲乙叶肉细胞中固定CO2的速率相等
二、 非选择题(共50分)
51.Ⅰ.下图的实验装置用来探究消毒过的小麦种子在萌发过程中的细胞呼吸方式(假定:葡萄糖为种子细胞呼吸过程中的唯一底物)。请分析回答下列问题:
(1)实验装置乙中,KOH溶液中放置筒状滤纸的目的是 。
(2)若实验后,乙装置的墨滴左移,甲装置的墨滴不动,则小麦种子萌发的过程中进行的细胞呼吸方式是_______________;若实验后,乙装置的墨滴左移,甲装置的墨滴右移,则小麦种子萌发的过程中进行的细胞呼吸方式是 。
(3)为校正装置甲、乙中因物理因素引起的气体体积变化,还应设置对照装置。对照装置应如何设置? 。
Ⅱ.番茄喜温不耐热,适宜的生长温度为15~33 ℃。研究人员在实验室控制的条件下,研究夜间低温条件对番茄光合作用的影响。实验中白天保持25 ℃,从每日16:00时至次日6:00时,对番茄幼苗进行15℃(对照组)和6 ℃的降温处理,在实验的第0、3、6、9天的9:00进行相关指标的测定。
(4)上图结果显示,夜间6 ℃处理后,番茄植株干重低于对照组。从光合作用和呼吸作用角度分析可能是低温对光合的抑制作用______(填“>”或 “<”或“=”)其对呼吸的抑制作用。
(5)在适宜光照下番茄叶肉细胞能产生ATP的场所有 ,研究发现其他条件不变的情况下,相同光照和黑暗时间内,随光暗交替频率的增强,光合作用积累的有机物越多,原因是 。
52.下图 1 为某雌性哺乳动物细胞的亚显微结构模式图;图 2 是细胞膜内陷形成的囊状结构即小窝,与细胞的信息传递等相关。请据图回答下列问题:
(1)图 1 所示结构中,参与生物膜系统构成的有___________(填写序号),从化学成分角度分析,新型冠状病毒与图 1 中结构_________________(填结构名称)的化学组成最相似。在有丝分裂前期消失的结构有_________(填写序号)。
(2)图 1 中参与小窝蛋白形成的细胞器有 __________(填写序号)。小窝蛋白分为三段,中间区段主要由 __________(填“亲水性”或“疏水性”)的氨基酸残基组成,其余两段均位于图1 细胞的 __________中(填写序号)。
(3)小窝蛋白中的某些氨基酸在一定的激发光下能够发出荧光,当胆固醇与这些氨基酸结合,会使荧光强度降低。为研究小窝蛋白中间区段与胆固醇的结合位点,分别向小窝蛋白的肽段 1(82~101 位氨基酸)和肽段 2(101~126 位氨基酸)加入胆固醇,检测不同肽段的荧光强度变化,结果如图3。据此分析可得到的结论是 。
(4)当小窝中结合的胆固醇过少时,小窝蛋白的__________结构改变,小窝会变扁平,影响细胞的信息传递功能。
53.下图表示在光照、温度等条件适宜情况下,环境中CO2浓度分别对甲、乙两种植物光合速率的影响。请回答下列问题:
(1)当CO2浓度为350μmol/mL时,甲植物CO2的固定速率____________(填“小于”、“等于”或“大于”)乙植物CO2的固定速率;此时若适当提高二氧化碳浓度,则短时间内甲植物叶绿体中C3 / C5的值将_________(填“升高”、“降低”或“不变”)。若其它环境条件不变,要使甲植物经过一昼夜(12小时白天,12小时黑夜)获得有机物的积累,则白天CO2浓度必须大于____________μmol/mL。
(2)在光照强度、温度等其他条件适宜情况下,将上述两种植物置于初始CO2浓度为600μmol/mL的同一密闭容器中。一段时间后,发现两种植物的光合速率都降低,其中光合速率首先开始降低的植物是 ,原因是 。
(3)有科研人员认为乙植物比甲植物更适合生活在干旱土壤中,据图分析理由是
。
54.我们日常吃的大米中铁含量极低,科研人员通过基因工程等技术,培育出了铁含量比普通大米高60%的转基因水稻,改良了稻米的营养品质。下面为培育转基因水稻过程示意图,请回答:
(1)在上述工程中,铁结合蛋白基因称为___________,利用PCR技术扩增铁结合蛋白基因时,需要在反应体系中添加的有机物质是铁蛋白基因、___________、___________、dNTP和PCR反应缓冲液,扩增过程在PCR扩增仪中完成。
(2)将铁结合蛋白基因导入水稻体内,需要操作的核心步骤是______________________,此步骤最常用的工具是 。
(3)将含有重组Ti质粒的农杆菌与水稻愈伤组织共同培养时,通过培养基2的筛选培养,可以获得________________;培养基3与培养基2的主要区别是______________________。
(4)检测培育转基因水稻的目的是否达到,需要检测转基因水稻______________________。
参考答案
一. 选择题(每小题1分,共50分)
1-10 BCABD DAABB 11-20 DCCAC DCADD 21-30 DDCDB CBDBB
31`-40 CBCDA CBADD 41-50 DACDB DCDBD
二.非选择题(共50分)
51.(每空2分,共14分)
(1) 增大吸收二氧化碳的面积
(2) 有氧呼吸 有氧呼吸和无氧呼吸
(3) 将甲、乙两装置中萌发的小麦种子换成等量的煮沸杀死的小麦种子,其他条件保持不变
(4) >
(5) 线粒体、叶绿体、细胞质基质
光下产生的ATP和还原氢能够及时利用和及时再生,从而提高光合作用中CO2的同化量
52.(除标注外,每空1分,共12分)
(1) ①⑥⑧⑨⑩ 核糖体 ③⑨(④)
(2) ①⑤⑥⑩ 疏水性(2分) ②(2分)
(3) 小窝蛋白中间区段与胆固醇的结合位点在肽段1中(2分)
(4) 空间(2分)
53.(每空2分,共12分)
(1) 大于 升高 150 (2)甲 CO2浓度相对值为600时,甲、乙两植物都达到了CO2饱和点;容器中CO2浓度逐渐降低;甲植物CO2饱和点大于乙植物CO2饱和点,所以CO2浓度降低甲植物光合速率首先降低
(3)干旱会导致植物气孔部分关闭,CO2供应不足。乙植物更能耐受低CO2浓度,CO2补偿点更低,所以乙植物更适合生活在干旱土壤中
54.(除标注外,每空1分,共12分)
(1) 目的基因 引物 Taq酶(热稳定DNA聚合酶)
(2) 构建基因表达载体 限制性核酸内切酶、DNA连接酶、载体(3分)
(3) 含有重组质粒的愈伤组织 生长素和细胞分裂素的浓度比例 (2分)
(4) 种子中铁含量(2分)
高二下学期期末考试试题
一、选择题(在每题给出的四个选项中,只有一项是最符合题目要求的。1至50题每小题1分,共50分)
1.近期,我国湖北及世界部分地区爆发了由新型冠状病毒(2019-nCOV)引发的肺炎,这种病毒传染性极强,经科学家对分离出的病毒进行研究,确定它的具体结构如下图。下列说法正确的是( )
A.2019-nCOV与T2噬菌体一样,遗传物质不稳定,容易发生突变
B.刺突糖蛋白可能与宿主细胞特异性受体的识别和介导病毒进入细胞有关
C.研究发现,2019-nCOV在体外环境中可存活5天,说明它的生命活动可以离开细胞
D.2019-nCOV与细胞膜上的特定位点结合进而入侵细胞,说明细胞膜有控制物质进出的功能
2.下列关于细胞的叙述,正确的是( )
A.生物体都是由细胞组成的 B.细胞都能进行分裂和分化
C.细胞生物的遗传物质都是DNA D.细胞分解葡萄糖都能产生CO2
3.地球上瑰丽的生命画卷,在常人看来是芸芸众生,千姿百态。但是在生物学家的眼中,它们却是富有层次的生命系统。下列各组合中,能体现生命系统的层次由简单到复杂的正确顺序是( )
①肝脏 ②血液 ③神经元 ④麻雀 ⑤细胞内各种化合物 ⑥病毒 ⑦同一片草地上的所有山羊 ⑧某池塘中的所有鱼 ⑨一片森林 ⑩某农田中的所有生物
A.③②①④⑦⑩⑨ B.⑤⑥③②①④⑦⑩⑨
C.③②①④⑦⑧⑨ D.⑤②①④⑦⑩⑨
4.在显微镜下观察叶片气孔时,要把视野中的物像从图1转为图2, ①~⑤是使用显微镜的几个操作步骤,正确的是( )
①转动粗准焦螺旋 ②调节光圈 ③转动细准焦螺旋 ④转动转换器 ⑤移动装片
A.①→②→③→④ B.⑤→④→②→③
C.②→①→⑤→④ D.④→⑤→③→②
5.下列关于细胞组成、结构和功能的叙述中,正确的是( )
A.细胞之间的信息交流均依赖于细胞膜上的特异性受体
B.甘油是极性分子,所以不能以自由扩散的方式通过细胞膜
C.颤藻细胞的生物膜系统有利于其有序完成各项生理功能
D.内质网既参与物质合成又参与物质运输
6.关于T2噬菌体、蓝藻、浆细胞的描述错误的是( )
A.它们的遗传物质中含氮碱基种类相同
B.均以核糖体作为蛋白质合成的“机器”
C.它们的生命活动都需要细胞结构
D.它们的增殖周期会因为生活环境的改善而缩短
7.下列实验都需要使用光学显微镜进行观察,有关实验现象描述合理的是( )
实验标号
实验名称
观察到的实验现象
①
观察植物细胞的质壁分离和复原
镜检1:几乎整个紫色洋葱鳞片叶外表皮细胞呈紫色;
镜检2:不同细胞质壁分离的位置、程度并不一致
②
观察多种多样的细胞
菠菜叶表皮细胞由细胞壁、细胞膜、细胞质和细胞核组成;人口腔上皮细胞具有细胞核和核糖体
③
观察细胞的有丝分裂
洋葱根尖伸长区细胞长,液泡大;分生区细胞呈正方形,多数细胞中呈紫色的染色体形态清晰
④
探究酵母菌种群数量的动态变化
酵母细胞呈球形或椭圆形,细胞核、液泡和线粒体的形态、数目清晰可见
A.实验① B.实验② C.实验③ D.实验④
8.下列关于细胞结构与功能相适应的叙述,错误的是( )
A.蓝藻细胞含有叶绿体利于其进行光合作用
B.浆细胞含有丰富的内质网和高尔基体利于其分泌抗体
C.线粒体内膜是有氧呼吸第三阶段的场所,其蛋白质含量较外膜高
D.神经元轴突末梢形成多个突触小体,有利于与多个神经元间建立联系
9.下列有关细胞的分子组成的叙述,正确的是( )
A.脂肪、糖原、淀粉、纤维素等是细胞内重要的储能物质
B.细胞膜的主要成分是蛋白质、脂质,此外还有少量糖类
C.休眠种子与萌发种子相比,结合水与自由水的比值更小
D.血钙过高引起抽搐,说明无机盐有维持机体正常的生命活动的作用
10.洋葱是实验中常用的生物材料,下列与洋葱有关的实验叙述中正确的是( )
A.在提取和分离洋葱叶绿体色素实验中,用层析液提取色素
B.洋葱鳞片叶内表皮细胞可以用来观察质壁分离与复原现象
C.洋葱根部捣碎后的提取液遇双缩脲试剂显红黄色
D.光学显微镜持续观察某解离后的洋葱根尖细胞,可见染色体移向两极
11.下列关于构成生物体的化学元素和化合物的叙述中,正确的是( )
A.蛋白质结构多样性取决于氨基酸的种类、数量、排列顺序和空间结构
B.青蛙和玉米细胞中的化学元素在种类和含量上基本相同
C.Mg是植物体中各色素分子必不可少的组成元素
D.C、H、O、N是组成生物体的基本元素,其中C是最基本元素
12.湖南医学专家曾家修教授首创了纯天然可吸收胶原蛋白手术缝合线,下列有关说法正确的是( )
A.胶原蛋白的元素组成与胆固醇相同
B.胶原蛋白可被人体细胞吸收利用
C.胶原蛋白的合成过程需要线粒体参与
D.变性后的胶原蛋白与双缩脲试剂混合后水浴加热呈紫色
13.下列关于氨基酸和蛋白质的叙述,错误的是 ( )
A.酪氨酸几乎不溶于水,而精氨酸易溶于水,这种差异是由R基的不同引起的
B.甲硫氨酸的R基是—CH2—CH2—S—CH3,则它的分子式是C5H11O2NS
C.n个氨基酸共有m个氨基(m>n),则这些氨基酸缩合成的一条肽链中的氨基数为m﹣n
D.甜味肽的分子式为C13H1605N2,则甜味肽一定是一种二肽
14.一条由39个氨基酸形成的环状多肽,其中有4个谷氨酸(R基为一CH2一CH2一COOH),则该多肽( )
A.可能没有游离氨基 B.有38个肽键
C.至少有5个游离羧基 D.至多有36种氨基酸
15.元素和化合物是组成细胞的物质基础,下列叙述错误的是( )
A.核糖体、ATP和染色体中含有的五碳糖不都是核糖
B.细胞内的无机盐主要以离子形式存在,具有维持细胞酸碱平衡的功能
C.蛋白质和DNA具有多样性的共同原因是都具有不同的空间结构
D.细胞中的微量元素如Fe、Mn、Zn、Cu等含量虽然很少,但功能上不可缺少
16.下列关于生物大分子的叙述不正确的是( )
A.生物大分子都是以碳链为骨架构成的
B.生物大分子均由其各自的基本单位缩(聚)合而成
C.核酸的多样性是由碱基的数量、排列顺序决定的
D.蛋白质功能的多样性决定了其结构的多样性
17.下列有关组成生物体的分子说法,正确的是( )
A.细胞膜上的蛋白质都是物质跨膜运输的载体
B.干旱土壤中的种子因缺氧而难以萌发
C.饮食中长期摄入过多胆固醇会造成血管堵塞
D.由纤维素构成的植物细胞壁具有选择透过性
18.如图为细胞中的膜结构,相关叙述正确的是( )
A.①所示物质中含有镁元素
B.图中结构为叶绿体的内膜
C.图中ATP的能量来自物质氧化分解
D.②和③物质的元素组成一定相同
19.下列关于构成生物体的元素和化合物的叙述,错误的是( )
A.RNA和ATP中都含有腺嘌呤核苷
B.胆固醇是构成动物细胞膜的重要成分之一
C.蔗糖可为植物细胞中的蛋白质合成提供碳源
D.碳是构成活细胞的最基本元素,也是含量最多的元素
20.同位素可用于追踪物质的运行和变化规律,下列这些同位素示踪实验中结果描述正确的是( )
A.给马铃薯提供14CO2,则其块茎细胞在缺氧状态有可能出现14C2H5OH
B.给洋葱根尖细胞提供含3H-尿嘧啶核糖核苷酸,只能在分生区细胞中检测到放射性
C.利用15N标记某丙氨酸,附着在内质网上的核糖体将出现放射性,而游离的核糖体无放射性
D.小白鼠吸入18O2,则在其尿液中可以检测到H218O,呼出的CO2也可能含有18O
21.用适当方法分离出某动物细胞的三种细胞器,测定其中三种有机物的含量,如图所示。 以下说法错误的是( )
A.细胞器甲一定含有 DNA 和 RNA
B.细胞器乙可能与分泌蛋白的加工或分泌有关
C.乳酸菌与此细胞共有的细胞器只有丙
D.甲、乙、丙三种细胞器中的蛋白质均为核基因表达产物
22.下列有关细胞膜结构和功能的叙述,正确的是( )
A.构成细胞膜的蛋白质分子均匀地分布在膜的两侧
B.向细胞内注射物质后,细胞膜上会留下一个空洞
C.细胞膜内部是亲水的,因此水分子可以通过细胞膜
D.细胞膜的选择透过性与载体蛋白空间结构的多样性有关
23.将取自同一洋葱鳞片叶的外表皮细胞分别置于质量分数为5%蔗糖溶液和5%NaNO3溶液中,液泡体积与初始液泡体积之比随时间的变化曲线如下图所示。下列分析正确的是( )
A. ab段细胞体积与原生质体体积的变化相等
B.b点时,细胞开始吸收NaNO3溶液中的离子
C.c点时细胞液泡体积达到最大并不变,可能是受细胞壁限制所致
D.d点时将洋葱鳞片叶外表皮细胞置于清水中一定能发生质壁分离复原
24.细胞膜是指包围细胞质的一层薄膜,它是由蛋白质、脂质、多糖等分子有序排列组成的动态薄层结构。为研究细胞膜的结构和功能,科学家做了许多科学实验,下列叙述错误的是( )
A.在观察DNA和RNA在细胞中分布的实验中,盐酸可改变细胞膜的通透性
B.在等渗溶液中,动物细胞不表现吸水或失水现象,但一直有水分子进出
C.植物细胞的原生质层包括细胞膜、液泡膜以及两层膜之间的细胞质
D.当外界溶液浓度小于植物细胞液浓度时,植物细胞一定正在发生吸水
25.如图实验装置,U型管A、B侧分别装入20 mL质量分数为5%的麦芽糖溶液和蔗糖溶液。一段时间后,在A、B两侧加入等量且适量的蔗糖酶溶液,观察两侧液面的 变化。下列有关实验分析不正确的是( )
A.加入蔗糖酶前,两侧液面等高
B.加入蔗糖酶前,半透膜无水分子通过
C.加入蔗糖酶后,最终A侧液面下降,B侧液面上升
D.该实验可验证酶的专一性
26.用相同的培养液培养水稻和番茄,一段时间后,测定培养液中各种离子的浓度,结果如图所示。下列与离子吸收有关的叙述,错误的是( )
A.同种植物对不同离子的吸收速率不同
B.水稻吸收水分的速率大于吸收Mg2+、Ca2+的速率
C.番茄吸收大量的SiO44-,而水稻几乎不吸收SiO44-
D.植物对离子的吸收速率在一定范围内随O2浓度增大而增大
27.下列对酶及其在代谢中作用的描述合理的一项是( )
A.用盐析沉淀的方法获取的酶和高温处理后的酶都可以恢复活性
B.酶主要在细胞质中合成且能在胞内和胞外起作用
C.植物光合作用的酶都是由细胞核中的基因控制合成的
D.线粒体内膜上的酶大大加快了细胞呼吸中CO2的产生速度
28.在1、3、5号试管中分别加入2mL蒸馏水,2、4、6号试管中分别加入2mL发芽的小麦种子匀浆样液,然后在1-4号试管中适量滴加斐林试剂,5、6号试管中合理滴加双缩脲试剂,摇匀。预期观察到的实验现象是( )
A.1、3号试管内都呈蓝色,5号试管无色
B.3组实验中甲组和乙组的实验结果相同
C.4号试管内呈砖红色,其余试管内都呈蓝色
D.4号试管内呈砖红色,6号试管内呈紫色
29.关于ATP分子的说法正确的是( )
A.细胞内的吸能反应一般与ATP合成的反应相联系
B.ATP与ADP相互转化速率会随细胞代谢强度变化而改变
C.ATP分子是由一分子腺苷一分子核糖和三分子磷酸连接而成
D.若某物质进出细胞时消耗ATP ,则该物质进出细胞的方式一定是主动运输
30.蛋白质合成过程中,除ATP外,还需要GTP提供能量,如图为GTP的结构简式,下列分析不合理的是( )
A.GTP和ATP的结构类似 B.GTP有三个高能磷酸键
C.GTP可分解为GDP和Pi D.GTP也可作为直接能源
31.某兴趣小组的同学用图装置进行探究酵母菌呼吸作用方式的实验,下列相关操作错误的是( )
A.将盛有澄清石灰水的试剂瓶与管口2连通
B.探究有氧条件下酵母菌呼吸方式时打开阀a
C.经管口3取样检测酒精和CO2的产生情况
D.实验开始前要对整个装置进行气密性检查
32.酸碱物质在生物实验中有着广泛的应用。下列有关实验中表述正确的是( )
A.斐林试剂中NaOH为CuSO4与还原糖的反应创造碱性条件
B.浓硫酸为重铬酸钾与酒精的显色反应创造酸性环境条件
C.双缩脲试剂中的CuSO4应先与NaOH反应后,才能用于蛋白质的鉴定
D.盐酸水解口腔上皮细胞可改变膜的通透性,加速甲基绿进入细胞将线粒体染色
33.下列有关生物学实验及研究的叙述正确的是( )
①盐酸在“低温诱导染色体数目变化”和“观察植物细胞有丝分裂”中的作用相同
②经健那绿染液处理,可以使活细胞中的线粒体呈蓝绿色
③用溴麝香草酚蓝水溶液能鉴定乳酸菌细胞呼吸的产物
④探索淀粉酶对淀粉和蔗糖作用的专一性时,可用碘液替代斐林试剂进行鉴定
⑤孟德尔的豌豆杂交实验中将母本去雄的目的是防止自花传粉
⑥以人的成熟红细胞为观察材料可以诊断镰刀型细胞贫血症
⑦紫色洋葱鳞片叶外表皮可用作观察DNA和RNA在细胞中分布的实验材料
⑧调查血友病的遗传方式,可在学校内对同学进行随机抽样调查
⑨最好用淀粉酶催化淀粉的实验探究pH对酶活性的影响
A. 两项 B.三项
C.四项 D.五项
34.下图是某小组探究酵母菌细胞呼吸类型的实验装置示意图,已知NaOH溶液可以吸收二氧化碳。实验开始时关闭两装置的活塞,下列选项中根据红色液滴的移动方向能判断酵母菌同时进行有氧呼吸和无氧呼吸的是( )
A. 装置1的红色液滴左移,装置2的红色液滴右移
B.装置1的红色液滴右移,装置2的红色液滴右移
C.装置1的红色液滴左移,装置2的红色液滴左移
D.装置1的红色液滴右移,装置2的红色液滴左移
35.研究表明线粒体内膜两侧存在H+浓度差。如图表示H+经ATP合成酶转移至线粒体基质同时驱动ATP合成的过程。下列叙述正确的是( )
A.ATP合成酶中具有H+通道,H+的运输动力是浓度差
B.该过程发生在有氧呼吸的第三阶段,伴随着水的分解
C.图示H+的运输方式与葡萄糖进入红细胞的运输方式不同
D.线粒体内、外膜功能不同的原因是磷脂分子排布方式不同
36.下图是细胞代谢过程中某些物质的变化过程示意图,下列叙述正确的是( )
A. 在乳酸菌细胞中,能进行过程①②④
B.过程①④都需要O2的参与才能正常进行
C.真核细胞中催化过程①②③的酶均位于细胞质基质中
D.过程⑤必须在叶绿体中完成
37.下列不能产生[H]的场所是( )
A.乳酸菌的细胞质基质 B.水稻叶肉细胞的叶绿体基质
C.酵母菌的细胞质基质 D.人体心肌细胞的线粒体基质
38.骨骼肌线粒体Ca2+-ATP酶能催化ATP水解,并将细胞质基质中的Ca2+转运到线粒体基质中。中等强度运动后,Ca2+-ATP酶活性显著下降。以下推测正确的是( )
A.Ca2+-ATP酶催化ATP水解可以为Ca2+主动运输提供能量
B.线粒体基质中Ca2+的含量在中等强度运动后保持不变
C.骨骼肌细胞生命活动所需要的能量全部来自于线粒体
D.骨骼肌的酸痛是细胞无氧呼吸导致丙酮酸积累的结果
39.新型冠状病毒肺炎重症患者会出现低氧血症,此时患者细胞内葡萄糖氧化分解的产物有( )
①酒精 ②乳酸 ③CO2 ④H2O ⑤ATP
A.①③⑤ B.②③⑤ C.①③④⑤ D.②③④⑤
40.下列关于有氧呼吸与无氧呼吸相同点的叙述,不正确的是( )
A.都有从葡萄糖分解成丙酮酸的过程 B.都有有机物的氧化分解
C.都有能量的转移和ATP的生成 D.都有H2O和CO2产生
41.将玉米种子置于25℃、黑暗、水分适宜的条件下萌发,每天定时取相同数暈的萌发种子,一半直接烘干称重,另一半切取胚乳烘干称重,计算每粒的平均干重,结果如图所示。若只考虑种子萌发所需的营养物质来源于胚乳,下列叙述错误的是( )
A.萌发过程中胚乳组织中的淀粉被水解成葡萄糖,再通过呼吸作用为种子萌发提供能量
B.萌发过程中在72〜96小时之间种子的呼吸速率最大
C.萌发过程中胚乳的部分营养物质转化成幼苗的组成物质,其最大转化速率为22mg•粒-1·d-1
D.若自120小时后给予适宜的光照,则萌发种子的干重将继续减少
42.下图甲为实验测得的小麦、大豆、花生干种子中三类有机物的含量比例,图乙为花生种子在萌发过程中糖类和脂肪含量的变化曲线,图丙为大豆种子萌发过程中CO2释放速率和O2吸收速率的变化曲线。下列有关叙述正确的是( )
A.图甲中同等质量的干种子中,所含N最多的是大豆
B.三种种子萌发时有机物的种类和含量均减少
C.图乙中花生种子萌发时,脂肪转变为可溶性糖,说明可溶性糖是种子生命活动的直接能源物质
D.图丙12 h~24 h期间种子主要进行无氧呼吸,且在无氧呼吸的第一、二阶段均释放少量能量以合成ATP
43.如图是在“提取和分离叶绿体中的色素”实验中得到的四条色素带,若将其置于暗室中,并用红光照射,色素带较暗的是( )
A.①④ B.①② C.③④ D.②④
44.下图是绿色植物叶肉细胞中光合作用与有氧呼吸过程及其关系的图解,其中A~D表示相关过程,a~e表示有关物质,据图分析错误的是( )
A.图中A过程表示光合作用的光反应过程,发生在叶绿体类囊体薄膜上
B.图中D过程表示有氧呼吸的第一阶段,发生在细胞质基质
C.图中a、b、c分别表示的物质依次是H2O、O2、CO2
D.图中能产生[H]、ATP的过程为A过程
45.为证实叶绿体有放氧功能,可利用含有水绵与好氧细菌的临时装片进行实验,装片需要给予一定的条件,这些条件是( )
A.光照、有空气、临时装片中无NaHCO3稀溶液
B.光照、无空气、临时装片中有NaHCO3稀溶液
C.黑暗、有空气、临时装片中无NaHCO3稀溶液
D.黑暗、无空气、临时装片中有NaHCO3稀溶液
46.以测定植物在黑暗中CO2的释放量和光照下CO2的吸收量为指标,研究温度对绿色植物光合作用与呼吸作用的影响,结果记录如表所示。下列有关分析中正确的是( )
组别
一
二
三
四
五
温度(℃)
15
20
25
30
35
黑暗中CO2的释放量(mg/h)
1.0
1.5
1.8
3.0
3.2
光照下CO2的吸收量(mg/h)
2.5
3.3
3.8
3.4
3.2
A.该植物在25℃条件下,光合作用制造的有机物最多
B.在35℃条件下,该植物实际光合作用速率与呼吸作用速率相等
C.在15℃条件下,该植物的净光合作用速率为1.5mg/h
D.光照相同时间,35℃时光合作用制造的有机物总量与30℃时相等
47.下图表示叶绿体中色素吸收光能的情况。据图分析,以下说法中正确的是( )
①在晚间用大约550 nm波长的绿光照射行道树,目的是通过植物光合作用以增加夜间空气中的氧气浓度
②在通过纸层析法分离出来的色素带上,胡萝卜素的印记在最上面
③土壤中缺乏镁时,420 nm~470 nm波长的光的利用量显著减少
④由550 nm波长的光转为670 nm波长的光后,叶绿体中C3的量减少
⑤叶绿素a对420nm、670nm波长的光的转化率较高
A.②④⑤ B.①③④ C.②③④⑤ D.①②④
48.下列为有关环境因素对植物光合作用影响的关系图,有关描述错误的是( )
A.图1中,若光照强度适当增强,可使a点左移,b点右移
B.图2中,若CO2浓度适当增大,也可使a点左移,b点右移
C.图3中,与b点相比,a点时叶绿体中C3含量相对较多
D.图4中,当温度高于25°C时,光合作用制造的有机物的量开始减少
49.对硝化细菌的叙述正确的是( )
①含有核糖体不含叶绿体
②含有 DNA 和 RNA,且 DNA 位于染色体上
③因为它是需氧型生物,所以含有线粒体
④遗传不遵循基因的分离定律和自由组合定律
⑤在遗传中会发生基因突变
⑥不能进行光合作用,属于异养生物
A.②③④⑥ B.①④⑤ C.①②③⑤ D.①②④⑤
50.下列有关呼吸作用和光合作用的叙述,分析不合理的是( )
A.图一中O2浓度为A时,CO2的释放量是O2的吸收量的2倍
B.图一中C点之后CO2的释放量等于O2的吸收量
C.图二中乙品种比甲品种呼吸速率低,且更适于生长在弱光环境中
D.图二中G点时甲乙叶肉细胞中固定CO2的速率相等
二、 非选择题(共50分)
51.Ⅰ.下图的实验装置用来探究消毒过的小麦种子在萌发过程中的细胞呼吸方式(假定:葡萄糖为种子细胞呼吸过程中的唯一底物)。请分析回答下列问题:
(1)实验装置乙中,KOH溶液中放置筒状滤纸的目的是 。
(2)若实验后,乙装置的墨滴左移,甲装置的墨滴不动,则小麦种子萌发的过程中进行的细胞呼吸方式是_______________;若实验后,乙装置的墨滴左移,甲装置的墨滴右移,则小麦种子萌发的过程中进行的细胞呼吸方式是 。
(3)为校正装置甲、乙中因物理因素引起的气体体积变化,还应设置对照装置。对照装置应如何设置? 。
Ⅱ.番茄喜温不耐热,适宜的生长温度为15~33 ℃。研究人员在实验室控制的条件下,研究夜间低温条件对番茄光合作用的影响。实验中白天保持25 ℃,从每日16:00时至次日6:00时,对番茄幼苗进行15℃(对照组)和6 ℃的降温处理,在实验的第0、3、6、9天的9:00进行相关指标的测定。
(4)上图结果显示,夜间6 ℃处理后,番茄植株干重低于对照组。从光合作用和呼吸作用角度分析可能是低温对光合的抑制作用______(填“>”或 “<”或“=”)其对呼吸的抑制作用。
(5)在适宜光照下番茄叶肉细胞能产生ATP的场所有 ,研究发现其他条件不变的情况下,相同光照和黑暗时间内,随光暗交替频率的增强,光合作用积累的有机物越多,原因是 。
52.下图 1 为某雌性哺乳动物细胞的亚显微结构模式图;图 2 是细胞膜内陷形成的囊状结构即小窝,与细胞的信息传递等相关。请据图回答下列问题:
(1)图 1 所示结构中,参与生物膜系统构成的有___________(填写序号),从化学成分角度分析,新型冠状病毒与图 1 中结构_________________(填结构名称)的化学组成最相似。在有丝分裂前期消失的结构有_________(填写序号)。
(2)图 1 中参与小窝蛋白形成的细胞器有 __________(填写序号)。小窝蛋白分为三段,中间区段主要由 __________(填“亲水性”或“疏水性”)的氨基酸残基组成,其余两段均位于图1 细胞的 __________中(填写序号)。
(3)小窝蛋白中的某些氨基酸在一定的激发光下能够发出荧光,当胆固醇与这些氨基酸结合,会使荧光强度降低。为研究小窝蛋白中间区段与胆固醇的结合位点,分别向小窝蛋白的肽段 1(82~101 位氨基酸)和肽段 2(101~126 位氨基酸)加入胆固醇,检测不同肽段的荧光强度变化,结果如图3。据此分析可得到的结论是 。
(4)当小窝中结合的胆固醇过少时,小窝蛋白的__________结构改变,小窝会变扁平,影响细胞的信息传递功能。
53.下图表示在光照、温度等条件适宜情况下,环境中CO2浓度分别对甲、乙两种植物光合速率的影响。请回答下列问题:
(1)当CO2浓度为350μmol/mL时,甲植物CO2的固定速率____________(填“小于”、“等于”或“大于”)乙植物CO2的固定速率;此时若适当提高二氧化碳浓度,则短时间内甲植物叶绿体中C3 / C5的值将_________(填“升高”、“降低”或“不变”)。若其它环境条件不变,要使甲植物经过一昼夜(12小时白天,12小时黑夜)获得有机物的积累,则白天CO2浓度必须大于____________μmol/mL。
(2)在光照强度、温度等其他条件适宜情况下,将上述两种植物置于初始CO2浓度为600μmol/mL的同一密闭容器中。一段时间后,发现两种植物的光合速率都降低,其中光合速率首先开始降低的植物是 ,原因是 。
(3)有科研人员认为乙植物比甲植物更适合生活在干旱土壤中,据图分析理由是
。
54.我们日常吃的大米中铁含量极低,科研人员通过基因工程等技术,培育出了铁含量比普通大米高60%的转基因水稻,改良了稻米的营养品质。下面为培育转基因水稻过程示意图,请回答:
(1)在上述工程中,铁结合蛋白基因称为___________,利用PCR技术扩增铁结合蛋白基因时,需要在反应体系中添加的有机物质是铁蛋白基因、___________、___________、dNTP和PCR反应缓冲液,扩增过程在PCR扩增仪中完成。
(2)将铁结合蛋白基因导入水稻体内,需要操作的核心步骤是______________________,此步骤最常用的工具是 。
(3)将含有重组Ti质粒的农杆菌与水稻愈伤组织共同培养时,通过培养基2的筛选培养,可以获得________________;培养基3与培养基2的主要区别是______________________。
(4)检测培育转基因水稻的目的是否达到,需要检测转基因水稻______________________。
参考答案
一. 选择题(每小题1分,共50分)
1-10 BCABD DAABB 11-20 DCCAC DCADD 21-30 DDCDB CBDBB
31`-40 CBCDA CBADD 41-50 DACDB DCDBD
二.非选择题(共50分)
51.(每空2分,共14分)
(1) 增大吸收二氧化碳的面积
(2) 有氧呼吸 有氧呼吸和无氧呼吸
(3) 将甲、乙两装置中萌发的小麦种子换成等量的煮沸杀死的小麦种子,其他条件保持不变
(4) >
(5) 线粒体、叶绿体、细胞质基质
光下产生的ATP和还原氢能够及时利用和及时再生,从而提高光合作用中CO2的同化量
52.(除标注外,每空1分,共12分)
(1) ①⑥⑧⑨⑩ 核糖体 ③⑨(④)
(2) ①⑤⑥⑩ 疏水性(2分) ②(2分)
(3) 小窝蛋白中间区段与胆固醇的结合位点在肽段1中(2分)
(4) 空间(2分)
53.(每空2分,共12分)
(1) 大于 升高 150 (2)甲 CO2浓度相对值为600时,甲、乙两植物都达到了CO2饱和点;容器中CO2浓度逐渐降低;甲植物CO2饱和点大于乙植物CO2饱和点,所以CO2浓度降低甲植物光合速率首先降低
(3)干旱会导致植物气孔部分关闭,CO2供应不足。乙植物更能耐受低CO2浓度,CO2补偿点更低,所以乙植物更适合生活在干旱土壤中
54.(除标注外,每空1分,共12分)
(1) 目的基因 引物 Taq酶(热稳定DNA聚合酶)
(2) 构建基因表达载体 限制性核酸内切酶、DNA连接酶、载体(3分)
(3) 含有重组质粒的愈伤组织 生长素和细胞分裂素的浓度比例 (2分)
(4) 种子中铁含量(2分)
相关资料
更多

