还剩16页未读,
继续阅读
【生物】陕西省宝鸡市渭滨区2019-2020学年高二下学期期末考试试卷(解析版)
展开
陕西省宝鸡市渭滨区2019-2020学年
高二下学期期末考试试卷
一、单选题
1. PCR是一种体外迅速扩增DNA片段的技术,下列有关PCR过程的叙述,不正确的是
A. 变性过程中破坏的是DNA分子内碱基对之间的氢键
B. 复性过程中引物与DNA模板链的结合是依靠碱基互补配对原则完成
C. 延伸过程中需要DNA聚合酶、ATP、四种核糖核苷酸
D. PCR与细胞内DNA复制相比所需要酶的最适温度较高
【答案】C
【解析】
试题分析:PCR技术变性过程中是通过高温破坏DNA分子内碱基对之间的氢键,进而使DNA分子解链,该过程在细胞内是通过解旋酶实现的,A项正确;复性过程中引物与DNA模板链的结合是依靠碱基互补配对原则完成的,B项正确;PCR反应的产物是DNA,所需原料应为四种脱氧核苷酸,所以,延伸过程中需要DNA聚合酶、ATP、四种脱氧核苷酸,C项错误;PCR过程所需的酶是耐高温的DNA聚合酶,比细胞内DNA复制过程所需的DNA聚合酶的最适温度高,D项正确。
2.下列有关基因工程的相关叙述中,正确的是( )
A. 基因治疗就是去除生物体细胞中有缺陷的突变基因
B. 运载体上抗性基因的存在有利于对目的基因是否表达进行检测
C. 阻止病人的致病基因传给子代的方法通常是将正常基因导入病人的体细胞核
D. 转基因技术造成的变异,实质上相当于人为的基因重组,却产生了定向变异
【答案】D
【解析】
【详解】A、基因治疗就在生物体细胞内导入正常基因,使其表达,掩盖掉缺陷基因控制的性状,没有去除掉缺陷的基因,A错误;
B、运载体上抗性基因的存在有利于对基因表达载体是否导入进行检测,B错误;
C、阻止病人的致病基因传给子代的方法通常禁止近亲结婚,进行遗传咨询等预防性手段,C错误;
D、转基因技术造成的变异,实质上相当于人为的基因重组,却产生了定向变异,D正确。
故选D。
3.下列关于质粒的叙述,正确的是
A. 质粒是广泛存在于细菌细胞中的一种细胞器
B. 质粒是独立于细菌拟核之外,能自主复制的小型环状DNA分子
C. 细菌质粒作为运载体常用抗生素合成基因作为标记基因
D. 细菌质粒的复制过程一定是在受体细胞外独立进行的
【答案】B
【解析】
【详解】质粒是一种裸露的、结构简单、独立于细菌拟核DNA之外并具有自我复制能力的小型双链环状DNA分子,不是细胞器,A错误,B正确;细菌质粒作为运载体常用抗生素抗性基因作为标记基因,C错误;细菌质粒的复制过程可在宿主细胞内独立进行,D错误。
故选B。
4.下列关于基因工程及其产品的说法中,不正确的有几项( )
①基因工程中的目的基因是指编码蛋白质的基因
②基因工程的核心步骤是构建基因表达载体
③通过cDNA文库获得的目的基因有启动子,但没有内含子
④基因工程的优势是可定向地改造生物遗传性状
⑤基因工程中产生的可遗传变异属于染色体变异
A. 1项 B. 2项 C. 3项 D. 4项
【答案】C
【解析】
【详解】①基因工程中的目的基因主要指编码蛋白质的结构基因,也可以是一些具有调控作用的因子,故①错误;
②基因工程的核心步骤是构建基因表达载体,故②正确;
③通过cDNA文库获得的目的基因没有启动子和内含子,故③错误;
④基因工程可以按照人们的意愿,定向地改造生物的遗传性状,故④正确;
⑤基因工程的原理是基因重组,而不是染色体变异,故⑤错误。
综上所述,错误的有3项,C符合题意。
故选C。
5.利用外源基因在受体细胞中表达,可生产人类需要的产品。下列各项中最能说明目的基因在受体细胞中完成了表达的是( )
A. 番茄细胞中检测到鱼的抗冻蛋白基因
B. 大肠杆菌中检测到人胰岛素基因的mRNA
C. 酵母菌细胞中提取到人干扰素蛋白
D. 山羊乳腺细胞中检测到人凝血酶DNA序列
【答案】C
【解析】
目的基因表达的含义是控制合成相应的蛋白质。番茄细胞中检测到鱼的抗冻蛋白基因,但抗冻蛋白基因不一定表达,A项错误;大肠杆菌中检测到人胰岛素基因的mRNA,说明人胰岛素基因完成转录,但不一定合成人的胰岛素,B项错误;酵母菌细胞中提取到人干扰素蛋白,说明人的干扰素基因完成了表达,C项正确;山羊乳腺细胞中检测到人凝血酶DNA序列,说明山羊乳腺细胞中含有人凝血酶基因,但不能说明基因完成表达,D项错误。
6. 下列关于限制酶的说法不正确的是
A. 限制酶广泛存在于动植物及微生物中
B. 一种限制酶只能识别一种特定的核苷酸序列
C. 不同的限制酶切割DNA的切点不同
D. 限制酶的作用之一可用来提取目的基因
【答案】A
【解析】
【详解】A、限制酶主要存在微生物中,A错误;
B、限制酶具有专一性,即一种限制酶只能识别一种特定的核苷酸序列,B正确;
C、限制酶具有专一性,不同的限制酶切割DNA的切点不同,C正确;
D、限制酶的作用是用来提取目的基因,D正确。
故选A。
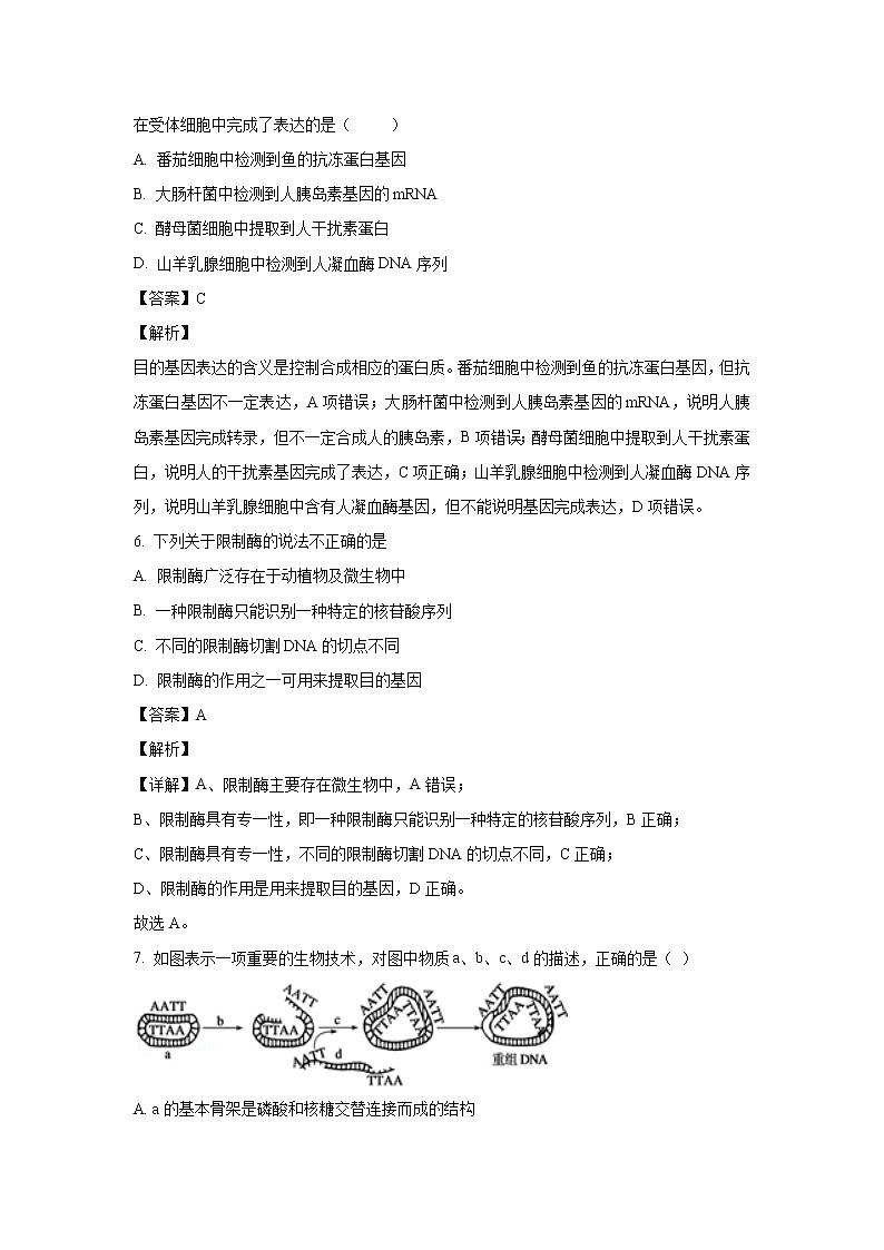
7. 如图表示一项重要的生物技术,对图中物质a、b、c、d的描述,正确的是( )
A. a的基本骨架是磷酸和核糖交替连接而成的结构
B. 要获得相同的黏性末端,可以用不同种b去切割a和d
C. c连接双链间的氢键,使黏性末端处碱基互补配对
D. 在基因工程操作中可以用DNA聚合酶代替DNA连接酶
【答案】B
【解析】
【详解】A、从图示看,a中含有胸腺嘧啶,表示DNA,其基本骨架是磷酸和脱氧核糖交替连接而成,A错误;
B、若要获得相同的黏性末端,可以用不同种的限制性核酸内切酶处理,如识别↓GATC的限制性核酸内切酶和识别G↓GATCC的限制性核酸内切酶处理目的基因和载体质粒就可以形成相同的黏性末端,B正确;
C、DNA连接酶缝合目的基因和载体质粒之间的缝隙,使两者之间形成磷酸二酯键,C错误;
D、DNA聚合酶作用于单个核苷酸,DNA连接酶为核苷酸链之间,D错误。
故选B。
8.基因工程中,需使用特定的限制酶切割目的基因和质粒,便于重组和筛选。已知限制酶Ⅰ的识别序列和切点是—G↓GATCC—,限制酶Ⅱ的识别序列和切点是—↓GATC—。根据下图示判断下列操作正确的是
A. 目的基因和质粒均用限制酶Ⅱ切割
B. 目的基因和质粒均用限制酶Ⅰ切割
C. 质粒用限制酶Ⅰ切割,目的基因用限制酶Ⅱ切割
D. 质粒用限制酶Ⅱ切割,目的基因用限制酶Ⅰ切割
【答案】C
【解析】
【详解】限制酶Ⅱ也能将限制酶Ⅰ识别序列切割,而限制酶Ⅰ不能将限制酶Ⅱ的识别序列切割。获得目的基因需将目的基因两端切割,所以用限制酶Ⅱ切割;切割质粒只能切出一个切口,所以用限制酶Ⅰ切割,故选C。
9.关于蛋白质工程的说法错误的是( )
A. 蛋白质工程能定向改造蛋白质分子的结构,使之更加符合人类需要
B. 蛋白质工程与基因工程密不可分,又被称为第二代基因工程
C. 蛋白质工程能产生出自然界中不曾存在过的新型蛋白质分子
D. 蛋白质工程是在分子水平上对蛋白质分子直接进行操作,定向改变分子的结构
【答案】D
【解析】
【详解】A、蛋白质工程能按照人们的意愿定向改造蛋白质分子的结构,使之更加符合人类需要,A正确;
B、蛋白质工程是在基因工程基础上形成的,与基因工程密不可分,又被称为第二代基因工程,B正确;
C、蛋白质工程能产生出自然界中不曾存在过的新型蛋白质分子,C正确;
D、蛋白质工程是在分子水平上对基因直接进行操作,进而改变蛋白质的分子结构,D错误。
故选D。
10.以下为形成cDNA过程和PCR扩增过程示意图。据图分析,下列说法正确的是( )
A. 催化①过程的酶是RNA聚合酶
B. 如果RNA单链中A与U之和占该链碱基含量的40%,则一个双链DNA中,A与U之和也占该DNA碱基含量的40%
C. 催化②⑤过程的酶都是DNA聚合酶,都能耐高温
D. ④过程发生的变化是引物与单链DNA结合
【答案】D
【解析】
【详解】A、①为逆转录过程,该过程需要逆转录酶的催化,A错误;
B、根据碱基互补原则A-T,U-A,如果RNA单链中A与U之和占该链碱基含量的40%,则一个双链DNA中,A与T之和也占该DNA碱基含量的40%,而DNA分子中不含碱基U,B错误;
C、图中②⑤过程为DNA复制,这两个过程都需要DNA聚合酶的催化,其中⑤过程进行的温度是70~75℃,因此催化该过程的DNA聚合酶能酶耐高温,但催化②过程的酶不耐高温,C错误;
D、④为复性过程,发生的变化是引物与互补DNA链结合形成氢键,D正确。
故选D。
11.下列关于细胞工程的叙述中,正确的是( )
A. 植物细胞必须先用胰蛋白酶处理细胞获得原生质体
B. 试管婴儿技术包括细胞核移植和胚胎移植两方面
C. 经细胞核移植培育出新个体只具有一个亲本的遗传性状
D. 用于培养的植物组织、器官属于外植体
【答案】D
【解析】
【详解】A、植物细胞必须先用纤维素酶和果胶酶处理细胞才能获得原生质体,A错误;
B、试管婴儿技术主要包括体外受精和胚胎移植两方面,B错误;
C、经细胞核移植培育出新个体主要具有受供核的亲本提供的核基因控制遗传性状,但也有少量质基因控制的遗传性状由提供卵母细胞的亲本提供,C错误;
D、用于培养的植物组织、器官属于外植体,D正确。
故选D。
12.以下细胞工程中所用技术与原理不相符的是( )。
A. 纤维素酶、果胶酶处理植物细胞——酶的专一性
B. 动物细胞培养——细胞的全能性
C. 植物体细胞杂交——生物膜的流动性
D. 植物组织培养——植物细胞的全能性
【答案】B
【解析】
【详解】A、植物体细胞杂交中,利用酶的专一性原理,用纤维素酶和果胶酶去除细胞壁获得原生质体,A正确;
B、动物细胞培养的原理是细胞增殖,B错误;
C、植物体细胞杂交的原理有生物膜的流动性和细胞的全能性,C正确;
D、植物组织培养的原理为植物细胞的全能性,D正确;
故选B。
13.新技术的建立和应用对生物学发展至关重要。下列生物技术与应用不匹配的是( )
A. 植物组织培养--用于组织器官移植
B. 动物细胞融合--制备单克隆抗体
C. PCR技术--扩增DNA
D. 花粉离体培养--培育单倍体植物
【答案】A
【解析】
【详解】A、植物的组织培养技术一般用于微型繁殖、培育脱毒苗等,A错误;
B、动物细胞融合技术最重要的用途是制备单克隆抗体,B正确;
C、PCR技术可在体外大量扩增DNA,C正确;
D、花粉离体培养技术可培育单倍体植物,D正确。
故选A。
14.下列关于细胞工程的叙述,错误的是( )
A. 电刺激可诱导植物原生质体融合或动物细胞融合
B. 某种植物甲乙两品种体细胞杂交与甲乙两品种杂交后代的染色体数目相同
C. 小鼠骨髓瘤细胞和经抗原免疫小鼠的B淋巴细胞融合可制备单克隆抗体
D. 去除植物细胞的细胞壁和将动物组织分散成单个细胞均需酶处理
【答案】B
【解析】
【详解】A、电刺激可诱导植物原生质体融合或动物细胞融合,A正确;
B、某种植物甲乙两品种体细胞杂交后代的染色体数是甲乙两品种杂交后代的染色体数的二倍,B错误;
C、小鼠骨髓瘤细胞和经抗原免疫小鼠的B淋巴细胞融合可制备单克隆抗体,C正确;
D、去除植物细胞的细胞壁和将动物组织分散成单个细胞均需酶处理,D正确。
故选B。
15.如图是“番茄-马铃薯”杂种植株的培育过程,其中①-⑤表示过程,字母表示细胞、组织或植株。下列相关叙述正确的是( )
A. 过程①表示低渗溶液中用酶解法处理植物细胞获得原生质体
B. 该培育过程所获得的杂种植株是二倍体
C. 过程④⑤需要根据生长发育进程更换不同的培养基
D. 不能根据质壁分离现象鉴别杂种细胞的细胞壁是否再生
【答案】C
【解析】
【详解】A、图示①过程为去除细胞壁的过程,此过程需在等渗溶液中进行,如在低渗溶液中进行,则除去细胞壁的原生质体会因吸水而涨破,A错误;
B、该培育过程利用二倍体番茄和二倍体马铃薯通过细胞融合获得异源四倍体杂种植株,B错误;
C、④为植物组织培养的脱分化过程,⑤为再分化过程,这两个过程需要根据生长发育进程更换不同的诱导培养基,C正确;
D、可以根据质壁分离现象鉴别杂种细胞的细胞壁是否再生,只有再生了细胞壁才可能出现质壁分离现象,D错误。
故选C。
16.下列有关现代生物科技的叙述中,错误的是( )
A. 用人工薄膜包装愈伤组织不能制成人工种子
B. 在植物组织培养中,花药、胚可作为组织培养的材料
C. 植物体细胞杂交技术克服了不同生物远缘杂交的障碍
D. 动物体细胞核移植技术体现了动物体细胞具有全能性
【答案】D
【解析】
【详解】A、用人工薄膜包装愈伤组织不能制成人工种子,人工薄膜包装胚状体才能制成人工种子,A正确;
B、由于植物细胞具有全能性,花药、胚均可以作为组织培养的材料,B正确;
C、植物体细胞杂交技术克服了不同生物远缘杂交的障碍,C正确;
D、动物体细胞核移植技术体现了动物体细胞的细胞核具有全能性,D错误。
故选D。
17.下列关于生物工程中常见的几种酶的叙述,正确的是( )
A. Taq酶是用PCR仪对DNA分子扩增过程中常用的一种耐高温的DNA聚合酶
B. 限制性核酸内切酶将一个DNA分子片段切成两个片段需消耗一个水分子
C. T4DNA连接酶只能连接DNA片段的黏性末端
D. 纤维素酶和果胶酶处理植物细胞便于植物杂交育种
【答案】A
【解析】
【详解】A、Taq酶是用PCR仪对DNA分子扩增过程中常用的一种耐高温的DNA聚合酶,A正确;
B、限制性核酸内切酶将一个DNA分子片段切成两个片段,需要断裂每条DNA链中一个磷酸二酯键,共断裂两个磷酸二酯键,因此需消耗两个水分子,B错误;
C、T4DNA连接酶即可连接DNA片段的黏性末端,又可以连接DNA片段的平末端,C错误;
D、细胞壁的成分是纤维素和果胶,因此植物体细胞杂交过程中需要利用纤维素酶或果胶酶水解细胞壁获得原生质体,以便于原生质体的融合。植物杂交过程中不需要去除细胞壁,因此不需要纤维素酶和果胶酶处理,D错误。
故选A。
18.细胞工程中,选择合适的生物材料是成功的关键。下列选择错误的是( )
A. 选择去核的卵母细胞作为核受体进行核移植可提高克隆动物的成功率
B. 选择高度分化的动物体细胞进行培养有利于获得大量细胞
C. 选择植物的愈伤组织进行诱变处理可获得优质的突变体
D. 选择一定大小的植物茎尖进行组织培养可获得脱毒苗
【答案】B
【解析】
【详解】A、卵母细胞中含有促进全能性表达的物质,因此择去核的卵母细胞作为核受体进行核移植可提高克隆动物的成功率,A正确;
B、高度分化的细胞已经失去分裂能力,因此选择高度分化的动物体细胞进行培养不利于获得大量细胞,B错误;
C、愈伤组织细胞处于分生状态,易受外界环境因素影响,因此选择植物的愈伤组织进行诱变处理,再进行人工选择,可获得优质的突变体,C正确;
D、茎尖等分生区组织几乎不含病毒,因此选择一定大小的植物茎尖进行组织培养可获得脱毒苗,D正确。
故选B。
19.下列与动物细胞培养有关的表述中,不正确的是( )
A. 动物细胞培养需要无菌、营养、激素、适宜的温度和PH等条件
B. 用胰蛋白酶作用于离体的动物组织,使其分散成单个细胞
C. 放入CO2培养箱中培养动物细胞主要目的是为了满足细胞对CO2的需求
D. 细胞株一般具有稳定的染色体组型、生化特性等
【答案】C
【解析】
【详解】A、对动物细胞进行培养时,需要无菌无毒的环境,及营养(如葡萄糖、无机盐、氨基酸、维生素、核酸、嘌呤、嘧啶、激素和生长因子等)、温度、PH和气体环境适宜的条件,A正确;
B、动物细胞具有接触抑制的现象,故培养前需用胰蛋白酶分散成单个细胞,B正确;
C、放入CO2培养箱中培养动物细胞,CO2的作用主要是为了维持培养液的pH,C错误;
D、细胞株的核型未发生改变,一般具有恒定的染色体组型、生化特性等,D正确。
故选C。
20.下列教材实验与其用到的科学研究方法或技术,不匹配的是
选项
实验
方法或技术
A
摩尔根证明基因在染色体上的实验
假说一演绎法
B
克隆羊多莉的培育
核移植技术
C
小鼠细胞和人细胞融合实验
同位素标记法
D
研究培养液中酵母菌种群数量的变化
建构模型法
A. A B. B C. C D. D
【答案】C
【解析】
【详解】A、摩尔根利用果蝇作为实验材料,运用假说演绎法证明了基因在染色体上的,A正确;
B、克隆羊多莉的培育利用了核移植技术、胚胎移植技术等,B正确;
C、小鼠细胞和人细胞融合实验利用了荧光标记法,C错误;
D、研究培养液中酵母菌种群数量的变化实验,运用了建构模型法,D正确。
故选C。
21. 试管牛、试管苗和克隆羊三者均属于生物工程技术的杰出成果,下面叙述正确的是( )
A. 都属于无性生殖能保持母本性状
B. 都不会发生基因重组
C. 都充分体现了体细胞的全能性
D. 都能实现优良品种的快速大量繁殖
【答案】D
【解析】
【详解】A、试管婴儿是采用体外受精、胚胎移植等技术形成的,属于有性生殖,A错误;
B、试管婴儿是采用体外受精、胚胎移植等技术形成的,属于有性生殖,会发生基因重组,B错误;
C、克隆羊是采用体细胞核移植后形成的,体现了体细胞细胞核的全能性,C错误;
D、这三者都能实现优良品种的快速大量繁殖,D正确。
故选D。
22.下列对动物核移植技术的描述不正确的是
A. 体细胞核移植过程中通常采用MⅡ期卵母细胞作为受体细胞
B. 体细胞核移植的过程中可通过显微操作去除卵母细胞中的细胞核
C. 哺乳动物核移植包括胚胎细胞核移植和体细胞核移植,动物体细胞核移植的难度明显低于胚胎核移植
D. 通过体细胞核移植方法生产的克隆动物不是对体细胞动物进行了100%的复制
【答案】C
【解析】
【详解】因为MⅡ期的卵母细胞中含有促进供体核表达全能性的物质,即成熟促进因子(MPF),而且活性很高,所以体细胞核移植过程中通常采用MⅡ期的卵母细胞作为受体细胞,A正确;体细胞核移植的过程中,去除卵母细胞中的细胞核可采用显微操作去核法,B正确;哺乳动物核移植包括胚胎细胞核移植和体细胞核移植,由于胚胎细胞的全能性高于体细胞,所以动物体细胞核移植的难度明显高于胚胎核移植,C错误;通过体细胞核移植方法生产的克隆动物不是对供体细胞动物进行了100%的复制,因为克隆动物还有一部分遗传物质来自受体的细胞质,D正确。
故选C。
23. 下列关于单克隆抗体制备过程的叙述,正确的是
A. 制备过程中不需要动物细胞培养技术
B. 杂交瘤细胞具有浆细胞与癌细胞的所有特点
C. 经选择性培养基筛选出来的杂交瘤细胞即可用于单克隆抗体的生产
D. 单克隆抗体最广泛的用途是用作体外诊断试剂
【答案】D
【解析】
【详解】A、单克隆抗体制备过程需要动物细胞培养技术培养杂交瘤细胞,故A错误;
B、杂交瘤细胞具有浆细胞产生专一抗体和癌细胞无限增殖的特点,不一定具有它们所有特点,故B错误;
C、经选择性培养基筛选出来的杂交瘤细胞还需进行克隆化培养和专一抗体检测,才可用于单克隆抗体的生产,故C错误;
D、单克隆抗体特异性强,灵敏度高,可大量制备,最广泛的用途是用作体外诊断试剂,故D正确。
故选D。
24. 干细胞是生物体生命进程中出现的一类未分化细胞,它可以分裂、分化形成各种组织干细胞,再进一步分化形成各种不同的组织细胞。下列有关叙述中不正确的是( )
A. 心脏干细胞分化形成心脏的过程表现了细胞的全能性
B. 造血干细胞分化形成红细胞、白细胞的过程是不可逆的
C. 运用胚胎干细胞可以培育动物器官或组织,开创人类疾病治疗的新方法
D. 干细胞中含有本物种生物发育的全套遗传物质
【答案】A
【解析】
【详解】A、细胞的全能性是指细胞能发育成完整个体的能力,心脏干细胞分化形成心脏,形成的是器官,A错误;
B、细胞分化具有普遍性和不可逆性等特点,B正确;
C、依题意,胚胎干细胞可以分化形成不同的组织细胞,C错误;
D、体细胞都含有本物种生物发育的全套遗传物质,D正确。
故选A。
25.下列叙述不正确的是( )
A. 基因工程中,利用目的基因对受体细胞进行筛选
B. 杂交育种中,利用病原体感染法筛选出F2中的抗病植株
C. 细胞工程中,利用特定的选择培养基筛选出杂交细胞
D. 胚胎工程中,利用滋养层细胞做DNA分析鉴定性别
【答案】A
【解析】
【详解】A、基因工程中,利用标记基因对受体细胞进行筛选,A错误;
B、利用病原体感染法筛选F2中植株,如果具有抗性的植株应该是抗病植株,B正确;
C、通过细胞融合得到的杂种细胞具有双亲的遗传物质,因此在细胞工程中利用特定的选择培养基可筛选出杂交细胞,C正确;
D、胚胎分割后,可取滋养层细胞做DNA分析进行性别鉴定,D正确。
故选A。
26.设计试管婴儿没利用到的是下列哪种技术手段( )
A. 转基因技术 B. 体外受精技术
C. 植入前胚胎遗传学诊断技术 D. 胚胎移植技术
【答案】A
【解析】
【详解】设计试管婴儿涉及到的技术有,体外受精技术,早期胚胎培养技术,植入前胚胎遗传学诊断技术,胚胎移植技术等。但不涉及转基因技术,故选A。
27.下列有关哺乳动物精子和卵细胞的发生以及受精作用的叙述,正确的是( )
A. 很多哺乳动物雄性胚胎在性别分化以后便开始形成精子
B. 排卵就是排出成熟卵细胞的过程
C. 卵细胞形成时的分裂过程均在卵巢内完成
D. 很多哺乳动物雌性胚胎在性别分化以后便开始卵子的发生
【答案】D
【解析】
【详解】A、雄性动物从初情期开始,直到生殖机能衰退,在睾丸的曲细精管内不断进行着生殖细胞的增殖,源源不断地产生精子,A错误;
B、动物排出的卵子成熟程度不同,有的可能是初级卵母细胞,如马、犬等,有的可能是次级卵母细胞,如猪、羊等,但它们都未成熟,都要在输卵管内进一步成熟,B错误;
C、卵细胞形成时的分裂过程在卵巢和输卵管内完成,C错误;
D、卵子的发生是在雌性动物的卵巢中完成的,哺乳动物卵子的发生是从胚胎性别分化以后开始的,D正确。
故选D。
28.中科院动物所通过将大熊猫的细胞核植入去核后的兔子卵细胞中,在世界上最早克隆出一批大熊猫早期胚胎,这表明我国的大熊猫人工繁殖研究再次走在世界前列.下列有关克隆大熊猫胚胎的叙述中不正确的是( )
A. 在形成早期胚胎的过程中,依次经历了卵裂、桑椹胚、囊胚、原肠胚等几个阶段
B. 兔子卵细胞质的作用是激发大熊猫细胞核的全能性
C. 克隆出的早期胚胎中,各细胞间具有相同的遗传信息
D. 在形成早期胚胎的过程中,尚未出现细胞的分化
【答案】D
【解析】
【详解】A、在形成早期胚胎的过程中,依次经历了卵裂、桑椹胚、囊胚、原肠胚等几个阶段,A正确;
B、兔子卵细胞质含有激发大熊猫细胞核全能性表达的物质,能激发大熊猫细胞核的全能性,还可提供营养物质等,B正确;
C、早期胚胎的细胞是由同一细胞经有丝分裂而来的,所以遗传物质相同,即各细胞间具有相同的遗传信息,C正确;
D、早期胚胎的形成过程中,在囊胚期时细胞就已经开始分化,且在原肠胚达到最大分化程度,D错误。
故选D。
29.下列有关说法错误的是( )
A. 排卵是指卵子从卵泡中排出
B. 冲卵是指用特制装置把母畜子宫内的胚胎冲洗出来
C. 精子必须经过获能处理后才能与卵细胞体内受精或体外受精
D. 内细胞团将来发育成胎盘和胎膜
【答案】D
【解析】
【详解】A、排卵是指卵子从卵泡中排出,A正确;
B、冲卵是指用特制装置把供体母畜子宫内的胚胎冲洗出来,B正确;
C、刚刚排出的精子不能立即与卵子受精,必须经过获能处理后才能与卵细胞在体内受精或体外受精,C正确;
D、内细胞团将来发育成胎儿的各种组织,滋养层细胞将发育成胎膜和胎盘,D错误。
故选D。
30.下列有关试管动物技术的叙述不正确的是( )
A. 体外受精主要包括卵母细胞的采集和培养、精子的采集和获能、受精
B. 受精卵移植之前需检查受精状况和发育能力
C. 组成桑椹胚和囊胚的细胞都是全能干细胞均可移植
D. 移植胚胎的遗传特性在孕育过程中不受影响
【答案】C
【解析】
【详解】A、体外受精主要包括卵母细胞的采集和培养、精子的采集和获能、受精,A正确;
B、受精卵移植之前需检查受精状况和发育能力,B正确;
C、桑椹胚和囊胚的内细胞团都是全能干细胞,囊胚的滋养层细胞不属于全能干细胞,C错误;
D、移植胚胎的遗传特性在孕育过程中不受影响,D正确。
故选C。
二、填空题
31.如图是单克隆抗体制备流程阶段示意图。
(1)______ 技术是单克隆抗体技术的基础,______技术使得远缘杂交成为可能。
(2)根据培养基的用途分类,图中培养基属于 ______ 培养基。
(3)单克隆抗体与常规的血清抗体相比.最大的优越性是 ______,主要用途是______ 。
(4)动物细胞融合除了采用植物细胞原生质体融合常用诱导剂外,还可以采用 ______ 。
(5)选出的杂交瘤细胞既具备骨髓瘤细胞的______特点,又具备淋巴细胞的______特点。
(6)淋巴细胞是由动物体骨髓中的 ______ 细胞分化、发育而来。
(7)杂交瘤细胞从培养基中吸收葡萄糖、氨基酸的主要方式是 ______ 。
【答案】 (1). 动物细胞培养 (2). 动物细胞融合 (3). 选择 (4). 特异性强,灵敏度高,可大量制备 (5). 作为诊断试剂或用于治疗疾病和运载药物 (6). 灭活的病毒 (7). 在体外大量增殖 (8). 分泌特异性抗体 (9). 造血干 (10). 主动运输
【解析】
【详解】(1)动物细胞培养技术是单克隆抗体技术的基础,动物细胞融合技术使得远缘杂交成为可能。
(2)图中培养基属于选择培养基,用来筛选杂交瘤细胞。
(3)单克隆抗体与常规的血清抗体相比,其最大的优越性是特异性强,灵敏度高,可以体外大量制备。
(4)动物细胞融合除了采用植物细胞原生质体融合常用诱导剂外,还可以采用灭活的病毒。
(5)选出的杂交瘤细胞具有双亲的遗传特征,既具有骨髓瘤细胞在体外大量增殖(无限增殖)的特点,又具备淋巴细胞的分泌特异性抗体的特点。
(6)淋巴细胞是由动物体骨髓中的造血干细胞分化、发育而来。
(7)杂交瘤细胞从培养基中吸收葡萄糖、氨基酸的主要方式是主动运输。
32.将乙肝病毒表面抗原基因导入草莓细胞中,由此可获得用来预防乙肝的一种新型疫苗,为预防乙肝开辟了一条新途径。请回答下列问题:
(1)获得乙肝病毒表面抗原基因后,常利用__________技术进行扩增。把基因转入农杆菌内时常用__________处理农杆菌,使之成为________细胞。
(2)使用农杆菌将乙肝病毒表面抗原基因导入草莓细胞中,农杆菌中Ti质粒上的T-DNA可将乙肝病毒表面抗原基因转移至草莓细胞中的________上。目的基因进入草莓细胞内并在草莓细胞内维持稳定和表达,这个过程称为____________。
(3)在基因工程操作过程中,需要用________酶和________酶构建基因表达载体,基因表达载体要有_________________,以便筛选出含有目的基因的受体细胞。
(4)在分子水平上,可采用_________________的方法来检测转基因草莓果实提取液中有无相应的抗原,有时还需进行________水平的鉴定。
【答案】 (1). PCR (2). Ca2+(CaCl2) (3). 感受态 (4). 染色体DNA (5). 转化 (6). 限制 (7). DNA连接 (8). 标记基因 (9). 抗原-抗体杂交 (10). 个体
【解析】
【详解】(1)PCR是一项在生物体外复制特定DNA片段的核酸合成技术,通过这一技术,可在短时间内大量扩增目的基因。故获得乙肝病毒表面抗原基因后,常利用PCR技术进行扩增。把基因转入农杆菌内时常用CaCl2(Ca2+)处理农杆菌,使之成为感受态细胞,易于吸收周围的DNA分子。
(2)农杆菌中的Ti质粒上的T-DNA可转移到受体细胞的染色体DNA上,所以常将目的基因插入到农杆菌Ti质粒的T-DNA上,目的是将目的基因转移至受体细胞的染色体DNA上。目的基因进入草莓细胞内并在草莓细胞内维持稳定和表达,这个过程称为转化。
(3)在基因工程操作过程中,需要用限制酶和DNA连接酶构建基因表达载体,基因表达载体要有标记基因,以便筛选出含有目的基因的受体细胞。
(4)在分子水平上,检测转基因草莓果实提取液中有无相应的抗原可以用抗原-抗体杂交技术。有时还需进行个体水平的鉴定。
33.回答下列问题。
(1)植物体细胞杂交技术有两个关键环节,一个是必须先利用________酶去除细胞壁,获得具有活力的________;另一个关键环节是进行________,该过程常使用的化学诱导剂是________。
(2)培育土豆脱毒苗时,一般选取________作为外植体,其依据是________。
(3)“无废弃物农业”遵循的生态工程原理主要是________原理。施用有机肥料有利于提高农作物产量,原因之一是土壤微生物分解有机肥料所产生的________(填气体名称),使农作物的光合作用强度得到提高。
(4)动物细胞培养过程中会出现接触抑制的现象,此时可用________酶处理后进行传代培养。若要将培养的细胞诱导分化成特定的T淋巴细胞,应将细胞增殖代数控制在10代以内,原因是________。
【答案】 (1). 纤维素酶和果胶 (2). 原生质体 (3). 原生质体间的融合 (4). 聚乙二醇(PEG) (5). 茎尖(或芽尖或根尖) (6). 该部位病毒极少,甚至无病毒 (7). 物质循环再生 (8). CO2 (9). 胰蛋白 (10). 保持细胞正常的二倍体核型
【解析】
【详解】(1)植物体细胞杂交技术有两个关键环节,一个是必须先利用纤维素酶和果胶酶去除细胞壁,获得具有活力的原生质体;另一个关键环节是进行原生质体间的融合,该过程常使用的化学诱导剂是聚乙二醇(PEG)。
(2)培育土豆脱毒苗时,一般选取茎尖(或芽尖或根尖)作为外植体,其依据是该部位病毒极少,甚至无病毒。
(3)“无废弃物农业”是指充分利用废弃物中的能量,主要遵循的是生态工程中的物质循环再生原理。施用有机肥料有利于提高农作物的产量,原因是土壤微生物分解有机肥料所产生的CO2可使农作物的光合作用强度得到提高。
(4)动物细胞培养过程中会出现接触抑制的现象,此时可用胰蛋白酶处理后进行传代培养。若要将培养的细胞诱导分化成特定的T淋巴细胞,应将细胞增殖代数控制在10代以内,原因是保持细胞正常的二倍体核型。
34.2015年2月3日,英国议会下院投票通过一项历史性法案,允许以医学手段培育“三亲婴儿”。“三亲婴儿”的培育过程可选用如下技术路线。请回答下列问题:
(1)过程①采用的是细胞工程中的__________技术。图中“三亲婴儿”的染色体来自________和父亲提供的细胞核。
(2)进行过程②时,所用的父亲精子需经过__________处理。过程②中防止多精入卵的屏障有________和________反应。判断卵子是否受精的重要标志是_______________。
(3)过程③采用的是胚胎工程中的___________技术,该过程所用培养液的成分除一些无机盐和有机盐类外,还需添加维生素、激素、氨基酸、核苷酸等营养成分以及__________等物质,胚胎一般发育到__________阶段可向受体移植。
(4)若捐献者携带红绿色盲基因,则该基因___________(能或不能)遗传给“三亲婴儿”。
【答案】 (1). 核移植 (2). 母亲 (3). 获能 (4). 透明带反应 (5). 卵细胞膜 (6). 在卵细胞膜和透明带的间隙可以观察到两个极体 (早期) (7). 胚胎培养 (8). (动物)血清 (9). 桑椹胚或囊胚 (10). 不能
【解析】
【详解】(1)图中据图分析,图中①是核移植过程,“三亲婴儿”的染色体来自母亲和父亲提供的细胞核。
(2)进行过程②体外受精时,所用的精子需经获能处理。过程②中防止多精入卵的屏障有透明带反应和卵细胞膜反应。判断卵子受精的重要标志是在卵细胞膜和透明带的间隙可以观察到两个极体。
(3)过程③采用的是早期胚胎培养技术,该过程所用培养液的成分除一些无机盐和有机盐类外,还需添加维生素、激素、氨基酸、核苷酸等营养成分以及(动物)血清等物质,胚胎一般发育到桑椹胚或囊胚阶段可向受体移植。
(4)因为捐献者提供的是卵细胞的细胞质,若捐献者携带红绿色盲基因,则该基因不能遗传给“三亲婴儿”。
高二下学期期末考试试卷
一、单选题
1. PCR是一种体外迅速扩增DNA片段的技术,下列有关PCR过程的叙述,不正确的是
A. 变性过程中破坏的是DNA分子内碱基对之间的氢键
B. 复性过程中引物与DNA模板链的结合是依靠碱基互补配对原则完成
C. 延伸过程中需要DNA聚合酶、ATP、四种核糖核苷酸
D. PCR与细胞内DNA复制相比所需要酶的最适温度较高
【答案】C
【解析】
试题分析:PCR技术变性过程中是通过高温破坏DNA分子内碱基对之间的氢键,进而使DNA分子解链,该过程在细胞内是通过解旋酶实现的,A项正确;复性过程中引物与DNA模板链的结合是依靠碱基互补配对原则完成的,B项正确;PCR反应的产物是DNA,所需原料应为四种脱氧核苷酸,所以,延伸过程中需要DNA聚合酶、ATP、四种脱氧核苷酸,C项错误;PCR过程所需的酶是耐高温的DNA聚合酶,比细胞内DNA复制过程所需的DNA聚合酶的最适温度高,D项正确。
2.下列有关基因工程的相关叙述中,正确的是( )
A. 基因治疗就是去除生物体细胞中有缺陷的突变基因
B. 运载体上抗性基因的存在有利于对目的基因是否表达进行检测
C. 阻止病人的致病基因传给子代的方法通常是将正常基因导入病人的体细胞核
D. 转基因技术造成的变异,实质上相当于人为的基因重组,却产生了定向变异
【答案】D
【解析】
【详解】A、基因治疗就在生物体细胞内导入正常基因,使其表达,掩盖掉缺陷基因控制的性状,没有去除掉缺陷的基因,A错误;
B、运载体上抗性基因的存在有利于对基因表达载体是否导入进行检测,B错误;
C、阻止病人的致病基因传给子代的方法通常禁止近亲结婚,进行遗传咨询等预防性手段,C错误;
D、转基因技术造成的变异,实质上相当于人为的基因重组,却产生了定向变异,D正确。
故选D。
3.下列关于质粒的叙述,正确的是
A. 质粒是广泛存在于细菌细胞中的一种细胞器
B. 质粒是独立于细菌拟核之外,能自主复制的小型环状DNA分子
C. 细菌质粒作为运载体常用抗生素合成基因作为标记基因
D. 细菌质粒的复制过程一定是在受体细胞外独立进行的
【答案】B
【解析】
【详解】质粒是一种裸露的、结构简单、独立于细菌拟核DNA之外并具有自我复制能力的小型双链环状DNA分子,不是细胞器,A错误,B正确;细菌质粒作为运载体常用抗生素抗性基因作为标记基因,C错误;细菌质粒的复制过程可在宿主细胞内独立进行,D错误。
故选B。
4.下列关于基因工程及其产品的说法中,不正确的有几项( )
①基因工程中的目的基因是指编码蛋白质的基因
②基因工程的核心步骤是构建基因表达载体
③通过cDNA文库获得的目的基因有启动子,但没有内含子
④基因工程的优势是可定向地改造生物遗传性状
⑤基因工程中产生的可遗传变异属于染色体变异
A. 1项 B. 2项 C. 3项 D. 4项
【答案】C
【解析】
【详解】①基因工程中的目的基因主要指编码蛋白质的结构基因,也可以是一些具有调控作用的因子,故①错误;
②基因工程的核心步骤是构建基因表达载体,故②正确;
③通过cDNA文库获得的目的基因没有启动子和内含子,故③错误;
④基因工程可以按照人们的意愿,定向地改造生物的遗传性状,故④正确;
⑤基因工程的原理是基因重组,而不是染色体变异,故⑤错误。
综上所述,错误的有3项,C符合题意。
故选C。
5.利用外源基因在受体细胞中表达,可生产人类需要的产品。下列各项中最能说明目的基因在受体细胞中完成了表达的是( )
A. 番茄细胞中检测到鱼的抗冻蛋白基因
B. 大肠杆菌中检测到人胰岛素基因的mRNA
C. 酵母菌细胞中提取到人干扰素蛋白
D. 山羊乳腺细胞中检测到人凝血酶DNA序列
【答案】C
【解析】
目的基因表达的含义是控制合成相应的蛋白质。番茄细胞中检测到鱼的抗冻蛋白基因,但抗冻蛋白基因不一定表达,A项错误;大肠杆菌中检测到人胰岛素基因的mRNA,说明人胰岛素基因完成转录,但不一定合成人的胰岛素,B项错误;酵母菌细胞中提取到人干扰素蛋白,说明人的干扰素基因完成了表达,C项正确;山羊乳腺细胞中检测到人凝血酶DNA序列,说明山羊乳腺细胞中含有人凝血酶基因,但不能说明基因完成表达,D项错误。
6. 下列关于限制酶的说法不正确的是
A. 限制酶广泛存在于动植物及微生物中
B. 一种限制酶只能识别一种特定的核苷酸序列
C. 不同的限制酶切割DNA的切点不同
D. 限制酶的作用之一可用来提取目的基因
【答案】A
【解析】
【详解】A、限制酶主要存在微生物中,A错误;
B、限制酶具有专一性,即一种限制酶只能识别一种特定的核苷酸序列,B正确;
C、限制酶具有专一性,不同的限制酶切割DNA的切点不同,C正确;
D、限制酶的作用是用来提取目的基因,D正确。
故选A。
7. 如图表示一项重要的生物技术,对图中物质a、b、c、d的描述,正确的是( )
A. a的基本骨架是磷酸和核糖交替连接而成的结构
B. 要获得相同的黏性末端,可以用不同种b去切割a和d
C. c连接双链间的氢键,使黏性末端处碱基互补配对
D. 在基因工程操作中可以用DNA聚合酶代替DNA连接酶
【答案】B
【解析】
【详解】A、从图示看,a中含有胸腺嘧啶,表示DNA,其基本骨架是磷酸和脱氧核糖交替连接而成,A错误;
B、若要获得相同的黏性末端,可以用不同种的限制性核酸内切酶处理,如识别↓GATC的限制性核酸内切酶和识别G↓GATCC的限制性核酸内切酶处理目的基因和载体质粒就可以形成相同的黏性末端,B正确;
C、DNA连接酶缝合目的基因和载体质粒之间的缝隙,使两者之间形成磷酸二酯键,C错误;
D、DNA聚合酶作用于单个核苷酸,DNA连接酶为核苷酸链之间,D错误。
故选B。
8.基因工程中,需使用特定的限制酶切割目的基因和质粒,便于重组和筛选。已知限制酶Ⅰ的识别序列和切点是—G↓GATCC—,限制酶Ⅱ的识别序列和切点是—↓GATC—。根据下图示判断下列操作正确的是
A. 目的基因和质粒均用限制酶Ⅱ切割
B. 目的基因和质粒均用限制酶Ⅰ切割
C. 质粒用限制酶Ⅰ切割,目的基因用限制酶Ⅱ切割
D. 质粒用限制酶Ⅱ切割,目的基因用限制酶Ⅰ切割
【答案】C
【解析】
【详解】限制酶Ⅱ也能将限制酶Ⅰ识别序列切割,而限制酶Ⅰ不能将限制酶Ⅱ的识别序列切割。获得目的基因需将目的基因两端切割,所以用限制酶Ⅱ切割;切割质粒只能切出一个切口,所以用限制酶Ⅰ切割,故选C。
9.关于蛋白质工程的说法错误的是( )
A. 蛋白质工程能定向改造蛋白质分子的结构,使之更加符合人类需要
B. 蛋白质工程与基因工程密不可分,又被称为第二代基因工程
C. 蛋白质工程能产生出自然界中不曾存在过的新型蛋白质分子
D. 蛋白质工程是在分子水平上对蛋白质分子直接进行操作,定向改变分子的结构
【答案】D
【解析】
【详解】A、蛋白质工程能按照人们的意愿定向改造蛋白质分子的结构,使之更加符合人类需要,A正确;
B、蛋白质工程是在基因工程基础上形成的,与基因工程密不可分,又被称为第二代基因工程,B正确;
C、蛋白质工程能产生出自然界中不曾存在过的新型蛋白质分子,C正确;
D、蛋白质工程是在分子水平上对基因直接进行操作,进而改变蛋白质的分子结构,D错误。
故选D。
10.以下为形成cDNA过程和PCR扩增过程示意图。据图分析,下列说法正确的是( )
A. 催化①过程的酶是RNA聚合酶
B. 如果RNA单链中A与U之和占该链碱基含量的40%,则一个双链DNA中,A与U之和也占该DNA碱基含量的40%
C. 催化②⑤过程的酶都是DNA聚合酶,都能耐高温
D. ④过程发生的变化是引物与单链DNA结合
【答案】D
【解析】
【详解】A、①为逆转录过程,该过程需要逆转录酶的催化,A错误;
B、根据碱基互补原则A-T,U-A,如果RNA单链中A与U之和占该链碱基含量的40%,则一个双链DNA中,A与T之和也占该DNA碱基含量的40%,而DNA分子中不含碱基U,B错误;
C、图中②⑤过程为DNA复制,这两个过程都需要DNA聚合酶的催化,其中⑤过程进行的温度是70~75℃,因此催化该过程的DNA聚合酶能酶耐高温,但催化②过程的酶不耐高温,C错误;
D、④为复性过程,发生的变化是引物与互补DNA链结合形成氢键,D正确。
故选D。
11.下列关于细胞工程的叙述中,正确的是( )
A. 植物细胞必须先用胰蛋白酶处理细胞获得原生质体
B. 试管婴儿技术包括细胞核移植和胚胎移植两方面
C. 经细胞核移植培育出新个体只具有一个亲本的遗传性状
D. 用于培养的植物组织、器官属于外植体
【答案】D
【解析】
【详解】A、植物细胞必须先用纤维素酶和果胶酶处理细胞才能获得原生质体,A错误;
B、试管婴儿技术主要包括体外受精和胚胎移植两方面,B错误;
C、经细胞核移植培育出新个体主要具有受供核的亲本提供的核基因控制遗传性状,但也有少量质基因控制的遗传性状由提供卵母细胞的亲本提供,C错误;
D、用于培养的植物组织、器官属于外植体,D正确。
故选D。
12.以下细胞工程中所用技术与原理不相符的是( )。
A. 纤维素酶、果胶酶处理植物细胞——酶的专一性
B. 动物细胞培养——细胞的全能性
C. 植物体细胞杂交——生物膜的流动性
D. 植物组织培养——植物细胞的全能性
【答案】B
【解析】
【详解】A、植物体细胞杂交中,利用酶的专一性原理,用纤维素酶和果胶酶去除细胞壁获得原生质体,A正确;
B、动物细胞培养的原理是细胞增殖,B错误;
C、植物体细胞杂交的原理有生物膜的流动性和细胞的全能性,C正确;
D、植物组织培养的原理为植物细胞的全能性,D正确;
故选B。
13.新技术的建立和应用对生物学发展至关重要。下列生物技术与应用不匹配的是( )
A. 植物组织培养--用于组织器官移植
B. 动物细胞融合--制备单克隆抗体
C. PCR技术--扩增DNA
D. 花粉离体培养--培育单倍体植物
【答案】A
【解析】
【详解】A、植物的组织培养技术一般用于微型繁殖、培育脱毒苗等,A错误;
B、动物细胞融合技术最重要的用途是制备单克隆抗体,B正确;
C、PCR技术可在体外大量扩增DNA,C正确;
D、花粉离体培养技术可培育单倍体植物,D正确。
故选A。
14.下列关于细胞工程的叙述,错误的是( )
A. 电刺激可诱导植物原生质体融合或动物细胞融合
B. 某种植物甲乙两品种体细胞杂交与甲乙两品种杂交后代的染色体数目相同
C. 小鼠骨髓瘤细胞和经抗原免疫小鼠的B淋巴细胞融合可制备单克隆抗体
D. 去除植物细胞的细胞壁和将动物组织分散成单个细胞均需酶处理
【答案】B
【解析】
【详解】A、电刺激可诱导植物原生质体融合或动物细胞融合,A正确;
B、某种植物甲乙两品种体细胞杂交后代的染色体数是甲乙两品种杂交后代的染色体数的二倍,B错误;
C、小鼠骨髓瘤细胞和经抗原免疫小鼠的B淋巴细胞融合可制备单克隆抗体,C正确;
D、去除植物细胞的细胞壁和将动物组织分散成单个细胞均需酶处理,D正确。
故选B。
15.如图是“番茄-马铃薯”杂种植株的培育过程,其中①-⑤表示过程,字母表示细胞、组织或植株。下列相关叙述正确的是( )
A. 过程①表示低渗溶液中用酶解法处理植物细胞获得原生质体
B. 该培育过程所获得的杂种植株是二倍体
C. 过程④⑤需要根据生长发育进程更换不同的培养基
D. 不能根据质壁分离现象鉴别杂种细胞的细胞壁是否再生
【答案】C
【解析】
【详解】A、图示①过程为去除细胞壁的过程,此过程需在等渗溶液中进行,如在低渗溶液中进行,则除去细胞壁的原生质体会因吸水而涨破,A错误;
B、该培育过程利用二倍体番茄和二倍体马铃薯通过细胞融合获得异源四倍体杂种植株,B错误;
C、④为植物组织培养的脱分化过程,⑤为再分化过程,这两个过程需要根据生长发育进程更换不同的诱导培养基,C正确;
D、可以根据质壁分离现象鉴别杂种细胞的细胞壁是否再生,只有再生了细胞壁才可能出现质壁分离现象,D错误。
故选C。
16.下列有关现代生物科技的叙述中,错误的是( )
A. 用人工薄膜包装愈伤组织不能制成人工种子
B. 在植物组织培养中,花药、胚可作为组织培养的材料
C. 植物体细胞杂交技术克服了不同生物远缘杂交的障碍
D. 动物体细胞核移植技术体现了动物体细胞具有全能性
【答案】D
【解析】
【详解】A、用人工薄膜包装愈伤组织不能制成人工种子,人工薄膜包装胚状体才能制成人工种子,A正确;
B、由于植物细胞具有全能性,花药、胚均可以作为组织培养的材料,B正确;
C、植物体细胞杂交技术克服了不同生物远缘杂交的障碍,C正确;
D、动物体细胞核移植技术体现了动物体细胞的细胞核具有全能性,D错误。
故选D。
17.下列关于生物工程中常见的几种酶的叙述,正确的是( )
A. Taq酶是用PCR仪对DNA分子扩增过程中常用的一种耐高温的DNA聚合酶
B. 限制性核酸内切酶将一个DNA分子片段切成两个片段需消耗一个水分子
C. T4DNA连接酶只能连接DNA片段的黏性末端
D. 纤维素酶和果胶酶处理植物细胞便于植物杂交育种
【答案】A
【解析】
【详解】A、Taq酶是用PCR仪对DNA分子扩增过程中常用的一种耐高温的DNA聚合酶,A正确;
B、限制性核酸内切酶将一个DNA分子片段切成两个片段,需要断裂每条DNA链中一个磷酸二酯键,共断裂两个磷酸二酯键,因此需消耗两个水分子,B错误;
C、T4DNA连接酶即可连接DNA片段的黏性末端,又可以连接DNA片段的平末端,C错误;
D、细胞壁的成分是纤维素和果胶,因此植物体细胞杂交过程中需要利用纤维素酶或果胶酶水解细胞壁获得原生质体,以便于原生质体的融合。植物杂交过程中不需要去除细胞壁,因此不需要纤维素酶和果胶酶处理,D错误。
故选A。
18.细胞工程中,选择合适的生物材料是成功的关键。下列选择错误的是( )
A. 选择去核的卵母细胞作为核受体进行核移植可提高克隆动物的成功率
B. 选择高度分化的动物体细胞进行培养有利于获得大量细胞
C. 选择植物的愈伤组织进行诱变处理可获得优质的突变体
D. 选择一定大小的植物茎尖进行组织培养可获得脱毒苗
【答案】B
【解析】
【详解】A、卵母细胞中含有促进全能性表达的物质,因此择去核的卵母细胞作为核受体进行核移植可提高克隆动物的成功率,A正确;
B、高度分化的细胞已经失去分裂能力,因此选择高度分化的动物体细胞进行培养不利于获得大量细胞,B错误;
C、愈伤组织细胞处于分生状态,易受外界环境因素影响,因此选择植物的愈伤组织进行诱变处理,再进行人工选择,可获得优质的突变体,C正确;
D、茎尖等分生区组织几乎不含病毒,因此选择一定大小的植物茎尖进行组织培养可获得脱毒苗,D正确。
故选B。
19.下列与动物细胞培养有关的表述中,不正确的是( )
A. 动物细胞培养需要无菌、营养、激素、适宜的温度和PH等条件
B. 用胰蛋白酶作用于离体的动物组织,使其分散成单个细胞
C. 放入CO2培养箱中培养动物细胞主要目的是为了满足细胞对CO2的需求
D. 细胞株一般具有稳定的染色体组型、生化特性等
【答案】C
【解析】
【详解】A、对动物细胞进行培养时,需要无菌无毒的环境,及营养(如葡萄糖、无机盐、氨基酸、维生素、核酸、嘌呤、嘧啶、激素和生长因子等)、温度、PH和气体环境适宜的条件,A正确;
B、动物细胞具有接触抑制的现象,故培养前需用胰蛋白酶分散成单个细胞,B正确;
C、放入CO2培养箱中培养动物细胞,CO2的作用主要是为了维持培养液的pH,C错误;
D、细胞株的核型未发生改变,一般具有恒定的染色体组型、生化特性等,D正确。
故选C。
20.下列教材实验与其用到的科学研究方法或技术,不匹配的是
选项
实验
方法或技术
A
摩尔根证明基因在染色体上的实验
假说一演绎法
B
克隆羊多莉的培育
核移植技术
C
小鼠细胞和人细胞融合实验
同位素标记法
D
研究培养液中酵母菌种群数量的变化
建构模型法
A. A B. B C. C D. D
【答案】C
【解析】
【详解】A、摩尔根利用果蝇作为实验材料,运用假说演绎法证明了基因在染色体上的,A正确;
B、克隆羊多莉的培育利用了核移植技术、胚胎移植技术等,B正确;
C、小鼠细胞和人细胞融合实验利用了荧光标记法,C错误;
D、研究培养液中酵母菌种群数量的变化实验,运用了建构模型法,D正确。
故选C。
21. 试管牛、试管苗和克隆羊三者均属于生物工程技术的杰出成果,下面叙述正确的是( )
A. 都属于无性生殖能保持母本性状
B. 都不会发生基因重组
C. 都充分体现了体细胞的全能性
D. 都能实现优良品种的快速大量繁殖
【答案】D
【解析】
【详解】A、试管婴儿是采用体外受精、胚胎移植等技术形成的,属于有性生殖,A错误;
B、试管婴儿是采用体外受精、胚胎移植等技术形成的,属于有性生殖,会发生基因重组,B错误;
C、克隆羊是采用体细胞核移植后形成的,体现了体细胞细胞核的全能性,C错误;
D、这三者都能实现优良品种的快速大量繁殖,D正确。
故选D。
22.下列对动物核移植技术的描述不正确的是
A. 体细胞核移植过程中通常采用MⅡ期卵母细胞作为受体细胞
B. 体细胞核移植的过程中可通过显微操作去除卵母细胞中的细胞核
C. 哺乳动物核移植包括胚胎细胞核移植和体细胞核移植,动物体细胞核移植的难度明显低于胚胎核移植
D. 通过体细胞核移植方法生产的克隆动物不是对体细胞动物进行了100%的复制
【答案】C
【解析】
【详解】因为MⅡ期的卵母细胞中含有促进供体核表达全能性的物质,即成熟促进因子(MPF),而且活性很高,所以体细胞核移植过程中通常采用MⅡ期的卵母细胞作为受体细胞,A正确;体细胞核移植的过程中,去除卵母细胞中的细胞核可采用显微操作去核法,B正确;哺乳动物核移植包括胚胎细胞核移植和体细胞核移植,由于胚胎细胞的全能性高于体细胞,所以动物体细胞核移植的难度明显高于胚胎核移植,C错误;通过体细胞核移植方法生产的克隆动物不是对供体细胞动物进行了100%的复制,因为克隆动物还有一部分遗传物质来自受体的细胞质,D正确。
故选C。
23. 下列关于单克隆抗体制备过程的叙述,正确的是
A. 制备过程中不需要动物细胞培养技术
B. 杂交瘤细胞具有浆细胞与癌细胞的所有特点
C. 经选择性培养基筛选出来的杂交瘤细胞即可用于单克隆抗体的生产
D. 单克隆抗体最广泛的用途是用作体外诊断试剂
【答案】D
【解析】
【详解】A、单克隆抗体制备过程需要动物细胞培养技术培养杂交瘤细胞,故A错误;
B、杂交瘤细胞具有浆细胞产生专一抗体和癌细胞无限增殖的特点,不一定具有它们所有特点,故B错误;
C、经选择性培养基筛选出来的杂交瘤细胞还需进行克隆化培养和专一抗体检测,才可用于单克隆抗体的生产,故C错误;
D、单克隆抗体特异性强,灵敏度高,可大量制备,最广泛的用途是用作体外诊断试剂,故D正确。
故选D。
24. 干细胞是生物体生命进程中出现的一类未分化细胞,它可以分裂、分化形成各种组织干细胞,再进一步分化形成各种不同的组织细胞。下列有关叙述中不正确的是( )
A. 心脏干细胞分化形成心脏的过程表现了细胞的全能性
B. 造血干细胞分化形成红细胞、白细胞的过程是不可逆的
C. 运用胚胎干细胞可以培育动物器官或组织,开创人类疾病治疗的新方法
D. 干细胞中含有本物种生物发育的全套遗传物质
【答案】A
【解析】
【详解】A、细胞的全能性是指细胞能发育成完整个体的能力,心脏干细胞分化形成心脏,形成的是器官,A错误;
B、细胞分化具有普遍性和不可逆性等特点,B正确;
C、依题意,胚胎干细胞可以分化形成不同的组织细胞,C错误;
D、体细胞都含有本物种生物发育的全套遗传物质,D正确。
故选A。
25.下列叙述不正确的是( )
A. 基因工程中,利用目的基因对受体细胞进行筛选
B. 杂交育种中,利用病原体感染法筛选出F2中的抗病植株
C. 细胞工程中,利用特定的选择培养基筛选出杂交细胞
D. 胚胎工程中,利用滋养层细胞做DNA分析鉴定性别
【答案】A
【解析】
【详解】A、基因工程中,利用标记基因对受体细胞进行筛选,A错误;
B、利用病原体感染法筛选F2中植株,如果具有抗性的植株应该是抗病植株,B正确;
C、通过细胞融合得到的杂种细胞具有双亲的遗传物质,因此在细胞工程中利用特定的选择培养基可筛选出杂交细胞,C正确;
D、胚胎分割后,可取滋养层细胞做DNA分析进行性别鉴定,D正确。
故选A。
26.设计试管婴儿没利用到的是下列哪种技术手段( )
A. 转基因技术 B. 体外受精技术
C. 植入前胚胎遗传学诊断技术 D. 胚胎移植技术
【答案】A
【解析】
【详解】设计试管婴儿涉及到的技术有,体外受精技术,早期胚胎培养技术,植入前胚胎遗传学诊断技术,胚胎移植技术等。但不涉及转基因技术,故选A。
27.下列有关哺乳动物精子和卵细胞的发生以及受精作用的叙述,正确的是( )
A. 很多哺乳动物雄性胚胎在性别分化以后便开始形成精子
B. 排卵就是排出成熟卵细胞的过程
C. 卵细胞形成时的分裂过程均在卵巢内完成
D. 很多哺乳动物雌性胚胎在性别分化以后便开始卵子的发生
【答案】D
【解析】
【详解】A、雄性动物从初情期开始,直到生殖机能衰退,在睾丸的曲细精管内不断进行着生殖细胞的增殖,源源不断地产生精子,A错误;
B、动物排出的卵子成熟程度不同,有的可能是初级卵母细胞,如马、犬等,有的可能是次级卵母细胞,如猪、羊等,但它们都未成熟,都要在输卵管内进一步成熟,B错误;
C、卵细胞形成时的分裂过程在卵巢和输卵管内完成,C错误;
D、卵子的发生是在雌性动物的卵巢中完成的,哺乳动物卵子的发生是从胚胎性别分化以后开始的,D正确。
故选D。
28.中科院动物所通过将大熊猫的细胞核植入去核后的兔子卵细胞中,在世界上最早克隆出一批大熊猫早期胚胎,这表明我国的大熊猫人工繁殖研究再次走在世界前列.下列有关克隆大熊猫胚胎的叙述中不正确的是( )
A. 在形成早期胚胎的过程中,依次经历了卵裂、桑椹胚、囊胚、原肠胚等几个阶段
B. 兔子卵细胞质的作用是激发大熊猫细胞核的全能性
C. 克隆出的早期胚胎中,各细胞间具有相同的遗传信息
D. 在形成早期胚胎的过程中,尚未出现细胞的分化
【答案】D
【解析】
【详解】A、在形成早期胚胎的过程中,依次经历了卵裂、桑椹胚、囊胚、原肠胚等几个阶段,A正确;
B、兔子卵细胞质含有激发大熊猫细胞核全能性表达的物质,能激发大熊猫细胞核的全能性,还可提供营养物质等,B正确;
C、早期胚胎的细胞是由同一细胞经有丝分裂而来的,所以遗传物质相同,即各细胞间具有相同的遗传信息,C正确;
D、早期胚胎的形成过程中,在囊胚期时细胞就已经开始分化,且在原肠胚达到最大分化程度,D错误。
故选D。
29.下列有关说法错误的是( )
A. 排卵是指卵子从卵泡中排出
B. 冲卵是指用特制装置把母畜子宫内的胚胎冲洗出来
C. 精子必须经过获能处理后才能与卵细胞体内受精或体外受精
D. 内细胞团将来发育成胎盘和胎膜
【答案】D
【解析】
【详解】A、排卵是指卵子从卵泡中排出,A正确;
B、冲卵是指用特制装置把供体母畜子宫内的胚胎冲洗出来,B正确;
C、刚刚排出的精子不能立即与卵子受精,必须经过获能处理后才能与卵细胞在体内受精或体外受精,C正确;
D、内细胞团将来发育成胎儿的各种组织,滋养层细胞将发育成胎膜和胎盘,D错误。
故选D。
30.下列有关试管动物技术的叙述不正确的是( )
A. 体外受精主要包括卵母细胞的采集和培养、精子的采集和获能、受精
B. 受精卵移植之前需检查受精状况和发育能力
C. 组成桑椹胚和囊胚的细胞都是全能干细胞均可移植
D. 移植胚胎的遗传特性在孕育过程中不受影响
【答案】C
【解析】
【详解】A、体外受精主要包括卵母细胞的采集和培养、精子的采集和获能、受精,A正确;
B、受精卵移植之前需检查受精状况和发育能力,B正确;
C、桑椹胚和囊胚的内细胞团都是全能干细胞,囊胚的滋养层细胞不属于全能干细胞,C错误;
D、移植胚胎的遗传特性在孕育过程中不受影响,D正确。
故选C。
二、填空题
31.如图是单克隆抗体制备流程阶段示意图。
(1)______ 技术是单克隆抗体技术的基础,______技术使得远缘杂交成为可能。
(2)根据培养基的用途分类,图中培养基属于 ______ 培养基。
(3)单克隆抗体与常规的血清抗体相比.最大的优越性是 ______,主要用途是______ 。
(4)动物细胞融合除了采用植物细胞原生质体融合常用诱导剂外,还可以采用 ______ 。
(5)选出的杂交瘤细胞既具备骨髓瘤细胞的______特点,又具备淋巴细胞的______特点。
(6)淋巴细胞是由动物体骨髓中的 ______ 细胞分化、发育而来。
(7)杂交瘤细胞从培养基中吸收葡萄糖、氨基酸的主要方式是 ______ 。
【答案】 (1). 动物细胞培养 (2). 动物细胞融合 (3). 选择 (4). 特异性强,灵敏度高,可大量制备 (5). 作为诊断试剂或用于治疗疾病和运载药物 (6). 灭活的病毒 (7). 在体外大量增殖 (8). 分泌特异性抗体 (9). 造血干 (10). 主动运输
【解析】
【详解】(1)动物细胞培养技术是单克隆抗体技术的基础,动物细胞融合技术使得远缘杂交成为可能。
(2)图中培养基属于选择培养基,用来筛选杂交瘤细胞。
(3)单克隆抗体与常规的血清抗体相比,其最大的优越性是特异性强,灵敏度高,可以体外大量制备。
(4)动物细胞融合除了采用植物细胞原生质体融合常用诱导剂外,还可以采用灭活的病毒。
(5)选出的杂交瘤细胞具有双亲的遗传特征,既具有骨髓瘤细胞在体外大量增殖(无限增殖)的特点,又具备淋巴细胞的分泌特异性抗体的特点。
(6)淋巴细胞是由动物体骨髓中的造血干细胞分化、发育而来。
(7)杂交瘤细胞从培养基中吸收葡萄糖、氨基酸的主要方式是主动运输。
32.将乙肝病毒表面抗原基因导入草莓细胞中,由此可获得用来预防乙肝的一种新型疫苗,为预防乙肝开辟了一条新途径。请回答下列问题:
(1)获得乙肝病毒表面抗原基因后,常利用__________技术进行扩增。把基因转入农杆菌内时常用__________处理农杆菌,使之成为________细胞。
(2)使用农杆菌将乙肝病毒表面抗原基因导入草莓细胞中,农杆菌中Ti质粒上的T-DNA可将乙肝病毒表面抗原基因转移至草莓细胞中的________上。目的基因进入草莓细胞内并在草莓细胞内维持稳定和表达,这个过程称为____________。
(3)在基因工程操作过程中,需要用________酶和________酶构建基因表达载体,基因表达载体要有_________________,以便筛选出含有目的基因的受体细胞。
(4)在分子水平上,可采用_________________的方法来检测转基因草莓果实提取液中有无相应的抗原,有时还需进行________水平的鉴定。
【答案】 (1). PCR (2). Ca2+(CaCl2) (3). 感受态 (4). 染色体DNA (5). 转化 (6). 限制 (7). DNA连接 (8). 标记基因 (9). 抗原-抗体杂交 (10). 个体
【解析】
【详解】(1)PCR是一项在生物体外复制特定DNA片段的核酸合成技术,通过这一技术,可在短时间内大量扩增目的基因。故获得乙肝病毒表面抗原基因后,常利用PCR技术进行扩增。把基因转入农杆菌内时常用CaCl2(Ca2+)处理农杆菌,使之成为感受态细胞,易于吸收周围的DNA分子。
(2)农杆菌中的Ti质粒上的T-DNA可转移到受体细胞的染色体DNA上,所以常将目的基因插入到农杆菌Ti质粒的T-DNA上,目的是将目的基因转移至受体细胞的染色体DNA上。目的基因进入草莓细胞内并在草莓细胞内维持稳定和表达,这个过程称为转化。
(3)在基因工程操作过程中,需要用限制酶和DNA连接酶构建基因表达载体,基因表达载体要有标记基因,以便筛选出含有目的基因的受体细胞。
(4)在分子水平上,检测转基因草莓果实提取液中有无相应的抗原可以用抗原-抗体杂交技术。有时还需进行个体水平的鉴定。
33.回答下列问题。
(1)植物体细胞杂交技术有两个关键环节,一个是必须先利用________酶去除细胞壁,获得具有活力的________;另一个关键环节是进行________,该过程常使用的化学诱导剂是________。
(2)培育土豆脱毒苗时,一般选取________作为外植体,其依据是________。
(3)“无废弃物农业”遵循的生态工程原理主要是________原理。施用有机肥料有利于提高农作物产量,原因之一是土壤微生物分解有机肥料所产生的________(填气体名称),使农作物的光合作用强度得到提高。
(4)动物细胞培养过程中会出现接触抑制的现象,此时可用________酶处理后进行传代培养。若要将培养的细胞诱导分化成特定的T淋巴细胞,应将细胞增殖代数控制在10代以内,原因是________。
【答案】 (1). 纤维素酶和果胶 (2). 原生质体 (3). 原生质体间的融合 (4). 聚乙二醇(PEG) (5). 茎尖(或芽尖或根尖) (6). 该部位病毒极少,甚至无病毒 (7). 物质循环再生 (8). CO2 (9). 胰蛋白 (10). 保持细胞正常的二倍体核型
【解析】
【详解】(1)植物体细胞杂交技术有两个关键环节,一个是必须先利用纤维素酶和果胶酶去除细胞壁,获得具有活力的原生质体;另一个关键环节是进行原生质体间的融合,该过程常使用的化学诱导剂是聚乙二醇(PEG)。
(2)培育土豆脱毒苗时,一般选取茎尖(或芽尖或根尖)作为外植体,其依据是该部位病毒极少,甚至无病毒。
(3)“无废弃物农业”是指充分利用废弃物中的能量,主要遵循的是生态工程中的物质循环再生原理。施用有机肥料有利于提高农作物的产量,原因是土壤微生物分解有机肥料所产生的CO2可使农作物的光合作用强度得到提高。
(4)动物细胞培养过程中会出现接触抑制的现象,此时可用胰蛋白酶处理后进行传代培养。若要将培养的细胞诱导分化成特定的T淋巴细胞,应将细胞增殖代数控制在10代以内,原因是保持细胞正常的二倍体核型。
34.2015年2月3日,英国议会下院投票通过一项历史性法案,允许以医学手段培育“三亲婴儿”。“三亲婴儿”的培育过程可选用如下技术路线。请回答下列问题:
(1)过程①采用的是细胞工程中的__________技术。图中“三亲婴儿”的染色体来自________和父亲提供的细胞核。
(2)进行过程②时,所用的父亲精子需经过__________处理。过程②中防止多精入卵的屏障有________和________反应。判断卵子是否受精的重要标志是_______________。
(3)过程③采用的是胚胎工程中的___________技术,该过程所用培养液的成分除一些无机盐和有机盐类外,还需添加维生素、激素、氨基酸、核苷酸等营养成分以及__________等物质,胚胎一般发育到__________阶段可向受体移植。
(4)若捐献者携带红绿色盲基因,则该基因___________(能或不能)遗传给“三亲婴儿”。
【答案】 (1). 核移植 (2). 母亲 (3). 获能 (4). 透明带反应 (5). 卵细胞膜 (6). 在卵细胞膜和透明带的间隙可以观察到两个极体 (早期) (7). 胚胎培养 (8). (动物)血清 (9). 桑椹胚或囊胚 (10). 不能
【解析】
【详解】(1)图中据图分析,图中①是核移植过程,“三亲婴儿”的染色体来自母亲和父亲提供的细胞核。
(2)进行过程②体外受精时,所用的精子需经获能处理。过程②中防止多精入卵的屏障有透明带反应和卵细胞膜反应。判断卵子受精的重要标志是在卵细胞膜和透明带的间隙可以观察到两个极体。
(3)过程③采用的是早期胚胎培养技术,该过程所用培养液的成分除一些无机盐和有机盐类外,还需添加维生素、激素、氨基酸、核苷酸等营养成分以及(动物)血清等物质,胚胎一般发育到桑椹胚或囊胚阶段可向受体移植。
(4)因为捐献者提供的是卵细胞的细胞质,若捐献者携带红绿色盲基因,则该基因不能遗传给“三亲婴儿”。
相关资料
更多

