2019版高考生物二轮练习:专题9 人体内环境稳态和免疫调节 专题能力提升练 专题9(B)(含解析)
展开专题能力提升练
专题9 人体内环境稳态和免疫调节(B卷)
(45分钟 100分)
一、单项选择题(共6小题,每小题8分,共48分)
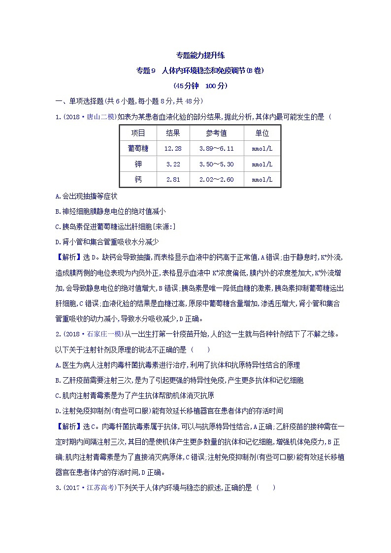
1.(2018·唐山二模)如表为某患者血液化验的部分结果,据此分析,其体内最可能发生的是 (
项目 | 结果 | 参考值 | 单位 |
葡萄糖 | 12.28 | 3.89~6.11 | mmol/L |
钾 | 3.22 | 3.50~5.30 | mmol/L |
钙 | 2.81 | 2.02~2.60 | mmol/L |
A.会出现抽搐等症状
B.神经细胞膜静息电位的绝对值减小
C.胰岛素促进葡萄糖运出肝细胞[来源:]
D.肾小管和集合管重吸收水分减少
【解析】选D。缺钙会导致抽搐,而表格显示血液中的钙高于正常值,A错误;由于静息时,K+外流,造成膜两侧的电位表现为内负外正,表格显示血液中K+浓度偏低,膜内外的浓度差加大,K+外流增加,会导致静息电位的绝对值增大,B错误;胰岛素是唯一降低血糖的激素,胰岛素抑制葡萄糖运出肝细胞,C错误;血液化验的结果是血糖过高,原尿中葡萄糖含量增加,渗透压增大,肾小管和集合管重吸收的动力减小,导致水分吸收减少,D正确。
2.(2018·石家庄一模)从一出生打第一针疫苗开始,人的这一生就与各种针剂结下了不解之缘。以下关于注射针剂及原理的说法不正确的是 ( )
A.医生为病人注射肉毒杆菌抗毒素进行治疗,利用了抗体和抗原特异性结合的原理
B.乙肝疫苗需要注射三次,是为了引起更强的特异性免疫,产生更多抗体和记忆细胞
C.肌肉注射青霉素是为了产生抗体帮助机体消灭抗原
D.注射免疫抑制剂(有些可口服)能有效延长移植器官在患者体内的存活时间
【解析】选C。肉毒杆菌抗毒素属于抗体,可以与抗原特异性结合,A正确;乙肝疫苗的接种需在一定时期内间隔注射三次,其目的是使机体产生更多数量的抗体和记忆细胞,增强机体免疫力,B正确;肌肉注射青霉素是为了直接消灭病原体,C错误;注射免疫抑制剂(有些可口服)能有效延长移植器官在患者体内的存活时间,D正确。
3.(2017·江苏高考)下列关于人体内环境与稳态的叙述,正确的是 ( )
A.浆细胞能够特异性识别抗原
B.饥饿时,血液流经肝脏后血糖浓度会升高[来源:]
C.寒冷环境下机体通过各种途径减少散热,使散热量低于炎热环境
D.肾小管细胞和下丘脑神经分泌细胞能够选择性表达抗利尿激素受体基因
【解析】选B。浆细胞能产生抗体,但是没有识别抗原的能力,A项错误;饥饿时,肝脏中的肝糖原分解成葡萄糖释放到血液中,所以血液流经肝脏后血糖浓度会升高,B项正确;寒冷环境刺激可使皮肤血管收缩,血流量减少,使机体散热减少,但产热量和散热量保持动态平衡,C项错误;下丘脑神经分泌细胞分泌的抗利尿激素作用的靶器官是肾小管,所以肾小管细胞能够选择性表达抗利尿激素受体基因, D项错误。
4.将小鼠B细胞注入家兔体内,产生免疫反应后,家兔血清能使小鼠T细胞凝集成细胞集团。而未经免疫的家兔血清不能使小鼠T细胞凝集成团。T细胞凝集现象的出现是因为 ( )
A.小鼠B细胞诱导家兔产生细胞免疫
B.小鼠T细胞诱导家兔产生体液免疫
C.小鼠B细胞和小鼠T细胞有相同抗原
D.小鼠T细胞和家兔T细胞有相同抗原
【解析】选C。将小鼠B细胞注入家兔体内,产生免疫反应后,在家兔的血清中可以找到相应的抗体。而血清也可以使小鼠T细胞凝集,根据抗原和抗体之间的特异性结合特点,可以说明小鼠的B细胞和小鼠的T细胞具有相同的抗原。
5.(2016·江苏高考)如图表示正常人分别快速饮用1 L清水、1 L生理盐水后排尿量和血浆渗透压的变化情况。下列相关叙述正确的是 ( )
A.曲线c表示饮用1 L生理盐水后排尿量的变化
B.饮用大量生理盐水后循环血量出现暂时性增加
C.曲线d表示饮用1 L生理盐水后血浆渗透压的变化
D.饮用大量清水后垂体合成和分泌的抗利尿激素减少
【解题指导】解答本题的突破口是根据坐标曲线图分析:
人的血浆渗透压发生改变→下丘脑合成和分泌、垂体释放的抗利尿激素量的变化→尿量变化。
【解析】选B。本题主要考查水盐平衡调节与坐标曲线分析。生理盐水与人体体液是等渗溶液,饮用1 L生理盐水后,血浆渗透压和排尿量没有明显变化,曲线为b,故A、C项错误。饮用大量生理盐水后,由于水分和无机盐进入血浆,导致循环血量出现暂时性增加,故B项正确。饮用大量清水后,导致血浆渗透压下降,下丘脑合成、垂体释放的抗利尿激素减少,故D项错误。
6.(2017·全国第三次大联考)当人体处于十分危险的环境时,肾上腺素分泌就会增多。下图为肾上腺素作用在不同组织细胞发挥作用的机制,结合所学知识,下列相关叙述错误的是 ( )
A.图a和图b结果不同是由于激素作用于不同的靶细胞[来源:Zxxk.Com]
B.图b和图c结果不同是由于膜上的受体不同
C.当人体处于十分危险的环境时,血液会更多地流向骨骼肌
D.肾上腺素和胰高血糖素都可与肝细胞膜上相同的受体结合来升高血糖
【解析】选D。激素的作用机理是通过与靶细胞上的特异性受体结合,引起细胞内的反应发生改变,图a和图b都是肾上腺素作用于β受体,不同之处是作用的靶细胞不同,A正确;图b和图c作用的受体不同,由题图可知,肾上腺素可以作用于骨骼肌中的血管壁细胞,引起血管舒张,还可以作用于小肠壁血管细胞,引起小肠壁血管收缩,使血液更多地流向骨骼肌,因此当人体处于十分危险的环境时,血液会更多地流向骨骼肌,B、C正确;肾上腺素和胰高血糖素是两种不同的激素,这两种激素与肝细胞膜上的不同受体结合,从而起调节作用,D错误。
二、非选择题(共3小题,共52分)
7.(10分)(2017·海南高考)回答下列与人体的体液调节相关的问题:
(1)与激素一样,CO2也可以作为体液调节因子,参与体液调节,支持这一观点的事实之一是细胞代谢产生的CO2可通过__________运输到达其作用部位,进而对呼吸活动进行调节,体液调节的含义是___________________________________ __________________________________________________________________。
(2)盐酸不是体液调节因子,其原因是胃腺分泌的盐酸进入胃腔后,参与食物消化,且在这个过程中,胃腺分泌的盐酸经过导管到达胃腔不经过______运输的过程。胃腔属于________(填“外环境”或“内环境”)。 [来源:Z+xx+k.Com]
【解析】(1)体液调节是指激素、CO2等化学物质通过体液运输到达其作用部位,对生命活动进行调节。细胞代谢产生的CO2可通过循环系统中的血液(体液)运输到达其作用部位。
(2)胃腺分泌的盐酸进入胃腔后,参与食物消化,在这个过程中,胃腺分泌的盐酸经过导管到达胃腔不经过血液(体液)运输的过程。胃腔属于外环境。
答案:(1) 血液(体液) 激素、CO2等化学物质通过体液运输到达其作用部位,对生命活动进行调节
(2)血液(体液) 外环境
8.(20分)下丘脑体温调节中枢的冷敏神经元和热敏神经元放电频率因体温变化而相应改变如图,正常情况下C、W曲线交于点S,此点对应的温度为正常体温。
(1)由图可知,当体温低于正常值时,冷敏神经元的放电频率________________热敏神经元的放电频率,此时人体感觉到冷,随即通过________________调节,增加____________、减少________________,使体温回升至正常。
(2)人体感染流感病毒后点S右移,出现发热,若体温持续偏高会导致内环境稳态________________,需要采取降温措施。
(3)人体初次感染流感病毒后,免疫系统随即启动,裂解被病毒入侵的宿主细胞和清除血液中的病毒。请用文字和箭头描述此免疫过程。[来源:ZXXK]
【解题指导】解答本题时需关注以下两点:
(1)体温调节的方式:神经—体液调节。寒冷条件下机体通过增加产热量、减少散热量来维持体温。
(2)病毒感染机体后,一般先通过体液免疫阻止病毒的扩散,病毒进入细胞后靠细胞免疫将病毒释放,再借助体液免疫产生的抗体将其消灭。
【解析】本题考查内环境稳态和生命活动的调节。(1)由题图可知当体温低于正常值时,即点S的左侧,冷敏神经元的放电频率高于热敏神经元。一方面通过神经调节,增加热敏神经元的放电频率,减少冷敏神经元的放电频率,使体温恢复正常;另一方面通过体液调节,肾上腺素和甲状腺激素的分泌也增加,加快细胞代谢,使产热量增加。
(2)人体感染流感病毒后点S右移,出现发热、体温升高的现象,体温的升高会使人体内酶活性降低,进而导致内环境稳态失调。
(3)当流感病毒(抗原)突破第一、二道防线后,吞噬细胞将摄取处理的抗原呈递给T细胞,刺激T细胞分泌淋巴因子,淋巴因子与少量相应的流感病毒共同作用于B细胞,此时B细胞增殖、分化形成相应的浆细胞和记忆B细胞,浆细胞分泌与相应流感病毒特异性结合的抗体,抗体和相应的流感病毒发生特异性结合形成沉淀,最终被吞噬细胞吞噬。同时,吞噬细胞摄取、处理并将处理的抗原呈递给T细胞,T细胞在接受病毒的刺激后,迅速增殖、分化成相应的效应T细胞和记忆T细胞,效应T细胞接触相应的流感病毒入侵的宿主细胞后使其裂解,释放出入侵的流感病毒,流感病毒与抗体进一步结合后被吞噬细胞吞噬并被清除。
答案:(1)高于 神经—体液 产热量 散热量
(2)失调
(3)
9.(22分)(2018·丰台一模)脂质体是由脂质双分子层构成的闭合球形囊泡,其在生物学和医学上有多种用途。
(1)将抗癌药物包埋于脂质体内,将单克隆抗体连接在脂质体膜上,单克隆抗体可以与癌细胞表面的____________结合,用于癌症的靶向治疗。
(2)在基因工程中,利用脂质体膜的________________性,将________________包埋于脂质体内,从而使外源基因导入受体细胞内。
(3)脂质体还可以用于包埋疫苗。将重组乙肝疫苗(HBS)包埋于阳离子脂质体(DOPAT)内,如图所示。
为研究包埋后的疫苗是否能提高免疫效果,有人做了如下实验:将HBS和包埋有HBS的DOPAT分别溶于磷酸缓冲液中,以一定剂量分别于第0天和第28天注射于小鼠体内,然后在第14、28、42天采血测定相应抗体的含量(用几何平均滴度表示。滴度越大,抗体含量越高)。结果如表:
组别 | 14天 | 28天 | 42天 |
HBS组 | 565.69 | 1 600 | 58 688.3 |
DOPAT包埋组 | 2 690.87 | 102 400 | 1 448 155 |
①实验中使用的HBS是由转入了乙肝病毒表面抗原基因的酵母菌分泌产生的。与传统疫苗(灭活的乙肝病毒)相比,该疫苗只含有________成分。
②表中数据显示的实验结果是__________________________。
③第42天检测的抗体水平很高的原因是 ________________________________
________________________。
④该实验说明包埋乙肝疫苗能显著提高____________免疫的水平。据图推测其原因:_____________________________________________________________
__________________________________________________________________
_________________________________________________________________。
⑤本实验还有不足之处,请指出并改进:________________________________
_________________________________________________________________。
【解析】(1)将抗癌药物包埋于脂质体内,将单克隆抗体连接在脂质体膜上,单克隆抗体可以与癌细胞表面的抗原结合,用于癌症的靶向治疗。(2)在基因工程中,利用脂质体膜的流动性,将重组DNA分子包埋于脂质体内,从而使外源基因导入受体细胞内。(3)①实验中使用的HBS是由转入了乙肝病毒表面抗原基因的酵母菌分泌产生的,是乙肝病毒表面抗原基因的表达产物。可见,与传统疫苗(灭活的乙肝病毒)相比,该疫苗只含有蛋白质。②表中信息显示:相同时间内检测,DOPAT包埋组的相应抗体的含量显著高于HBS组,说明与HBS组相比,DOPAT包埋组能显著提高抗体水平。③第42天检测的抗体水平很高的原因是二次免疫时记忆细胞迅速增殖分化为浆细胞,进而快速产生大量抗体。④分析可知,该实验说明包埋乙肝疫苗能显著提高体液免疫的水平。据图推测其原因:表面带阳离子的脂质体复合物更容易被带负电荷的细胞膜吸引,促进吞噬细胞吞噬疫苗,从而诱导激活体液免疫;疫苗被脂质体包裹,保存时间长。⑤本实验的目的是研究包埋后的疫苗能否提高免疫效果,只设置了将HBS和包埋有HBS的DOPAT分别溶于磷酸缓冲液中的两个实验组,只检测了体液免疫的效果。可见,本实验的不足之处有:一是缺对照,应增加磷酸缓冲液、空白脂质体对照组;二是未检测细胞免疫的效果,还应增加效应T细胞活性检测。
答案:(1)抗原 (2)流动 重组DNA分子
(3)①蛋白质 ②与HBS组相比,DOPAT包埋组能显著提高抗体水平 ③二次免疫时记忆细胞迅速增殖分化,快速产生大量抗体
④体液 表面带阳离子的脂质体复合物更容易被带负电荷的细胞膜吸引,促进吞噬细胞吞噬疫苗,从而诱导激活体液免疫;疫苗被脂质体包裹,保存时间长
⑤缺对照,增加磷酸缓冲液、空白脂质体对照组;未检测细胞免疫的效果,还应增加效应T细胞活性检测

