所属成套资源:2019版高考生物二轮练习(含解析)
2019版高考生物二轮练习:专题8 动物和人体生命活动的调节 交汇题型过关练 2.8(含解析)
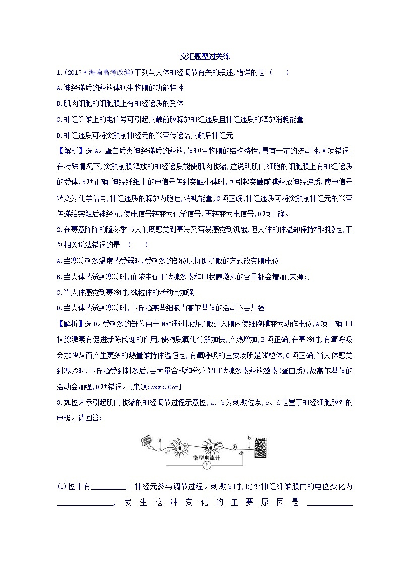
展开交汇题型过关练1.(2017·海南高考改编)下列与人体神经调节有关的叙述,错误的是 ( )A.神经递质的释放体现生物膜的功能特性B.肌肉细胞的细胞膜上有神经递质的受体C.神经纤维上的电信号可引起突触前膜释放神经递质且神经递质的释放消耗能量D.神经递质可将突触前神经元的兴奋传递给突触后神经元【解析】选A。蛋白质类神经递质的释放,体现生物膜的结构特性,具有一定的流动性,A项错误;在特殊情况下,突触前膜释放的神经递质能使肌肉收缩,这说明肌肉细胞的细胞膜上有神经递质的受体,B项正确;神经纤维上的电信号传到突触小体时,可引起突触前膜释放神经递质,使电信号转变为化学信号,神经递质的释放为胞吐,消耗能量,C项正确;神经递质可将突触前神经元的兴奋传递给突触后神经元,使电信号转变为化学信号,再转变为电信号,D项正确。2.在寒意阵阵的隆冬季节人们既感觉到寒冷又容易感觉到饥饿,但人体的体温却保持相对稳定,下列相关说法错误的是 ( )A.当寒冷刺激温度感受器时,受刺激的部位以协助扩散的方式改变膜电位B.当人体感觉到寒冷时,血液中促甲状腺激素和甲状腺激素的含量都会增加[来源:]C.当人体感觉到寒冷时,线粒体的活动会加强D.当人体感觉到寒冷时,下丘脑某些细胞内高尔基体的活动不会加强【解析】选D。受刺激的部位由于Na+通过协助扩散进入膜内使细胞膜变为动作电位,A项正确;甲状腺激素有促进新陈代谢的作用,使物质氧化分解加快,产热增加,B项正确;在寒冷时,有氧呼吸会加快从而产生更多的热量维持体温恒定,有氧呼吸的主要场所是线粒体,C项正确;当人体感觉到寒冷时,下丘脑受到刺激后,会大量合成和分泌促甲状腺激素释放激素(蛋白质),故高尔基体的活动会加强,D项错误。[来源:Zxxk.Com]3.如图表示引起肌肉收缩的神经调节过程示意图,a、b为刺激位点,c、d是置于神经细胞膜外的电极。请回答: (1)图中有__________个神经元参与调节过程。刺激b时,此处神经纤维膜内的电位变化为________________,发生这种变化的主要原因是_____________ _______________________________________________。其中离子的跨膜方式为________________。 (2)刺激a时,电流计将发生________次偏转,原因是________________________ ____________________________。 (3)在肌肉收缩的神经调节过程中,当神经冲动传来时,突触前膜内的乙酰胆碱以胞吐的方式进入突触间隙,与肌细胞膜上的特异性受体结合,进而引起肌肉收缩。在神经骨骼肌接头上存在分解乙酰胆碱的胆碱酯酶,有机磷农药对胆碱酯酶有选择性抑制作用。若发生有机磷农药中毒,肌肉会出现________________症状。 【解析】(1)由图示可知,图中共有3个神经元。b处受刺激时,由于细胞膜对Na+的通透性增加,导致Na+大量内流,其方式为协助扩散,神经纤维膜内的电位由负变正。(2)刺激a时,兴奋传到c处,c处变为负电位,d处仍为正电位,c、d间形成电位差,指针发生1次偏转或由于神经元间兴奋的传递是单向的,兴奋只能由a传到c,不能传到d,指针偏转只发生1次。(3)有机磷农药对胆碱酯酶有选择性抑制作用,故若发生有机磷农药中毒,肌肉会出现持续收缩症状。答案:(1)3 由负变正 受到刺激时,细胞膜对Na+的通透性增加,Na+大量内流 协助扩散(2)1 刺激a时,兴奋传至c处,c、d间形成电位差,指针发生1次偏转(或由于神经元间兴奋的传递是单向的,兴奋只能由a传到c,不能传到d,指针偏转只发生1次)(3)持续收缩

