所属成套资源:2019版高考生物二轮练习(含解析)
2019版高考生物二轮练习:专题5 遗传的分子基础 专题能力提升练 专题5(含解析)
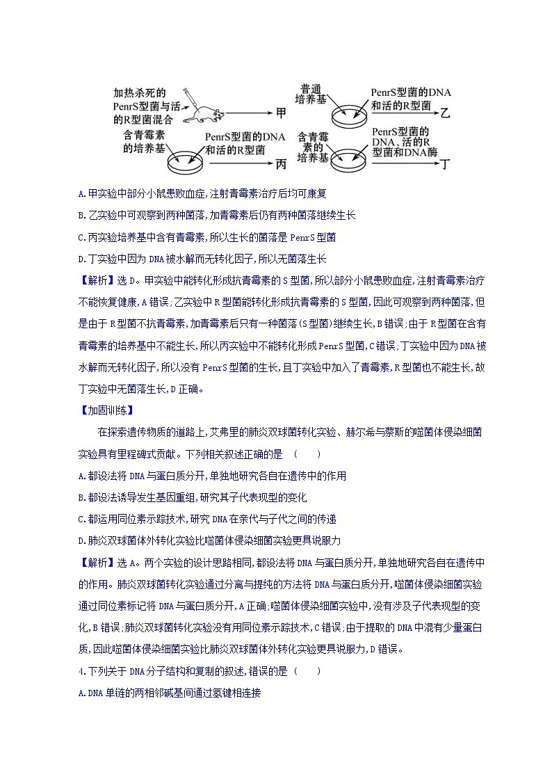
展开专题能力提升练专题5 遗传的分子基础(30分钟 100分)一、单项选择题(共10小题,每小题6分,共60分)1.下列有关格里菲思肺炎双球菌转化实验的叙述,正确的是 ( )A.加热杀死的S型菌立即与R型菌混合B.R型菌转化为S型菌是由于基因突变C.该实验不能具体证明哪种物质是遗传物质D.S型菌的DNA使小鼠患败血症而死亡【解析】选C。加热杀死的S型菌需要冷却后才能和R型菌混合,否则会杀死R型菌,A错误。无毒的R型菌转化为有毒的S型菌属于基因重组,B错误。该转化实验只能证明加热杀死的S型菌中含有转化因子,C正确。S型菌的DNA并不能直接导致小鼠死亡,D错误。2.下列关于艾弗里肺炎双球菌体外转化实验的叙述,错误的是 ( )A.该实验是在英国科学家格里菲思的实验基础上进行的B.肺炎双球菌体外转化与DNA重组技术的实质是相同的C.实验过程中,通过观察菌落的特征来判断是否发生转化D.该体外转化实验证明肺炎双球菌的主要遗传物质是DNA【解析】选D。艾弗里肺炎双球菌体外转化实验证明肺炎双球菌的遗传物质是DNA,D错误。【知识总结】几个经典实验的结论(1)格里菲思实验:推论加热杀死的S型细菌中含有“转化因子”。(2)艾弗里实验:证明DNA是遗传物质;蛋白质、荚膜多糖、DNA水解产物等不是遗传物质;DNA能引起可遗传的变异。(3)噬菌体侵染细菌实验(最有说服力):(两组实验相互对照)证明DNA是遗传物质。3.(2018·洛阳二模)细菌转化是指某一受体细菌通过直接吸收来自另一供体细菌的一些含有特定基因的DNA片段,从而获得供体细菌的相应遗传性状的现象,如肺炎双球菌转化实验。S型肺炎双球菌有荚膜,菌落光滑,可致病,对青霉素敏感。在多代培养的S型菌中分离出了两种突变型:R型,无荚膜,菌落粗糙,不致病;抗青霉素的S型(记为PenrS型)。现用PenrS型菌和R型菌进行下列实验,对其结果的分析最合理的是 ( )A.甲实验中部分小鼠患败血症,注射青霉素治疗后均可康复B.乙实验中可观察到两种菌落,加青霉素后仍有两种菌落继续生长C.丙实验培养基中含有青霉素,所以生长的菌落是PenrS型菌D.丁实验中因为DNA被水解而无转化因子,所以无菌落生长【解析】选D。甲实验中能转化形成抗青霉素的S型菌,所以部分小鼠患败血症,注射青霉素治疗不能恢复健康,A错误;乙实验中R型菌能转化形成抗青霉素的S型菌,因此可观察到两种菌落,但是由于R型菌不抗青霉素,加青霉素后只有一种菌落(S型菌)继续生长,B错误;由于R型菌在含有青霉素的培养基中不能生长,所以丙实验中不能转化形成PenrS型菌,C错误;丁实验中因为DNA被水解而无转化因子,所以没有PenrS型菌的生长,且丁实验中加入了青霉素,R型菌也不能生长,故丁实验中无菌落生长,D正确。【加固训练】 在探索遗传物质的道路上,艾弗里的肺炎双球菌转化实验、赫尔希与蔡斯的噬菌体侵染细菌实验具有里程碑式贡献。下列相关叙述正确的是 ( )A.都设法将DNA与蛋白质分开,单独地研究各自在遗传中的作用B.都设法诱导发生基因重组,研究其子代表现型的变化C.都运用同位素示踪技术,研究DNA在亲代与子代之间的传递D.肺炎双球菌体外转化实验比噬菌体侵染细菌实验更具说服力【解析】选A。两个实验的设计思路相同,都设法将DNA与蛋白质分开,单独地研究各自在遗传中的作用。肺炎双球菌转化实验通过分离与提纯的方法将DNA与蛋白质分开,噬菌体侵染细菌实验通过同位素标记将DNA与蛋白质分开,A正确;噬菌体侵染细菌实验中,没有涉及子代表现型的变化,B错误;肺炎双球菌转化实验没有用同位素示踪技术,C错误;由于提取的DNA中混有少量蛋白质,因此噬菌体侵染细菌实验比肺炎双球菌体外转化实验更具说服力,D错误。4.下列关于DNA分子结构和复制的叙述,错误的是 ( )A.DNA单链的两相邻碱基间通过氢键相连接B.科学家利用“假说-演绎法”证实DNA是以半保留的方式复制的C.DNA复制时DNA聚合酶催化单个游离的脱氧核苷酸连到已有的核苷酸链上D.DNA双螺旋结构模型的建立为DNA复制机制的阐明奠定了基础【解析】选A。DNA双链的两相邻碱基间通过氢键形成碱基对,A错误。5.(2018·广州一模)用32P和35S的培养基培养细菌,将一个未标记的噬菌体在此群细菌中培养9小时,经检测共产生了64个子代噬菌体,下列叙述正确的是 ( )A.32P和35S只能分别标记细菌的DNA和蛋白质B.子代噬菌体只有DNA具有放射性C.DNA具有放射性的噬菌体占子代噬菌体的1/32D.噬菌体繁殖一代的时间约为1.5小时【解析】选D。根据题意分析,32P和35S先标记了细菌,接着分别标记了噬菌体的DNA和蛋白质,A错误;根据以上分析可知,子代噬菌体的DNA和蛋白质都具有放射性,B错误;合成子代噬菌体DNA和蛋白质的原料均由细菌提供,所以子代噬菌体的DNA均具有放射性,C错误;一个噬菌体产生64个子代噬菌体,即2n=64,说明噬菌体共繁殖了6代,则繁殖一代的时间为9÷6=1.5小时,D正确。【加固训练】 有关真核生物的DNA复制的叙述,错误的是 ( )A.碱基互补配对,保证DNA复制的准确进行B.边解旋边复制,有利于DNA复制和转录同时进行C.复制起始点的A、T比例高,有利于两条链的解开D.半保留复制,有利于保持亲子代间遗传信息的连续性【解析】选B。DNA复制时以亲代DNA一条链为模板,遵循碱基互补配对原则合成子链,保证了DNA复制的准确进行,A正确;DNA复制特点是边解旋边复制,该特点并非利于DNA复制和转录同时进行,B错误;与G-C碱基对相比,A-T碱基对之间的氢键较少,复制起始点的A、T比例高,有利于两条链的解开,C正确;半保留复制,可以使子代DNA具有与亲代DNA相同的脱氧核苷酸序列,有利于保持亲子代间遗传信息的连续性,D正确。6.(2018·福州三模)下列关于遗传信息传递的说法正确的是 ( )A.转录和翻译场所不可能相同B.RNA既能参与蛋白质的合成,也能储存或传递遗传信息C.DNA复制时,先解旋为两条单链,再以两条单链为模板进行复制D.同一个体的不同细胞中DNA和RNA相同【解析】选B。转录和翻译场所也可能相同,例如原核细胞内转录和翻译都在细胞质中进行,可以边转录边翻译,A项错误;RNA能参与蛋白质的合成(翻译过程中需要以mRNA为模板、需要tRNA转运氨基酸、rRNA是组成核糖体的成分),也能储存或传递遗传信息(如RNA病毒的遗传物质是RNA),B项正确;DNA分子是边解旋边复制的,C项错误;在同一个体不同的体细胞中DNA相同,但由于基因的选择性表达,使不同细胞中的RNA不完全相同,D项错误。7.如图为人体内遗传信息传递的部分图解,其中a、b、c、d表示生理过程。下列有关叙述正确的是 ( )A.a过程需要某种蛋白质的催化,c过程需要用到某种核酸参与运输B.b过程应为RNA的加工过程,剪切掉了部分脱氧核苷酸C.基因表达过程中可同时进行a过程和c过程D.d过程形成的促甲状腺激素释放激素可同时作用于垂体和甲状腺【解题指导】解答本题的关键:(1)识别图中a、b、c、d代表的过程;(2)明确遗传信息的转录和翻译过程、RNA的基本组成单位;(3)理解甲状腺激素的分级调节过程。【解析】选A。图中a过程表示转录,需要RNA聚合酶的催化,而RNA聚合酶的本质是蛋白质,c过程表示翻译,需要用到tRNA参与转运氨基酸,tRNA是一类核酸,A正确;RNA中不含脱氧核苷酸,B错误;人体细胞属于真核细胞,a过程(转录)发生在细胞核内,而c过程(翻译)发生在核糖体上,C错误;促甲状腺激素释放激素只能作用于垂体,D错误。【方法规律】巧辨中心法则的相关过程(1)分析模板。①模板是DNA:DNA复制、转录。②模板是RNA:RNA翻译、复制、逆转录。(2)分析原料和产物。①原料为脱氧核苷酸→产物一定是DNA→DNA复制、RNA逆转录。②原料为核糖核苷酸→产物一定是RNA→DNA转录、RNA复制。③原料为氨基酸→产物一定是蛋白质(或多肽)→翻译。8.(2018·丰台区一模)如图表示核糖体上合成蛋白质的过程。四环素抑制tRNA与细菌核糖体的A位点结合,使蛋白质合成停止,从而阻断细菌的生长,常用于治疗一些细菌引起的疾病。下列有关叙述正确的是 ( )A.核糖体的主要成分是蛋白质和mRNAB.四环素与A位点结合促进了新肽键的形成C.图中从E位点离开的tRNA可转运甲硫氨酸D.人体细胞与细菌细胞的核糖体形成都与核仁有关【解析】选C。核糖体的主要成分是蛋白质和rRNA,A错误;四环素与A位点结合,阻止tRNA进入核糖体A位点,导致肽链的延伸受阻而使细菌蛋白质无法合成,因此不能促进新肽键的形成,B错误;图中E位点所对应的mRNA上的三个碱基AUG是编码甲硫氨酸的密码子,因此从E位点离开的tRNA可转运甲硫氨酸,C正确;细菌细胞中无核仁,其核糖体的形成与核仁无关,D错误。9.(2018·唐山二模)下列关于转录和翻译的叙述不正确的是 ( )A.RNA聚合酶能与DNA的特定位点结合,催化转录B.不同密码子编码同种氨基酸可保证转录的速度C.细胞中的RNA合成过程可在细胞核外发生D.遗传信息传递到蛋白质是表现型实现的基础【解析】选B。RNA聚合酶能与DNA上的启动子结合,催化转录过程,A正确;密码子具有简并性,即不同密码子能编码同种氨基酸,这样可以保证翻译的速度,B错误;细胞中的RNA是转录形成的,主要发生在细胞核中,此外线粒体和叶绿体中也可以发生转录过程,C正确;遗传信息由DNA传到RNA,再传到蛋白质,从而表现生物的性状,D正确。【加固训练】如图所示为某生物细胞内正在进行的生理过程,下列有关叙述错误的是( )A.图中方框内含有6种核苷酸B.③沿着④移动方向为从b到aC.大肠杆菌、酵母菌中都可发生如图所示的过程D.①→④和④→②过程中碱基互补配对情况不完全相同【解析】选C。据图分析,图示为转录和翻译过程,图中方框内的两条链分别属于DNA和RNA,因此方框内含有3种脱氧核苷酸和3种核糖核苷酸,A正确;图中③是核糖体,④是mRNA,根据②肽链的长度可知,核糖体是沿着mRNA从b到a移动的,B正确;图示转录和翻译是同时进行的,发生于没有核膜的原核生物细胞中,而酵母菌是真核生物,C错误;①→④表示转录,④→②表示翻译,转录和翻译过程中的碱基互补配对情况不完全相同,D正确。10.(新题预测)2017年的诺贝尔生理学或医学奖颁给美国的三位科学家,他们发现果蝇的昼夜节律与PER蛋白浓度的变化有关。如图为PER蛋白作用的部分过程,下列有关叙述错误的是 ( )A.PER蛋白可反馈抑制per基因的转录B.permRNA的合成过程不会在细胞核外发生C.PER蛋白与TIM蛋白结合后穿过核膜进入细胞核D.一个permRNA分子上可结合多个核糖体同时进行多条相同肽链的合成【解析】选C。据图分析可知,PER蛋白与TIM蛋白结合后,进入细胞核,反馈抑制per基因的转录,A正确;因为per基因存在于细胞核内,因此permRNA的合成只能发生在细胞核内,B正确;PER蛋白与TIM蛋白结合后穿过核孔进入细胞核,C错误;据图可知,在合成蛋白质时,多个核糖体可以相继结合到permRNA分子上,形成多聚核糖体,这样可以同时进行多条相同肽链的合成,提高蛋白质的翻译效率,D正确。二、非选择题(共2小题,共40分)11.(20分)(2018·黄冈二模)完成关于基因的部分探索历程的填空。 (1)摩尔根通过果蝇杂交实验证明了_______________________________。 (2)在肺炎双球菌转化实验中,S型菌有SⅠ、SⅡ、SⅢ等多种类型,R型菌由SⅡ型突变产生。利用加热杀死的SⅢ型菌与R型菌混合培养,出现了S型菌,有人认为S型菌出现是由于R型菌突变产生,但该实验中出现的S型菌全为__________型,否定了这种说法。 (3)赫尔希和蔡斯为了证明噬菌体的遗传物质是DNA,用32P、35S分别标记噬菌体的____________和______________,通过搅拌离心后发现32P主要分布在____________(填“上清液”或“沉淀物”)中。 (4)沃森和克里克构建了DNA双螺旋结构模型,该模型用____________的多样性来解释DNA分子的多样性,进而科学家们发现基因的本质是________________。 (5)以下是基因控制生物体性状的实例。乙醇进入人体后的代谢途径如图。有些人喝一点酒就脸红,称为“红脸人”。经研究发现“红脸人”体内只有ADH。则“红脸人”的基因型有________种,饮酒后会因血液中乙醛含量相对较高,毛细血管扩张而引起脸红。 【解析】(1)摩尔根利用果蝇为遗传学材料,采用假说—演绎法证明了基因位于染色体上。(2)加热杀死的SⅢ型菌能让R型菌转化成S型菌,若S型菌是R型菌基因突变产生的,则可以转化成多种S型菌,而结果出现的S型菌均为SⅢ型,这就否定了R型菌基因突变产生S型菌的说法。(3)在噬菌体侵染大肠杆菌的实验中,赫尔希和蔡斯利用32P、35S分别标记噬菌体的DNA和蛋白质,由于侵染时进入大肠杆菌的是DNA,而蛋白质外壳留在了外面,因此通过搅拌离心后发现32P主要分布在沉淀物中。(4)DNA分子的多样性取决于脱氧核苷酸(碱基)的排列顺序;基因是具有遗传效应的DNA片段。(5)据图可知,“红脸人”只有ADH,说明其体内含有A基因没有bb基因,即基因型有AABB、AABb、AaBB、AaBb 4种。答案:(1)基因位于染色体上 (2)SⅢ(3)DNA 蛋白质 沉淀物(4)碱基对排列顺序 具有遗传效应的DNA片段(5)412.(20分)(能力挑战题)如图所示为中心法则及其拓展的图解,请回答下列问题。 世纪金榜导学号(1)赫尔希和蔡斯实验证明了图中的过程有____________________________。 (2)真核生物和原核生物的遗传信息分别储存在__________(填物质)中。 (3)过程③________(填“能”或“不能”)发生在某些病毒体内。 (4)提取一个人体的未成熟的红细胞的全部mRNA,并以此为模板在逆转录酶的催化下合成相应的单链DNA(L),再提取同一个人体的胰岛A细胞中的全部mRNA与L配对,能互补的胰岛A细胞的mRNA含有编码________(选择对应的编号填写)。 ①核糖体蛋白的mRNA②胰高血糖素的mRNA③有氧呼吸第一阶段酶的mRNA④血红蛋白的mRNA(5)大多数生物的翻译起始密码子为AUG或GUG。如图所示的某mRNA部分序列中,若下划线“0”处表示的是一个决定谷氨酸的密码子,则该mRNA的起始密码子可能是_________________。 【解析】(1)赫尔希和蔡斯的噬菌体侵染细菌实验,证明了噬菌体可通过①DNA的复制使子代DNA获得和亲代一样的遗传物质,通过②转录和⑤翻译过程控制噬菌体蛋白质外壳的合成。(2)真核生物和原核生物的细胞中均含有DNA和RNA,但均以DNA作为遗传物质,故其遗传信息均储存在DNA中。(3)过程③为逆转录,逆转录病毒不能独立存活,必须借助宿主细胞的物质和能量供应系统进行逆转录过程,即逆转录不能发生在病毒体内。(4)人体的未成熟的红细胞中胰高血糖素基因不会转录、血红蛋白基因会转录,人体未成熟的红细胞和胰岛A细胞均含有核糖体,可以合成核糖体蛋白;均含有有氧呼吸第一阶段的酶,可以进行呼吸作用的第一阶段。胰岛A细胞中血红蛋白基因不会转录,提取同一个人体的胰岛A细胞中的全部mRNA与L配对,能互补的胰岛A细胞的mRNA含有编码①核糖体蛋白的mRNA、③有氧呼吸第一阶段酶的mRNA。(5)在图示的某mRNA部分序列中,核糖体的移动方向即为密码子的阅读方向,且三个碱基决定一个氨基酸。若下划线“0”处表示的是一个决定谷氨酸的密码子,则从起始密码子开始(包括起始密码子),到“0”前碱基数应为3的整数倍,据此分析,该mRNA的起始密码子应是“2”处的GUG。答案:(1)①②⑤ (2)DNA、DNA(3)不能 (4)①③ (5)GUG

