还剩21页未读,
继续阅读
所属成套资源:2021高考生物人教版一轮复习学案
成套系列资料,整套一键下载
2021版高考生物(人教版)一轮复习学案:第十单元 第34讲 细胞工程
展开
第34讲 细胞工程
考点一 植物细胞工程
1.细胞工程的概念
2.细胞的全能性
3.植物组织培养技术
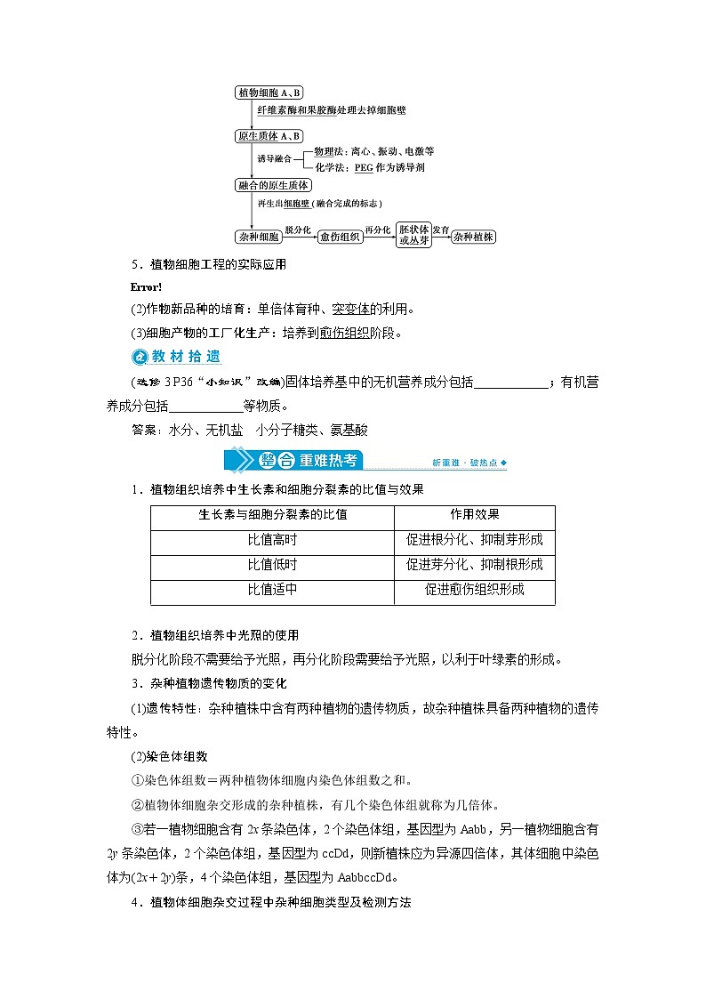
4.植物体细胞杂交技术
(1)概念:将不同种的植物体细胞,在一定条件下融合成杂种细胞,并把杂种细胞培育成新的植物体的技术。
(2)操作流程
5.植物细胞工程的实际应用
(2)作物新品种的培育:单倍体育种、突变体的利用。
(3)细胞产物的工厂化生产:培养到愈伤组织阶段。
(选修3 P36“小知识”改编)固体培养基中的无机营养成分包括____________;有机营养成分包括____________等物质。
答案:水分、无机盐 小分子糖类、氨基酸
1.植物组织培养中生长素和细胞分裂素的比值与效果
生长素与细胞分裂素的比值
作用效果
比值高时
促进根分化、抑制芽形成
比值低时
促进芽分化、抑制根形成
比值适中
促进愈伤组织形成
2.植物组织培养中光照的使用
脱分化阶段不需要给予光照,再分化阶段需要给予光照,以利于叶绿素的形成。
3.杂种植物遗传物质的变化
(1)遗传特性:杂种植株中含有两种植物的遗传物质,故杂种植株具备两种植物的遗传特性。
(2)染色体组数
①染色体组数=两种植物体细胞内染色体组数之和。
②植物体细胞杂交形成的杂种植株,有几个染色体组就称为几倍体。
③若一植物细胞含有2x条染色体,2个染色体组,基因型为Aabb,另一植物细胞含有2y条染色体,2个染色体组,基因型为ccDd,则新植株应为异源四倍体,其体细胞中染色体为(2x+2y)条,4个染色体组,基因型为AabbccDd。
4.植物体细胞杂交过程中杂种细胞类型及检测方法
(1)诱导产生的细胞(假设用于杂交的两种植物细胞分别为A、B)
①未融合的细胞:A和B。
②两两融合的细胞:AA、BB和AB。
③多细胞融合体。
(2)检测方法:对诱导产生的细胞进行植物组织培养,然后根据得到的植物性状进行判断。
①若得到的是一种植物的性状,说明是未融合细胞。
②若得到的是具有两种亲本性状的植物,说明是杂种植株。
③若得到的是具有两种亲本性状的植物,且一种植物的性状得到加强,则是多细胞融合体。
④若得到的是一种植物的性状且效果得到加强,则是同种细胞融合的结果。
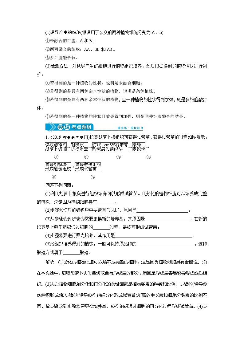
1.(2019·高考全国卷Ⅲ)培养胡萝卜根组织可获得试管苗,获得试管苗的过程如图所示。
→→→→
① ② ③ ④
→
⑤ ⑥
回答下列问题。
(1)利用胡萝卜根段进行组织培养可以形成试管苗。用分化的植物细胞可以培养成完整的植株,这是因为植物细胞具有________。
(2)步骤③切取的组织块中要带有形成层,原因是________________________。
(3)从步骤⑤到步骤⑥需要更换新的培养基,其原因是_____________________。在新的培养基上愈伤组织通过细胞的________过程,最终可形成试管苗。
(4)步骤⑥要进行照光培养,其作用是____________________________________。
(5)经组织培养得到的植株,一般可保持原品种的___________________________,这种繁殖方式属于________繁殖。
解析:(1)分化的植物细胞可以培养成完整的植株,这是因为植物细胞具有全能性。(2)在本实验中,切取胡萝卜块时要切取含有形成层的部分,原因是形成层容易诱导形成愈伤组织。(3)决定植物细胞脱分化和再分化的关键因素是植物激素的种类和比例,步骤⑤(诱导愈伤组织形成)和步骤⑥(诱导愈伤组织分化形成试管苗)所需的生长素和细胞分裂素的比例不同,故步骤⑤到步骤⑥需更换培养基。愈伤组织通过细胞的再分化过程形成试管苗。(4)步骤⑥需要照光培养,其作用是诱导叶绿素的形成,使试管苗能够进行光合作用。(5)组织培养没有经过两性生殖细胞的结合,因此属于无性繁殖,组织培养得到的植株保持了原品种的遗传特性。
答案:(1)全能性(形成完整植株所需的全部基因)
(2)形成层容易诱导形成愈伤组织
(3)诱导愈伤组织形成和诱导愈伤组织分化形成试管苗所需的生长素和细胞分裂素的比例不同 分化(再分化)
(4)诱导叶绿素的形成,使试管苗能够进行光合作用
(5)遗传特性 无性
2.(2020·江苏泰州中学月考)为培育出含β胡萝卜素的“黄金大米”,科研人员提出以下两套培育方案。请分析回答下列问题:
甲方案:
乙方案:
(1)甲方案中,β胡萝卜素基因能在玉米和水稻体内出现相同表达结果的原因是________________________________________________________________________。
若研究人员已知β胡萝卜素基因序列,可采用________法获得β胡萝卜素基因。②过程中可用______________技术检测水稻体细胞DNA上是否插入了β胡萝卜素基因。
(2)乙方案中,在体细胞杂交前需要用酶除去细胞壁获得原生质体,诱导体细胞融合的化学试剂常用________。通过⑤获得“黄金大米”幼苗需要经过________________两个过程,依据的原理是________________________________________________。在培养过程中,培养基中除了添加营养物质外,还需要添加____________。
(3)与传统育种方法相比,甲、乙两套方案共同的优点是________________________。
解析:(1)自然界中所有生物共用一套遗传密码,因此一种生物的基因能在另一种生物体内表达;在目的基因序列已知的情况下,可采用人工合成的方法获得目的基因。检测目的基因是否插入受体细胞可用DNA分子杂交技术。(2)诱导植物原生质体融合常用的化学试剂是聚乙二醇。植物组织培养过程中将杂交细胞培育成杂交植株需要使用植物激素,该技术包括脱分化和再分化两个过程,依据的原理是植物细胞的全能性。在此过程中,除了在培养基中添加营养物质外,还需要添加植物激素(生长素和细胞分裂素)。(3)与传统育种方法相比,基因工程育种和植物细胞工程育种都能克服远缘杂交不亲和的障碍。
答案:(1)所有生物共用一套遗传密码(密码子) 人工合成 DNA分子杂交 (2)聚乙二醇 脱分化和再分化
(植物)细胞的全能性 (植物)激素(生长素和细胞分裂素) (3)克服远缘杂交不亲和的障碍(打破生殖隔离)
3.(2019·高考全国卷Ⅱ)植物组织培养技术在科学研究和生产实践中得到了广泛的应用。回答下列问题。
(1)植物微型繁殖是植物繁殖的一种途径。与常规的种子繁殖方法相比,这种微型繁殖技术的特点有______________________________________(答出2点即可)。
(2)通过组织培养技术,可把植物组织细胞培养成胚状体,再通过人工种皮(人工薄膜)包装得到人工种子(如图所示),这种人工种子在适宜条件下可萌发生长。人工种皮具备透气性的作用是__________________。人工胚乳能够为胚状体生长提供所需的物质,因此应含有植物激素、__________和________等几类物质。
(3)用脱毒苗进行繁殖,可以减少作物感染病毒。为了获得脱毒苗,可以选取植物的________进行组织培养。
(4)植物组织培养技术可与基因工程技术相结合获得转基因植株。将含有目的基因的细胞培养成一个完整植株的基本程序是______________________________(用流程图表示)。
解析:(1)与常规的种子繁殖方法相比,植物微型繁殖技术具有能保持植物原有的遗传特性、繁殖速度快等特点。(2)人工种皮具有透气性,有利于胚状体进行呼吸作用;人工胚乳能够为胚状体生长提供植物激素、矿质元素和糖等物质。(3)植物分生区附近的病毒极少,甚至无病毒。为获得脱毒苗,可以选取植物的茎尖进行组织培养。(4)将含有目的基因的细胞培养成一个完整植株的基本程序是含目的基因的细胞愈伤组织小植株。
答案:(1)能保持植物原有的遗传特性,繁殖速度快
(2)有利于胚状体进行呼吸作用 矿质元素 糖
(3)茎尖
(4)含目的基因的细胞愈伤组织小植株
考点二 动物细胞工程
1.动物细胞培养——动物细胞工程技术的基础
(1)原理:细胞增殖。
(2)过程
(3)培养条件
(4)应用:生物制品的生产、检测有毒物质、医学研究。
2.动物体细胞核移植技术和克隆动物
(1)原理:动物体细胞的细胞核具有全能性。
(2)动物体细胞核移植技术的过程
(3)应用
①加速家畜遗传改良进程,促进优良畜群繁育。
②保护濒危物种。
③生产医用蛋白。
④作为异种移植的供体。
⑤用于组织器官的移植。
(4)存在问题:成功率低、克隆动物存在健康问题、动物食品的安全性问题等。
3.动物细胞的融合
4.单克隆抗体
(1)制备原理:一种浆细胞产生一种抗体,浆细胞在体外不能无限增殖;骨髓瘤细胞能无限增殖;浆细胞与骨髓瘤细胞融合得到杂交瘤细胞,既能无限增殖,又能产生特异性抗体。
(2)制备过程
(3)优点
(4)用途
(3)优点特异性强、灵敏度高可大量制备
(4)用途作为诊断试剂
1.(选修3 P44“寻根问底”改编)胰蛋白酶处理动物组织,对细胞的消化有两种情况:
(1)短时间内细胞_______________________(填“会”或“不会”)被消化,原因是________________________________________。
(2)长时间后细胞________(填“会”或“不会”)被消化,原因是________________________________________________。
答案:(1)不会 细胞表面具有糖蛋白,对细胞具有一定的保护作用
(2)会 细胞表面糖蛋白的保护作用是有限的;细胞膜的主要成分包括磷脂和蛋白质,蛋白质可被胰蛋白酶水解
2.(选修3 P49“讨论”T2)用于核移植的供体细胞一般都选用传代10代以内的细胞,想一想,这是为什么?
答案:动物细胞传代培养至10~50代左右时,部分细胞的核型可能会发生变化,其细胞遗传物质可能会发生突变,而10代以内的细胞一般能保持正常的二倍体核型。因此,在体细胞核移植中,为了保证供体细胞正常的遗传基础,通常采用传代10代以内的细胞。
1.关于动物细胞培养的两组概念辨析
(1)细胞贴壁与接触抑制:悬液中分散的细胞很快就贴附在瓶壁上,称为细胞贴壁。当贴壁细胞分裂生长到表面相互接触时,细胞就会停止分裂增殖,这种现象称为接触抑制。
(2)原代培养与传代培养
①原代培养:细胞悬液第一次在瓶中培养,没有分瓶培养之前的细胞培养。原代培养的细胞核型正常。
②传代培养:进行分瓶后的扩大培养,即传代培养。一般情况下,细胞传至10~50代后,增殖会明显减缓,甚至完全停止,部分细胞出现核型异常。
2.植物体细胞杂交与动物细胞融合的“同”与“不同”
(1)植物体细胞杂交与动物细胞融合中酶的作用对象不同,纤维素酶和果胶酶作用于细胞壁,而胰蛋白酶等作用于动物细胞间的蛋白质。
(2)相比植物体细胞杂交,动物细胞融合特有的诱导方式是用灭活的病毒处理,其他物理、化学诱导融合的手段与植物体细胞杂交过程中诱导原生质体融合的方法相同。
3.制备单克隆抗体过程中的两次筛选
项目
第一次筛选
第二次筛选
筛选原因
诱导融合后得到多种杂交细胞,另外还有未融合的细胞
由于小鼠在生活中还受到其他抗原的刺激,所以经选择性培养获得的杂交瘤细胞中有能产生其他抗体的细胞
筛选方法
用特定的选择培养基筛选:未融合的细胞和同种细胞融合后形成的细胞(“B—B”细胞、“瘤—瘤”细胞)都会死亡,只有融合的杂交瘤细胞(“B—瘤”细胞)才能生长
用多孔培养皿培养,在每个孔只有一个杂交瘤细胞的情况下开始克隆化培养和抗体检测,经多次筛选得到能产生特异性抗体的细胞群
筛选目的
得到杂交瘤细胞
得到能分泌所需抗体的杂交瘤细胞
1.下图为动物细胞培养过程中细胞增殖曲线(甲)及细胞变化图(乙),请回答下列问题:
(1)图甲中________点以后表示细胞的传代培养,AB段可能发生了如图乙________(填序号)所示的____________现象,在进行B至C过程培养前,需要用____________处理细胞。
(2)动物细胞培养,一般传至________代以内细胞能保持正常的二倍体核型。
(3)为制备单克隆抗体,需将________注射到小鼠体内,以此获取__________________,同时将该细胞与图乙________(填序号)所示的细胞融合形成杂交瘤细胞。该杂交瘤细胞的特点是________________________。为筛选能够产生单克隆抗体的杂交瘤细胞,可用________培养基来培养。
解析:(1)B点之前是初次培养,称为原代培养。AB段增殖速度缓慢,是因为发生了题图乙中②所示的接触抑制现象。若要继续进行传代培养,需要用胰蛋白酶(胶原蛋白酶)处理使组织细胞分散开来。(2)传代培养10代以上,细胞的二倍体核型可能会发生改变,10代以内的细胞仍然保持二倍体核型。(3)制备单克隆抗体时,需要将已免疫的B淋巴(浆)细胞和能无限增殖的细胞(如题图乙中③发生癌变的瘤细胞)融合,二者融合后形成的杂交瘤细胞,既能像瘤细胞那样无限增殖,又能像已免疫的B淋巴(浆)细胞那样产生专一抗体。需要利用特定的选择培养基将产生单一抗体的杂交瘤细胞筛选出来。
答案:(1)B ② 接触抑制 胰蛋白酶(胶原蛋白酶) (2)10 (3)抗原 已免疫的B淋巴(浆)细胞 ③ 既能无限增殖,又能产生专一抗体 选择
2.(2016·高考全国卷Ⅱ)下图表示通过核移植等技术获得某种克隆哺乳动物(二倍体)的流程。
回答下列问题:
(1)图中A表示正常细胞核,染色体数为2n,则其性染色体的组成可为____________。过程①表示去除细胞核,该过程一般要在卵母细胞培养至适当时期再进行,去核时常采用________的方法。②代表的过程是__________。
(2)经过多次传代后,供体细胞中__________________的稳定性会降低。因此,选材时必须关注传代次数。
(3)若获得的克隆动物与供体动物性状不完全相同,从遗传物质的角度分析其原因是________________________________________________。
(4)与克隆羊“多莉(利)”培育成功一样,其他克隆动物的成功获得也证明了________________________________________________________________________。
解析:(1)核移植过程中,供体的体细胞中性染色体组成可为XX或XY;去核时常采用显微操作的方法;题图②过程表示胚胎移植。(2)细胞培养过程中,经过多次传代培养,细胞中遗传物质的稳定性会降低。(3)由于卵母细胞的细胞质中的遗传物质会对克隆动物的性状产生影响,所以克隆动物与供体的性状不完全相同。(4)克隆动物的成功获得证明了已分化的动物体细胞的细胞核具有全能性。
答案:(1)XX或XY 显微操作 胚胎移植
(2)遗传物质 (3)卵母细胞的细胞质中的遗传物质会对克隆动物的性状产生影响 (4)动物已分化体细胞的细胞核具有全能性
3.(2020·甘肃西北师大附中高三诊断)下图表示细胞工程的流程图(a、b表示过程),请据图回答下列问题:
(1)若图示为动物细胞融合的过程,则a过程特有的诱导剂是______________________。以动物细胞融合为基础发展起来的杂交瘤技术为制造单克隆抗体开辟了新途径,通过把能产生抗体的____________细胞与能在体外大量增殖的________________细胞进行融合,得到既能迅速大量繁殖,又能产生专一抗体的杂交瘤细胞。
(2)若图示为植物体细胞杂交过程,则在甲、乙融合之前,需要用__________________(填酶)制备________。这项工程的意义是____________________________________。
(3)由甲、乙融合得到丙细胞的基本原理是______________________。
解析:(1)若a过程表示诱导动物细胞融合,则特有的诱导剂是灭活的病毒。在单克隆抗体的制备过程中,利用已免疫的B淋巴细胞与骨髓瘤细胞融合,形成杂交瘤细胞,该细胞既可以迅速大量增殖,又可以产生专一的抗体。(2)在植物体细胞杂交过程中,需要对甲、乙细胞用纤维素酶和果胶酶去除细胞壁,然后再诱导甲、乙的原生质体融合。该技术可以克服远缘杂交不亲和的障碍,扩大亲本组合的范围。(3)甲、乙细胞融合形成丙细胞,利用了细胞膜的流动性。
答案:(1)灭活的病毒 B淋巴(浆) 骨髓瘤 (2)纤维素酶和果胶酶 原生质体 克服远缘杂交不亲和的障碍,扩大亲本组合的范围 (3)细胞膜的流动性
4.(2020·濮阳模拟)下图是制备乙肝病毒表面抗体的流程图。请回答下列问题:
(1)图中细胞Ⅰ的名称为________,其与骨髓瘤细胞融合所依据的基本原理是________________。
(2)在图示流程中至少需要进行两次筛选,其中第一次筛选的目的是________________________;第二次筛选的目的是________________________。
(3)制备得到的单克隆抗体可用于乙肝的免疫治疗,其所利用的免疫学原理是______________________________________________。
解析:(1)用抗原刺激小鼠,使之产生特异性免疫反应,从小鼠体内提取B淋巴细胞,B淋巴细胞与骨髓瘤细胞融合成杂交瘤细胞。细胞融合的原理是细胞膜具有一定的流动性。(2)两次筛选中第一次筛选的目的是获得杂交瘤细胞,第二次筛选的目的是从杂交瘤细胞中获得能产生所需抗体的杂交瘤细胞。(3)单克隆抗体具有与抗原结合的特异性强、灵敏度高的特点,可用于乙肝的免疫治疗。
答案:(1)B淋巴细胞(或浆细胞) 细胞膜(具有一定)的流动性 (2)获得杂交瘤细胞 获得能产生所需抗体的杂交瘤细胞 (3)抗原和抗体的特异性结合(或单克隆抗体与抗原结合的特异性强)
[易误警示]
易错点1 不清楚植物脱毒苗培养时选择的要求及原理
[点拨] 由于植物分生区附近(如茎尖)的病毒极少,所以常采用茎尖组织培养技术获得脱毒苗。
易错点2 误认为植物组织培养均需“再分化至幼苗”,“人工种子”即平常所说的“种子”
[点拨] (1)组织培养的目的不同,培养的阶段不同。如:生产细胞代谢产物,只需培养至愈伤组织时期;生产人工种子,则需要培养至胚状体时期;获得植株就需培养至幼苗时期。
(2)人工种子是通过无性生殖(植物体细胞的组织培养技术)形成的,只有一个亲本的性状;自然种子是有性生殖的产物,具有两个亲本的性状。
易错点3 误认为动物细胞培养时加入5%CO2的目的是维持气体平衡或用于呼吸
[点拨] 动物细胞培养时,通常采用培养皿或松盖培养瓶将其置于含95%空气加5% CO2的混合气体的培养箱中进行培养,加入CO2的目的是维持培养液的pH。
易错点4 不清楚动物细胞克隆化培养时为何常选10代以内的细胞,而瘤细胞却为50代以后
[点拨] 取供体动物的体细胞培养,一般选用传至10代以内的细胞,因为10代以内的细胞一般能保持正常的二倍体核型,保证了供体细胞正常的遗传基础。欲获得无限增殖的瘤细胞则往往在50代以后,其遗传物质已发生变化,具癌变特性。
[纠错体验]
1.某研究小组为测定某种药物对体外培养细胞的毒性,准备对某种动物的肝肿瘤细胞(甲)和正常肝细胞(乙)进行动物细胞培养。下列叙述正确的是( )
A.制备肝细胞悬液时,可用胃蛋白酶处理肝组织块
B.恒温培养箱中的CO2浓度维持在5%左右,以促进细胞呼吸
C.为了保证细胞培养所需的无病毒环境,需大量添加各种抗生素
D.本实验应设置对照实验,以检测药物对甲、乙细胞的毒性大小
解析:选D。在利用肝组织块制备肝细胞悬液时,常用胰蛋白酶,不能使用胃蛋白酶,因为胃蛋白酶需要在强酸环境下才能起作用,但这样的环境不适于细胞生存,A项错误;细胞培养应在含5%CO2的恒温培养箱中进行,CO2的作用是维持培养液的pH,B项错误;抗生素是用来杀菌的,不是杀病毒的,C项错误;本实验应设置对照实验,用添加药物的培养液分别培养甲、乙细胞,根据变异细胞占培养细胞的比例,以检测药物对甲、乙的毒性大小,D项正确。
2.现有甲、乙两个番茄品种(染色体数2n=24),其基因型分别为AAbb和aaBB,这两对基因位于非同源染色体上,且在光照强度大于500勒克斯时,都不能生长,这是由于它们中的一对隐性纯合基因(aa或bb)作用的结果。取甲、乙两品种的花粉分别培养成植株,将它们的叶肉细胞制成原生质体,并将两者相混,使之融合,诱导产生细胞团。然后,放到大于500勒克斯光照下培养,结果有的细胞团不能分化,有的能分化发育成植株。请回答下列问题:
(1)甲、乙两番茄品种花粉经过花药离体培养技术而形成的植株是________倍体。
(2)将叶肉细胞制成原生质体时,使用____________去除细胞壁。
(3)在细胞融合技术中,常用的化学试剂是________。融合后形成的细胞类型有________(这里仅考虑2个原生质体的相互融合)种。
(4)细胞融合成功的标志是________。
(5)细胞融合后诱导产生的细胞团叫________。
(6)在大于500勒克斯光照下培养,能分化的细胞团的基因型是________(这里只考虑2个原生质体的相互融合)。由该细胞团分化发育成的植株,其染色体数是________________________________________________________________________条。
解析:(1)由配子直接发育来的植株是单倍体。(2)叶肉细胞有细胞壁,因此要制成原生质体时,先要把细胞壁分解掉,细胞壁的成分主要为纤维素和果胶,因此要用纤维素酶和果胶酶去除细胞壁。(3)人工诱导植物细胞融合的方法有物理法和化学法,常用的化学试剂是聚乙二醇(PEG),可用的物理方法是离心、振动、电激。若只考虑两两结合的情况,会出现3种类型的融合细胞,即甲细胞自身融合形成的细胞,乙细胞自身融合形成的细胞及甲和乙细胞相融合形成的杂种细胞。(4)原生质体长出了新的细胞壁,说明细胞融合成功。(5)细胞融合后形成杂种细胞,杂种细胞经过脱分化形成愈伤组织。(6)在大于500勒克斯光照下培养,隐性纯合基因(aa或bb)有致死作用,只有杂种细胞才能存活,即基因型为AaBb的细胞团存活。由杂种细胞发育成的植株,其染色体数是24条。
答案:(1)单 (2)纤维素酶和果胶酶 (3)PEG 3
(4)再生出细胞壁 (5)愈伤组织 (6)AaBb 24
1.(2018·高考全国卷Ⅲ)2018年《细胞》期刊报道,中国科学家率先成功地应用体细胞对非人灵长类动物进行克隆,获得两只克隆猴——“中中”和“华华”。回答下列问题:
(1)“中中”和“华华”的获得涉及核移植过程,核移植是指_______________________。
通过核移植方法获得的克隆猴,与核供体相比,克隆猴体细胞的染色体数目________(填“减半”“加倍”或“不变”)。
(2)哺乳动物的核移植可以分为胚胎细胞核移植和体细胞核移植,胚胎细胞核移植获得克隆动物的难度________(填“大于”或“小于”)体细胞核移植,其原因是________________________________。
(3)在哺乳动物核移植的过程中,若分别以雌性个体和雄性个体的体细胞作为核供体,通常,所得到的两个克隆动物体细胞的常染色体数目________(填“相同”或“不同”),性染色体组合________(填“相同”或“不同”)。
解析:(1)动物核移植是将动物的一个细胞的细胞核,移入一个已经去掉细胞核的卵母细胞中,使其重组并发育成一个新的胚胎,这个新的胚胎最终发育为动物个体。用核移植的方法得到的动物称为克隆动物,与核供体相比,其细胞的染色体数目不变。(2)由于动物胚胎细胞分化程度低,恢复其全能性相对容易,而动物体细胞分化程度高,恢复其全能性十分困难,所以,胚胎细胞核移植获得克隆动物的难度明显低于体细胞核移植。(3)哺乳动物雌性和雄性个体的体细胞中常染色体数目相同,所以分别以雌性和雄性个体的体细胞为供体,克隆动物体细胞的常染色体数目相同,但其性染色体组合不同。
答案:(1)将动物的一个细胞的细胞核,移入一个已去掉细胞核的卵母细胞中 不变
(2)小于 胚胎细胞分化程度低,恢复全能性相对容易
(3)相同 不同
2.(2017·高考海南卷)甲、乙两名同学分别以某种植物的绿色叶片和白色花瓣为材料,利用植物组织培养技术繁殖该植物。回答下列问题:
(1)以该植物的绿色叶片和白色花瓣作为外植体,在一定条件下进行组织培养,均能获得试管苗,其原理是________________________________________________。
(2)甲、乙同学在诱导愈伤组织所用的培养基中,均加入一定量的蔗糖,蔗糖水解后可得到________________,若要用细胞作为材料进行培养获得幼苗,该细胞应具备的条件是______________(填“具有完整的细胞核”“具有叶绿体”或“已转入抗性基因”)。
(3)图中A、B、C所示的是不同的培养结果,该不同结果的出现主要是由培养基中两种激素用量的不同造成的,这两种激素是________________,A中的愈伤组织是叶肉细胞经________形成的。
(4)若该种植物是一种杂合体的名贵花卉,要快速获得与原植株基因型和表现型都相同的该种花卉,可用组织培养的方法繁殖,在培养时,________(填“能”或“不能”)采用经减数分裂得到的花粉粒作为外植体,原因是___________________________________。
解析:(1)绿色叶片和白色花瓣是细胞分化的结果,遗传物质并没有改变,所以以该植物的绿色叶片和白色花瓣作为外植体,在一定条件下进行组织培养,均能获得试管苗,其原理是绿色叶片和白色花瓣的细胞具有全能性。(2)蔗糖是由1分子的葡萄糖和1分子的果糖组成,所以蔗糖水解后可得到葡萄糖、果糖。若要用细胞作为材料进行培养获得幼苗,该细胞应具备的条件是具有完整的细胞核。(3)题图中A、B、C所示的是不同的培养结果,该不同结果的出现主要是由培养基中两种激素用量的不同造成的,这两种激素是细胞分裂素、生长素。A中的愈伤组织是叶肉细胞经脱分化形成的。(4)若该种植物是一种杂合体的名贵花卉,要快速获得与原植株基因型和表现型都相同的该种花卉,可用组织培养的方法繁殖;在培养时,不能采用经减数分裂得到的花粉粒作为外植体,原因是对杂合体的植株来说,其体细胞的基因型相同,通过减数分裂形成花粉粒,可以导致等位基因分离,非同源染色体上的非等位基因自由组合等,花粉粒的基因型与体细胞的基因型不同,后代会出现性状分离,用花粉粒进行组织培养得到的花卉的基因型不同于原植株。
答案:(1)绿色叶片和白色花瓣的细胞具有全能性,在一定条件下能发育成完整的植株
(2)葡萄糖、果糖 具有完整的细胞核
(3)细胞分裂素、生长素 脱分化
(4)不能 对杂合体的植株来说,其体细胞的基因型相同,而花粉粒的基因型与体细胞的基因型不同。用花粉粒进行组织培养得到的花卉基因型不同于原植株
3.(2021·预测)传统的人工繁殖兰花的方法是分株繁殖和用种子播种,随着科学技术的进步,人们开始采用“组织培养”繁殖兰花。请回答下列问题:
(1)植物组织培养是在________和人工控制条件下,将________的植物组织、器官、细胞,培养在人工配制的________上,诱导其产生________、丛芽,最终形成完整植株的过程。
(2)兰花的叶肉细胞之所以能培养为新个体,是因为细胞中含有________________,具有发育成完整个体的潜能,这种潜能叫做____________。
(3)有人想到利用植物体细胞杂交技术解决兰花生根速度慢、幼苗生存能力弱的好办法,但操作后得到的“韭菜—兰花”,并没有预想中的“繁殖容易,香气浓郁”,可能的原因是________________________。
解析:(1)植物组织培养就是在无菌和人工控制的条件下,将离体的植物器官、组织、细胞,培养在人工配制的培养基上,给予适宜的培养条件,诱导其产生愈伤组织、丛芽,最终形成完整的植株。(2)兰花叶肉细胞中含有本物种的全部遗传信息,具有发育成完整个体的潜能,即细胞具有全能性,所以兰花叶肉细胞能够培养为新个体。(3)植物体细胞杂交技术获得的“韭菜—兰花”并没有预想中的“繁殖容易,香气浓郁”,可能是因为两个物种之间的基因相互影响,使某些基因无法正常表达。
答案:(1)无菌 离体 培养基 愈伤组织 (2)本物种的全部遗传信息 细胞的全能性 (3)两个物种之间的基因相互影响,导致某些基因无法正常表达
4.(2021·预测)下图表示两种制备单克隆抗体的实验方案。已知调控细胞增殖的基因在骨髓瘤细胞的细胞质中,回答下列相关问题:
(1)体外培养动物细胞的条件有无菌、无毒,营养条件,________和________。
(2)若图1中A是小鼠骨髓瘤细胞,则B细胞是取自________________的动物体内的B细胞,促进g过程的常用诱导剂是______________________。
(3)利用图1制备单克隆抗体的方法中制备的原理是细胞膜的流动性和________。
(4)图2以细胞核移植技术制备单克隆抗体,a为去核的________细胞,e是从d中分离出的胚胎干细胞,Ⅴ过程类似于植物组织培养中的________过程。
(5)单克隆抗体作为诊断试剂的优点是_________________________________________。
解析:(1)动物细胞体外培养的条件除无菌、无毒和营养条件外,还需要适宜的温度和pH,需要一定的气体环境(5%的二氧化碳+95%的空气)。(2)若题图1中A是小鼠骨髓瘤细胞,则B细胞是从注射过特定抗原蛋白的动物体内取出的B细胞,经过特定抗原的刺激,对应的B细胞就能产生相应的特异性抗体,促进g过程(动物细胞融合过程)的常用诱导剂是聚乙二醇(PEG)或灭活的病毒。(3)题图1表示通过细胞融合获得了杂交瘤细胞,要获得更多的抗体需要将杂交瘤细胞进行培养增殖。这种方法制备单克隆抗体需经过细胞融合获得杂交瘤细胞和杂交瘤细胞的培养两个阶段,两个阶段的原理分别是细胞膜的流动性和细胞增殖。(4)骨髓瘤细胞具有无限增殖的能力,且调控细胞增殖的基因在其细胞的细胞质中,而题图2是借助核移植技术制备单克隆抗体,所以a为去核的骨髓瘤细胞。e是从d所示的早期胚胎中分离出的胚胎干细胞,通过Ⅴ过程的培养得到的特定细胞f能分泌抗体,因此Ⅴ过程类似于植物组织培养中的再分化过程。(5)由于单克隆抗体具有灵敏度高、特异性强、可大量制备的特点,所以单克隆抗体作为诊断试剂的优点是准确、高效、简易、快速。
答案:(1)温度和pH 气体环境 (2)注射过特定抗原蛋白 聚乙二醇(PEG)或灭活的病毒 (3)细胞增殖
(4)骨髓瘤 再分化 (5)准确、高效、简易、快速
1.(2020·安徽安庆五校期初模底)下图是植物组织培养的简略示意图。据图回答下列问题:
ABC―→D
(1)A表示离体的植物组织、器官或细胞,它能被培养成D的根本原因是___________________________________________。
(2)在A脱分化形成B的过程中,除需要提供营养外,还需要________的诱导。B表示________组织。构成B的是具有分生(分裂)能力的薄壁细胞。
(3)要制造人工种子,应该选用________(填编号)作材料。
(4)从A到B的整个过程,细胞进行分裂的方式是________。
解析:(1)题图中的A表示外植体(离体的植物组织、器官或细胞),B表示愈伤组织,C可表示胚状体(或不定芽、顶芽和腋芽等),D表示完整植株。外植体经植物组织培养形成完整的植株,其根本原因是植物细胞具有全能性。
(2)外植体通过脱分化形成愈伤组织过程中,除需要提供营养外,还需要激素的诱导。(3)人工种子是指以通过植物组织培养得到的胚状体、不定芽、顶芽和腋芽等为材料,通过人工薄膜包装得到的种子。(4)植物组织培养属于无性生殖范畴,因此从A到B的整个过程,细胞是通过有丝分裂的方式进行增殖的。
答案:(1)植物细胞具有全能性 (2)激素 愈伤 (3)C (4)有丝分裂
2.(2020·安徽六安舒城中学期末)下图为A、B两种二倍体植物体细胞杂交过程示意图,请据图回答下列问题:
(1)步骤①的方法是________。步骤②常用的化学试剂是_____________________________________,之后________(填“需要”或“不需要”)筛选。
(2)在利用杂种细胞培育成为杂种植物的过程中,运用的技术手段是___________________________________________________________,其中步骤④是________。植物体细胞杂交的目的是获得新的杂种植物,与A、B两种植物相比,该杂种植物是新物种的原因是_________________________________________________。
(3)培育该杂种植物的过程中,遗传物质的传递是否遵循孟德尔遗传规律?为什么?
___________________________________________________________________________。
解析:(1)题图为植物体细胞杂交过程示意图,其中步骤①表示去除细胞壁获取原生质体的过程,常用酶解法,即用纤维素酶和果胶酶处理;步骤②表示人工诱导原生质体融合,常用的化学试剂是聚乙二醇(PEG),诱导后形成的两两融合的原生质体有三种,所以需要进行筛选。(2)题图中步骤③表示再生出新细胞壁的过程,杂种细胞通过植物组织培养技术培育成为杂种植物,步骤④表示脱分化过程;步骤⑤表示再分化过程。题图中获得的杂种植物与A、B两种植物间均存在生殖隔离,所以杂种植物是新物种。(3)图示为植物体细胞杂交过程,没有经过不同配子的结合,所以不属于有性生殖,因此该过程中遗传物质的传递不遵循孟德尔遗传规律。
答案:(1)酶解法 聚乙二醇 需要
(2)植物组织培养技术 脱分化 该杂种植株与A、B两种植物间均存在生殖隔离
(3)不遵循,该过程不属于有性生殖
3.(2020·宁夏长庆高级中学高三月考)回答下列有关动物细胞培养的问题:
(1)在动物细胞培养过程中,当贴壁细胞分裂生长到细胞表面________时,细胞会停止分裂增殖,这种现象称为细胞的________。此时,瓶壁上形成的细胞是________层。要使贴壁的细胞从瓶壁上分离下来,需要用酶处理,可用的酶是____________。
(2)随着细胞传代次数的增多,绝大部分细胞分裂停止,进而出现____________的现象;但极少数细胞可以连续增殖,其中有些细胞会因遗传物质发生改变而变成________细胞,该种细胞的黏着性________,细胞膜表面蛋白质(糖蛋白)的量________。
(3)现用某种大分子染料对细胞进行染色时,观察到死细胞被染色,而活细胞不被染色,原因是________________________________________________。
(4)检查某种有毒物质是否能改变细胞染色体的数目,最好选用分裂__________期的细胞在显微镜下进行观察。
(5)在细胞培养过程中,通常在________条件下保存细胞。因为在这种条件下,细胞中________的活性降低,细胞________速率降低。
(6)给患者移植经细胞培养形成的皮肤后,发生了排斥现象,这是因为机体把移植的皮肤当作________进行攻击。
解析:(1)细胞接触抑制是指细胞表面相互接触时,细胞就会停止分裂增殖。基于上述特性,瓶壁上形成的细胞是单层排列的。需要时可用胰蛋白酶或胶原蛋白酶将贴壁的细胞从瓶壁上分离下来。(2)随着细胞传代次数的增多,绝大部分细胞停止分裂,出现衰老甚至死亡现象,极少数细胞可以连续增殖,其中有些细胞会因遗传物质发生改变而变成不死性细胞。该种细胞由于细胞膜表面的糖蛋白减少,其黏着性降低。(3)活细胞的细胞膜具有选择透过性,大分子染料不能通过,故死细胞被染色,而活细胞不被染色。(4)有丝分裂中期时染色体的着丝点排列在赤道板上,染色体形态固定、数目清晰,是观察染色体数目的最佳时期。(5)在细胞培养过程中,通常在冷冻(或超低温、液氮)条件下保存细胞。因为在这种条件下,细胞中酶的活性降低,细胞新陈代谢的速率降低。(6)机体把移植的皮肤当作抗原攻击,会发生排斥现象。
答案:(1)相互接触 接触抑制 单(或一) 胰蛋白酶(或胶原蛋白酶)
(2)衰老甚至死亡 不死性 降低 减少
(3)活细胞的细胞膜具有选择透过性,大分子染料不能进入活细胞内(或死细胞的细胞膜丧失了选择透过性,大分子染料能够进入死细胞内而着色)
(4)中
(5)冷冻(或超低温、液氮) 酶 新陈代谢
(6)抗原
4.(2020·广东佛山检测)我国科学家解决了体细胞克隆猴的世界难题,成功培育出世界上首个体细胞克隆猴——“中中”和“华华”。这标志着我国将率先开启以猕猴作为实验动物模型的时代。下图为克隆猴的流程示意图。请回答下列问题:
(1)我国克隆猴利用的是猴胎儿成纤维细胞,该细胞是一种已分化的体细胞,从理论上分析,它具有细胞的全能性,这是因为_______________________________________。
(2)克隆猴时需要进行“去核”操作,即去掉卵母细胞的细胞核。先在体外培养卵母细胞让其分裂,一般选择__________________________________的细胞进行去核操作;然后进行“核移植”,即将体细胞的细胞核移到去核卵母细胞中形成重组细胞,此时采用的技术是__________________;得到的重组细胞再进行人工激活使其分裂形成胚胎。
(3)科学家将79枚克隆胚胎移植入21只代孕母猴体中,最终只有两只母猴正常怀孕产下“中中”和“华华”,它俩的性别是否一致?__________;原因是______________________。
(4)克隆动物有很多优点:①可以加速家畜遗传改良进程,促进优良畜群繁育;②__________________________________________________________________。
(5)灵长类生物克隆成功是克隆技术的重大突破,在该技术应用方面,应注意哪些潜在的风险?__________________________________________________________。
解析:(1)由于成纤维细胞的细胞核中含有猴的全部核基因,因此成纤维细胞具有全能性。(2)去核操作一般选择减数第二次分裂中期的卵母细胞。将体细胞的细胞核移到去核卵母细胞中形成重组细胞采用的方法是显微注射技术。(3)79枚克隆胚胎是经过有丝分裂形成的,其细胞核遗传物质一致,即“中中”“华华”的细胞核中遗传物质一样,因此“中中”和“华华”的性别一致。(4)克隆动物的优点:①可以加速家畜遗传改良进程,促进优良畜群繁育;②可以增加濒危物种的存活数量(或可以建立实验动物模型研究人类疾病)。(5)克隆技术应用方面应避免进一步扩大到对灵长类或者人的体细胞克隆,引发伦理问题。
答案:(1)成纤维细胞的细胞核中含有猴的全部核基因
(2)减数第二次分裂中期(或MⅡ期) 显微注射技术
(3)是 “中中”“华华”的细胞核中遗传物质一样,是经过有丝分裂形成的
(4)可以增加濒危物种的存活数量(或可以建立实验动物模型研究人类疾病)
(5)避免进一步扩大到对灵长类或者人的体细胞克隆,引发伦理问题
5.(2020·江西师大附中期末)美国科学家已经在实验室中成功培育出膀胱,并顺利移植到7名患者体内。这种技术为那些急需器官移植的患者带来福音。回答下列问题:
(1)科学家从患者的膀胱上取下一小块活细胞样本,将其中的肌肉细胞和膀胱上皮细胞分别置于不同的培养皿中培养。在培养之前,需用______________处理以分散细胞,分散的细胞在培养皿中的培养过程属于________培养,此时细胞保持了____________。
(2)约一周后将培养皿中培养的细胞放在由胶原质制成的“支架”上继续培养,再过7周左右,原先的数万个细胞已经繁殖到15亿个左右,布满“支架”,膀胱上皮在内,肌肉在外,形成“新膀胱”。在无菌无毒、一定的营养以及适宜的________________条件下细胞数目大量增加;由这些细胞再形成肌肉和膀胱上皮的过程中要经过________________________________________________________________________。
(3)医生将“新膀胱”移植到患者膀胱的上面,这样新器官会继续生长并与老器官“重组”取代老器官中丧失功能的部分。“新膀胱”移植后,________(填“会”或“不会”)引起免疫排斥反应。
解析:(1)在动物细胞培养之前,需用胰蛋白酶(或胶原蛋白酶)处理以分散细胞,细胞在培养皿中的培养过程属于原代培养。原代培养的细胞为10代以内的细胞,细胞保持了正常的二倍体核型。(2)动物细胞培养需要培养基中具备无菌无毒、一定的营养以及适宜的温度和pH、气体环境等条件。由这些细胞再形成具有一定结构和功能的肌肉和膀胱上皮的过程中要经过细胞分化。(3)“新膀胱”是由患者自身细胞分裂、分化形成的,移植后,不会引起免疫排斥反应。
答案:(1)胰蛋白酶(或胶原蛋白酶) 原代 正常的二倍体核型 (2)温度和pH、气体环境 细胞分化 (3)不会
6.(2020·江西新余四中第一次月考)2016年10月19日美国新希望生殖医学中心正式宣布,世界首个核移植“三父母”男婴已于2016年4月诞生。为中东一位线粒体携带有亚急性坏死脑病基因的母亲带来了希望。培养过程如下图所示,据图回答下列问题:
(1)获得重组卵母细胞A会用到核移植技术,完成①过程需要用微型吸管吸出______________,完成④过程的B细胞需要选择____________(时期)的卵母细胞。
(2)卵母细胞的获取过程中,需要对女性进行超数排卵处理,超数排卵的方法是给女性注射________激素,超数排卵技术带来的危害之一是________________________________________________________________________。
(3)为了提高已有胚胎的利用率,可采用________技术。若选用囊胚期的胚胎,操作过程中要特别注意的问题是________________________________。
(4)根据________(填标号)判断,此种繁殖方式是________________________生殖。A细胞的培养过程③所需气体主要有O2和CO2,CO2的主要作用是____________。
(5)设计试管婴儿技术与解决不孕问题而进行的试管婴儿技术的主要区别是前者需要在植入前对胚胎进行______________________。
解析:(1)题图中①表示将捐献者的卵母细胞的核物质去除,②表示核移植技术,③表示卵母细胞的体外培养,④表示体外受精,⑤表示早期胚胎培养,⑥表示胚胎移植;A表示重组卵母细胞,B表示培养到减数第二次分裂中期的卵母细胞。将捐献者的卵母细胞的核物质去除,该过程需要用微型吸管吸出细胞核和第一极体。获能的精子需要与培养到减数第二次分裂中期的卵母细胞完成受精作用。(2)给女性注射促性腺激素,可以促进超数排卵,但是会对女性的身体不利、导致卵巢早衰、影响女性内分泌、影响胎儿的健康发育等。(3)利用胚胎分割技术可以提高已有胚胎的利用率;对囊胚期的胚胎进行胚胎分割时需要注意将内细胞团均等分割。(4)题图中④过程表示体外受精,这种繁殖方式为有性生殖。细胞培养需要的气体主要有O2和CO2,其中CO2的主要作用是维持培养液的pH。(5)与解决不孕问题而进行的试管婴儿技术相比,设计试管婴儿技术需要在植入前对胚胎进行遗传学诊断(或基因检测或基因诊断)。
答案:(1)细胞核和第一极体 减数第二次分裂中期(或MⅡ中期) (2)促性腺 对女性的身体不利、卵巢早衰、影响女性内分泌、影响胎儿的健康发育等(答出其中之一即可) (3)胚胎分割 将内细胞团均等分割 (4)④ 有性 维持培养液的pH (5)遗传学诊断(或基因检测或基因诊断)
7.(2020·河南南阳一中模拟)科学家培育转乳糖分解酶基因奶牛的过程如下图所示。请回答下列问题:
(1)图中细胞培养的培养液成分与植物组织培养基成分最主要的区别在于前者含有________。在进行细胞原代培养时会出现________________________________和细胞接触抑制现象。为了防止细胞培养过程中细菌的污染,可向培养液中加入适量的____________。
(2)图中将乳糖分解酶基因导入胚胎成纤维细胞中,最常用的方法是________。
(3)图中的核移植操作需要将进行细胞培养获得的供体细胞的细胞核注入去核的卵母细胞中,去掉卵母细胞细胞核的目的是____________________________。
(4)重组细胞2在培养液中培养成的重组胚胎移入受体母牛体内会生出与图中的黑白花奶牛性状并不完全相同的犊牛,原因可能有_________________________(至少答出两点)。
(5)转乳糖分解酶基因奶牛的培育成功,说明了动物的____________具有全能性。
解析:(1)在动物细胞培养的合成培养基中,通常需加入动物的血清等天然成分,为动物细胞提供多种可促进细胞生长和增殖的物质。在进行细胞原代培养时会出现细胞贴壁生长和细胞接触抑制现象。向培养液中加入适量的抗生素,可以防止细胞培养过程中细菌的污染。(2)将目的基因导入动物细胞常用显微注射法。(3)核移植过程中,去掉卵母细胞细胞核的目的是保证克隆动物的核遗传物质几乎全部来自供体细胞的细胞核。(4)生物的性状由遗传物质和环境因素共同控制,生物的遗传物质主要存在于细胞核中,少数存在于细胞质中,而且胚胎成纤维细胞的遗传物质有近一半来自配种的公牛,因此重组细胞2在培养液中培养成的重组胚胎移入受体母牛体内会生出与图中的黑白花奶牛性状并不完全相同的犊牛。(5)将供体细胞的细胞核移入去核的卵母细胞中,形成重组细胞2。重组细胞2培养成重组胚胎并最终发育成个体,说明动物的细胞核具有全能性。
答案:(1)血清 细胞贴壁生长 抗生素 (2)显微注射法 (3)保证克隆动物的遗传物质几乎全部来自供体细胞的细胞核 (4)生物的性状受细胞核和细胞质中的遗传物质共同控制、生物的性状还受环境因素的影响、胚胎成纤维细胞的遗传物质有近一半来自配种的公牛等 (5)细胞核
8.(2020·湖南六校模拟)《战狼2》创造了中国电影史的多个最高,电影中的“拉曼拉病毒”学名为埃博拉病毒,“冷锋”注射的疫苗,是具有抗埃博拉病毒功能的血清。下图甲、乙是两种方法制备单克隆抗体的流程图。请回答下列问题:
(1)图甲中从产生免疫反应的小鼠体内得到了抗________的抗体,说明小鼠体内已形成了相应的B淋巴细胞。设法将B淋巴细胞和小鼠骨髓瘤细胞融合,常用的诱导因素有聚乙二醇、________、电激等。
(2)图甲中经选择性培养的________(①)细胞,还需进行克隆化培养和________检测,经多次筛选,就可获得足够数量的②细胞。
(3)细菌作为受体细胞进行转化时,常用CaCl2处理,使其处于________以利于吸收外部DNA分子。将重组DNA导入烟草细胞采用最多的方法是________。
(4)图乙中将烟草细胞培养成转基因烟草植株涉及的最基本技术是________,为了诱导烟草细胞生根,应设置培养基中生长素与细胞分裂素的比________(填“大于”“等于”或“小于”)1。
解析:(1)据题图甲中显示,对小鼠注射埃博拉病毒可诱导小鼠产生抗埃博拉病毒的抗体;细胞融合的诱导因素有化学因素,如聚乙二醇;生物因素,如灭活的病毒;物理因素,如电激。(2)题图甲中经选择性培养的①杂交瘤细胞,还需进行克隆化培养和抗体检测,经多次筛选,就可获得足够数量的②细胞。(3)将目的基因导入细菌时,常用CaCl2处理,使其处于感受态以利于吸收外部DNA分子;烟草细胞是植物细胞,可以用农杆菌转化法将重组DNA导入烟草细胞。(4)将细胞培养成植株的技术是植物组织培养,该过程中诱导细胞生根时,培养基中的生长素与细胞分裂素的比值应该大于1。
答案:(1)埃博拉病毒 灭活的病毒 (2)杂交瘤 抗体
(3)感受态 农杆菌转化法 (4)植物组织培养 大于
考点一 植物细胞工程
1.细胞工程的概念
2.细胞的全能性
3.植物组织培养技术
4.植物体细胞杂交技术
(1)概念:将不同种的植物体细胞,在一定条件下融合成杂种细胞,并把杂种细胞培育成新的植物体的技术。
(2)操作流程
5.植物细胞工程的实际应用
(2)作物新品种的培育:单倍体育种、突变体的利用。
(3)细胞产物的工厂化生产:培养到愈伤组织阶段。
(选修3 P36“小知识”改编)固体培养基中的无机营养成分包括____________;有机营养成分包括____________等物质。
答案:水分、无机盐 小分子糖类、氨基酸
1.植物组织培养中生长素和细胞分裂素的比值与效果
生长素与细胞分裂素的比值
作用效果
比值高时
促进根分化、抑制芽形成
比值低时
促进芽分化、抑制根形成
比值适中
促进愈伤组织形成
2.植物组织培养中光照的使用
脱分化阶段不需要给予光照,再分化阶段需要给予光照,以利于叶绿素的形成。
3.杂种植物遗传物质的变化
(1)遗传特性:杂种植株中含有两种植物的遗传物质,故杂种植株具备两种植物的遗传特性。
(2)染色体组数
①染色体组数=两种植物体细胞内染色体组数之和。
②植物体细胞杂交形成的杂种植株,有几个染色体组就称为几倍体。
③若一植物细胞含有2x条染色体,2个染色体组,基因型为Aabb,另一植物细胞含有2y条染色体,2个染色体组,基因型为ccDd,则新植株应为异源四倍体,其体细胞中染色体为(2x+2y)条,4个染色体组,基因型为AabbccDd。
4.植物体细胞杂交过程中杂种细胞类型及检测方法
(1)诱导产生的细胞(假设用于杂交的两种植物细胞分别为A、B)
①未融合的细胞:A和B。
②两两融合的细胞:AA、BB和AB。
③多细胞融合体。
(2)检测方法:对诱导产生的细胞进行植物组织培养,然后根据得到的植物性状进行判断。
①若得到的是一种植物的性状,说明是未融合细胞。
②若得到的是具有两种亲本性状的植物,说明是杂种植株。
③若得到的是具有两种亲本性状的植物,且一种植物的性状得到加强,则是多细胞融合体。
④若得到的是一种植物的性状且效果得到加强,则是同种细胞融合的结果。
1.(2019·高考全国卷Ⅲ)培养胡萝卜根组织可获得试管苗,获得试管苗的过程如图所示。
→→→→
① ② ③ ④
→
⑤ ⑥
回答下列问题。
(1)利用胡萝卜根段进行组织培养可以形成试管苗。用分化的植物细胞可以培养成完整的植株,这是因为植物细胞具有________。
(2)步骤③切取的组织块中要带有形成层,原因是________________________。
(3)从步骤⑤到步骤⑥需要更换新的培养基,其原因是_____________________。在新的培养基上愈伤组织通过细胞的________过程,最终可形成试管苗。
(4)步骤⑥要进行照光培养,其作用是____________________________________。
(5)经组织培养得到的植株,一般可保持原品种的___________________________,这种繁殖方式属于________繁殖。
解析:(1)分化的植物细胞可以培养成完整的植株,这是因为植物细胞具有全能性。(2)在本实验中,切取胡萝卜块时要切取含有形成层的部分,原因是形成层容易诱导形成愈伤组织。(3)决定植物细胞脱分化和再分化的关键因素是植物激素的种类和比例,步骤⑤(诱导愈伤组织形成)和步骤⑥(诱导愈伤组织分化形成试管苗)所需的生长素和细胞分裂素的比例不同,故步骤⑤到步骤⑥需更换培养基。愈伤组织通过细胞的再分化过程形成试管苗。(4)步骤⑥需要照光培养,其作用是诱导叶绿素的形成,使试管苗能够进行光合作用。(5)组织培养没有经过两性生殖细胞的结合,因此属于无性繁殖,组织培养得到的植株保持了原品种的遗传特性。
答案:(1)全能性(形成完整植株所需的全部基因)
(2)形成层容易诱导形成愈伤组织
(3)诱导愈伤组织形成和诱导愈伤组织分化形成试管苗所需的生长素和细胞分裂素的比例不同 分化(再分化)
(4)诱导叶绿素的形成,使试管苗能够进行光合作用
(5)遗传特性 无性
2.(2020·江苏泰州中学月考)为培育出含β胡萝卜素的“黄金大米”,科研人员提出以下两套培育方案。请分析回答下列问题:
甲方案:
乙方案:
(1)甲方案中,β胡萝卜素基因能在玉米和水稻体内出现相同表达结果的原因是________________________________________________________________________。
若研究人员已知β胡萝卜素基因序列,可采用________法获得β胡萝卜素基因。②过程中可用______________技术检测水稻体细胞DNA上是否插入了β胡萝卜素基因。
(2)乙方案中,在体细胞杂交前需要用酶除去细胞壁获得原生质体,诱导体细胞融合的化学试剂常用________。通过⑤获得“黄金大米”幼苗需要经过________________两个过程,依据的原理是________________________________________________。在培养过程中,培养基中除了添加营养物质外,还需要添加____________。
(3)与传统育种方法相比,甲、乙两套方案共同的优点是________________________。
解析:(1)自然界中所有生物共用一套遗传密码,因此一种生物的基因能在另一种生物体内表达;在目的基因序列已知的情况下,可采用人工合成的方法获得目的基因。检测目的基因是否插入受体细胞可用DNA分子杂交技术。(2)诱导植物原生质体融合常用的化学试剂是聚乙二醇。植物组织培养过程中将杂交细胞培育成杂交植株需要使用植物激素,该技术包括脱分化和再分化两个过程,依据的原理是植物细胞的全能性。在此过程中,除了在培养基中添加营养物质外,还需要添加植物激素(生长素和细胞分裂素)。(3)与传统育种方法相比,基因工程育种和植物细胞工程育种都能克服远缘杂交不亲和的障碍。
答案:(1)所有生物共用一套遗传密码(密码子) 人工合成 DNA分子杂交 (2)聚乙二醇 脱分化和再分化
(植物)细胞的全能性 (植物)激素(生长素和细胞分裂素) (3)克服远缘杂交不亲和的障碍(打破生殖隔离)
3.(2019·高考全国卷Ⅱ)植物组织培养技术在科学研究和生产实践中得到了广泛的应用。回答下列问题。
(1)植物微型繁殖是植物繁殖的一种途径。与常规的种子繁殖方法相比,这种微型繁殖技术的特点有______________________________________(答出2点即可)。
(2)通过组织培养技术,可把植物组织细胞培养成胚状体,再通过人工种皮(人工薄膜)包装得到人工种子(如图所示),这种人工种子在适宜条件下可萌发生长。人工种皮具备透气性的作用是__________________。人工胚乳能够为胚状体生长提供所需的物质,因此应含有植物激素、__________和________等几类物质。
(3)用脱毒苗进行繁殖,可以减少作物感染病毒。为了获得脱毒苗,可以选取植物的________进行组织培养。
(4)植物组织培养技术可与基因工程技术相结合获得转基因植株。将含有目的基因的细胞培养成一个完整植株的基本程序是______________________________(用流程图表示)。
解析:(1)与常规的种子繁殖方法相比,植物微型繁殖技术具有能保持植物原有的遗传特性、繁殖速度快等特点。(2)人工种皮具有透气性,有利于胚状体进行呼吸作用;人工胚乳能够为胚状体生长提供植物激素、矿质元素和糖等物质。(3)植物分生区附近的病毒极少,甚至无病毒。为获得脱毒苗,可以选取植物的茎尖进行组织培养。(4)将含有目的基因的细胞培养成一个完整植株的基本程序是含目的基因的细胞愈伤组织小植株。
答案:(1)能保持植物原有的遗传特性,繁殖速度快
(2)有利于胚状体进行呼吸作用 矿质元素 糖
(3)茎尖
(4)含目的基因的细胞愈伤组织小植株
考点二 动物细胞工程
1.动物细胞培养——动物细胞工程技术的基础
(1)原理:细胞增殖。
(2)过程
(3)培养条件
(4)应用:生物制品的生产、检测有毒物质、医学研究。
2.动物体细胞核移植技术和克隆动物
(1)原理:动物体细胞的细胞核具有全能性。
(2)动物体细胞核移植技术的过程
(3)应用
①加速家畜遗传改良进程,促进优良畜群繁育。
②保护濒危物种。
③生产医用蛋白。
④作为异种移植的供体。
⑤用于组织器官的移植。
(4)存在问题:成功率低、克隆动物存在健康问题、动物食品的安全性问题等。
3.动物细胞的融合
4.单克隆抗体
(1)制备原理:一种浆细胞产生一种抗体,浆细胞在体外不能无限增殖;骨髓瘤细胞能无限增殖;浆细胞与骨髓瘤细胞融合得到杂交瘤细胞,既能无限增殖,又能产生特异性抗体。
(2)制备过程
(3)优点
(4)用途
(3)优点特异性强、灵敏度高可大量制备
(4)用途作为诊断试剂
1.(选修3 P44“寻根问底”改编)胰蛋白酶处理动物组织,对细胞的消化有两种情况:
(1)短时间内细胞_______________________(填“会”或“不会”)被消化,原因是________________________________________。
(2)长时间后细胞________(填“会”或“不会”)被消化,原因是________________________________________________。
答案:(1)不会 细胞表面具有糖蛋白,对细胞具有一定的保护作用
(2)会 细胞表面糖蛋白的保护作用是有限的;细胞膜的主要成分包括磷脂和蛋白质,蛋白质可被胰蛋白酶水解
2.(选修3 P49“讨论”T2)用于核移植的供体细胞一般都选用传代10代以内的细胞,想一想,这是为什么?
答案:动物细胞传代培养至10~50代左右时,部分细胞的核型可能会发生变化,其细胞遗传物质可能会发生突变,而10代以内的细胞一般能保持正常的二倍体核型。因此,在体细胞核移植中,为了保证供体细胞正常的遗传基础,通常采用传代10代以内的细胞。
1.关于动物细胞培养的两组概念辨析
(1)细胞贴壁与接触抑制:悬液中分散的细胞很快就贴附在瓶壁上,称为细胞贴壁。当贴壁细胞分裂生长到表面相互接触时,细胞就会停止分裂增殖,这种现象称为接触抑制。
(2)原代培养与传代培养
①原代培养:细胞悬液第一次在瓶中培养,没有分瓶培养之前的细胞培养。原代培养的细胞核型正常。
②传代培养:进行分瓶后的扩大培养,即传代培养。一般情况下,细胞传至10~50代后,增殖会明显减缓,甚至完全停止,部分细胞出现核型异常。
2.植物体细胞杂交与动物细胞融合的“同”与“不同”
(1)植物体细胞杂交与动物细胞融合中酶的作用对象不同,纤维素酶和果胶酶作用于细胞壁,而胰蛋白酶等作用于动物细胞间的蛋白质。
(2)相比植物体细胞杂交,动物细胞融合特有的诱导方式是用灭活的病毒处理,其他物理、化学诱导融合的手段与植物体细胞杂交过程中诱导原生质体融合的方法相同。
3.制备单克隆抗体过程中的两次筛选
项目
第一次筛选
第二次筛选
筛选原因
诱导融合后得到多种杂交细胞,另外还有未融合的细胞
由于小鼠在生活中还受到其他抗原的刺激,所以经选择性培养获得的杂交瘤细胞中有能产生其他抗体的细胞
筛选方法
用特定的选择培养基筛选:未融合的细胞和同种细胞融合后形成的细胞(“B—B”细胞、“瘤—瘤”细胞)都会死亡,只有融合的杂交瘤细胞(“B—瘤”细胞)才能生长
用多孔培养皿培养,在每个孔只有一个杂交瘤细胞的情况下开始克隆化培养和抗体检测,经多次筛选得到能产生特异性抗体的细胞群
筛选目的
得到杂交瘤细胞
得到能分泌所需抗体的杂交瘤细胞
1.下图为动物细胞培养过程中细胞增殖曲线(甲)及细胞变化图(乙),请回答下列问题:
(1)图甲中________点以后表示细胞的传代培养,AB段可能发生了如图乙________(填序号)所示的____________现象,在进行B至C过程培养前,需要用____________处理细胞。
(2)动物细胞培养,一般传至________代以内细胞能保持正常的二倍体核型。
(3)为制备单克隆抗体,需将________注射到小鼠体内,以此获取__________________,同时将该细胞与图乙________(填序号)所示的细胞融合形成杂交瘤细胞。该杂交瘤细胞的特点是________________________。为筛选能够产生单克隆抗体的杂交瘤细胞,可用________培养基来培养。
解析:(1)B点之前是初次培养,称为原代培养。AB段增殖速度缓慢,是因为发生了题图乙中②所示的接触抑制现象。若要继续进行传代培养,需要用胰蛋白酶(胶原蛋白酶)处理使组织细胞分散开来。(2)传代培养10代以上,细胞的二倍体核型可能会发生改变,10代以内的细胞仍然保持二倍体核型。(3)制备单克隆抗体时,需要将已免疫的B淋巴(浆)细胞和能无限增殖的细胞(如题图乙中③发生癌变的瘤细胞)融合,二者融合后形成的杂交瘤细胞,既能像瘤细胞那样无限增殖,又能像已免疫的B淋巴(浆)细胞那样产生专一抗体。需要利用特定的选择培养基将产生单一抗体的杂交瘤细胞筛选出来。
答案:(1)B ② 接触抑制 胰蛋白酶(胶原蛋白酶) (2)10 (3)抗原 已免疫的B淋巴(浆)细胞 ③ 既能无限增殖,又能产生专一抗体 选择
2.(2016·高考全国卷Ⅱ)下图表示通过核移植等技术获得某种克隆哺乳动物(二倍体)的流程。
回答下列问题:
(1)图中A表示正常细胞核,染色体数为2n,则其性染色体的组成可为____________。过程①表示去除细胞核,该过程一般要在卵母细胞培养至适当时期再进行,去核时常采用________的方法。②代表的过程是__________。
(2)经过多次传代后,供体细胞中__________________的稳定性会降低。因此,选材时必须关注传代次数。
(3)若获得的克隆动物与供体动物性状不完全相同,从遗传物质的角度分析其原因是________________________________________________。
(4)与克隆羊“多莉(利)”培育成功一样,其他克隆动物的成功获得也证明了________________________________________________________________________。
解析:(1)核移植过程中,供体的体细胞中性染色体组成可为XX或XY;去核时常采用显微操作的方法;题图②过程表示胚胎移植。(2)细胞培养过程中,经过多次传代培养,细胞中遗传物质的稳定性会降低。(3)由于卵母细胞的细胞质中的遗传物质会对克隆动物的性状产生影响,所以克隆动物与供体的性状不完全相同。(4)克隆动物的成功获得证明了已分化的动物体细胞的细胞核具有全能性。
答案:(1)XX或XY 显微操作 胚胎移植
(2)遗传物质 (3)卵母细胞的细胞质中的遗传物质会对克隆动物的性状产生影响 (4)动物已分化体细胞的细胞核具有全能性
3.(2020·甘肃西北师大附中高三诊断)下图表示细胞工程的流程图(a、b表示过程),请据图回答下列问题:
(1)若图示为动物细胞融合的过程,则a过程特有的诱导剂是______________________。以动物细胞融合为基础发展起来的杂交瘤技术为制造单克隆抗体开辟了新途径,通过把能产生抗体的____________细胞与能在体外大量增殖的________________细胞进行融合,得到既能迅速大量繁殖,又能产生专一抗体的杂交瘤细胞。
(2)若图示为植物体细胞杂交过程,则在甲、乙融合之前,需要用__________________(填酶)制备________。这项工程的意义是____________________________________。
(3)由甲、乙融合得到丙细胞的基本原理是______________________。
解析:(1)若a过程表示诱导动物细胞融合,则特有的诱导剂是灭活的病毒。在单克隆抗体的制备过程中,利用已免疫的B淋巴细胞与骨髓瘤细胞融合,形成杂交瘤细胞,该细胞既可以迅速大量增殖,又可以产生专一的抗体。(2)在植物体细胞杂交过程中,需要对甲、乙细胞用纤维素酶和果胶酶去除细胞壁,然后再诱导甲、乙的原生质体融合。该技术可以克服远缘杂交不亲和的障碍,扩大亲本组合的范围。(3)甲、乙细胞融合形成丙细胞,利用了细胞膜的流动性。
答案:(1)灭活的病毒 B淋巴(浆) 骨髓瘤 (2)纤维素酶和果胶酶 原生质体 克服远缘杂交不亲和的障碍,扩大亲本组合的范围 (3)细胞膜的流动性
4.(2020·濮阳模拟)下图是制备乙肝病毒表面抗体的流程图。请回答下列问题:
(1)图中细胞Ⅰ的名称为________,其与骨髓瘤细胞融合所依据的基本原理是________________。
(2)在图示流程中至少需要进行两次筛选,其中第一次筛选的目的是________________________;第二次筛选的目的是________________________。
(3)制备得到的单克隆抗体可用于乙肝的免疫治疗,其所利用的免疫学原理是______________________________________________。
解析:(1)用抗原刺激小鼠,使之产生特异性免疫反应,从小鼠体内提取B淋巴细胞,B淋巴细胞与骨髓瘤细胞融合成杂交瘤细胞。细胞融合的原理是细胞膜具有一定的流动性。(2)两次筛选中第一次筛选的目的是获得杂交瘤细胞,第二次筛选的目的是从杂交瘤细胞中获得能产生所需抗体的杂交瘤细胞。(3)单克隆抗体具有与抗原结合的特异性强、灵敏度高的特点,可用于乙肝的免疫治疗。
答案:(1)B淋巴细胞(或浆细胞) 细胞膜(具有一定)的流动性 (2)获得杂交瘤细胞 获得能产生所需抗体的杂交瘤细胞 (3)抗原和抗体的特异性结合(或单克隆抗体与抗原结合的特异性强)
[易误警示]
易错点1 不清楚植物脱毒苗培养时选择的要求及原理
[点拨] 由于植物分生区附近(如茎尖)的病毒极少,所以常采用茎尖组织培养技术获得脱毒苗。
易错点2 误认为植物组织培养均需“再分化至幼苗”,“人工种子”即平常所说的“种子”
[点拨] (1)组织培养的目的不同,培养的阶段不同。如:生产细胞代谢产物,只需培养至愈伤组织时期;生产人工种子,则需要培养至胚状体时期;获得植株就需培养至幼苗时期。
(2)人工种子是通过无性生殖(植物体细胞的组织培养技术)形成的,只有一个亲本的性状;自然种子是有性生殖的产物,具有两个亲本的性状。
易错点3 误认为动物细胞培养时加入5%CO2的目的是维持气体平衡或用于呼吸
[点拨] 动物细胞培养时,通常采用培养皿或松盖培养瓶将其置于含95%空气加5% CO2的混合气体的培养箱中进行培养,加入CO2的目的是维持培养液的pH。
易错点4 不清楚动物细胞克隆化培养时为何常选10代以内的细胞,而瘤细胞却为50代以后
[点拨] 取供体动物的体细胞培养,一般选用传至10代以内的细胞,因为10代以内的细胞一般能保持正常的二倍体核型,保证了供体细胞正常的遗传基础。欲获得无限增殖的瘤细胞则往往在50代以后,其遗传物质已发生变化,具癌变特性。
[纠错体验]
1.某研究小组为测定某种药物对体外培养细胞的毒性,准备对某种动物的肝肿瘤细胞(甲)和正常肝细胞(乙)进行动物细胞培养。下列叙述正确的是( )
A.制备肝细胞悬液时,可用胃蛋白酶处理肝组织块
B.恒温培养箱中的CO2浓度维持在5%左右,以促进细胞呼吸
C.为了保证细胞培养所需的无病毒环境,需大量添加各种抗生素
D.本实验应设置对照实验,以检测药物对甲、乙细胞的毒性大小
解析:选D。在利用肝组织块制备肝细胞悬液时,常用胰蛋白酶,不能使用胃蛋白酶,因为胃蛋白酶需要在强酸环境下才能起作用,但这样的环境不适于细胞生存,A项错误;细胞培养应在含5%CO2的恒温培养箱中进行,CO2的作用是维持培养液的pH,B项错误;抗生素是用来杀菌的,不是杀病毒的,C项错误;本实验应设置对照实验,用添加药物的培养液分别培养甲、乙细胞,根据变异细胞占培养细胞的比例,以检测药物对甲、乙的毒性大小,D项正确。
2.现有甲、乙两个番茄品种(染色体数2n=24),其基因型分别为AAbb和aaBB,这两对基因位于非同源染色体上,且在光照强度大于500勒克斯时,都不能生长,这是由于它们中的一对隐性纯合基因(aa或bb)作用的结果。取甲、乙两品种的花粉分别培养成植株,将它们的叶肉细胞制成原生质体,并将两者相混,使之融合,诱导产生细胞团。然后,放到大于500勒克斯光照下培养,结果有的细胞团不能分化,有的能分化发育成植株。请回答下列问题:
(1)甲、乙两番茄品种花粉经过花药离体培养技术而形成的植株是________倍体。
(2)将叶肉细胞制成原生质体时,使用____________去除细胞壁。
(3)在细胞融合技术中,常用的化学试剂是________。融合后形成的细胞类型有________(这里仅考虑2个原生质体的相互融合)种。
(4)细胞融合成功的标志是________。
(5)细胞融合后诱导产生的细胞团叫________。
(6)在大于500勒克斯光照下培养,能分化的细胞团的基因型是________(这里只考虑2个原生质体的相互融合)。由该细胞团分化发育成的植株,其染色体数是________________________________________________________________________条。
解析:(1)由配子直接发育来的植株是单倍体。(2)叶肉细胞有细胞壁,因此要制成原生质体时,先要把细胞壁分解掉,细胞壁的成分主要为纤维素和果胶,因此要用纤维素酶和果胶酶去除细胞壁。(3)人工诱导植物细胞融合的方法有物理法和化学法,常用的化学试剂是聚乙二醇(PEG),可用的物理方法是离心、振动、电激。若只考虑两两结合的情况,会出现3种类型的融合细胞,即甲细胞自身融合形成的细胞,乙细胞自身融合形成的细胞及甲和乙细胞相融合形成的杂种细胞。(4)原生质体长出了新的细胞壁,说明细胞融合成功。(5)细胞融合后形成杂种细胞,杂种细胞经过脱分化形成愈伤组织。(6)在大于500勒克斯光照下培养,隐性纯合基因(aa或bb)有致死作用,只有杂种细胞才能存活,即基因型为AaBb的细胞团存活。由杂种细胞发育成的植株,其染色体数是24条。
答案:(1)单 (2)纤维素酶和果胶酶 (3)PEG 3
(4)再生出细胞壁 (5)愈伤组织 (6)AaBb 24
1.(2018·高考全国卷Ⅲ)2018年《细胞》期刊报道,中国科学家率先成功地应用体细胞对非人灵长类动物进行克隆,获得两只克隆猴——“中中”和“华华”。回答下列问题:
(1)“中中”和“华华”的获得涉及核移植过程,核移植是指_______________________。
通过核移植方法获得的克隆猴,与核供体相比,克隆猴体细胞的染色体数目________(填“减半”“加倍”或“不变”)。
(2)哺乳动物的核移植可以分为胚胎细胞核移植和体细胞核移植,胚胎细胞核移植获得克隆动物的难度________(填“大于”或“小于”)体细胞核移植,其原因是________________________________。
(3)在哺乳动物核移植的过程中,若分别以雌性个体和雄性个体的体细胞作为核供体,通常,所得到的两个克隆动物体细胞的常染色体数目________(填“相同”或“不同”),性染色体组合________(填“相同”或“不同”)。
解析:(1)动物核移植是将动物的一个细胞的细胞核,移入一个已经去掉细胞核的卵母细胞中,使其重组并发育成一个新的胚胎,这个新的胚胎最终发育为动物个体。用核移植的方法得到的动物称为克隆动物,与核供体相比,其细胞的染色体数目不变。(2)由于动物胚胎细胞分化程度低,恢复其全能性相对容易,而动物体细胞分化程度高,恢复其全能性十分困难,所以,胚胎细胞核移植获得克隆动物的难度明显低于体细胞核移植。(3)哺乳动物雌性和雄性个体的体细胞中常染色体数目相同,所以分别以雌性和雄性个体的体细胞为供体,克隆动物体细胞的常染色体数目相同,但其性染色体组合不同。
答案:(1)将动物的一个细胞的细胞核,移入一个已去掉细胞核的卵母细胞中 不变
(2)小于 胚胎细胞分化程度低,恢复全能性相对容易
(3)相同 不同
2.(2017·高考海南卷)甲、乙两名同学分别以某种植物的绿色叶片和白色花瓣为材料,利用植物组织培养技术繁殖该植物。回答下列问题:
(1)以该植物的绿色叶片和白色花瓣作为外植体,在一定条件下进行组织培养,均能获得试管苗,其原理是________________________________________________。
(2)甲、乙同学在诱导愈伤组织所用的培养基中,均加入一定量的蔗糖,蔗糖水解后可得到________________,若要用细胞作为材料进行培养获得幼苗,该细胞应具备的条件是______________(填“具有完整的细胞核”“具有叶绿体”或“已转入抗性基因”)。
(3)图中A、B、C所示的是不同的培养结果,该不同结果的出现主要是由培养基中两种激素用量的不同造成的,这两种激素是________________,A中的愈伤组织是叶肉细胞经________形成的。
(4)若该种植物是一种杂合体的名贵花卉,要快速获得与原植株基因型和表现型都相同的该种花卉,可用组织培养的方法繁殖,在培养时,________(填“能”或“不能”)采用经减数分裂得到的花粉粒作为外植体,原因是___________________________________。
解析:(1)绿色叶片和白色花瓣是细胞分化的结果,遗传物质并没有改变,所以以该植物的绿色叶片和白色花瓣作为外植体,在一定条件下进行组织培养,均能获得试管苗,其原理是绿色叶片和白色花瓣的细胞具有全能性。(2)蔗糖是由1分子的葡萄糖和1分子的果糖组成,所以蔗糖水解后可得到葡萄糖、果糖。若要用细胞作为材料进行培养获得幼苗,该细胞应具备的条件是具有完整的细胞核。(3)题图中A、B、C所示的是不同的培养结果,该不同结果的出现主要是由培养基中两种激素用量的不同造成的,这两种激素是细胞分裂素、生长素。A中的愈伤组织是叶肉细胞经脱分化形成的。(4)若该种植物是一种杂合体的名贵花卉,要快速获得与原植株基因型和表现型都相同的该种花卉,可用组织培养的方法繁殖;在培养时,不能采用经减数分裂得到的花粉粒作为外植体,原因是对杂合体的植株来说,其体细胞的基因型相同,通过减数分裂形成花粉粒,可以导致等位基因分离,非同源染色体上的非等位基因自由组合等,花粉粒的基因型与体细胞的基因型不同,后代会出现性状分离,用花粉粒进行组织培养得到的花卉的基因型不同于原植株。
答案:(1)绿色叶片和白色花瓣的细胞具有全能性,在一定条件下能发育成完整的植株
(2)葡萄糖、果糖 具有完整的细胞核
(3)细胞分裂素、生长素 脱分化
(4)不能 对杂合体的植株来说,其体细胞的基因型相同,而花粉粒的基因型与体细胞的基因型不同。用花粉粒进行组织培养得到的花卉基因型不同于原植株
3.(2021·预测)传统的人工繁殖兰花的方法是分株繁殖和用种子播种,随着科学技术的进步,人们开始采用“组织培养”繁殖兰花。请回答下列问题:
(1)植物组织培养是在________和人工控制条件下,将________的植物组织、器官、细胞,培养在人工配制的________上,诱导其产生________、丛芽,最终形成完整植株的过程。
(2)兰花的叶肉细胞之所以能培养为新个体,是因为细胞中含有________________,具有发育成完整个体的潜能,这种潜能叫做____________。
(3)有人想到利用植物体细胞杂交技术解决兰花生根速度慢、幼苗生存能力弱的好办法,但操作后得到的“韭菜—兰花”,并没有预想中的“繁殖容易,香气浓郁”,可能的原因是________________________。
解析:(1)植物组织培养就是在无菌和人工控制的条件下,将离体的植物器官、组织、细胞,培养在人工配制的培养基上,给予适宜的培养条件,诱导其产生愈伤组织、丛芽,最终形成完整的植株。(2)兰花叶肉细胞中含有本物种的全部遗传信息,具有发育成完整个体的潜能,即细胞具有全能性,所以兰花叶肉细胞能够培养为新个体。(3)植物体细胞杂交技术获得的“韭菜—兰花”并没有预想中的“繁殖容易,香气浓郁”,可能是因为两个物种之间的基因相互影响,使某些基因无法正常表达。
答案:(1)无菌 离体 培养基 愈伤组织 (2)本物种的全部遗传信息 细胞的全能性 (3)两个物种之间的基因相互影响,导致某些基因无法正常表达
4.(2021·预测)下图表示两种制备单克隆抗体的实验方案。已知调控细胞增殖的基因在骨髓瘤细胞的细胞质中,回答下列相关问题:
(1)体外培养动物细胞的条件有无菌、无毒,营养条件,________和________。
(2)若图1中A是小鼠骨髓瘤细胞,则B细胞是取自________________的动物体内的B细胞,促进g过程的常用诱导剂是______________________。
(3)利用图1制备单克隆抗体的方法中制备的原理是细胞膜的流动性和________。
(4)图2以细胞核移植技术制备单克隆抗体,a为去核的________细胞,e是从d中分离出的胚胎干细胞,Ⅴ过程类似于植物组织培养中的________过程。
(5)单克隆抗体作为诊断试剂的优点是_________________________________________。
解析:(1)动物细胞体外培养的条件除无菌、无毒和营养条件外,还需要适宜的温度和pH,需要一定的气体环境(5%的二氧化碳+95%的空气)。(2)若题图1中A是小鼠骨髓瘤细胞,则B细胞是从注射过特定抗原蛋白的动物体内取出的B细胞,经过特定抗原的刺激,对应的B细胞就能产生相应的特异性抗体,促进g过程(动物细胞融合过程)的常用诱导剂是聚乙二醇(PEG)或灭活的病毒。(3)题图1表示通过细胞融合获得了杂交瘤细胞,要获得更多的抗体需要将杂交瘤细胞进行培养增殖。这种方法制备单克隆抗体需经过细胞融合获得杂交瘤细胞和杂交瘤细胞的培养两个阶段,两个阶段的原理分别是细胞膜的流动性和细胞增殖。(4)骨髓瘤细胞具有无限增殖的能力,且调控细胞增殖的基因在其细胞的细胞质中,而题图2是借助核移植技术制备单克隆抗体,所以a为去核的骨髓瘤细胞。e是从d所示的早期胚胎中分离出的胚胎干细胞,通过Ⅴ过程的培养得到的特定细胞f能分泌抗体,因此Ⅴ过程类似于植物组织培养中的再分化过程。(5)由于单克隆抗体具有灵敏度高、特异性强、可大量制备的特点,所以单克隆抗体作为诊断试剂的优点是准确、高效、简易、快速。
答案:(1)温度和pH 气体环境 (2)注射过特定抗原蛋白 聚乙二醇(PEG)或灭活的病毒 (3)细胞增殖
(4)骨髓瘤 再分化 (5)准确、高效、简易、快速
1.(2020·安徽安庆五校期初模底)下图是植物组织培养的简略示意图。据图回答下列问题:
ABC―→D
(1)A表示离体的植物组织、器官或细胞,它能被培养成D的根本原因是___________________________________________。
(2)在A脱分化形成B的过程中,除需要提供营养外,还需要________的诱导。B表示________组织。构成B的是具有分生(分裂)能力的薄壁细胞。
(3)要制造人工种子,应该选用________(填编号)作材料。
(4)从A到B的整个过程,细胞进行分裂的方式是________。
解析:(1)题图中的A表示外植体(离体的植物组织、器官或细胞),B表示愈伤组织,C可表示胚状体(或不定芽、顶芽和腋芽等),D表示完整植株。外植体经植物组织培养形成完整的植株,其根本原因是植物细胞具有全能性。
(2)外植体通过脱分化形成愈伤组织过程中,除需要提供营养外,还需要激素的诱导。(3)人工种子是指以通过植物组织培养得到的胚状体、不定芽、顶芽和腋芽等为材料,通过人工薄膜包装得到的种子。(4)植物组织培养属于无性生殖范畴,因此从A到B的整个过程,细胞是通过有丝分裂的方式进行增殖的。
答案:(1)植物细胞具有全能性 (2)激素 愈伤 (3)C (4)有丝分裂
2.(2020·安徽六安舒城中学期末)下图为A、B两种二倍体植物体细胞杂交过程示意图,请据图回答下列问题:
(1)步骤①的方法是________。步骤②常用的化学试剂是_____________________________________,之后________(填“需要”或“不需要”)筛选。
(2)在利用杂种细胞培育成为杂种植物的过程中,运用的技术手段是___________________________________________________________,其中步骤④是________。植物体细胞杂交的目的是获得新的杂种植物,与A、B两种植物相比,该杂种植物是新物种的原因是_________________________________________________。
(3)培育该杂种植物的过程中,遗传物质的传递是否遵循孟德尔遗传规律?为什么?
___________________________________________________________________________。
解析:(1)题图为植物体细胞杂交过程示意图,其中步骤①表示去除细胞壁获取原生质体的过程,常用酶解法,即用纤维素酶和果胶酶处理;步骤②表示人工诱导原生质体融合,常用的化学试剂是聚乙二醇(PEG),诱导后形成的两两融合的原生质体有三种,所以需要进行筛选。(2)题图中步骤③表示再生出新细胞壁的过程,杂种细胞通过植物组织培养技术培育成为杂种植物,步骤④表示脱分化过程;步骤⑤表示再分化过程。题图中获得的杂种植物与A、B两种植物间均存在生殖隔离,所以杂种植物是新物种。(3)图示为植物体细胞杂交过程,没有经过不同配子的结合,所以不属于有性生殖,因此该过程中遗传物质的传递不遵循孟德尔遗传规律。
答案:(1)酶解法 聚乙二醇 需要
(2)植物组织培养技术 脱分化 该杂种植株与A、B两种植物间均存在生殖隔离
(3)不遵循,该过程不属于有性生殖
3.(2020·宁夏长庆高级中学高三月考)回答下列有关动物细胞培养的问题:
(1)在动物细胞培养过程中,当贴壁细胞分裂生长到细胞表面________时,细胞会停止分裂增殖,这种现象称为细胞的________。此时,瓶壁上形成的细胞是________层。要使贴壁的细胞从瓶壁上分离下来,需要用酶处理,可用的酶是____________。
(2)随着细胞传代次数的增多,绝大部分细胞分裂停止,进而出现____________的现象;但极少数细胞可以连续增殖,其中有些细胞会因遗传物质发生改变而变成________细胞,该种细胞的黏着性________,细胞膜表面蛋白质(糖蛋白)的量________。
(3)现用某种大分子染料对细胞进行染色时,观察到死细胞被染色,而活细胞不被染色,原因是________________________________________________。
(4)检查某种有毒物质是否能改变细胞染色体的数目,最好选用分裂__________期的细胞在显微镜下进行观察。
(5)在细胞培养过程中,通常在________条件下保存细胞。因为在这种条件下,细胞中________的活性降低,细胞________速率降低。
(6)给患者移植经细胞培养形成的皮肤后,发生了排斥现象,这是因为机体把移植的皮肤当作________进行攻击。
解析:(1)细胞接触抑制是指细胞表面相互接触时,细胞就会停止分裂增殖。基于上述特性,瓶壁上形成的细胞是单层排列的。需要时可用胰蛋白酶或胶原蛋白酶将贴壁的细胞从瓶壁上分离下来。(2)随着细胞传代次数的增多,绝大部分细胞停止分裂,出现衰老甚至死亡现象,极少数细胞可以连续增殖,其中有些细胞会因遗传物质发生改变而变成不死性细胞。该种细胞由于细胞膜表面的糖蛋白减少,其黏着性降低。(3)活细胞的细胞膜具有选择透过性,大分子染料不能通过,故死细胞被染色,而活细胞不被染色。(4)有丝分裂中期时染色体的着丝点排列在赤道板上,染色体形态固定、数目清晰,是观察染色体数目的最佳时期。(5)在细胞培养过程中,通常在冷冻(或超低温、液氮)条件下保存细胞。因为在这种条件下,细胞中酶的活性降低,细胞新陈代谢的速率降低。(6)机体把移植的皮肤当作抗原攻击,会发生排斥现象。
答案:(1)相互接触 接触抑制 单(或一) 胰蛋白酶(或胶原蛋白酶)
(2)衰老甚至死亡 不死性 降低 减少
(3)活细胞的细胞膜具有选择透过性,大分子染料不能进入活细胞内(或死细胞的细胞膜丧失了选择透过性,大分子染料能够进入死细胞内而着色)
(4)中
(5)冷冻(或超低温、液氮) 酶 新陈代谢
(6)抗原
4.(2020·广东佛山检测)我国科学家解决了体细胞克隆猴的世界难题,成功培育出世界上首个体细胞克隆猴——“中中”和“华华”。这标志着我国将率先开启以猕猴作为实验动物模型的时代。下图为克隆猴的流程示意图。请回答下列问题:
(1)我国克隆猴利用的是猴胎儿成纤维细胞,该细胞是一种已分化的体细胞,从理论上分析,它具有细胞的全能性,这是因为_______________________________________。
(2)克隆猴时需要进行“去核”操作,即去掉卵母细胞的细胞核。先在体外培养卵母细胞让其分裂,一般选择__________________________________的细胞进行去核操作;然后进行“核移植”,即将体细胞的细胞核移到去核卵母细胞中形成重组细胞,此时采用的技术是__________________;得到的重组细胞再进行人工激活使其分裂形成胚胎。
(3)科学家将79枚克隆胚胎移植入21只代孕母猴体中,最终只有两只母猴正常怀孕产下“中中”和“华华”,它俩的性别是否一致?__________;原因是______________________。
(4)克隆动物有很多优点:①可以加速家畜遗传改良进程,促进优良畜群繁育;②__________________________________________________________________。
(5)灵长类生物克隆成功是克隆技术的重大突破,在该技术应用方面,应注意哪些潜在的风险?__________________________________________________________。
解析:(1)由于成纤维细胞的细胞核中含有猴的全部核基因,因此成纤维细胞具有全能性。(2)去核操作一般选择减数第二次分裂中期的卵母细胞。将体细胞的细胞核移到去核卵母细胞中形成重组细胞采用的方法是显微注射技术。(3)79枚克隆胚胎是经过有丝分裂形成的,其细胞核遗传物质一致,即“中中”“华华”的细胞核中遗传物质一样,因此“中中”和“华华”的性别一致。(4)克隆动物的优点:①可以加速家畜遗传改良进程,促进优良畜群繁育;②可以增加濒危物种的存活数量(或可以建立实验动物模型研究人类疾病)。(5)克隆技术应用方面应避免进一步扩大到对灵长类或者人的体细胞克隆,引发伦理问题。
答案:(1)成纤维细胞的细胞核中含有猴的全部核基因
(2)减数第二次分裂中期(或MⅡ期) 显微注射技术
(3)是 “中中”“华华”的细胞核中遗传物质一样,是经过有丝分裂形成的
(4)可以增加濒危物种的存活数量(或可以建立实验动物模型研究人类疾病)
(5)避免进一步扩大到对灵长类或者人的体细胞克隆,引发伦理问题
5.(2020·江西师大附中期末)美国科学家已经在实验室中成功培育出膀胱,并顺利移植到7名患者体内。这种技术为那些急需器官移植的患者带来福音。回答下列问题:
(1)科学家从患者的膀胱上取下一小块活细胞样本,将其中的肌肉细胞和膀胱上皮细胞分别置于不同的培养皿中培养。在培养之前,需用______________处理以分散细胞,分散的细胞在培养皿中的培养过程属于________培养,此时细胞保持了____________。
(2)约一周后将培养皿中培养的细胞放在由胶原质制成的“支架”上继续培养,再过7周左右,原先的数万个细胞已经繁殖到15亿个左右,布满“支架”,膀胱上皮在内,肌肉在外,形成“新膀胱”。在无菌无毒、一定的营养以及适宜的________________条件下细胞数目大量增加;由这些细胞再形成肌肉和膀胱上皮的过程中要经过________________________________________________________________________。
(3)医生将“新膀胱”移植到患者膀胱的上面,这样新器官会继续生长并与老器官“重组”取代老器官中丧失功能的部分。“新膀胱”移植后,________(填“会”或“不会”)引起免疫排斥反应。
解析:(1)在动物细胞培养之前,需用胰蛋白酶(或胶原蛋白酶)处理以分散细胞,细胞在培养皿中的培养过程属于原代培养。原代培养的细胞为10代以内的细胞,细胞保持了正常的二倍体核型。(2)动物细胞培养需要培养基中具备无菌无毒、一定的营养以及适宜的温度和pH、气体环境等条件。由这些细胞再形成具有一定结构和功能的肌肉和膀胱上皮的过程中要经过细胞分化。(3)“新膀胱”是由患者自身细胞分裂、分化形成的,移植后,不会引起免疫排斥反应。
答案:(1)胰蛋白酶(或胶原蛋白酶) 原代 正常的二倍体核型 (2)温度和pH、气体环境 细胞分化 (3)不会
6.(2020·江西新余四中第一次月考)2016年10月19日美国新希望生殖医学中心正式宣布,世界首个核移植“三父母”男婴已于2016年4月诞生。为中东一位线粒体携带有亚急性坏死脑病基因的母亲带来了希望。培养过程如下图所示,据图回答下列问题:
(1)获得重组卵母细胞A会用到核移植技术,完成①过程需要用微型吸管吸出______________,完成④过程的B细胞需要选择____________(时期)的卵母细胞。
(2)卵母细胞的获取过程中,需要对女性进行超数排卵处理,超数排卵的方法是给女性注射________激素,超数排卵技术带来的危害之一是________________________________________________________________________。
(3)为了提高已有胚胎的利用率,可采用________技术。若选用囊胚期的胚胎,操作过程中要特别注意的问题是________________________________。
(4)根据________(填标号)判断,此种繁殖方式是________________________生殖。A细胞的培养过程③所需气体主要有O2和CO2,CO2的主要作用是____________。
(5)设计试管婴儿技术与解决不孕问题而进行的试管婴儿技术的主要区别是前者需要在植入前对胚胎进行______________________。
解析:(1)题图中①表示将捐献者的卵母细胞的核物质去除,②表示核移植技术,③表示卵母细胞的体外培养,④表示体外受精,⑤表示早期胚胎培养,⑥表示胚胎移植;A表示重组卵母细胞,B表示培养到减数第二次分裂中期的卵母细胞。将捐献者的卵母细胞的核物质去除,该过程需要用微型吸管吸出细胞核和第一极体。获能的精子需要与培养到减数第二次分裂中期的卵母细胞完成受精作用。(2)给女性注射促性腺激素,可以促进超数排卵,但是会对女性的身体不利、导致卵巢早衰、影响女性内分泌、影响胎儿的健康发育等。(3)利用胚胎分割技术可以提高已有胚胎的利用率;对囊胚期的胚胎进行胚胎分割时需要注意将内细胞团均等分割。(4)题图中④过程表示体外受精,这种繁殖方式为有性生殖。细胞培养需要的气体主要有O2和CO2,其中CO2的主要作用是维持培养液的pH。(5)与解决不孕问题而进行的试管婴儿技术相比,设计试管婴儿技术需要在植入前对胚胎进行遗传学诊断(或基因检测或基因诊断)。
答案:(1)细胞核和第一极体 减数第二次分裂中期(或MⅡ中期) (2)促性腺 对女性的身体不利、卵巢早衰、影响女性内分泌、影响胎儿的健康发育等(答出其中之一即可) (3)胚胎分割 将内细胞团均等分割 (4)④ 有性 维持培养液的pH (5)遗传学诊断(或基因检测或基因诊断)
7.(2020·河南南阳一中模拟)科学家培育转乳糖分解酶基因奶牛的过程如下图所示。请回答下列问题:
(1)图中细胞培养的培养液成分与植物组织培养基成分最主要的区别在于前者含有________。在进行细胞原代培养时会出现________________________________和细胞接触抑制现象。为了防止细胞培养过程中细菌的污染,可向培养液中加入适量的____________。
(2)图中将乳糖分解酶基因导入胚胎成纤维细胞中,最常用的方法是________。
(3)图中的核移植操作需要将进行细胞培养获得的供体细胞的细胞核注入去核的卵母细胞中,去掉卵母细胞细胞核的目的是____________________________。
(4)重组细胞2在培养液中培养成的重组胚胎移入受体母牛体内会生出与图中的黑白花奶牛性状并不完全相同的犊牛,原因可能有_________________________(至少答出两点)。
(5)转乳糖分解酶基因奶牛的培育成功,说明了动物的____________具有全能性。
解析:(1)在动物细胞培养的合成培养基中,通常需加入动物的血清等天然成分,为动物细胞提供多种可促进细胞生长和增殖的物质。在进行细胞原代培养时会出现细胞贴壁生长和细胞接触抑制现象。向培养液中加入适量的抗生素,可以防止细胞培养过程中细菌的污染。(2)将目的基因导入动物细胞常用显微注射法。(3)核移植过程中,去掉卵母细胞细胞核的目的是保证克隆动物的核遗传物质几乎全部来自供体细胞的细胞核。(4)生物的性状由遗传物质和环境因素共同控制,生物的遗传物质主要存在于细胞核中,少数存在于细胞质中,而且胚胎成纤维细胞的遗传物质有近一半来自配种的公牛,因此重组细胞2在培养液中培养成的重组胚胎移入受体母牛体内会生出与图中的黑白花奶牛性状并不完全相同的犊牛。(5)将供体细胞的细胞核移入去核的卵母细胞中,形成重组细胞2。重组细胞2培养成重组胚胎并最终发育成个体,说明动物的细胞核具有全能性。
答案:(1)血清 细胞贴壁生长 抗生素 (2)显微注射法 (3)保证克隆动物的遗传物质几乎全部来自供体细胞的细胞核 (4)生物的性状受细胞核和细胞质中的遗传物质共同控制、生物的性状还受环境因素的影响、胚胎成纤维细胞的遗传物质有近一半来自配种的公牛等 (5)细胞核
8.(2020·湖南六校模拟)《战狼2》创造了中国电影史的多个最高,电影中的“拉曼拉病毒”学名为埃博拉病毒,“冷锋”注射的疫苗,是具有抗埃博拉病毒功能的血清。下图甲、乙是两种方法制备单克隆抗体的流程图。请回答下列问题:
(1)图甲中从产生免疫反应的小鼠体内得到了抗________的抗体,说明小鼠体内已形成了相应的B淋巴细胞。设法将B淋巴细胞和小鼠骨髓瘤细胞融合,常用的诱导因素有聚乙二醇、________、电激等。
(2)图甲中经选择性培养的________(①)细胞,还需进行克隆化培养和________检测,经多次筛选,就可获得足够数量的②细胞。
(3)细菌作为受体细胞进行转化时,常用CaCl2处理,使其处于________以利于吸收外部DNA分子。将重组DNA导入烟草细胞采用最多的方法是________。
(4)图乙中将烟草细胞培养成转基因烟草植株涉及的最基本技术是________,为了诱导烟草细胞生根,应设置培养基中生长素与细胞分裂素的比________(填“大于”“等于”或“小于”)1。
解析:(1)据题图甲中显示,对小鼠注射埃博拉病毒可诱导小鼠产生抗埃博拉病毒的抗体;细胞融合的诱导因素有化学因素,如聚乙二醇;生物因素,如灭活的病毒;物理因素,如电激。(2)题图甲中经选择性培养的①杂交瘤细胞,还需进行克隆化培养和抗体检测,经多次筛选,就可获得足够数量的②细胞。(3)将目的基因导入细菌时,常用CaCl2处理,使其处于感受态以利于吸收外部DNA分子;烟草细胞是植物细胞,可以用农杆菌转化法将重组DNA导入烟草细胞。(4)将细胞培养成植株的技术是植物组织培养,该过程中诱导细胞生根时,培养基中的生长素与细胞分裂素的比值应该大于1。
答案:(1)埃博拉病毒 灭活的病毒 (2)杂交瘤 抗体
(3)感受态 农杆菌转化法 (4)植物组织培养 大于
相关资料
更多

