还剩30页未读,
继续阅读
所属成套资源:2020版新一线高考地理(中图版)一轮复习教学案()
成套系列资料,整套一键下载
- 2020版新一线高考地理(中图版)一轮复习教学案:第1部分第2章第5讲 地壳的运动和变化 学案 0 次下载
- 2020版新一线高考地理(中图版)一轮复习教学案:第1部分第3章第1讲 气候及其在地理环境中的作用 学案 0 次下载
- 2020版新一线高考地理(中图版)一轮复习教学案:第1部分第4章第1讲 自然条件对城市及交通线路的影响全球气候变化对人类活动的影响 学案 0 次下载
- 2020版新一线高考地理(中图版)一轮复习教学案:第1部分第4章第2讲 寒潮 水资源对人类生存和发展的意义 学案 0 次下载
- 2020版新一线高考地理(中图版)一轮复习教学案:第2部分第5章第1讲 人口增长模式与人口合理容量 学案 0 次下载
2020版新一线高考地理(中图版)一轮复习教学案:第1部分第3章第2讲 地理环境的整体性和地域分异
展开
第2讲 地理环境的整体性和地域分异
最新考纲
考法指南
核心素养
自然地理要素在地理环境形成和演变中的作用。
地理环境各要素的相互作用,地理环境的整体性。
地理环境的地域分异规律。
1.以区域图、统计图、景观图等图文材料为载体,考查地理环境各要素间的相互关系及运用整体性原
理解决实际问题的能力。如2018·全国卷Ⅰ·T37,2018·全国卷Ⅱ·T9;2017·全国卷Ⅰ·T6~8,2017·全国卷Ⅲ·T7、8等。
2.以区域图、统计图、景观图等图文材料为载体,以植被类型特征判断为切入点,考查运用自然地理环境差异性及其成因分析问题能力。如2017·全国卷Ⅰ·T1~3,T37;2016·全国卷Ⅰ·T10、11。
1.区域认知:通过区域定位,把握区域地理环境特征,分析区域植被所属的自然带。
2.综合思维:结合区域地理环境的特点,综合分析地理环境各要素之间的联系,分析区域差异产生的原因。
3.地理实践力:把握地域差异分异规律,指导日常生活中的园林绿化、农业种植等活动。
4.人地协调观:分析实例,分析不同区域的人类活动特点,树立因地制宜、因时制宜的人地协调观。
知识点一| 地理环境的整体性
结合自然环境各要素相互联系图,回答问题。
1.地理要素间进行着物质与能量的交换
(1)地理环境要素:大气、水、生物、岩石、地形、土壤。
(2)物质与能量交换的途径:水循环、生物循环和岩石圈物质循环。
(3)意义:各要素形成一个相互渗透、相互制约和相互联系的整体。
(4)生物对自然地理环境的作用,归根结底是由于绿色植物能够进行光合作用。
2.地理环境整体性的表现
(1)自然地理环境具有统一的演化过程
地理环境各要素的发展演化是统一的,每个地理要素的演化都是自然地理环境演化的一个方面。例如,我国西北地区,气候、水文、土壤等自然要素共同构成了独特的荒漠环境。
(2)地理要素的变化会“牵一发而动全身”
地理环境中的某一地理要素的变化会导致其他要素乃至整个地理环境状态的改变。下面为大量使用矿物燃料、滥伐森林引起整个生态环境失调的例子。
(3)一个区域自然环境的变化可能影响到其他地区:
区域之间是相互联系和影响的,一个区域自然环境的发展变化也会引起其他区域的发展变化,如青藏高原的隆起对其周边区域自然环境的影响就非常明显,示意如下:
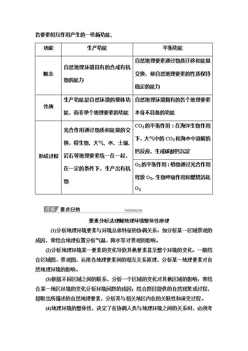
[知识拓展] 地理要素间相互作用产生新功能
自然地理环境作为一个系统,除了具有每个地理要素的独特功能外,还具有各要素相互作用产生的一些新功能。
功能
生产功能
平衡功能
概念
自然地理环境具有的合成有机物的能力
自然地理要素通过物质迁移和能量交换,使自然地理要素的性质保持稳定的能力
性质
生产功能是自然环境的整体功能,而非单个地理要素的功能
自然地理环境拥有的各个地理要素本身不具备的功能
形成过程
光合作用通过物质和能量的交换,将生物、大气、水、土壤、岩石等地理要素统一在一起,在一定的条件下,生产出有机物
CO2的平衡作用:在海洋生物作用下,大气中的CO2和海水中溶解的钙反应,生成碳酸钙沉淀
O2的平衡作用:植物通过光合作用释放O2,生物呼吸作用和燃烧消耗O2
要素分析法理解地理环境整体性原理
(1)分析地理环境要素与环境总体特征的协调关系:如分析某一区域景观的成因,常结合地理位置分析气温、降水等对景观的影响。
(2)分析地理环境某一要素的变化导致其他要素甚至整个环境的变化:一般结合区域图、景观图,运用各地理要素间的相互关系原理,分析某一地理要素对自然地理环境的影响。
(3)根据不同区域之间的联系,分析一个区域的变化对其他区域的影响:常结合某一地区环境的变化分析环境问题的成因;结合题目提供的自然现象或过程,提取出所描述的自然地理要素,分析其与相关地区内在的关联性和演变过程。
(4)地理环境的整体性,决定了在协调人类与地理环境之间的关系时,必须考虑陆地环境的整体性特征。在分析具体问题时要遵循“牵一发而动全身”的思路,先明确人类活动所牵的“一发”是哪一要素,进而分析这“一发”的变化所引起的其他要素的变化,最后分析“全身”呈现出怎样的变化。
考法1 依据区域植物分布图或统计图表,考查自然环境要素间的关系
1.(2017·全国卷Ⅲ)一般情况下,海水中的浮游植物数量与营养盐、光照、水温呈正相关,但在不同的季节、海域,影响浮游植物生长繁殖的主导因素不同。下图示意长江口附近海域某年8月浮游植物密度的水平分布。据此完成(1)~(3)题。
(1)夏季图示海域浮游植物密度自西向东( )
A.递减 B.先减后增
C.先增后减 D.递增
(2)导致夏季图示海域浮游植物密度水平分布的主导因素是( )
A.水体营养盐 B.太阳辐射
C.水体含沙量 D.洋流流向
(3)与夏季相比,冬季图示海域浮游植物( )
A.总数量减少,密度高值区向陆地方向移动
B.总数量增多,密度高值区向外海方向移动
C.总数量减少,密度高值区向外海方向移动
D.总数量增多,密度高值区向陆地方向移动
[思维流程]
第(1)题,→→→
第(2)题,
第(3)题,
[尝试解答] (1)D (2)C (3)A
[再练一题]
(2014·全国卷Ⅰ)人类活动导致大气中含氮化合物浓度增加,产生沉降,是新出现的令人担忧的全球变化问题。一科研小组选择受人类干扰较小的某地,实验模拟大气氮沉降初期对植被的影响。实验地植被以灌木植物为主,伴生多年生草本植物。下表数据为实验地以2009年为基数,2010~2013年实验中植被的变化值(测量时间为每年9月30日)。据此完成(1)~(3)题。
年份
2009
2010
2011
2012
2013
植株数量
灌木植物
1
1.00
1.00
1.00
1.00
草本植物
1
1.18
1.20
1.21
1.23
地上生物量
灌木植物
1
1.09
1.10
1.12
1.11
草本植物
1
1.47
1.55
1.52
1.53
地下生物量
灌木植物
1
1.01
0.99
0.98
0.97
草本植物
1
1.21
1.29
1.42
1.58
(1)实验期间植被变化表现为( )
①生物量提高 ②生物量降低 ③植株密度改变
④植被分布改变
A.①③ B.②③ C.①④ D.②④
(2)实验期间大气氮沉降导致灌木、草本两类植物出现此消彼长竞争的是( )
A.植株数量 B.总生物量
C.地上生物量 D.地下生物量
(3)根据实验结果推测,随着大气氮沉降的持续,植被未来变化趋势是( )
A.灌木植物和草本植物繁茂
B.灌木植物和草本植物萎缩
C.灌木植物繁茂、草本植物萎缩
D.灌木植物萎缩、草本植物繁茂
(1)A (2)D (3)D [第(1)题,分析表中数据不难发现,与2009年相比,2010~2013年灌木植物、草本植物的地上生物量均有不同程度的增加,灌木植物的地下生物量虽然略有下降,但草本植物的地下生物量在大幅度上升,可见实验期间生物量是提高的,①正确,②错误;与2009年相比,2010~2013年灌木植物的植株数量虽然不变,但草本植物的植株数量在持续增加,因此植株密度在增加,③正确;实验期间,植被类型及其分布不变,④错误。故选A。第(2)题,对比表中数据可知,实验期间,灌木植物的地下生物量在逐年下降,但草本植物的地下生物量在逐年上升。故选D。第(3)题,实验期间,灌木植物的植株数量不变、地上生物量增加较少、地下生物量在下降,说明灌木植物有萎缩的趋势;草本植物的植株数量、地上生物量和地下生物量均在增加,说明草本植物有繁茂的趋势。故选D。]
考法2 结合生态环境治理案例,考查地理环境的整体性
2.(2018·海南高考)历史上,黄河输沙量居世界大河之冠。近几十年来,我国重点开展黄土高原水土流失综合治理,并在黄河上修建水库,使下游年均来沙量大幅减少。治理前后黄河下游来沙量的变化充分反映了“山水林田湖是一个生命共同体”。据此完成(1)~(3)题。
(1)在黄土高原治理中植树种草的主要目的是( )
①固定表土 ②减少径流 ③沉积泥沙 ④降低风速
A.①② B.②③
C.③④ D.①④
(2)修建水库不仅可以拦截泥沙,还可以放水冲沙,以减少下游河床淤积。冲沙效果最佳的水库放水方式是( )
A.洪水期持续放水 B.枯水期持续放水
C.洪水期集中放水 D.枯水期集中放水
(3)“山水林田湖是一个生命共同体”蕴涵的地理原理主要是( )
A.水循环与水平衡原理
B.陆地水体相互转化原理
C.地理环境整体性原理
D.地理环境地域分异原理
(1)A (2)D (3)C [第(1)题,黄土高原最突出的环境问题是水土流失,而植被具有保持水土、涵养水源等作用。第(2)题,将水库下游河床淤积的泥沙冲走需要河水具有较大的侵蚀和搬运能力,而河流的搬运能力与河流的流量和流速呈正相关。河流在枯水期流量和流速较小,侵蚀搬运能力弱,此时水库中蓄积的水量集中放水,可以加大对下游河床的冲刷,但是持续放水需要的时间较长,单位时间内所放水量也不能过大,因此影响下游河床的清淤效果。河流在洪水期不需水库放水即可完成河床清淤。第(3)题,“山水林田湖是一个生命共同体”主要说明各地理要素之间是相互联系、相互影响的有机整体,体现了地理环境整体性原理。]
[反思归纳] 地理环境整体性原理的实践应用
(1)地理环境整体性的警示作用:针对某一自然环境要素的恶化表现,分析对其恶化产生重要影响的根本原因,寻找修复环境的方法与途径。
(2)地理环境整体性的指导作用:利用地理环境整体性原理,在进行生产、生活活动安排时,充分考虑各种地理要素之间的相互关系、相互影响,合理安排各种活动的方式、强度,以促进环境的和谐发展。
考法3 结合区域环境分析,考查地理环境的整体性
3.(2018·湖北重点中学模拟)某群岛面积12 200平方千米,由大约200个岛屿组成,岛上建有一座城镇。岛上植被低矮、浓密,为无天然树木生长的草原,土生的陆地哺乳动物已不复可见。读下图,完成(1)~(2)题。
(1)群岛上无天然树木生长的最主要原因是( )
A.阴凉多风的气候 B.过早与大陆分离
C.过于单一的地形 D.火山的不断喷发
(2)群岛禽鸟丰富得益于( )
A.靠近大陆的位置 B.流经沿岸的洋流
C.缺少大型食肉动物 D.受人类活动影响弱
(1)A (2)B [第(1)题,该群岛常年受盛行西风带影响,是温带海洋性气候,阴凉多风的气候不利于树木生长,是群岛上无天然树木的最主要原因,A正确。第(2)题,禽鸟丰富的原因是食物丰富,食物丰富得益于沿岸有寒流流经,鱼类饵料丰富,鱼类数量大,B正确;大型食肉动物的存在、靠近大陆对鸟类影响不大,A、C错;该岛上有城镇分布,不能判断人类活动影响强弱,D错。]
[再练一题]
(2014·全国卷Ⅱ)如图示意科隆群岛(加拉帕戈斯群岛)的地理位置。读下图完成2~3题。
2.科隆群岛特有动物种属比例较大。形成这一现象的地理条件是该群岛( )
A.地处赤道附近 B.远离大陆
C.构造运动强烈 D.地形复杂
3.科隆群岛是耐寒的企鹅和喜暖的鬣蜥的共同家园,主要因为该群岛( )
A.气温日较差大
B.处在动物迁徙路线上
C.地处热带但受寒流影响
D.气候垂直差异显著
2.B 3.C [第2题,科隆群岛的位置极其特殊,距离南美大陆约1 000 km,形成了一个几近封闭的小型生态环境,因而生物多具有独特性,故选B。第3题,科隆群岛受秘鲁寒流影响,虽位于赤道附近,但气候凉爽干燥,草木茂盛,这里海洋生物异常丰富,喜寒、喜暖动物均可生存,故C对;地处赤道附近,加之周围海洋调节,气温日较差小,故A错;企鹅和鬣蜥把科隆群岛当做家园,不属于迁徙动物,故B错;群岛最高峰海拔为1 689 m,气候的垂直差异较显著,但“耐寒”的企鹅并不生存在高海拔地区,可见这不是其原因,故D错。]
知识点二| 水平地域分异规律
1.陆地自然带
(1)形成
(2)特点:具有一定宽度,呈带状分布。
(3)陆地自然带与气候类型的对应关系。
2.自然带的水平地域分异规律
地域分异规律
由赤道到两极的地域分异(纬度地带性)规律
从沿海向内陆的地域分异(经度地带性)规律
影响因素
主导因素
热量(太阳辐射)
水分(海陆位置)
成因总结
太阳辐射由赤道向两极递减,即以热量为基础
水分条件沿经度变化的方向变化,即以水分为基础
分布特征
延伸方向
纬线方向(东西方向)
经线方向(南北方向)
更替方向
纬度变化方向(南北方向)
经度变化方向(东西方向)
典型地区
低纬度和高纬度地区
中纬度地区
典型景观变化例证
[特别提醒]
(1)相同的自然带对应的气候类型不尽相同,如温带落叶阔叶林带对应温带海洋性气候和温带季风气候。
(2)相同的气候类型对应的自然带不唯一,如温带大陆性气候对应的自然带主要为温带草原带和温带荒漠带。
(3)热带沙漠气候对应的自然带不是热带沙漠带,而是热带荒漠带。
考法1 分析区域景观图,考查自然带类型的判断
1.(2017·全国卷Ⅰ)下图为我国东部地区某城市街道机动车道与两侧非机动车道绿化隔离带的景观对比照片,拍摄于2017年3月25日。数年前,两侧的绿化隔离带按同一标准栽种了常绿灌木;而如今,一侧灌木修剪齐整(左图),另一侧则杂树丛生,灌木零乱(右图)。拍摄当日,这些杂树隐有绿色,新叶呼之欲出。据此完成(1)~(3)题。
(1)当地的自然植被属于( )
A.常绿阔叶林 B.落叶阔叶林
C.常绿硬叶林 D.针叶林
(2)造成图示绿化隔离带景观差异的原因可能是该街道两侧( )
A.用地类型差异 B.居民爱好差异
C.景观规划不同 D.行政管辖不同
(3)图示常绿灌木成为我国很多城市的景观植物,制约其栽种范围的主要自然因素是( )
A.气温 B.降水 C.光照 D.土壤
[解题流程]
[解析] 第(1)题,根据材料,“3月25日”正值初春,“这些杂树隐有绿色,新叶呼之欲出”,说明冬季落叶,初春萌发,为落叶阔叶林。第(2)题,D对:根据材料,“数年前”,两侧的绿化隔离带按同一标准栽种;“而如今”,一侧灌木修剪齐整,另一侧则杂树丛生,灌木零乱。这种变化是随着时间而变化的,只能说明此处的行政管辖不同,不同的行政管辖对绿化隔离带景观的不同管理措
施导致了景观的差异。A错:图中所示存在差异的绿化隔离带景观都是绿化用地。B错:绿化隔离带为公共绿地,不是居民自发所为。C错:不可能人为规划“杂树丛生,灌木零乱”。第(3)题,A对:影响一个区域自然植被是乔木还是灌木的首要因素是气温。B、C、D错:降水、光照和土壤都有影响,但不是影响灌木或乔木栽种范围的主要因素。
[尝试解答] (1)B (2)D (3)A
[再练一题](教师备用题)
(2019·湖北部分重点中学联考)秋季,随着气温下降,北京和南京等地的银杏树叶由绿转黄。结合下图,完成(1)~(2)题。
(1)下列说法正确的是( )
A.银杏树为落叶树种
B.影响银杏树叶转黄的主要因素是水分
C.秋季南京的银杏树叶先于北京转黄
D.图中城市道路两侧的银杏树主要功能是保持水土
(2)北京和南京银杏树叶转黄的时间不同,这反映了( )
A.经度地带性分异规律
B.非地带性现象
C.纬度地带性分异规律
D.地理环境的整体性
(1)A (2)C [第(1)题,秋季银杏树叶由绿转黄,之后逐渐凋落,可知银杏树为落叶树种,A对;由材料可知,随着气温下降,银杏树叶由绿转黄,说明影响银杏树叶转黄的主要因素是气温,B错;南京纬度较低,气温高于北京,银杏树叶转黄时间晚于北京,C错;城市道路两侧树木的主要作用是美化环境、吸烟滞尘、降低噪声等,D错。第(2)题,北京和南京银杏树叶转黄的时间不同主要受温度影响,这反映了纬度地带性分异规律,C正确。]
考法2 依据区域分布图,考查水平地域分异规律
2.(2019·湖北联考)下图为我国某地区部分地理事物及现象示意图,图中Ⅰ、Ⅱ、Ⅲ、Ⅳ为该地区主要的植被自然带。据图回答(1)~(2)题。
(1)图中Ⅰ、Ⅱ、Ⅲ、Ⅳ所对应的植被自然带分别为( )
A.草原带、森林草原带、落叶阔叶林带、常绿阔叶林带
B.森林草原带、针叶林带、针阔叶混交林带、落叶阔叶林带
C.针叶林带、针阔叶混交林带、落叶阔叶林带、常绿阔叶林带
D.荒漠草原带、草原带、森林草原带、落叶阔叶林带
(2)导致该地区Ⅰ→Ⅳ植被自然带呈现由西北向东南方向递变的主导因素为( )
A.地形 B.太阳辐射
C.夏季风 D.地表径流
(1)D (2)C [图中Ⅳ位于秦岭以北的渭河平原,自然带为落叶阔叶林带;向北随着夏季风势力的不断减弱,降水逐渐减少,自然带依次为森林草原带、草原带和荒漠草原带。]
考法3 结合人类生产活动特点,考查水平地域分异规律及应用
3.“花开人来,花落人走”是养蜂人的生活写照。每个养蜂人心里都有一幅中国地图,一年四季开满鲜花。读广东、福建等地蜂农“追花夺蜜”的牧蜂图,回答(1)~(3)题。
(1)影响蜂农“追花夺蜜”的主要因素是( )
A.气温 B.降水 C.地形 D.市场
(2)养蜂是一个靠天吃饭的行业,蜂蜜产量的主要限制性条件是( )
A.低温的阴雨天气 B.晴朗干燥的天气
C.崎岖的山地 D.贫瘠的土壤
(3)牧蜂图主要体现了( )
A.纬度地带性分异规律
B.经度地带性分异规律
C.由山麓到山顶的地域分异规律
D.非地带性
(1)A (2)A (3)A [第(1)题,影响各地鲜花开放时间的主要因素是热量条件。第(2)题,蜜蜂的外出活动与天气有关,低温天气蜜蜂常不会外出活动。第(3)题,牧蜂图反映了南北方向景观的变化,体现了纬度地带性分异规律。]
[方法技巧] 水平地域分异规律的分析技巧
(1)看自然景观的区域变化方向:呈现南北方向变化的是纬度地带性分异;呈现东西方向变化的是经度地带性分异。
(2)看主要影响因素的类型及变化特征:影响自然景观变化的主体因素是热量或显示其纬度变化特征的是纬度地带性分异;影响自然景观变化的主体因素是水分或显示其经度变化特征的是经度地带性分异。
(3)看人类的农业产业活动方式,判断自然带及水平地域分异规律
自然带
农业生产
分异规律
热带雨林带
随时播种随时收获,以热带经济作物为主
热带草原带
以畜牧业为主,耕作业以种植小麦为主,湿季播种、干季收获
热带季雨林带
作物以水稻、茶叶、甘蔗、小麦为主,雨季播种、旱季收获
纬度地带性分异
热带荒漠带
绿洲农业、畜牧业
亚热带常绿硬叶林带
地中海农业,主要作物有小麦、玉米、葡萄、柑橘、无花果、油橄榄等
亚热带常绿阔叶林带
种植水稻、柑橘、茶叶、甘蔗等,一年两熟到三熟
温带落叶阔叶林带
以旱地为主,主要作物有小麦、玉米、谷子、苹果等,一年两熟或两年三熟
经度地带性分异
温带草原带
以畜牧业为主
温带荒漠带
以畜牧业为主,种植业为灌溉农业和绿洲农业,主要作物有棉花、瓜果、小麦等
亚寒带针叶林带
林牧业
纬度地带性分异
寒带苔原带
渔猎
极地冰原带
知识点三| 垂直地域分异规律
1.垂直地域分异规律的形成
高大山脉随海拔变化,从山麓到山顶水热状况差异很大,形成垂直气候带,自然景观相应地呈现垂直分布规律。
2.垂直地域分异规律的表现
(1)从山麓到山顶的热量差异很大。
一般来说,海拔每上升100米气温下降0.6 ℃,据此可知:从山麓到山顶的自然带分异类似于由赤道到两极的地域分异(下图),纬度越低,相对高度越大,自然带类型越多。
(2)从山麓到山顶的水分状况差异明显。
一般来说,从山麓到山顶降水量呈“少→多→少”变化。因此,有些基带为草原或荒漠的高山,由于山地降水增多,可能出现森林带,如天山。
(3)随纬度和坡向的变化,同一自然带在不同地区分布高度不同。
①山体所在纬度——同类自然带的分布,在低纬的山地海拔高,在高纬的山地海拔低。如针阔叶混交林带,在亚热带(台湾玉山)海拔可达2 800米,到暖温带(小五台山)只能到2 000米,而到了中温带(长白山)仅1 200米。
②坡向——同一山体,同类自然带分布,阳坡高、阴坡低。
3.山地雪线高度的影响因素
雪线是多年积雪区的下界,是降雪量与融雪量的平衡地带,即降雪量与融雪量正好相等的地带。一般来说:
“三步”理解山地垂直地域分异规律
第一步,理解山地垂直地域分异规律的成因
第二步,明确山地垂直自然带的影响因素,分析自然带谱的复杂程度
(1)山体所在纬度——相同高度的山体,纬度越低,自然带谱越复杂。
(2)山体海拔——纬度相当的山体,海拔越高,自然带谱越复杂。
(3)山顶、山麓之间相对高度——相对高度越大,自然带谱越复杂。
第三步,利用山地自然带分布特点分析其他地理要素
(1)判断南北半球:同一山体南坡同类自然带分布海拔高于北坡,则该山位于北半球,反之位于南半球。
(2)判断坡向:同一山体南坡同类自然带分布海拔高于北坡,则南坡为阳坡,反之,北坡为阳坡。
(3)判断山体所在的热量带:根据山麓自然带可判断该山所在地区的热量带。
(4)判断纬度的高低:不同山体,山体海拔相同,带谱数量越多,纬度越低;不同山体,同一自然带分布的海拔越低,山体所在地纬度越高。
(5)判断山体海拔:纬度相同,带谱数量越多,山体海拔越高。
(6)判断迎风坡、背风坡:同一山体,往往雪线高的为背风坡,雪线低的为迎风坡。
考法1 依据垂直带谱示意图,考查垂直地域分异规律
1.(2018·江苏高考)下图为“我国西部某山地北坡垂直带谱示意图”。据该山地海拔2 500~3 400 m间的一小流域水量平衡实验资料,流域多年平均降水量为460 mm,水量支出中蒸发占28%,下渗占2%,不产生地表径流。据此回答(1)~(2)题。
(1)该小流域内水量支出占比最大的是( )
A.地表蒸发 B.植物截留和蒸腾
C.地下径流 D.转化为固态水
(2)甲表示的自然带是( )
A.山地落叶阔叶林带
B.山地草原带
C.山地常绿阔叶林带
D.荒漠带
(1)B (2)B [第(1)题,流域水量支出一般包括蒸发、下渗、径流以及转化为固态水、植物截留和蒸腾几个方面。材料显示:支出中蒸发与下渗占比共为30%,不产生地表径流;则剩余70%应转化为固态水或植物截留和蒸腾。图示该海拔为山地针叶林带,森林多而不可能为冰雪带,故转化为固态水比重应很小,故水量支出占比最大的应是植物截留和蒸腾。第(2)题,图示该山地北坡基带为半荒漠带,降水量由山麓到针叶林带逐渐增多,则甲表示的自然带地表植被应为介于半荒漠与针叶林之间的草原,故甲表示的自然带是山地草原带。]
考法2 结合相关统计图表,考查垂直地域分异的特点
2.(2017·全国卷Ⅰ)阅读图文材料,完成下列要求。
山地垂直带内部的分异规律,日益为地理学研究所重视。在山地苔原带,植物多样性存在随海拔升高呈单峰变化的规律:在山地苔原带下部,少数植物种类通过种间竞争获得优势,植物多样性较低;随着海拔升高,环境压力变大,种间竞争减弱,植物多样性升高;在更高海拔区域,适宜生存的植物种类减少。地理科考队调查某山峰的苔原带(海拔2 000~2 600米)时发现,该苔原带部分地区存在干扰,导致优势植物数量减少,植物多样性异常;阴、阳坡降水量与坡度差别不大,但植物多样性差异显著(下图)。
(1)确定该苔原带遭受干扰的坡向和部位,以及干扰强度的垂直分布特征。
(2)判断在未遭受干扰时,阴坡与阳坡苔原带植物多样性的差异,并说明判断依据。
(3)分析与阴坡相比,苔原带阳坡地表温度和湿度的特点及产生原因。
(4)说明从2 300米至2 600米,阴、阳坡植物多样性差异逐渐缩小的原因。
[解析] 第(1)题,根据材料中的描述,正常情况下,随着海拔升高,植物多样性呈现低—高—低的规律。读图,找出不符合此规律的坡向与高度并加以分析。第(2)题,正常情况下,阴坡水分状况优于阳坡,植物多样性高于阳坡。图中2 300米以上部分就体现了这种差异。第(3)题,阳坡受太阳光照时间较长,获得太阳辐射多,所以温度高。根据材料可知,阳坡与阴坡的降水条件、坡度差别不
大,而导致阳坡与阴坡的植物多样性有明显差异,主要影响因素应为蒸发量大小导致的水分条件的差异,所以判断阳坡温度高,蒸发量较阴坡大,湿度低。第(4)题,由材料可知,在更高海拔地区,阴、阳坡面积减小,坡面差异对植物多样性的影响减弱。海拔升高,气温降低,热量条件变差,蒸发量减少,水分差异也相应变小,阴、阳坡相互影响增强,从而导致阴坡和阳坡的植物多样性差异减小。
[答案] (1)遭受干扰的坡向和部位:阳坡,苔原带的下部(中下部,2 000~2 300米左右)。干扰强度分布特征:随海拔升高而降低(海拔越低,干扰越强烈)。
(2)(未遭受干扰时)阴坡较阳坡植物多样性高。
依据:(按单峰变化规律,)阳坡苔原带的植物多样性最高值应在中部(2 300米左右),低于阴坡最高值。
(3)特点:阳坡地表温度高、湿度低(水分条件差)。
原因:阳坡太阳辐射强,地表温度高,蒸发强度大;阳坡融雪早,蒸发历时长。
(4)随着海拔升高,阴、阳坡面积减小,坡面差异对植物多样性的影响减弱;阴、阳坡相互影响(水分、热量交换作用)增强。
[再练一题](教师备用题)
(2016·全国卷Ⅰ)磷是土壤有机质的重要组成元素,也是植物生长的营养元素。土壤水分增加有利于磷累积,气温升高和流水侵蚀会减少土壤中磷累积量。下图示意我国四川西部某山地东坡土壤中磷累积量的垂直变化。据此完成(1)~(2)题。
(1)磷高累积区是( )
A.高山草甸带 B.高山冰雪带
C.山地针阔叶混交林带 D.常绿阔叶林带
(2)与磷高累积区相比,该山坡2 000~3 000米处( )
A.大气温度较低 B.生物生产量较低
C.土壤含水量较低 D.地表径流量较小
(1)A (2)C [第(1)题,气温升高会减少土壤中磷累积量,常绿阔叶林带和山地针阔叶混交林带海拔较低,气温较高,且处于山地东坡,为迎风坡,降水多,流水侵蚀加剧,森林植被也大量吸收土壤中的磷元素,故这两个森林带不可能是土壤中磷高累积区;高山冰雪带海拔高,土层浅薄,且气温低,冻土使水分难以下渗,故土壤中磷累积少;高山草甸带位于高山冰雪带以下,高山冰雪融水使得该带土壤中水分含量丰富,且气温较低,蒸发弱,故为磷高累积区。第(2)题,该山坡2 000~3 000米处低于高山草甸带的海拔,故气温较高;2 000~3 000米处分布着森林带,生物生产量高于高山草甸带;根据“土壤水分增加有利于磷累积”“流水侵蚀会减少土壤中磷累积量”,2 000~3 000米处磷累积量远少于磷高累积区,由此推测该地土壤含水量低,地表径流量大。]
考法3 借助区域分布图,分析垂直地域分异规律的分布特点
3.读我国部分相对高度在1 000 m以上的山地森林植被垂直带谱图,回答(1)~(3)题。
(1)图示山地都有的植被类型是( )
A.常绿阔叶林 B.落叶阔叶林
C.针阔混交林 D.针叶林
(2)与图中28°N以南山地有无针叶林存在关系最密切的是( )
A.光照 B.热量
C.水分 D.海拔
(3)下列山地中针叶林分布下限海拔最低的是( )
A.莽山 B.武夷山
C.神农架 D.宝天曼
(1)A (2)C (3)D [第(1)题,仔细分析图例,可看出图示山地都有常绿阔叶林。第(2)题,图示28°N以南山地中,有针叶林分布的山地主要分布在东部地区,西部山地没有针叶林分布,而东西部的主要差异是水分,故C正确。第(3)题,依据“山地垂直自然带分异规律类似于当地水平自然带分异规律”可判断同一自然带分布海拔由低纬度向高纬度降低。图示宝天曼纬度最高,则其针叶林分布下限海拔最低。]
学科素养提能——地理图表专攻(九)| 垂直自然带谱示意图的判读
垂直自然带谱多以某山地自然带分布示意图为载体,考查垂直自然带的分布规律及其影响因素,此类图的表现形式多种多样,但主要有以下三种类型:第一类是某具体山体的垂直自然带谱的分布(如图1);第二类是山地自然带与其影响因素的关系示意图(如图2);第三类是简略的山地垂直自然带谱分布示意图(如图3)。
1.判读此类图表应知应会的基础知识
(1)山地山麓地带的基带类型可反映出山地所在的纬度地带。
(2)同纬度的山地自然带谱越复杂表明山体越高。
(3)受坡向影响,一般阳坡的自然带数量较多,基带分布海拔较阴坡高,如图所示:
北半球南坡自然 北半球南坡基带的
带数目多于北坡 分布上限高于北坡
(4)山地迎风坡降水较多,因此位于干旱气候区山地在迎风坡的一定海拔高度上会出现森林带,而背风坡则不会存在。
2.此类图的判读流程
[母题示例] (2015·山东高考)下图为我国某山地北坡甲、乙、丙三地垂直自然带随海拔变化示意图。完成1~2题。
1.该山地可能是( )
A.秦岭 B.南岭
C.昆仑山 D.喜马拉雅山
2.甲、乙、丙三地垂直自然带的类型组合存在差异的主导因素是( )
A.光照 B.水分 C.海拔 D.热量
[解题流程]
[尝试解答] 1.C 2.B
(2018·广东茂名五校联考)托木尔峰位于我国新疆天山山脉的西端,是天山的最高峰,山地垂直自然带谱较为完整。据资料显示,近年来托木尔峰南坡雪线不断上升。下图为托木尔峰山地垂直自然带谱示意图。读图,完成1~3题。
1.图中①自然带的名称最可能是( )
A.温带落叶阔叶林带
B.温带荒漠带
C.温带草原带
D.山地灌木林带
2.托木尔峰水热组合条件最好的区域是( )
A.南坡2 000m左右 B.南坡2 500m左右
C.北坡1 500m左右 D.北坡2 500m左右
3.近年来托木尔峰南坡雪线不断上升的主要原因是( )
A.地壳抬升 B.降水增多
C.气候变暖 D.植被减少
1.B 2.D 3.C [第1题,图中①自然带位于山脉南侧的山麓地带,与当地的水平自然带一致,天山以南是塔里木盆地,降水少,属于温带荒漠,①自然带最可能是温带荒漠带。第2题,该山峰水热组合条件最好的地带是山地寒温带针叶林带,从图中可以看出位于北坡2 000~3 000米处。第3题,近年来全球气候不断变暖,托木尔峰南坡雪线不断上升的主要原因是气候变暖,C对;地壳抬升速度非常缓慢,对雪线影响很小,A错;降水增多雪线降低,B错;植被减少对雪线影响很小,D错。]
知识点四| 非地带性现象
1.非地带性的含义:陆地环境因受海陆分布、地形起伏、洋流等因素影响使地带性分异规律发生变化的现象。
2.具体表现
实际分布的自然带
形成原因
按理想状态分布的自然带
南美大陆西岸3°S~30°S狭长的热带荒漠带
安第斯山脉阻挡海洋水汽的输入;秘鲁寒流降温减湿
热带雨林带(北);热带草原带(中);热带荒漠带(南)
南美大陆南端形成的温带荒漠带(巴塔哥尼亚沙漠)
安第斯山脉阻挡西风气流深入内陆
温带草原带(中);温带落叶阔叶林带(东)
[方法技巧]
陆地自然带非地带性的主要表现可以归纳总结为“缺失”“改变”“约束”“块状”四方面。
(1)缺失:受海陆分布的影响,某些地区缺失某种陆地自然带。例如,南半球大陆上缺失亚寒带针叶林带和苔原带。
(2)改变:受地形因素的影响,某些陆地自然带的分布发生了变化。例如,非洲马达加斯加岛,东部受厄加勒斯暖流和信风的影响,形成了热带雨林带,而西部却是热带草原带。
(3)约束:自然带的分布范围受到约束。例如,南、北美洲西部沿海地区的自然带分布范围很窄,呈条状,就是由于科迪勒拉山系的阻挡作用。
(4)块状:位于热带荒漠和温带荒漠中的绿洲是受高山地形和土壤、水分等非地带性因素的影响而形成的。例如,我国新疆的天山和昆仑山山麓的绿洲是高山冰雪融水在山麓冲积扇下埋藏或出露地表而形成的。
考法1 借助某区域特殊自然景观,考查非地带性现象分析
1.(2018·广西桂林中学月考)琵拉大沙丘坐落于法国西南部波尔多市(44°50′N,0°34′E)的大西洋畔,它的东边是郁郁葱葱的森林。琵拉大沙丘以每年约5 m的速度持续向内陆推进,它吞没了部分房屋、道路乃至森林,给附近居民的生产生活造成诸多不便。据此回答(1)~(2)题。
(1)琵拉大沙丘形成的主要原因是( )
A.盛行西风将岸边沙吹向内陆,使沙丘增生
B.山地阻挡海洋水汽的深入
C.受副热带高气压控制,盛行下沉气流,降水少
D.沿岸有寒流经过,具有降温减湿作用
(2)该地景观反映了自然地理环境的( )
A.由赤道到两极的地域分异规律
B.从沿海向内陆的地域分异规律
C.非地带性现象
D.垂直地域分异规律
(1)A (2)C [第(1)题,琵拉大沙丘位于大陆西岸,受盛行西风影响。根据沙丘移动方向,可知盛行西风将岸边的沙吹向内陆,使沙丘增生,A对;山地阻挡海洋水汽,在迎风坡会形成较多降水,不会形成沙丘,B错;根据纬度判断,该地不受副热带高气压控制,C错;该地沿岸有暖流经过,D错。第(2)题,该地景观只是局部小范围内的特殊情况,不属于地带性分异,反映的是非地带性现象。]
考法2 借助区域环境特征分析,考查非地带性现象
2.(2018·山东济南模拟)林线、雪线的高度分布对人类活动具有很大影响,日益被地理学研究所重视。山体效应是指由隆起山体造成的垂直自然带界线(如林线、雪线等),在内陆的巨型山体或者山系中央与外围地区分布高度存在差异的现象。地理研究团队调研某山脉时,绘制的该山脉沿39°N山体内外10 ℃等温线分布高度示意图(图a)及沿39°N的地形剖面图(图b)。据此完成(1)~(3)题。
图a 图b
(1)比较图b中甲、乙两处的气温( )
A.T甲>T乙 B.T甲<T乙
C.T甲=T乙 D.无法判断
(2)图b中造成甲、乙两处气温差异的主要原因是( )
A.甲处大气削弱作用较强
B.甲处吸收地面辐射热量多
C.乙处大气保温作用较弱
D.乙处气温垂直递减率较高
(3)下列有关研究团队考察结果叙述正确的是( )
A.由西向东林线高度呈先升后降趋势
B.由西向东雪线高度呈先降后升趋势
C.随海拔升高两侧山坡降水持续减少
D.山坡地带生物多样性大于山麓地带
(1)A (2)B (3)D [第(1)题,读图a可知,10 ℃等温线在山体内部分布海拔较两侧高。根据图b,甲、乙两处海拔相同,所处位置不同,结合图a可知,甲处位于山体内部气温较高,乙处位于山体两侧气温较低。第(2)题,读图,结合上题分析,甲处气温高于乙处,甲处距离山体近地面较近,而对流层大气的直接热源为地面,所以甲处吸收地面辐射热量多。第(3)题,读图可知,自西向东由于气温呈波状变化,所以林线并非先升后降,A错。雪线受降水的影响,西侧为西风迎风坡,降水多,雪线较低,而东侧同海拔地区的气温较低,雪线较低,B错。一般来说,大型山体地区,随着海拔的升高,降水先增加后减少,C错。山坡地带降水较多,有利于生物多样性增多。]
随堂小测| 检验复习效果
(教师用书独具)
(2018·深圳一模)植被净初级生产力(简称NPP)是指在单位面积、单位时间内绿色植物通过光合作用积累的有机物数量。图Ⅰ示意研究区范围,图Ⅱ示意研究区2001~2010年间年NPP的变化。据此完成(1)~(3)题。
图Ⅰ
图Ⅱ
(1)观测结果显示,研究区不同植被类型的年NPP大小顺序为:常绿阔叶林>混交林>草地>农田植被>落叶阔叶林>湿地。由此推测,年NPP最大的地区是( )
A.洞庭湖平原 B.东南丘陵
C.山东丘陵 D.华北平原
(2)2001~2010年间,研究区年NPP呈显著波动状态。这种波动主要是因为( )
A.植被类型的变化 B.土壤肥力的变化
C.雾霾天数的变化 D.水热状况的变化
(3)研究结果表明,2001~2010年间洞庭湖平原年NPP呈显著增加趋势,主要原因是( )
A.种植结构和技术变化
B.城市化进程加快
C.退耕还湖
D.围湖造田
(1)B (2)D (3)A [第(1)题,一般丘陵地形林地比重大,平原地形耕地比重大,依据不同植被类型的年NPP排序,可判断丘陵地形大于平原地形;而东南丘陵位于亚热带,植被类型以常绿阔叶林为主,山东丘陵位于暖温带,植被类型以落叶阔叶林为主。故年NPP最大的地区应该是东南丘陵。第(2)题,水热状况影响植被生长状况,从而影响绿色植物的光合作用强弱,故水热状况变化会影响年NPP的波动。一般短期内植被类型、土壤肥力等因素不会有太大的变化;我国东部属于季风区,主要是夏季风带来降水,而季风气候具有非常大的不稳定性,故可能造成短期内的水热状况变化。第(3)题,洞庭湖平原年NPP显著增加,说明光合作用增强;结合不同植被类型的年NPP大小顺序可判断,可能是种植结构发生了变化所致。在2001~2010年间,不可能大规模地进行围湖造田活动。 因不同植被类型年NPP排序中农田植被大于湿地,则退耕还湖会降低年NPP。]
(2018·湖南长沙长郡中学期末)在我国西南地区的三江并流自然保护区内,奔子栏是该区域气候多样性的一个典型,虽然与年降水量达4 600 mm的独龙江直线距离不过110多千米,但是这里的降水量却不足400 mm。据此回答3~4题。
3.这种自然现象反映了( )
A.经度地带性分异规律
B.纬度地带性分异规律
C.垂直地域分异规律
D.非地带性
4.“三江并流”自然保护区所在的横断山区,山麓到山顶自然植被的变化反映了( )
A.经度地带性分异规律
B.纬度地带性分异规律
C.垂直地域分异规律
D.非地带性分异规律
3.D 4.C [第3题,在我国西南地区的三江并流自然保护区内,奔子栏的降水量同独龙江的降水量差异,反映了非地带性。第4题,“三江并流”自然保护区所在的横断山区,山麓到山顶自然植被的变化反映了垂直地域分异规律。]
(2018·安徽蚌埠模拟)群落中物种数目的多少称为丰富度,一般低纬度地区的物种丰富度高于高纬度地区。山地中坡地的面积也会影响生物的数量,从而对物种的丰富度产生影响。下图示意秦岭主峰太白山不同海拔段的坡地面积和物种丰富度变化曲线。据此完成5~6题。
5.太白山区物种丰富度最高的海拔和平均坡度最小的海拔范围分别是( )
A.1 200米左右,700~900米
B.1 300米左右,1 800~2 300米
C.2 000米,700~900米
D.2 200米,1 800~2 300米
6.太白山3 500~3 700米海拔段物种丰富度较低的原因最可能是( )
A.海拔高,气温低,冰川广布
B.山地坡度小,阴坡面积大
C.山地背风坡,降水少,光热不足
D.坡地面积小,海拔高,水热条件较差
5.B 6.D [第5题,读图可知,图中点表示物种丰富度,太白山区物种丰富度随海拔变化呈单峰曲线变化。海拔1 300米左右物种丰富度最高,海拔1 300米以下物种丰富度随高度的增加而增加,海拔1 300米以上物种丰富度随高度的增加总体上在减少。图中坡地面积最大的区域,坡地的平均坡度最小。所以平均坡度最小的海拔范围为1 800~2 300米。第6题,太白山是秦岭主峰,地处亚热带和温带的分界线,冰雪带分布较少,影响较小,A错。读图,3 500~3 700米海拔段,坡地面积小,说明其坡度较大,B错。太白山南坡为夏季风的迎风坡,降水较多,C错。植物生长需要一定的水热条件,太白山3 500—3 700米海拔段,海拔高,水热条件较差;坡地面积小,适宜生长的物种数量、种类也少。]
第2讲 地理环境的整体性和地域分异
最新考纲
考法指南
核心素养
自然地理要素在地理环境形成和演变中的作用。
地理环境各要素的相互作用,地理环境的整体性。
地理环境的地域分异规律。
1.以区域图、统计图、景观图等图文材料为载体,考查地理环境各要素间的相互关系及运用整体性原
理解决实际问题的能力。如2018·全国卷Ⅰ·T37,2018·全国卷Ⅱ·T9;2017·全国卷Ⅰ·T6~8,2017·全国卷Ⅲ·T7、8等。
2.以区域图、统计图、景观图等图文材料为载体,以植被类型特征判断为切入点,考查运用自然地理环境差异性及其成因分析问题能力。如2017·全国卷Ⅰ·T1~3,T37;2016·全国卷Ⅰ·T10、11。
1.区域认知:通过区域定位,把握区域地理环境特征,分析区域植被所属的自然带。
2.综合思维:结合区域地理环境的特点,综合分析地理环境各要素之间的联系,分析区域差异产生的原因。
3.地理实践力:把握地域差异分异规律,指导日常生活中的园林绿化、农业种植等活动。
4.人地协调观:分析实例,分析不同区域的人类活动特点,树立因地制宜、因时制宜的人地协调观。
知识点一| 地理环境的整体性
结合自然环境各要素相互联系图,回答问题。
1.地理要素间进行着物质与能量的交换
(1)地理环境要素:大气、水、生物、岩石、地形、土壤。
(2)物质与能量交换的途径:水循环、生物循环和岩石圈物质循环。
(3)意义:各要素形成一个相互渗透、相互制约和相互联系的整体。
(4)生物对自然地理环境的作用,归根结底是由于绿色植物能够进行光合作用。
2.地理环境整体性的表现
(1)自然地理环境具有统一的演化过程
地理环境各要素的发展演化是统一的,每个地理要素的演化都是自然地理环境演化的一个方面。例如,我国西北地区,气候、水文、土壤等自然要素共同构成了独特的荒漠环境。
(2)地理要素的变化会“牵一发而动全身”
地理环境中的某一地理要素的变化会导致其他要素乃至整个地理环境状态的改变。下面为大量使用矿物燃料、滥伐森林引起整个生态环境失调的例子。
(3)一个区域自然环境的变化可能影响到其他地区:
区域之间是相互联系和影响的,一个区域自然环境的发展变化也会引起其他区域的发展变化,如青藏高原的隆起对其周边区域自然环境的影响就非常明显,示意如下:
[知识拓展] 地理要素间相互作用产生新功能
自然地理环境作为一个系统,除了具有每个地理要素的独特功能外,还具有各要素相互作用产生的一些新功能。
功能
生产功能
平衡功能
概念
自然地理环境具有的合成有机物的能力
自然地理要素通过物质迁移和能量交换,使自然地理要素的性质保持稳定的能力
性质
生产功能是自然环境的整体功能,而非单个地理要素的功能
自然地理环境拥有的各个地理要素本身不具备的功能
形成过程
光合作用通过物质和能量的交换,将生物、大气、水、土壤、岩石等地理要素统一在一起,在一定的条件下,生产出有机物
CO2的平衡作用:在海洋生物作用下,大气中的CO2和海水中溶解的钙反应,生成碳酸钙沉淀
O2的平衡作用:植物通过光合作用释放O2,生物呼吸作用和燃烧消耗O2
要素分析法理解地理环境整体性原理
(1)分析地理环境要素与环境总体特征的协调关系:如分析某一区域景观的成因,常结合地理位置分析气温、降水等对景观的影响。
(2)分析地理环境某一要素的变化导致其他要素甚至整个环境的变化:一般结合区域图、景观图,运用各地理要素间的相互关系原理,分析某一地理要素对自然地理环境的影响。
(3)根据不同区域之间的联系,分析一个区域的变化对其他区域的影响:常结合某一地区环境的变化分析环境问题的成因;结合题目提供的自然现象或过程,提取出所描述的自然地理要素,分析其与相关地区内在的关联性和演变过程。
(4)地理环境的整体性,决定了在协调人类与地理环境之间的关系时,必须考虑陆地环境的整体性特征。在分析具体问题时要遵循“牵一发而动全身”的思路,先明确人类活动所牵的“一发”是哪一要素,进而分析这“一发”的变化所引起的其他要素的变化,最后分析“全身”呈现出怎样的变化。
考法1 依据区域植物分布图或统计图表,考查自然环境要素间的关系
1.(2017·全国卷Ⅲ)一般情况下,海水中的浮游植物数量与营养盐、光照、水温呈正相关,但在不同的季节、海域,影响浮游植物生长繁殖的主导因素不同。下图示意长江口附近海域某年8月浮游植物密度的水平分布。据此完成(1)~(3)题。
(1)夏季图示海域浮游植物密度自西向东( )
A.递减 B.先减后增
C.先增后减 D.递增
(2)导致夏季图示海域浮游植物密度水平分布的主导因素是( )
A.水体营养盐 B.太阳辐射
C.水体含沙量 D.洋流流向
(3)与夏季相比,冬季图示海域浮游植物( )
A.总数量减少,密度高值区向陆地方向移动
B.总数量增多,密度高值区向外海方向移动
C.总数量减少,密度高值区向外海方向移动
D.总数量增多,密度高值区向陆地方向移动
[思维流程]
第(1)题,→→→
第(2)题,
第(3)题,
[尝试解答] (1)D (2)C (3)A
[再练一题]
(2014·全国卷Ⅰ)人类活动导致大气中含氮化合物浓度增加,产生沉降,是新出现的令人担忧的全球变化问题。一科研小组选择受人类干扰较小的某地,实验模拟大气氮沉降初期对植被的影响。实验地植被以灌木植物为主,伴生多年生草本植物。下表数据为实验地以2009年为基数,2010~2013年实验中植被的变化值(测量时间为每年9月30日)。据此完成(1)~(3)题。
年份
2009
2010
2011
2012
2013
植株数量
灌木植物
1
1.00
1.00
1.00
1.00
草本植物
1
1.18
1.20
1.21
1.23
地上生物量
灌木植物
1
1.09
1.10
1.12
1.11
草本植物
1
1.47
1.55
1.52
1.53
地下生物量
灌木植物
1
1.01
0.99
0.98
0.97
草本植物
1
1.21
1.29
1.42
1.58
(1)实验期间植被变化表现为( )
①生物量提高 ②生物量降低 ③植株密度改变
④植被分布改变
A.①③ B.②③ C.①④ D.②④
(2)实验期间大气氮沉降导致灌木、草本两类植物出现此消彼长竞争的是( )
A.植株数量 B.总生物量
C.地上生物量 D.地下生物量
(3)根据实验结果推测,随着大气氮沉降的持续,植被未来变化趋势是( )
A.灌木植物和草本植物繁茂
B.灌木植物和草本植物萎缩
C.灌木植物繁茂、草本植物萎缩
D.灌木植物萎缩、草本植物繁茂
(1)A (2)D (3)D [第(1)题,分析表中数据不难发现,与2009年相比,2010~2013年灌木植物、草本植物的地上生物量均有不同程度的增加,灌木植物的地下生物量虽然略有下降,但草本植物的地下生物量在大幅度上升,可见实验期间生物量是提高的,①正确,②错误;与2009年相比,2010~2013年灌木植物的植株数量虽然不变,但草本植物的植株数量在持续增加,因此植株密度在增加,③正确;实验期间,植被类型及其分布不变,④错误。故选A。第(2)题,对比表中数据可知,实验期间,灌木植物的地下生物量在逐年下降,但草本植物的地下生物量在逐年上升。故选D。第(3)题,实验期间,灌木植物的植株数量不变、地上生物量增加较少、地下生物量在下降,说明灌木植物有萎缩的趋势;草本植物的植株数量、地上生物量和地下生物量均在增加,说明草本植物有繁茂的趋势。故选D。]
考法2 结合生态环境治理案例,考查地理环境的整体性
2.(2018·海南高考)历史上,黄河输沙量居世界大河之冠。近几十年来,我国重点开展黄土高原水土流失综合治理,并在黄河上修建水库,使下游年均来沙量大幅减少。治理前后黄河下游来沙量的变化充分反映了“山水林田湖是一个生命共同体”。据此完成(1)~(3)题。
(1)在黄土高原治理中植树种草的主要目的是( )
①固定表土 ②减少径流 ③沉积泥沙 ④降低风速
A.①② B.②③
C.③④ D.①④
(2)修建水库不仅可以拦截泥沙,还可以放水冲沙,以减少下游河床淤积。冲沙效果最佳的水库放水方式是( )
A.洪水期持续放水 B.枯水期持续放水
C.洪水期集中放水 D.枯水期集中放水
(3)“山水林田湖是一个生命共同体”蕴涵的地理原理主要是( )
A.水循环与水平衡原理
B.陆地水体相互转化原理
C.地理环境整体性原理
D.地理环境地域分异原理
(1)A (2)D (3)C [第(1)题,黄土高原最突出的环境问题是水土流失,而植被具有保持水土、涵养水源等作用。第(2)题,将水库下游河床淤积的泥沙冲走需要河水具有较大的侵蚀和搬运能力,而河流的搬运能力与河流的流量和流速呈正相关。河流在枯水期流量和流速较小,侵蚀搬运能力弱,此时水库中蓄积的水量集中放水,可以加大对下游河床的冲刷,但是持续放水需要的时间较长,单位时间内所放水量也不能过大,因此影响下游河床的清淤效果。河流在洪水期不需水库放水即可完成河床清淤。第(3)题,“山水林田湖是一个生命共同体”主要说明各地理要素之间是相互联系、相互影响的有机整体,体现了地理环境整体性原理。]
[反思归纳] 地理环境整体性原理的实践应用
(1)地理环境整体性的警示作用:针对某一自然环境要素的恶化表现,分析对其恶化产生重要影响的根本原因,寻找修复环境的方法与途径。
(2)地理环境整体性的指导作用:利用地理环境整体性原理,在进行生产、生活活动安排时,充分考虑各种地理要素之间的相互关系、相互影响,合理安排各种活动的方式、强度,以促进环境的和谐发展。
考法3 结合区域环境分析,考查地理环境的整体性
3.(2018·湖北重点中学模拟)某群岛面积12 200平方千米,由大约200个岛屿组成,岛上建有一座城镇。岛上植被低矮、浓密,为无天然树木生长的草原,土生的陆地哺乳动物已不复可见。读下图,完成(1)~(2)题。
(1)群岛上无天然树木生长的最主要原因是( )
A.阴凉多风的气候 B.过早与大陆分离
C.过于单一的地形 D.火山的不断喷发
(2)群岛禽鸟丰富得益于( )
A.靠近大陆的位置 B.流经沿岸的洋流
C.缺少大型食肉动物 D.受人类活动影响弱
(1)A (2)B [第(1)题,该群岛常年受盛行西风带影响,是温带海洋性气候,阴凉多风的气候不利于树木生长,是群岛上无天然树木的最主要原因,A正确。第(2)题,禽鸟丰富的原因是食物丰富,食物丰富得益于沿岸有寒流流经,鱼类饵料丰富,鱼类数量大,B正确;大型食肉动物的存在、靠近大陆对鸟类影响不大,A、C错;该岛上有城镇分布,不能判断人类活动影响强弱,D错。]
[再练一题]
(2014·全国卷Ⅱ)如图示意科隆群岛(加拉帕戈斯群岛)的地理位置。读下图完成2~3题。
2.科隆群岛特有动物种属比例较大。形成这一现象的地理条件是该群岛( )
A.地处赤道附近 B.远离大陆
C.构造运动强烈 D.地形复杂
3.科隆群岛是耐寒的企鹅和喜暖的鬣蜥的共同家园,主要因为该群岛( )
A.气温日较差大
B.处在动物迁徙路线上
C.地处热带但受寒流影响
D.气候垂直差异显著
2.B 3.C [第2题,科隆群岛的位置极其特殊,距离南美大陆约1 000 km,形成了一个几近封闭的小型生态环境,因而生物多具有独特性,故选B。第3题,科隆群岛受秘鲁寒流影响,虽位于赤道附近,但气候凉爽干燥,草木茂盛,这里海洋生物异常丰富,喜寒、喜暖动物均可生存,故C对;地处赤道附近,加之周围海洋调节,气温日较差小,故A错;企鹅和鬣蜥把科隆群岛当做家园,不属于迁徙动物,故B错;群岛最高峰海拔为1 689 m,气候的垂直差异较显著,但“耐寒”的企鹅并不生存在高海拔地区,可见这不是其原因,故D错。]
知识点二| 水平地域分异规律
1.陆地自然带
(1)形成
(2)特点:具有一定宽度,呈带状分布。
(3)陆地自然带与气候类型的对应关系。
2.自然带的水平地域分异规律
地域分异规律
由赤道到两极的地域分异(纬度地带性)规律
从沿海向内陆的地域分异(经度地带性)规律
影响因素
主导因素
热量(太阳辐射)
水分(海陆位置)
成因总结
太阳辐射由赤道向两极递减,即以热量为基础
水分条件沿经度变化的方向变化,即以水分为基础
分布特征
延伸方向
纬线方向(东西方向)
经线方向(南北方向)
更替方向
纬度变化方向(南北方向)
经度变化方向(东西方向)
典型地区
低纬度和高纬度地区
中纬度地区
典型景观变化例证
[特别提醒]
(1)相同的自然带对应的气候类型不尽相同,如温带落叶阔叶林带对应温带海洋性气候和温带季风气候。
(2)相同的气候类型对应的自然带不唯一,如温带大陆性气候对应的自然带主要为温带草原带和温带荒漠带。
(3)热带沙漠气候对应的自然带不是热带沙漠带,而是热带荒漠带。
考法1 分析区域景观图,考查自然带类型的判断
1.(2017·全国卷Ⅰ)下图为我国东部地区某城市街道机动车道与两侧非机动车道绿化隔离带的景观对比照片,拍摄于2017年3月25日。数年前,两侧的绿化隔离带按同一标准栽种了常绿灌木;而如今,一侧灌木修剪齐整(左图),另一侧则杂树丛生,灌木零乱(右图)。拍摄当日,这些杂树隐有绿色,新叶呼之欲出。据此完成(1)~(3)题。
(1)当地的自然植被属于( )
A.常绿阔叶林 B.落叶阔叶林
C.常绿硬叶林 D.针叶林
(2)造成图示绿化隔离带景观差异的原因可能是该街道两侧( )
A.用地类型差异 B.居民爱好差异
C.景观规划不同 D.行政管辖不同
(3)图示常绿灌木成为我国很多城市的景观植物,制约其栽种范围的主要自然因素是( )
A.气温 B.降水 C.光照 D.土壤
[解题流程]
[解析] 第(1)题,根据材料,“3月25日”正值初春,“这些杂树隐有绿色,新叶呼之欲出”,说明冬季落叶,初春萌发,为落叶阔叶林。第(2)题,D对:根据材料,“数年前”,两侧的绿化隔离带按同一标准栽种;“而如今”,一侧灌木修剪齐整,另一侧则杂树丛生,灌木零乱。这种变化是随着时间而变化的,只能说明此处的行政管辖不同,不同的行政管辖对绿化隔离带景观的不同管理措
施导致了景观的差异。A错:图中所示存在差异的绿化隔离带景观都是绿化用地。B错:绿化隔离带为公共绿地,不是居民自发所为。C错:不可能人为规划“杂树丛生,灌木零乱”。第(3)题,A对:影响一个区域自然植被是乔木还是灌木的首要因素是气温。B、C、D错:降水、光照和土壤都有影响,但不是影响灌木或乔木栽种范围的主要因素。
[尝试解答] (1)B (2)D (3)A
[再练一题](教师备用题)
(2019·湖北部分重点中学联考)秋季,随着气温下降,北京和南京等地的银杏树叶由绿转黄。结合下图,完成(1)~(2)题。
(1)下列说法正确的是( )
A.银杏树为落叶树种
B.影响银杏树叶转黄的主要因素是水分
C.秋季南京的银杏树叶先于北京转黄
D.图中城市道路两侧的银杏树主要功能是保持水土
(2)北京和南京银杏树叶转黄的时间不同,这反映了( )
A.经度地带性分异规律
B.非地带性现象
C.纬度地带性分异规律
D.地理环境的整体性
(1)A (2)C [第(1)题,秋季银杏树叶由绿转黄,之后逐渐凋落,可知银杏树为落叶树种,A对;由材料可知,随着气温下降,银杏树叶由绿转黄,说明影响银杏树叶转黄的主要因素是气温,B错;南京纬度较低,气温高于北京,银杏树叶转黄时间晚于北京,C错;城市道路两侧树木的主要作用是美化环境、吸烟滞尘、降低噪声等,D错。第(2)题,北京和南京银杏树叶转黄的时间不同主要受温度影响,这反映了纬度地带性分异规律,C正确。]
考法2 依据区域分布图,考查水平地域分异规律
2.(2019·湖北联考)下图为我国某地区部分地理事物及现象示意图,图中Ⅰ、Ⅱ、Ⅲ、Ⅳ为该地区主要的植被自然带。据图回答(1)~(2)题。
(1)图中Ⅰ、Ⅱ、Ⅲ、Ⅳ所对应的植被自然带分别为( )
A.草原带、森林草原带、落叶阔叶林带、常绿阔叶林带
B.森林草原带、针叶林带、针阔叶混交林带、落叶阔叶林带
C.针叶林带、针阔叶混交林带、落叶阔叶林带、常绿阔叶林带
D.荒漠草原带、草原带、森林草原带、落叶阔叶林带
(2)导致该地区Ⅰ→Ⅳ植被自然带呈现由西北向东南方向递变的主导因素为( )
A.地形 B.太阳辐射
C.夏季风 D.地表径流
(1)D (2)C [图中Ⅳ位于秦岭以北的渭河平原,自然带为落叶阔叶林带;向北随着夏季风势力的不断减弱,降水逐渐减少,自然带依次为森林草原带、草原带和荒漠草原带。]
考法3 结合人类生产活动特点,考查水平地域分异规律及应用
3.“花开人来,花落人走”是养蜂人的生活写照。每个养蜂人心里都有一幅中国地图,一年四季开满鲜花。读广东、福建等地蜂农“追花夺蜜”的牧蜂图,回答(1)~(3)题。
(1)影响蜂农“追花夺蜜”的主要因素是( )
A.气温 B.降水 C.地形 D.市场
(2)养蜂是一个靠天吃饭的行业,蜂蜜产量的主要限制性条件是( )
A.低温的阴雨天气 B.晴朗干燥的天气
C.崎岖的山地 D.贫瘠的土壤
(3)牧蜂图主要体现了( )
A.纬度地带性分异规律
B.经度地带性分异规律
C.由山麓到山顶的地域分异规律
D.非地带性
(1)A (2)A (3)A [第(1)题,影响各地鲜花开放时间的主要因素是热量条件。第(2)题,蜜蜂的外出活动与天气有关,低温天气蜜蜂常不会外出活动。第(3)题,牧蜂图反映了南北方向景观的变化,体现了纬度地带性分异规律。]
[方法技巧] 水平地域分异规律的分析技巧
(1)看自然景观的区域变化方向:呈现南北方向变化的是纬度地带性分异;呈现东西方向变化的是经度地带性分异。
(2)看主要影响因素的类型及变化特征:影响自然景观变化的主体因素是热量或显示其纬度变化特征的是纬度地带性分异;影响自然景观变化的主体因素是水分或显示其经度变化特征的是经度地带性分异。
(3)看人类的农业产业活动方式,判断自然带及水平地域分异规律
自然带
农业生产
分异规律
热带雨林带
随时播种随时收获,以热带经济作物为主
热带草原带
以畜牧业为主,耕作业以种植小麦为主,湿季播种、干季收获
热带季雨林带
作物以水稻、茶叶、甘蔗、小麦为主,雨季播种、旱季收获
纬度地带性分异
热带荒漠带
绿洲农业、畜牧业
亚热带常绿硬叶林带
地中海农业,主要作物有小麦、玉米、葡萄、柑橘、无花果、油橄榄等
亚热带常绿阔叶林带
种植水稻、柑橘、茶叶、甘蔗等,一年两熟到三熟
温带落叶阔叶林带
以旱地为主,主要作物有小麦、玉米、谷子、苹果等,一年两熟或两年三熟
经度地带性分异
温带草原带
以畜牧业为主
温带荒漠带
以畜牧业为主,种植业为灌溉农业和绿洲农业,主要作物有棉花、瓜果、小麦等
亚寒带针叶林带
林牧业
纬度地带性分异
寒带苔原带
渔猎
极地冰原带
知识点三| 垂直地域分异规律
1.垂直地域分异规律的形成
高大山脉随海拔变化,从山麓到山顶水热状况差异很大,形成垂直气候带,自然景观相应地呈现垂直分布规律。
2.垂直地域分异规律的表现
(1)从山麓到山顶的热量差异很大。
一般来说,海拔每上升100米气温下降0.6 ℃,据此可知:从山麓到山顶的自然带分异类似于由赤道到两极的地域分异(下图),纬度越低,相对高度越大,自然带类型越多。
(2)从山麓到山顶的水分状况差异明显。
一般来说,从山麓到山顶降水量呈“少→多→少”变化。因此,有些基带为草原或荒漠的高山,由于山地降水增多,可能出现森林带,如天山。
(3)随纬度和坡向的变化,同一自然带在不同地区分布高度不同。
①山体所在纬度——同类自然带的分布,在低纬的山地海拔高,在高纬的山地海拔低。如针阔叶混交林带,在亚热带(台湾玉山)海拔可达2 800米,到暖温带(小五台山)只能到2 000米,而到了中温带(长白山)仅1 200米。
②坡向——同一山体,同类自然带分布,阳坡高、阴坡低。
3.山地雪线高度的影响因素
雪线是多年积雪区的下界,是降雪量与融雪量的平衡地带,即降雪量与融雪量正好相等的地带。一般来说:
“三步”理解山地垂直地域分异规律
第一步,理解山地垂直地域分异规律的成因
第二步,明确山地垂直自然带的影响因素,分析自然带谱的复杂程度
(1)山体所在纬度——相同高度的山体,纬度越低,自然带谱越复杂。
(2)山体海拔——纬度相当的山体,海拔越高,自然带谱越复杂。
(3)山顶、山麓之间相对高度——相对高度越大,自然带谱越复杂。
第三步,利用山地自然带分布特点分析其他地理要素
(1)判断南北半球:同一山体南坡同类自然带分布海拔高于北坡,则该山位于北半球,反之位于南半球。
(2)判断坡向:同一山体南坡同类自然带分布海拔高于北坡,则南坡为阳坡,反之,北坡为阳坡。
(3)判断山体所在的热量带:根据山麓自然带可判断该山所在地区的热量带。
(4)判断纬度的高低:不同山体,山体海拔相同,带谱数量越多,纬度越低;不同山体,同一自然带分布的海拔越低,山体所在地纬度越高。
(5)判断山体海拔:纬度相同,带谱数量越多,山体海拔越高。
(6)判断迎风坡、背风坡:同一山体,往往雪线高的为背风坡,雪线低的为迎风坡。
考法1 依据垂直带谱示意图,考查垂直地域分异规律
1.(2018·江苏高考)下图为“我国西部某山地北坡垂直带谱示意图”。据该山地海拔2 500~3 400 m间的一小流域水量平衡实验资料,流域多年平均降水量为460 mm,水量支出中蒸发占28%,下渗占2%,不产生地表径流。据此回答(1)~(2)题。
(1)该小流域内水量支出占比最大的是( )
A.地表蒸发 B.植物截留和蒸腾
C.地下径流 D.转化为固态水
(2)甲表示的自然带是( )
A.山地落叶阔叶林带
B.山地草原带
C.山地常绿阔叶林带
D.荒漠带
(1)B (2)B [第(1)题,流域水量支出一般包括蒸发、下渗、径流以及转化为固态水、植物截留和蒸腾几个方面。材料显示:支出中蒸发与下渗占比共为30%,不产生地表径流;则剩余70%应转化为固态水或植物截留和蒸腾。图示该海拔为山地针叶林带,森林多而不可能为冰雪带,故转化为固态水比重应很小,故水量支出占比最大的应是植物截留和蒸腾。第(2)题,图示该山地北坡基带为半荒漠带,降水量由山麓到针叶林带逐渐增多,则甲表示的自然带地表植被应为介于半荒漠与针叶林之间的草原,故甲表示的自然带是山地草原带。]
考法2 结合相关统计图表,考查垂直地域分异的特点
2.(2017·全国卷Ⅰ)阅读图文材料,完成下列要求。
山地垂直带内部的分异规律,日益为地理学研究所重视。在山地苔原带,植物多样性存在随海拔升高呈单峰变化的规律:在山地苔原带下部,少数植物种类通过种间竞争获得优势,植物多样性较低;随着海拔升高,环境压力变大,种间竞争减弱,植物多样性升高;在更高海拔区域,适宜生存的植物种类减少。地理科考队调查某山峰的苔原带(海拔2 000~2 600米)时发现,该苔原带部分地区存在干扰,导致优势植物数量减少,植物多样性异常;阴、阳坡降水量与坡度差别不大,但植物多样性差异显著(下图)。
(1)确定该苔原带遭受干扰的坡向和部位,以及干扰强度的垂直分布特征。
(2)判断在未遭受干扰时,阴坡与阳坡苔原带植物多样性的差异,并说明判断依据。
(3)分析与阴坡相比,苔原带阳坡地表温度和湿度的特点及产生原因。
(4)说明从2 300米至2 600米,阴、阳坡植物多样性差异逐渐缩小的原因。
[解析] 第(1)题,根据材料中的描述,正常情况下,随着海拔升高,植物多样性呈现低—高—低的规律。读图,找出不符合此规律的坡向与高度并加以分析。第(2)题,正常情况下,阴坡水分状况优于阳坡,植物多样性高于阳坡。图中2 300米以上部分就体现了这种差异。第(3)题,阳坡受太阳光照时间较长,获得太阳辐射多,所以温度高。根据材料可知,阳坡与阴坡的降水条件、坡度差别不
大,而导致阳坡与阴坡的植物多样性有明显差异,主要影响因素应为蒸发量大小导致的水分条件的差异,所以判断阳坡温度高,蒸发量较阴坡大,湿度低。第(4)题,由材料可知,在更高海拔地区,阴、阳坡面积减小,坡面差异对植物多样性的影响减弱。海拔升高,气温降低,热量条件变差,蒸发量减少,水分差异也相应变小,阴、阳坡相互影响增强,从而导致阴坡和阳坡的植物多样性差异减小。
[答案] (1)遭受干扰的坡向和部位:阳坡,苔原带的下部(中下部,2 000~2 300米左右)。干扰强度分布特征:随海拔升高而降低(海拔越低,干扰越强烈)。
(2)(未遭受干扰时)阴坡较阳坡植物多样性高。
依据:(按单峰变化规律,)阳坡苔原带的植物多样性最高值应在中部(2 300米左右),低于阴坡最高值。
(3)特点:阳坡地表温度高、湿度低(水分条件差)。
原因:阳坡太阳辐射强,地表温度高,蒸发强度大;阳坡融雪早,蒸发历时长。
(4)随着海拔升高,阴、阳坡面积减小,坡面差异对植物多样性的影响减弱;阴、阳坡相互影响(水分、热量交换作用)增强。
[再练一题](教师备用题)
(2016·全国卷Ⅰ)磷是土壤有机质的重要组成元素,也是植物生长的营养元素。土壤水分增加有利于磷累积,气温升高和流水侵蚀会减少土壤中磷累积量。下图示意我国四川西部某山地东坡土壤中磷累积量的垂直变化。据此完成(1)~(2)题。
(1)磷高累积区是( )
A.高山草甸带 B.高山冰雪带
C.山地针阔叶混交林带 D.常绿阔叶林带
(2)与磷高累积区相比,该山坡2 000~3 000米处( )
A.大气温度较低 B.生物生产量较低
C.土壤含水量较低 D.地表径流量较小
(1)A (2)C [第(1)题,气温升高会减少土壤中磷累积量,常绿阔叶林带和山地针阔叶混交林带海拔较低,气温较高,且处于山地东坡,为迎风坡,降水多,流水侵蚀加剧,森林植被也大量吸收土壤中的磷元素,故这两个森林带不可能是土壤中磷高累积区;高山冰雪带海拔高,土层浅薄,且气温低,冻土使水分难以下渗,故土壤中磷累积少;高山草甸带位于高山冰雪带以下,高山冰雪融水使得该带土壤中水分含量丰富,且气温较低,蒸发弱,故为磷高累积区。第(2)题,该山坡2 000~3 000米处低于高山草甸带的海拔,故气温较高;2 000~3 000米处分布着森林带,生物生产量高于高山草甸带;根据“土壤水分增加有利于磷累积”“流水侵蚀会减少土壤中磷累积量”,2 000~3 000米处磷累积量远少于磷高累积区,由此推测该地土壤含水量低,地表径流量大。]
考法3 借助区域分布图,分析垂直地域分异规律的分布特点
3.读我国部分相对高度在1 000 m以上的山地森林植被垂直带谱图,回答(1)~(3)题。
(1)图示山地都有的植被类型是( )
A.常绿阔叶林 B.落叶阔叶林
C.针阔混交林 D.针叶林
(2)与图中28°N以南山地有无针叶林存在关系最密切的是( )
A.光照 B.热量
C.水分 D.海拔
(3)下列山地中针叶林分布下限海拔最低的是( )
A.莽山 B.武夷山
C.神农架 D.宝天曼
(1)A (2)C (3)D [第(1)题,仔细分析图例,可看出图示山地都有常绿阔叶林。第(2)题,图示28°N以南山地中,有针叶林分布的山地主要分布在东部地区,西部山地没有针叶林分布,而东西部的主要差异是水分,故C正确。第(3)题,依据“山地垂直自然带分异规律类似于当地水平自然带分异规律”可判断同一自然带分布海拔由低纬度向高纬度降低。图示宝天曼纬度最高,则其针叶林分布下限海拔最低。]
学科素养提能——地理图表专攻(九)| 垂直自然带谱示意图的判读
垂直自然带谱多以某山地自然带分布示意图为载体,考查垂直自然带的分布规律及其影响因素,此类图的表现形式多种多样,但主要有以下三种类型:第一类是某具体山体的垂直自然带谱的分布(如图1);第二类是山地自然带与其影响因素的关系示意图(如图2);第三类是简略的山地垂直自然带谱分布示意图(如图3)。
1.判读此类图表应知应会的基础知识
(1)山地山麓地带的基带类型可反映出山地所在的纬度地带。
(2)同纬度的山地自然带谱越复杂表明山体越高。
(3)受坡向影响,一般阳坡的自然带数量较多,基带分布海拔较阴坡高,如图所示:
北半球南坡自然 北半球南坡基带的
带数目多于北坡 分布上限高于北坡
(4)山地迎风坡降水较多,因此位于干旱气候区山地在迎风坡的一定海拔高度上会出现森林带,而背风坡则不会存在。
2.此类图的判读流程
[母题示例] (2015·山东高考)下图为我国某山地北坡甲、乙、丙三地垂直自然带随海拔变化示意图。完成1~2题。
1.该山地可能是( )
A.秦岭 B.南岭
C.昆仑山 D.喜马拉雅山
2.甲、乙、丙三地垂直自然带的类型组合存在差异的主导因素是( )
A.光照 B.水分 C.海拔 D.热量
[解题流程]
[尝试解答] 1.C 2.B
(2018·广东茂名五校联考)托木尔峰位于我国新疆天山山脉的西端,是天山的最高峰,山地垂直自然带谱较为完整。据资料显示,近年来托木尔峰南坡雪线不断上升。下图为托木尔峰山地垂直自然带谱示意图。读图,完成1~3题。
1.图中①自然带的名称最可能是( )
A.温带落叶阔叶林带
B.温带荒漠带
C.温带草原带
D.山地灌木林带
2.托木尔峰水热组合条件最好的区域是( )
A.南坡2 000m左右 B.南坡2 500m左右
C.北坡1 500m左右 D.北坡2 500m左右
3.近年来托木尔峰南坡雪线不断上升的主要原因是( )
A.地壳抬升 B.降水增多
C.气候变暖 D.植被减少
1.B 2.D 3.C [第1题,图中①自然带位于山脉南侧的山麓地带,与当地的水平自然带一致,天山以南是塔里木盆地,降水少,属于温带荒漠,①自然带最可能是温带荒漠带。第2题,该山峰水热组合条件最好的地带是山地寒温带针叶林带,从图中可以看出位于北坡2 000~3 000米处。第3题,近年来全球气候不断变暖,托木尔峰南坡雪线不断上升的主要原因是气候变暖,C对;地壳抬升速度非常缓慢,对雪线影响很小,A错;降水增多雪线降低,B错;植被减少对雪线影响很小,D错。]
知识点四| 非地带性现象
1.非地带性的含义:陆地环境因受海陆分布、地形起伏、洋流等因素影响使地带性分异规律发生变化的现象。
2.具体表现
实际分布的自然带
形成原因
按理想状态分布的自然带
南美大陆西岸3°S~30°S狭长的热带荒漠带
安第斯山脉阻挡海洋水汽的输入;秘鲁寒流降温减湿
热带雨林带(北);热带草原带(中);热带荒漠带(南)
南美大陆南端形成的温带荒漠带(巴塔哥尼亚沙漠)
安第斯山脉阻挡西风气流深入内陆
温带草原带(中);温带落叶阔叶林带(东)
[方法技巧]
陆地自然带非地带性的主要表现可以归纳总结为“缺失”“改变”“约束”“块状”四方面。
(1)缺失:受海陆分布的影响,某些地区缺失某种陆地自然带。例如,南半球大陆上缺失亚寒带针叶林带和苔原带。
(2)改变:受地形因素的影响,某些陆地自然带的分布发生了变化。例如,非洲马达加斯加岛,东部受厄加勒斯暖流和信风的影响,形成了热带雨林带,而西部却是热带草原带。
(3)约束:自然带的分布范围受到约束。例如,南、北美洲西部沿海地区的自然带分布范围很窄,呈条状,就是由于科迪勒拉山系的阻挡作用。
(4)块状:位于热带荒漠和温带荒漠中的绿洲是受高山地形和土壤、水分等非地带性因素的影响而形成的。例如,我国新疆的天山和昆仑山山麓的绿洲是高山冰雪融水在山麓冲积扇下埋藏或出露地表而形成的。
考法1 借助某区域特殊自然景观,考查非地带性现象分析
1.(2018·广西桂林中学月考)琵拉大沙丘坐落于法国西南部波尔多市(44°50′N,0°34′E)的大西洋畔,它的东边是郁郁葱葱的森林。琵拉大沙丘以每年约5 m的速度持续向内陆推进,它吞没了部分房屋、道路乃至森林,给附近居民的生产生活造成诸多不便。据此回答(1)~(2)题。
(1)琵拉大沙丘形成的主要原因是( )
A.盛行西风将岸边沙吹向内陆,使沙丘增生
B.山地阻挡海洋水汽的深入
C.受副热带高气压控制,盛行下沉气流,降水少
D.沿岸有寒流经过,具有降温减湿作用
(2)该地景观反映了自然地理环境的( )
A.由赤道到两极的地域分异规律
B.从沿海向内陆的地域分异规律
C.非地带性现象
D.垂直地域分异规律
(1)A (2)C [第(1)题,琵拉大沙丘位于大陆西岸,受盛行西风影响。根据沙丘移动方向,可知盛行西风将岸边的沙吹向内陆,使沙丘增生,A对;山地阻挡海洋水汽,在迎风坡会形成较多降水,不会形成沙丘,B错;根据纬度判断,该地不受副热带高气压控制,C错;该地沿岸有暖流经过,D错。第(2)题,该地景观只是局部小范围内的特殊情况,不属于地带性分异,反映的是非地带性现象。]
考法2 借助区域环境特征分析,考查非地带性现象
2.(2018·山东济南模拟)林线、雪线的高度分布对人类活动具有很大影响,日益被地理学研究所重视。山体效应是指由隆起山体造成的垂直自然带界线(如林线、雪线等),在内陆的巨型山体或者山系中央与外围地区分布高度存在差异的现象。地理研究团队调研某山脉时,绘制的该山脉沿39°N山体内外10 ℃等温线分布高度示意图(图a)及沿39°N的地形剖面图(图b)。据此完成(1)~(3)题。
图a 图b
(1)比较图b中甲、乙两处的气温( )
A.T甲>T乙 B.T甲<T乙
C.T甲=T乙 D.无法判断
(2)图b中造成甲、乙两处气温差异的主要原因是( )
A.甲处大气削弱作用较强
B.甲处吸收地面辐射热量多
C.乙处大气保温作用较弱
D.乙处气温垂直递减率较高
(3)下列有关研究团队考察结果叙述正确的是( )
A.由西向东林线高度呈先升后降趋势
B.由西向东雪线高度呈先降后升趋势
C.随海拔升高两侧山坡降水持续减少
D.山坡地带生物多样性大于山麓地带
(1)A (2)B (3)D [第(1)题,读图a可知,10 ℃等温线在山体内部分布海拔较两侧高。根据图b,甲、乙两处海拔相同,所处位置不同,结合图a可知,甲处位于山体内部气温较高,乙处位于山体两侧气温较低。第(2)题,读图,结合上题分析,甲处气温高于乙处,甲处距离山体近地面较近,而对流层大气的直接热源为地面,所以甲处吸收地面辐射热量多。第(3)题,读图可知,自西向东由于气温呈波状变化,所以林线并非先升后降,A错。雪线受降水的影响,西侧为西风迎风坡,降水多,雪线较低,而东侧同海拔地区的气温较低,雪线较低,B错。一般来说,大型山体地区,随着海拔的升高,降水先增加后减少,C错。山坡地带降水较多,有利于生物多样性增多。]
随堂小测| 检验复习效果
(教师用书独具)
(2018·深圳一模)植被净初级生产力(简称NPP)是指在单位面积、单位时间内绿色植物通过光合作用积累的有机物数量。图Ⅰ示意研究区范围,图Ⅱ示意研究区2001~2010年间年NPP的变化。据此完成(1)~(3)题。
图Ⅰ
图Ⅱ
(1)观测结果显示,研究区不同植被类型的年NPP大小顺序为:常绿阔叶林>混交林>草地>农田植被>落叶阔叶林>湿地。由此推测,年NPP最大的地区是( )
A.洞庭湖平原 B.东南丘陵
C.山东丘陵 D.华北平原
(2)2001~2010年间,研究区年NPP呈显著波动状态。这种波动主要是因为( )
A.植被类型的变化 B.土壤肥力的变化
C.雾霾天数的变化 D.水热状况的变化
(3)研究结果表明,2001~2010年间洞庭湖平原年NPP呈显著增加趋势,主要原因是( )
A.种植结构和技术变化
B.城市化进程加快
C.退耕还湖
D.围湖造田
(1)B (2)D (3)A [第(1)题,一般丘陵地形林地比重大,平原地形耕地比重大,依据不同植被类型的年NPP排序,可判断丘陵地形大于平原地形;而东南丘陵位于亚热带,植被类型以常绿阔叶林为主,山东丘陵位于暖温带,植被类型以落叶阔叶林为主。故年NPP最大的地区应该是东南丘陵。第(2)题,水热状况影响植被生长状况,从而影响绿色植物的光合作用强弱,故水热状况变化会影响年NPP的波动。一般短期内植被类型、土壤肥力等因素不会有太大的变化;我国东部属于季风区,主要是夏季风带来降水,而季风气候具有非常大的不稳定性,故可能造成短期内的水热状况变化。第(3)题,洞庭湖平原年NPP显著增加,说明光合作用增强;结合不同植被类型的年NPP大小顺序可判断,可能是种植结构发生了变化所致。在2001~2010年间,不可能大规模地进行围湖造田活动。 因不同植被类型年NPP排序中农田植被大于湿地,则退耕还湖会降低年NPP。]
(2018·湖南长沙长郡中学期末)在我国西南地区的三江并流自然保护区内,奔子栏是该区域气候多样性的一个典型,虽然与年降水量达4 600 mm的独龙江直线距离不过110多千米,但是这里的降水量却不足400 mm。据此回答3~4题。
3.这种自然现象反映了( )
A.经度地带性分异规律
B.纬度地带性分异规律
C.垂直地域分异规律
D.非地带性
4.“三江并流”自然保护区所在的横断山区,山麓到山顶自然植被的变化反映了( )
A.经度地带性分异规律
B.纬度地带性分异规律
C.垂直地域分异规律
D.非地带性分异规律
3.D 4.C [第3题,在我国西南地区的三江并流自然保护区内,奔子栏的降水量同独龙江的降水量差异,反映了非地带性。第4题,“三江并流”自然保护区所在的横断山区,山麓到山顶自然植被的变化反映了垂直地域分异规律。]
(2018·安徽蚌埠模拟)群落中物种数目的多少称为丰富度,一般低纬度地区的物种丰富度高于高纬度地区。山地中坡地的面积也会影响生物的数量,从而对物种的丰富度产生影响。下图示意秦岭主峰太白山不同海拔段的坡地面积和物种丰富度变化曲线。据此完成5~6题。
5.太白山区物种丰富度最高的海拔和平均坡度最小的海拔范围分别是( )
A.1 200米左右,700~900米
B.1 300米左右,1 800~2 300米
C.2 000米,700~900米
D.2 200米,1 800~2 300米
6.太白山3 500~3 700米海拔段物种丰富度较低的原因最可能是( )
A.海拔高,气温低,冰川广布
B.山地坡度小,阴坡面积大
C.山地背风坡,降水少,光热不足
D.坡地面积小,海拔高,水热条件较差
5.B 6.D [第5题,读图可知,图中点表示物种丰富度,太白山区物种丰富度随海拔变化呈单峰曲线变化。海拔1 300米左右物种丰富度最高,海拔1 300米以下物种丰富度随高度的增加而增加,海拔1 300米以上物种丰富度随高度的增加总体上在减少。图中坡地面积最大的区域,坡地的平均坡度最小。所以平均坡度最小的海拔范围为1 800~2 300米。第6题,太白山是秦岭主峰,地处亚热带和温带的分界线,冰雪带分布较少,影响较小,A错。读图,3 500~3 700米海拔段,坡地面积小,说明其坡度较大,B错。太白山南坡为夏季风的迎风坡,降水较多,C错。植物生长需要一定的水热条件,太白山3 500—3 700米海拔段,海拔高,水热条件较差;坡地面积小,适宜生长的物种数量、种类也少。]
相关资料
更多

